The Chemical, Rheological, and Sensorial Characteristics of Arabic Bread Prepared from Wheat-Orange Sweet Potatoes Flour or Peel
Abstract
1. Introduction
2. Materials and Methods
2.1. Raw Materials and Doughs Preparation
2.2. Preparation of Arabic Bread
2.3. Determination of Color
2.4. Sensory Analysis
2.5. Chemical Proximate Composition
2.6. Determination of Trace Element Levels
2.6.1. Microwave Digestion
2.6.2. Trace Element Levels Determination by ICP-OES
2.7. Extraction of the Lipophilic Fraction
2.8. Extraction and Determination of Phytochemical Fractions
2.8.1. Determination of Total Phenolic Concentration
2.8.2. Determination of Total Flavonoid Concentration
2.8.3. Determination of Total Anthocyanin Concentration
2.8.4. Determination of Total Carotenoids and β- Carotene
2.9. Determination of DPPH and ABTS Radical Scavenging Capacity
2.10. UPLC-MS/MS Identification of the Individual Phenolic Compounds
2.11. Statistical Analysis
3. Results and Discussion
3.1. Proximate Analysis of Samples
3.2. Mineral Composition of Samples
3.3. Total and Individual Phytochemicals
3.4. Antioxidant Activity
3.5. Dough Mixing Properties
3.6. Color
3.7. Sensory Analysis
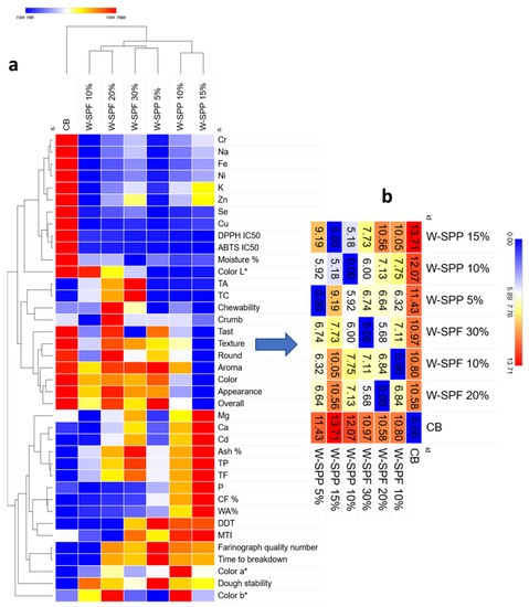
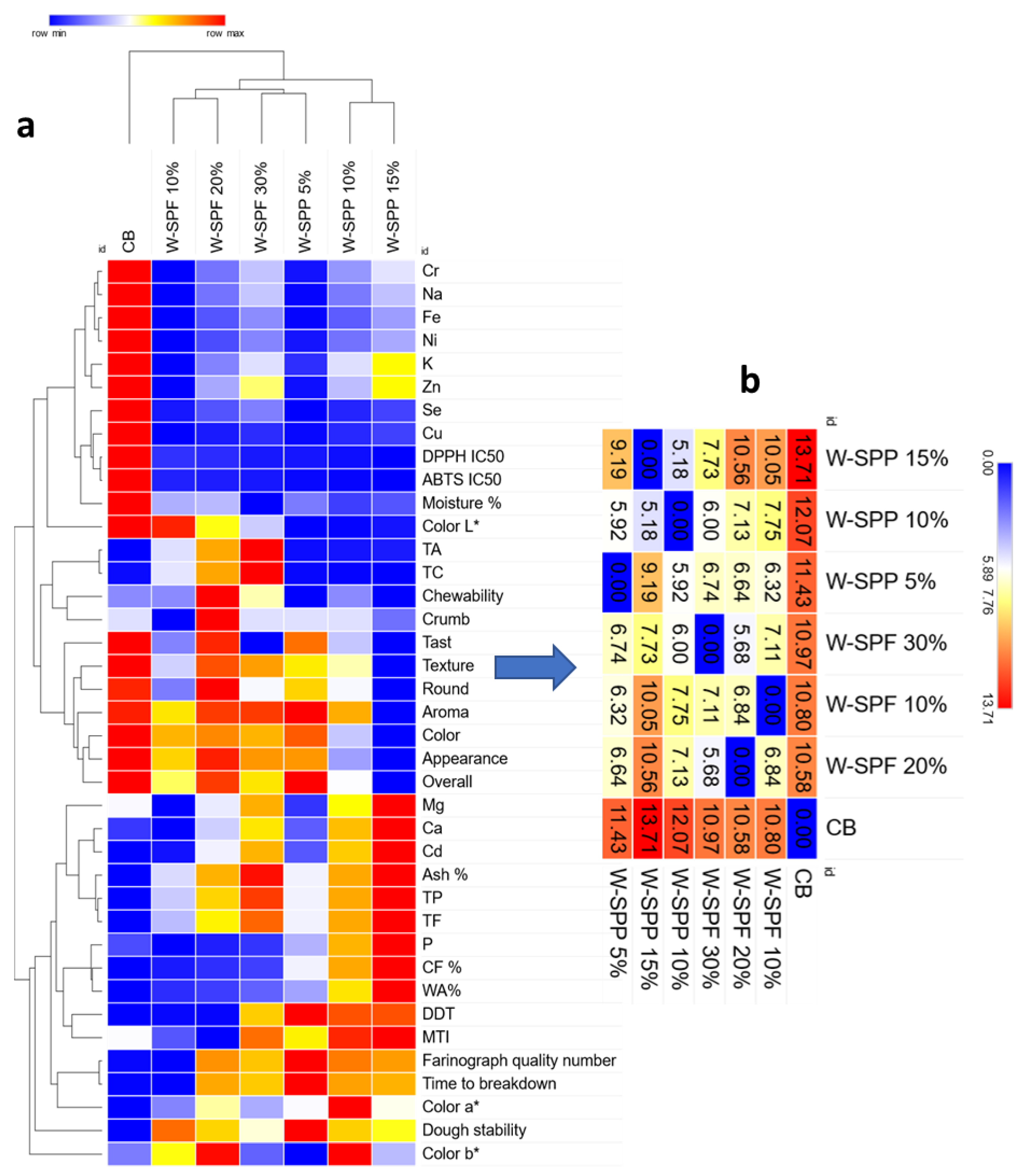
3.8. Overall Evaluation of Samples Based on Chemometric Methods
4. Conclusions
Supplementary Materials
Author Contributions
Funding
Institutional Review Board Statement
Informed Consent Statement
Data Availability Statement
Acknowledgments
Conflicts of Interest
References
- de Albuquerque, T.M.R.; Sampaio, K.B.; de Souza, E.L. Sweet Potato Roots: Unrevealing an Old Food as a Source of Health Promoting Bioactive Compounds–A Review. Trends Food Sci. Technol. 2019, 85, 277–286. [Google Scholar] [CrossRef]
- Nyathi, M.K.; Du Plooy, C.P.; Van Halsema, G.E.; Stomph, T.J.; Annandale, J.G.; Struik, P.C. The Dual-Purpose Use of Orange-Fleshed Sweet Potato (Ipomoea batatas Var. Bophelo) for Improved Nutritional Food Security. Agric. Water Manag. 2019, 217, 23–37. [Google Scholar] [CrossRef]
- Nogueira, A.C.; Sehn, G.A.R.; Rebellato, A.P.; Coutinho, J.P.; Godoy, H.T.; Chang, Y.K.; Steel, C.J.; Clerici, M.T.P.S. Yellow Sweet Potato Flour: Use in Sweet Bread Processing to Increase β-Carotene Content and Improve Quality. An. Acad. Bras. Cienc. 2018, 90, 283–293. [Google Scholar] [CrossRef] [PubMed]
- Ji, H.; Zhang, H.; Li, H.; Li, Y. Analysis on the Nutrition Composition and Antioxidant Activity of Different Types of Sweet Potato Cultivars. Food Nutr. Sci. 2015, 6, 161–167. [Google Scholar] [CrossRef]
- Malavi, D.; Mbogo, D.; Moyo, M.; Mwaura, L.; Low, J.; Muzhingi, T. Effect of Orange-Fleshed Sweet Potato Purée and Wheat Flour Blends on β-Carotene, Selected Physicochemical and Microbiological Properties of Bread. Foods 2022, 11, 1051. [Google Scholar] [CrossRef] [PubMed]
- Williams, R.; Soares, F.; Pereira, L.; Belo, B.; Soares, A.; Setiawan, A.; Browne, M.; Nesbitt, H.; Erskine, W. Sweet Potato Can Contribute to Both Nutritional and Food Security in Timor-Leste. Field Crops Res. 2013, 146, 38–43. [Google Scholar] [CrossRef]
- Sasaki, K.; Han, J.; Shimozono, H.; Villareal, M.O.; Isoda, H. Caffeoylquinic Acid-Rich Purple Sweet Potato Extract, with or without Anthocyanin, Imparts Neuroprotection and Contributes to the Improvement of Spatial Learning and Memory of SAMP8 Mouse. J. Agric. Food Chem. 2013, 61, 5037–5045. [Google Scholar] [CrossRef]
- Grace, M.H.; Yousef, G.G.; Gustafson, S.J.; Truong, V.-D.; Yencho, G.C.; Lila, M.A. Phytochemical Changes in Phenolics, Anthocyanins, Ascorbic Acid, and Carotenoids Associated with Sweetpotato Storage and Impacts on Bioactive Properties. Food Chem. 2014, 145, 717–724. [Google Scholar] [CrossRef]
- Wang, X.; Zhang, Z.-F.; Zheng, G.-H.; Wang, A.-M.; Sun, C.-H.; Qin, S.-P.; Zhuang, J.; Lu, J.; Ma, D.-F.; Zheng, Y.-L. Attenuation of Hepatic Steatosis by Purple Sweet Potato Colour Is Associated with Blocking Src/ERK/C/EBPβ Signalling in High-Fat-Diet–Treated Mice. Appl. Physiol. Nutr. Metab. 2017, 42, 1082–1091. [Google Scholar] [CrossRef]
- Lim, S.; Xu, J.; Kim, J.; Chen, T.-Y.; Su, X.; Standard, J.; Carey, E.; Griffin, J.; Herndon, B.; Katz, B.; et al. Role of Anthocyanin-Enriched Purple-Fleshed Sweet Potato P40 in Colorectal Cancer Prevention. Mol. Nutr. Food Res. 2013, 57, 1908–1917. [Google Scholar] [CrossRef]
- Bach, D.; Bedin, A.C.; Lacerda, L.G.; Nogueira, A.; Demiat, I.M. Sweet Potato (Ipomoea batatas L.): A Versatile Raw Material for the Food Industry. Review. Braz. Arch. biol. Technol. 2021, 64, e21200568. [Google Scholar] [CrossRef]
- Mohanraj, R.; Sivasankar, S. Sweet Potato (Ipomoea batatas [L.] Lam)-A Valuable Medicinal Food: A Review. J. Med. Food 2014, 17, 733–741. [Google Scholar] [CrossRef]
- Ray, R.C.; Tomlins, K.I. (Eds.) Sweet Potato: Post Harvest Aspects in Food, Feed and Industry; Nova Science Publishers, Inc.: New York, NY, USA, 2010; ISBN 9781604567151. [Google Scholar]
- Dini, I.; Tenore, G.C.; Dini, A. New Polyphenol Derivative in Ipomoea Batatas Tubers and Its Antioxidant Activity. J. Agric. Food Chem. 2006, 54, 8733–8737. [Google Scholar] [CrossRef] [PubMed]
- Basnet, P.; Matsushige, K.; Hase, K.; Kadota, S.; Namba, T. Four Di-O-Caffeoyl Quinic Acid Derivatives from Propolis. Potent Hepatoprotective Activity in Experimental Liver Injury Models. Biol. Pharm. Bull. 1996, 19, 1479–1484. [Google Scholar] [CrossRef] [PubMed]
- Cui, R.; Zhu, F. Physicochemical and Functional Properties of Sweetpotato Flour. J. Sci. Food Agric. 2019, 99, 4624–4634. [Google Scholar] [CrossRef] [PubMed]
- Waramboi, J.G.; Dennien, S.; Gidley, M.J.; Sopade, P.A. Characterisation of Sweetpotato from Papua New Guinea and Australia: Physicochemical, Pasting and Gelatinisation Properties. Food Chem. 2011, 126, 1759–1770. [Google Scholar] [CrossRef]
- Boukid, F.; Zannini, E.; Carini, E.; Vittadini, E. Pulses for Bread Fortification: A Necessity or a Choice? Trends Food Sci. Technol. 2019, 88, 416–428. [Google Scholar] [CrossRef]
- Yu, L.; Ma, Y.; Zhao, Y.; Pan, Y.; Tian, R.; Yao, X.; Yao, Y.; Cao, X.; Geng, L.; Wang, Z.; et al. Effect of Hulless Barley Flours on Dough Rheological Properties, Baking Quality, and Starch Digestibility of Wheat Bread. Front. Nutr. 2021, 8, 1096. [Google Scholar] [CrossRef]
- Graça, C.; Edelmann, M.; Raymundo, A.; Sousa, I.; Coda, R.; Sontag-Strohm, T.; Huang, X. Yoghurt as a Starter in Sourdough Fermentation to Improve the Technological and Functional Properties of Sourdough-Wheat Bread. J. Funct. Foods 2022, 88, 104877. [Google Scholar] [CrossRef]
- El-Beltagi, H.S.; Ahmed, A.R.; Mohamed, H.I.; Al-Otaibi, H.H.; Ramadan, K.M.A.; Elkatry, H.O. Utilization of Prickly Pear Peels Flour as a Natural Source of Minerals, Dietary Fiber and Antioxidants: Effect on Cakes Production TI2. Agronomy 2023, 13, 439. [Google Scholar] [CrossRef]
- Guiné, R.P.F.; Florença, S.G.; Barroca, M.J.; Anjos, O. The Link between the Consumer and the Innovations in Food Product Development. Foods 2020, 9, 1317. [Google Scholar] [CrossRef]
- Aritonang, A.; Julianti, E.; Nurminah, M. Physicochemical and Sensory Characteristics of Sweet Bun Produced from Wheat and Purple Sweet Potato Flour. IOP Conf. Ser. Earth Environ. Sci. 2020, 454, 012113. [Google Scholar] [CrossRef]
- Melini, V.; Melini, F.; Luziatelli, F.; Ruzzi, M. Functional Ingredients from Agri-Food Waste: Effect of Inclusion Thereof on Phenolic Compound Content and Bioaccessibility in Bakery Products. Antioxidants 2020, 9, 1216. [Google Scholar] [CrossRef] [PubMed]
- Julianti, E.; Rusmarilin, H.; Yusraini, E. Functional and Rheological Properties of Composite Flour from Sweet Potato, Maize, Soybean and Xanthan Gum. J. Saudi Soc. Agric. Sci. 2017, 16, 171–177. [Google Scholar] [CrossRef]
- Boateng, E.F.; Yang, Z.; Zhang, W. Effects of Kiwifruit Peel Extract and Its Antioxidant Potential on the Quality Characteristics of Beef Sausage. Antioxidants 2022, 11, 1441. [Google Scholar] [CrossRef] [PubMed]
- Nemes, S.A.; Călinoiu, L.F.; Dulf, F.V.; Fărcas, A.C.; Vodnar, D.C. Integrated Technology for Cereal Bran Valorization: Perspectives for a Sustainable Industrial Approach. Antioxidants 2022, 11, 2159. [Google Scholar] [CrossRef]
- Casas Cardoso, L.; Cejudo Bastante, C.; Mantell Serrano, C.; Martínez de la Ossa, E.J. Application of Citrus By-Products in the Production of Active Food Packaging. Antioxidants 2022, 11, 738. [Google Scholar] [CrossRef]
- Vidal, A.M.; Moya, M.; Alcalá, S.; Romero, I.; Espínola, F. Enrichment of Refined Olive Oils with Phenolic Extracts of Olive Leaf and Exhausted Olive Pomace. Antioxidants 2022, 11, 204. [Google Scholar] [CrossRef] [PubMed]
- Elkatry, H.O.; Ahmed, A.R.; El-Beltagi, H.S.; Mohamed, H.I.; Eshak, N.S. Biological Activities of Grape Seed By-Products and Their Potential Use as Natural Sources of Food Additives in the Production of Balady Bread. Foods 2022, 11, 1948. [Google Scholar] [CrossRef]
- Gaglio, R.; Restivo, I.; Barbera, M.; Barbaccia, P.; Ponte, M.; Tesoriere, L.; Bonanno, A.; Attanzio, A.; Di Grigoli, A.; Francesca, N.; et al. Effect on the Antioxidant, Lipoperoxyl Radical Scavenger Capacity, Nutritional, Sensory and Microbiological Traits of an Ovine Stretched Cheese Produced with Grape Pomace Powder Addition. Antioxidants 2021, 10, 306. [Google Scholar] [CrossRef] [PubMed]
- Re, R.; Pellegrini, N.; Proteggente, A.; Pannala, A.; Yang, M.; Rice-Evans, C. Antioxidant Activity Applying an Improved ABTS Radical Cation Decolorization Assay. Free Radic. Biol. Med. 1999, 26, 1231–1237. [Google Scholar] [CrossRef] [PubMed]
- Goffman, F.D.; Bergman, C.J. Rice Kernel Phenolic Content and Its Relationship with Antiradical Efficiency. J. Sci. Food Agric. 2004, 84, 1235–1240. [Google Scholar] [CrossRef]
- Bendary, E.; Francis, R.R.; Ali, H.M.G.; Sarwat, M.I.; El Hady, S. Antioxidant and Structure–Activity Relationships (SARs) of Some Phenolic and Anilines Compounds. Ann. Agric. Sci. 2013, 58, 173–181. [Google Scholar] [CrossRef]
- Scherer, R.; Godoy, H.T. Antioxidant Activity Index (AAI) by the 2,2-Diphenyl-1-Picrylhydrazyl Method. Food Chem. 2009, 112, 654–658. [Google Scholar] [CrossRef]
- AACC. American Association of Cereal Chemists, Approved Methods of the Cereal Chemistry; The Committee: St. Paul, MN, USA, 2002. [Google Scholar]
- Hegazy, A.I.; Ammar, M.S.; Ibrahium, M.I. Production of Egyptian Gluten-Free Bread. World J. Dairy Food Sci. 2009, 4, 123–128. [Google Scholar]
- Francis, F.J. Colorimetry of Foods. In Proceedings of the Physical Properties of Foods; Peleg, M., Bagly, E.B., Eds.; The AVI Publishing Company Inc.: Westort, CT, USA, 1983; pp. 105–123. [Google Scholar]
- AOAC. Association of Official Analytical Chemists. Official Methods of Analysis; AOAC International: Arlington, VA, USA, 2010. [Google Scholar]
- Jayaraman, J. Postharvest Biological Control; Wiely East. Ltd.: New Delhi, India, 1985. [Google Scholar]
- Marin, B.; Chopin, E.I.B.; Jupinet, B.; Gauthier, D. Comparison of Microwave-Assisted Digestion Procedures for Total Trace Element Content Determination in Calcareous Soils. Talanta 2008, 77, 282–288. [Google Scholar] [CrossRef]
- Chang, C.-C.; Yang, M.-H.; Wen, H.-M.; Chern, J.-C. Estimation of Total Flavonoid Content in Propolis by Two Complementary Colorimetric Methods. J. Food Drug Anal. 2002, 10, 3. [Google Scholar]
- Abdel-Aal, E.-S.M.; Young, J.C.; Rabalski, I. Anthocyanin Composition in Black, Blue, Pink, Purple, and Red Cereal Grains. J. Agric. Food Chem. 2006, 54, 4696–4704. [Google Scholar] [CrossRef]
- Luterotti, S.; Kljak, K. Spectrophotometric Estimation of Total Carotenoids in Cereal Grain Products. Acta Chim. Slov. 2010, 57, 781–787. [Google Scholar]
- Sharpless, K.E.; Thomas, J.B.; Sander, L.C.; Wise, S.A. Liquid Chromatographic Determination of Carotenoids in Human Serum Using an Engineered C30 and a C18 Stationary Phase. J. Chromatogr. B Biomed. Sci. Appl. 1996, 678, 187–195. [Google Scholar] [CrossRef]
- Ramadan, K.; El-Beltagi, H.S.; Bendary, E.S.A.; Ali, H.M. Experimental Evaluation of the Antioxidant and Antitumor Activities of Thyme and Basil Essential Oils and Their Phenolic Constituents: Theoretical Antioxidant Evaluation. Chem. Biol. Technol. Agric. 2022, 9, 1–11. [Google Scholar] [CrossRef]
- Mahmoud, M.A.A.; Magdy, M.; Tybussek, T.; Barth, J.; Buettner, A. Comparative Evaluation of Wild and Farmed Rainbow Trout Fish Based on Representative Chemosensory and Microbial Indicators of Their Habitats. J. Agric. Food Chem. 2023, 71, 2094–2104. [Google Scholar] [CrossRef]
- Ghadiriasli, R.; Mahmoud, M.A.A.; Wagenstaller, M.; van de Kuilen, J.-W.; Buettner, A. Molecular and Sensory Characterization of Odorants in Cembran Pine (Pinus cembra L.) from Different Geographic Regions. Talanta 2020, 220, 121380. [Google Scholar] [CrossRef] [PubMed]
- Bovell-Benjamin, A.C. Sweet Potato: A Review of Its Past, Present, and Future Role in Human Nutrition. Adv. Food Nutr. Res. 2007, 52, 1–59. [Google Scholar] [CrossRef] [PubMed]
- Zhang, M.; Mu, T.-H. Optimisation of Antioxidant Hydrolysate Production from Sweet Potato Protein and Effect of in Vitro Gastrointestinal Digestion. Int. J. Food Sci. Technol. 2016, 51, 1844–1850. [Google Scholar] [CrossRef]
- Zhang, M.; Mu, T.-H. Identification and Characterization of Antioxidant Peptides from Sweet Potato Protein Hydrolysates by Alcalase under High Hydrostatic Pressure. Innov. Food Sci. Emerg. Technol. 2017, 43, 92–101. [Google Scholar] [CrossRef]
- Zhang, M.; Mu, T.-H. Contribution of Different Molecular Weight Fractions to Anticancer Effect of Sweet Potato Protein Hydrolysates by Six Proteases on HT-29 Colon Cancer Cells. Int. J. Food Sci. Technol. 2018, 53, 525–532. [Google Scholar] [CrossRef]
- Ishiguro, K.; Kurata, R.; Shimada, Y.; Sameshima, Y.; Kume, T. Effects of a Sweetpotato Protein Digest on Lipid Metabolism in Mice Administered a High-Fat Diet. Heliyon 2016, 2, e00201. [Google Scholar] [CrossRef]
- Onyeneho, S.N.; Hettiarachchy, N.S. Antioxidant Activity, Fatty Acids and Phenolic Acids Compositions of Potato Peels. J. Sci. Food Agric. 1993, 62, 345–350. [Google Scholar] [CrossRef]
- Salawu, S.O.; Udi, E.; Akindahunsi, A.A.; Boligon, A.A.; Athayde, M.L. Antioxidant Potential, Phenolic Profile and Nutrient Composition of Flesh and Peels from Nigerian White and Purple Skinned Sweet Potato (Ipomea batatas L.). Pelagia Res. Libr. Asian J. Plant Sci. Res. 2015, 5, 14–23. [Google Scholar]
- Adegunloye, D.V.; Oparinde, T.C. Effects of Fermentation on the Proximate Composition of Irish (Solanum tuberosum) and Sweet Potato (Ipomoea batatas) Peels. Adv. Microbiol. 2017, 7, 565–574. [Google Scholar] [CrossRef]
- Mau, J.L.; Lee, C.C.; Yang, C.W.; Chen, R.W.; Zhang, Q.F.; Lin, S.D. Physicochemical, Antioxidant and Sensory Characteristics of Bread Partially Substituted with Aerial Parts of Sweet Potato. LWT-Food Sci. Technol. 2020, 117, 108602. [Google Scholar] [CrossRef]
- Mitiku, D.H.; Abera, S.; Bussa, N.; Abera, T. Physico-Chemical Characteristics and Sensory Evaluation of Wheat Bread Partially Substituted with Sweet Potato (Ipomoea batatas L.) Flour. Br. Food J. 2018, 120, 1764–1775. [Google Scholar] [CrossRef]
- Kidane, G.; Abegaz, K.; Mulugeta, A.; Singh, P. Nutritional Analysis of Vitamin A Enriched Bread from Orange Flesh Sweet Potato and Locally Available Wheat Flours at Samre Woreda, Northern Ethiopia. Curr. Res. Nutr. Food Sci. 2013, 1, 49–57. [Google Scholar] [CrossRef]
- Idolo, I. Sensory and Nutritional Quality of Madiga Produced from Composite Flour of Wheat and Sweet Potato. Pak. J. Nutr. 2011, 10, 1004–1007. [Google Scholar] [CrossRef]
- Bibiana, I.; Grace, N.; Julius, A. Quality Evaluation of Composite Bread Produced from Wheat, Maize and Orange Fleshed Sweet Potato Flours. Am. J. Food Sci. Technol. 2014, 2, 109–115. [Google Scholar] [CrossRef]
- Kure, O.A.; Ariahu, C.C.; Igbabul, B.D. Physico-Chemical and Sensory Properties of Bread Prepared from Wheat and Orange-Fleshed Sweet Potato (Flour, Starch and Non-Starch Residue Flour) Blends. Asian Food Sci. J. 2021, 20, 1–17. [Google Scholar] [CrossRef]
- Abo Raya, M.A.; Ghoneem, G.A.A.; Elhadi, H.A. Effect of Addition Corn Flour on Chemical, Physical, Rheological and Sensory Properties of Iraq Bread. J. Food Dairy Sci. 2022, 13, 95–100. [Google Scholar] [CrossRef]
- Gabilondo, J.; Corbino, G.; Chludil, H.; Malec, L. Bioactive Compounds of Two Orange-Fleshed Sweet Potato Cultivars (Ipomoea batatas (L.) Lam.) in Fresh, Stored and Processed Roots. Appl. Food Res. 2022, 2, 100061. [Google Scholar] [CrossRef]
- Santiago, D.M.; Matsushita, K.; Noda, T.; Tsuboi, K.; Yamada, D.; Murayama, D.; Koaze, H.; Yamauchi, H. Effect of Purple Sweet Potato Powder Substitution and Enzymatic Treatments on Bread Making Quality. Food Sci. Technol. Res. 2015, 21, 159–165. [Google Scholar] [CrossRef]
- Rose, I.; Vasanthakaalam, H. Comparison of the Nutrient Composition of Four Sweet Potato Varieties Cultivated in Rwanda. Am. J. Food Nutr. 2011, 1, 34–38. [Google Scholar] [CrossRef]
- Tang, Y.; Cai, W.; Xu, B. Profiles of Phenolics, Carotenoids and Antioxidative Capacities of Thermal Processed White, Yellow, Orange and Purple Sweet Potatoes Grown in Guilin, China. Food Sci. Hum. Wellness 2015, 4, 123–132. [Google Scholar] [CrossRef]
- Korese, J.K.; Chikpah, S.K.; Hensel, O.; Pawelzik, E.; Sturm, B. Effect of Orange-Fleshed Sweet Potato Flour Particle Size and Degree of Wheat Flour Substitution on Physical, Nutritional, Textural and Sensory Properties of Cookies. Eur. Food Res. Technol. 2021, 247, 889–905. [Google Scholar] [CrossRef]
- Cui, R.; Zhu, F. Changes in Structure and Phenolic Profiles during Processing of Steamed Bread Enriched with Purple Sweetpotato Flour. Food Chem. 2022, 369, 130578. [Google Scholar] [CrossRef]
- Azeem, M.; Mu, T.H.; Zhang, M. Influence of Particle Size Distribution of Orange-Fleshed Sweet Potato Flour on Dough Rheology and Simulated Gastrointestinal Digestion of Sweet Potato-Wheat Bread. LWT-Food Sci. Technol. 2020, 131, 109690. [Google Scholar] [CrossRef]
- Kim, M.Y.; Lee, B.W.; Lee, H.; Lee, Y.Y.; Kim, M.H.; Lee, J.Y.; Lee, B.K.; Woo, K.S.; Kim, H. Phenolic Compounds and Antioxidant Activity in Sweet Potato after Heat Treatment. J. Sci. Food Agric. 2019, 99, 6833–6840. [Google Scholar] [CrossRef]
- Zhu, F.; Cai, Y.-Z.; Yang, X.; Ke, J.; Corke, H. Anthocyanins, Hydroxycinnamic Acid Derivatives, and Antioxidant Activity in Roots of Different Chinese Purple-Fleshed Sweetpotato Genotypes. J. Agric. Food Chem. 2010, 58, 7588–7596. [Google Scholar] [CrossRef] [PubMed]
- Ibrahim, R.K.; De Luca, V.; Khouri, H.; Latchinian, L.; Brisson, L.; Charest, P.M. Enzymology and Compartmentation of Polymethylated Flavonol Glucosides in Chrysosplenium Americanum. Phytochemistry 1987, 26, 1237–1245. [Google Scholar] [CrossRef]
- Kano, M.; Takayanagi, T.; Harada, K.; Makino, K.; Ishikawa, F. Antioxidative Activity of Anthocyanins from Purple Sweet Potato, Ipomoera Batatas Cultivar Ayamurasaki. Biosci. Biotechnol. Biochem. 2005, 69, 979–988. [Google Scholar] [CrossRef]
- Teow, C.C.; Truong, V.D.; McFeeters, R.F.; Thompson, R.L.; Pecota, K.V.; Yencho, G.C. Antioxidant Activities, Phenolic and β-Carotene Contents of Sweet Potato Genotypes with Varying Flesh Colours. Food Chem. 2007, 103, 829–838. [Google Scholar] [CrossRef]
- Truong, V.D.; McFeeters, R.F.; Thompson, R.T.; Dean, L.L.; Shofran, B.R.I.A.N. Phenolic Acid Content and Composition in Leaves and Roots of Common Commercial Sweetpotato (Ipomea batatas L.) Cultivars in the United States. Food Chem. Toxicol. 2007, 72, 343–349. [Google Scholar] [CrossRef] [PubMed]
- Zhu, F. Interactions between Starch and Phenolic Compound. Trends Food Sci. Technol. 2015, 43, 129–143. [Google Scholar] [CrossRef]
- Ktenioudaki, A.; Alvarez-Jubete, L.; Gallagher, E. A Review of the Process-Induced Changes in the Phytochemical Content of Cereal Grains: The Breadmaking Process. Crit. Rev. Food Sci. Nutr. 2015, 55, 611–619. [Google Scholar] [CrossRef] [PubMed]
- Lu, G.; Gao, Q. Use of Sweet Potato in Bread and Flour Fortification; Elsevier Inc.: Amsterdam, The Netherlands, 2011; ISBN 9780123808868. [Google Scholar]
- Donado-Pestana, C.M.; Salgado, J.M.; de Oliveira Rios, A.; dos Santos, P.R.; Jablonski, A. Stability of Carotenoids, Total Phenolics and In Vitro Antioxidant Capacity in the Thermal Processing of Orange-Fleshed Sweet Potato (Ipomoea batatas Lam.) Cultivars Grown in Brazil. Plant Foods Hum. Nutr. 2012, 67, 262–270. [Google Scholar] [CrossRef] [PubMed]
- Xu, J.; Wang, W.; Li, Y. Dough Properties, Bread Quality, and Associated Interactions with Added Phenolic Compounds: A Review. J. Funct. Foods 2019, 52, 629–639. [Google Scholar] [CrossRef]
- Collado, L.S.; Corke, H. Properties of Starch Noodles as Affected by Sweetpotato Genotype. Cereal Chem. 1997, 74, 182–187. [Google Scholar] [CrossRef]
- Azeem, M.; Mu, T.H.; Zhang, M. Effects of Hydrocolloids and Proteins on Dough Rheology and in Vitro Starch Digestibility of Sweet Potato-Wheat Bread. LWT-Food Sci. Technol. 2021, 142, 110970. [Google Scholar] [CrossRef]
- Sudha, M.L.; Vetrimani, R.; Leelavathi, K. Influence of Fibre from Different Cereals on the Rheological Characteristics of Wheat Flour Dough and on Biscuit Quality. Food Chem. 2007, 100, 1365–1370. [Google Scholar] [CrossRef]
- Ayo-Omogie, H.N. Gluten-Reduced Sweet Potato-Wheat Bread: Influence of Fermented Sweet Potato Flour Addition on Bread Quality and Dough Rheology. J. Culin. Sci. Technol. 2021, 19, 187–213. [Google Scholar] [CrossRef]
- Ghamari, M.; Peyghambardoust, S.H.; Reshmeh, K.K. Application of Farinograph Quality Number (FQN) in Evaluating Baking Quality of Wheat. Iran. J. Food Sci. Technol. 2009, 6, 23–33. [Google Scholar]
- Ooms, N.; Delcour, J.A. How to Impact Gluten Protein Network Formation during Wheat Flour Dough Making. Curr. Opin. Food Sci. 2019, 25, 88–97. [Google Scholar] [CrossRef]
- Chandi, G.K.; Seetharaman, K. Optimization of Gluten Peak Tester: A Statistical Approach. J. Food Qual. 2012, 35, 69–75. [Google Scholar] [CrossRef]
- Girard, A.L.; Awika, J.M. Effects of Edible Plant Polyphenols on Gluten Protein Functionality and Potential Applications of Polyphenol–Gluten Interactions. Compr. Rev. Food Sci. Food Saf. 2020, 19, 2164–2199. [Google Scholar] [CrossRef] [PubMed]
- Wang, Q.; Li, Y.; Sun, F.; Li, X.; Wang, P.; Sun, J.; Zeng, J.; Wang, C.; Hu, W.; Chang, J.; et al. Tannins Improve Dough Mixing Properties through Affecting Physicochemical and Structural Properties of Wheat Gluten Proteins. Food Res. Int. 2015, 69, 64–71. [Google Scholar] [CrossRef]
- Han, H.M.; Koh, B. Effect of Phenolic Acids on the Rheological Properties and Proteins of Hard Wheat Flour Dough and Bread. J. Sci. Food Agric. 2011, 91, 2495–2499. [Google Scholar] [CrossRef]
- Chikpah, S.K.; Korese, J.K.; Hensel, O.; Sturm, B.; Pawelzik, E. Rheological Properties of Dough and Bread Quality Characteristics as Influenced by the Proportion of Wheat Flour Substitution with Orange-Fleshed Sweet Potato Flour and Baking Conditions. LWT-Food Sci. Technol. 2021, 147, 111515. [Google Scholar] [CrossRef]
- Singh, S.; Riar, C.S.; Saxena, D.C. Effect of Incorporating Sweetpotato Flour to Wheat Flour on the Quality Characteristics of Cookies. Afr. J. Food Sci. 2008, 2, 65–72. [Google Scholar]
- Jemziya, M.B.F.; Mahendran, T. Physical Quality Characters of Cookies Produced from Composite Blends of Wheat and Sweet Potato Flour. Ruhuna J. Sci. 2017, 8, 12. [Google Scholar] [CrossRef]
- Hu, Y.; Sun, H.; Mu, T. Effects of Sweet Potato Leaf Powder on Sensory, Texture, Nutrition, and Digestive Characteristics of Steamed Bread. J. Food Process. Preserv. 2022, 46, e16697. [Google Scholar] [CrossRef]










| Ingredients | Bread Samples | ||||||
|---|---|---|---|---|---|---|---|
| CB | W-SPF 10% | W-SPF 20% | W-SPF 30% | W-SPP 5% | W-SPP 10% | W-SPP 15% | |
| Wheat flour 72%(g) | 100 | 90 | 80 | 70 | 95 | 90 | 85 |
| SPF (g) | 0 | 10 | 20 | 30 | 0 | 0 | 0 |
| SPP (g) | 0 | 0 | 0 | 0 | 5 | 10 | 15 |
| Sugar (g) | 2 | 2 | 2 | 2 | 2 | 2 | 2 |
| Salt (g) | 2 | 2 | 2 | 2 | 2 | 2 | 2 |
| Water (mL) | 60 | 60.5 | 60.9 | 61.5 | 61.3 | 63 | 64.3 |
| Yeast (g) | 1.5 | 1.5 | 1.5 | 1.5 | 1.5 | 1.5 | 1.5 |
| Parameters (g/100 g) | SPF | SPP | |
|---|---|---|---|
| Moisture | 38.4 ± 0.2 a | 4.9 ± 0.1 b | |
| per dry weight (DW) | Fat | 0.9 ± 0.0 b | 3.2 ± 0.1 a |
| Protein | 10.1 ± 0.1 a | 8.3 ± 0.0 b | |
| Total Nitrogen | 1.6 ± 0.0 a | 1.3 ± 0.0 b | |
| Ash | 5.9 ± 0.1 b | 11.6 ± 0.2 a | |
| Carbohydrate | 66.1 ± 0.0 b | 70.9 ± 0.4 a | |
| Starch | 48.8 ± 0.3 b | 57.6 ± 0.4 a | |
| Total Resistant Starch | 17.3 ± 0.3 a | 13.3 ± 0.8 b | |
| Crude Fiber | 3.6 ± 0.1 b | 18.7 ± 0.1 a | |
| Free Amino Acids (as lysine) | 4.1 ± 0.0 a | 1.8 ± 0.1 b | |
| Compound Name | Ret. Time [min] | [M + H]− | Base Beak m/z | Amount µg/g | ||
|---|---|---|---|---|---|---|
| SPF | SPP | |||||
| 1 | p-Coumaric acid | 1.974 | 163 | 93 | 6.60 | 12.97 |
| 2 | Gallic acid | 2.090 | 169 | 125 | 10.60 | 6.40 |
| 3 | Ferulic acid | 2.230 | 193 | 134 | 0.47 | 6.33 |
| 4 | Caffeic acid | 3.926 | 197 | 135 | 0.83 | 0.76 |
| 5 | Eucomic acid | 5.278 | 239 | 179 | 1.53 | 7.00 |
| 6 | Feruloyl-D-glucose | 7.664 | 355 | 193 | 3.45 | 7.90 |
| 7 | Chlorogenic acid | 10.606 | 353 | 353 | ND | 1.11 |
| 8 | Caffeoylquinic acid | 17.727 | 353 | 353 | 0.51 | 1.66 |
| 9 | Catechin | 18.155 | 289 | 289 | 0.75 | 2.49 |
| 10 | Kaempferol | 21.337 | 285 | 185 | ND | 2.68 |
| 11 | Quercetin-3-O-glucoside | 21.493 | 463 | 463 | 0.76 | 1.56 |
| 12 | Quercetin-3-O-galactoside | 21.808 | 463 | 301 | 0.23 | 0.92 |
| 13 | Quercetin diglucoside | 29.508 | 625 | 463 | 0.44 | 0.59 |
| 14 | 1,3-Dicaffeoylquinic acid | 31.302 | 515 | 353 | 0.32 | 0.42 |
| 15 | 1,5-Dicaffeoylquinic acid | 31.489 | 515 | 353 | 0.48 | 0.64 |
| Antioxidant Capacity Essay a | TP | TF | TA | TC | β-Carotene |
|---|---|---|---|---|---|
| DPPH | 0.917 | 0.919 | 0.167 | 0.050 | 0.021 |
| ABTS | 0.901 | 0.898 | 0.293 | 0.182 | 0.153 |
| Antioxidant Capacity Essay | DPPH | ABTS | |||||||
|---|---|---|---|---|---|---|---|---|---|
| μmol Trolox/100 g | IC50 μg/g | AE | AAI | μmol Trolox/100 g | IC50 μg/g | AE | AAI | ||
| DPPH | μmol Trolox/100 g | 1 | −0.507 | 0.990 | −0.471 | 0.934 | 0.934 | 0.920 | 0.920 |
| IC50 μg/g | −0.507 | 1 | −0.548 | 0.999 | −0.416 | −0.416 | −0.408 | −0.408 | |
| AE | 0.990 | −0.548 | 1 | −0.513 | 0.902 | 0.902 | 0.889 | 0.889 | |
| AAI | −0.471 | 0.999 | −0.513 | 1 | −0.384 | −0.384 | −0.377 | −0.377 | |
| ABTS | μmol Trolox/100 g | 0.934 | −0.416 | 0.902 | −0.384 | 1 | 1.000 | 0.998 | 0.998 |
| IC50 μg/g | 0.934 | −0.416 | 0.902 | −0.384 | 1.000 | 1 | 0.998 | 0.998 | |
| AE | 0.920 | −0.408 | 0.889 | −0.377 | 0.998 | 0.998 | 1 | 1.000 | |
| AAI | 0.920 | −0.408 | 0.889 | −0.377 | 0.998 | 0.998 | 1.000 | 1 | |
| Sample | WA% | DDT | Dough stability | MTI | Time to Breakdown | Farinograph Quality Number | |
|---|---|---|---|---|---|---|---|
| CB | 60.0 ± 0.1 f | 1.3 ± 0.0 d | 3.5 ± 0.1 f | 48.7 ± 3.1 e | 3.5 ± 0.0 d | 39.0 ± 1.0 d | |
| W-SPF % | 10 | 60.4 ± 0.1 e | 1.4 ± 0.0 d | 8.2 ± 0.0 b | 23.3 ± 0.6 f | 3.5 ± 0.0 d | 38.3 ± 0.6 d |
| 20 | 60.5 ± 0.1 e | 1.3 ± 0.2 d | 7.3 ± 0.0 c | 10.3 ± 0.6 g | 8.4 ± 0.1 b | 86.0 ± 1.0 bc | |
| 30 | 60.8 ± 0.1 d | 5.2 ± 0.0 c | 6.2 ± 0.0 e | 80.3 ± 0.6 c | 8.1 ± 0.0 c | 81.0 ± 1.0 c | |
| W-SPP % | 5 | 61.3 ± 0.1 c | 7.1 ± 0.0 a | 9.2 ± 0.2 a | 62.7 ± 2.5 d | 10.2 ± 0.3 a | 100.3 ± 6.8 a |
| 10 | 62.7 ± 0.3 b | 6.4 ± 0.1 b | 7.3 ± 0.0 c | 90.0 ± 2.0 b | 8.5 ± 0.0 b | 88.3 ± 0.6 b | |
| 15 | 64.3 ± 0.2 a | 6.4 ± 0.1 b | 6.8 ± 0.3 d | 95.0 ± 2.0 a | 8.3 ± 0.1 b | 85.0 ± 2.0 bc |
Disclaimer/Publisher’s Note: The statements, opinions and data contained in all publications are solely those of the individual author(s) and contributor(s) and not of MDPI and/or the editor(s). MDPI and/or the editor(s) disclaim responsibility for any injury to people or property resulting from any ideas, methods, instructions or products referred to in the content. |
© 2023 by the authors. Licensee MDPI, Basel, Switzerland. This article is an open access article distributed under the terms and conditions of the Creative Commons Attribution (CC BY) license (https://creativecommons.org/licenses/by/4.0/).
Share and Cite
Elkatry, H.O.; El-Beltagi, H.S.; Ramadan, K.M.A.; Ahmed, A.R.; Mohamed, H.I.; Al-Otaibi, H.H.; Mahmoud, M.A.A. The Chemical, Rheological, and Sensorial Characteristics of Arabic Bread Prepared from Wheat-Orange Sweet Potatoes Flour or Peel. Foods 2023, 12, 1658. https://doi.org/10.3390/foods12081658
Elkatry HO, El-Beltagi HS, Ramadan KMA, Ahmed AR, Mohamed HI, Al-Otaibi HH, Mahmoud MAA. The Chemical, Rheological, and Sensorial Characteristics of Arabic Bread Prepared from Wheat-Orange Sweet Potatoes Flour or Peel. Foods. 2023; 12(8):1658. https://doi.org/10.3390/foods12081658
Chicago/Turabian StyleElkatry, Haiam O., Hossam S. El-Beltagi, Khaled M. A. Ramadan, Abdelrahman R. Ahmed, Heba I. Mohamed, Hala Hazam Al-Otaibi, and Mohamed A. A. Mahmoud. 2023. "The Chemical, Rheological, and Sensorial Characteristics of Arabic Bread Prepared from Wheat-Orange Sweet Potatoes Flour or Peel" Foods 12, no. 8: 1658. https://doi.org/10.3390/foods12081658
APA StyleElkatry, H. O., El-Beltagi, H. S., Ramadan, K. M. A., Ahmed, A. R., Mohamed, H. I., Al-Otaibi, H. H., & Mahmoud, M. A. A. (2023). The Chemical, Rheological, and Sensorial Characteristics of Arabic Bread Prepared from Wheat-Orange Sweet Potatoes Flour or Peel. Foods, 12(8), 1658. https://doi.org/10.3390/foods12081658

