CEBPA-Regulated Expression of SOCS1 Suppresses Milk Protein Synthesis through mTOR and JAK2-STAT5 Signaling Pathways in Buffalo Mammary Epithelial Cells
Abstract
1. Introduction
2. Materials and Methods
2.1. Animals and Sampling
2.2. Vector Construction and Small RNA Synthesis
2.3. Cell Preparation and Treatment
2.4. Protein Subcellular Localization Analysis
2.5. Quantitative PCR (qPCR) Detection of Expression
2.6. Protein Extraction and Western Blotting
2.7. SOCS1 Promoter Cloning and Deletion Analysis
2.8. Dual-Luciferase Activity Assay
2.9. Statistical Analyses
3. Results
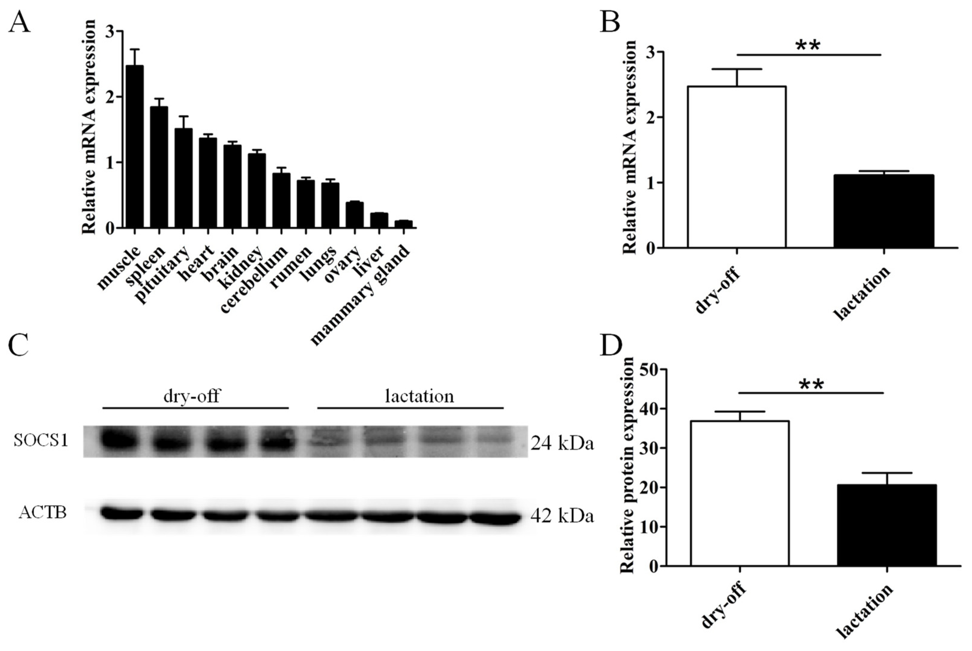
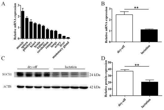
3.1. SOCS1 Differential Expression in Various Tissues
3.2. Nuclear–Cytosolic Localization of Buffalo SOCS1
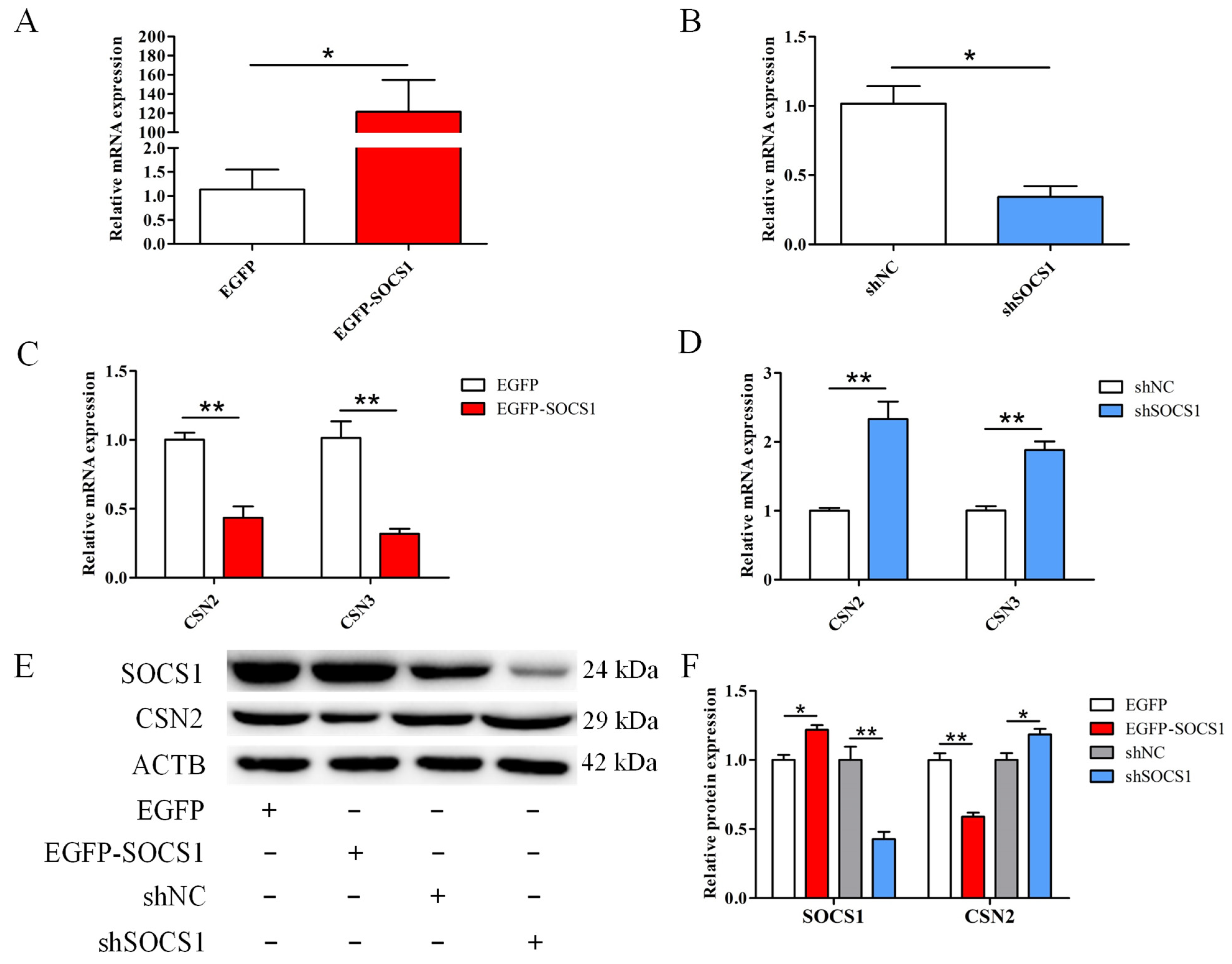
3.3. SOCS1 Suppresses the Milk Protein Synthesis in BuMECs
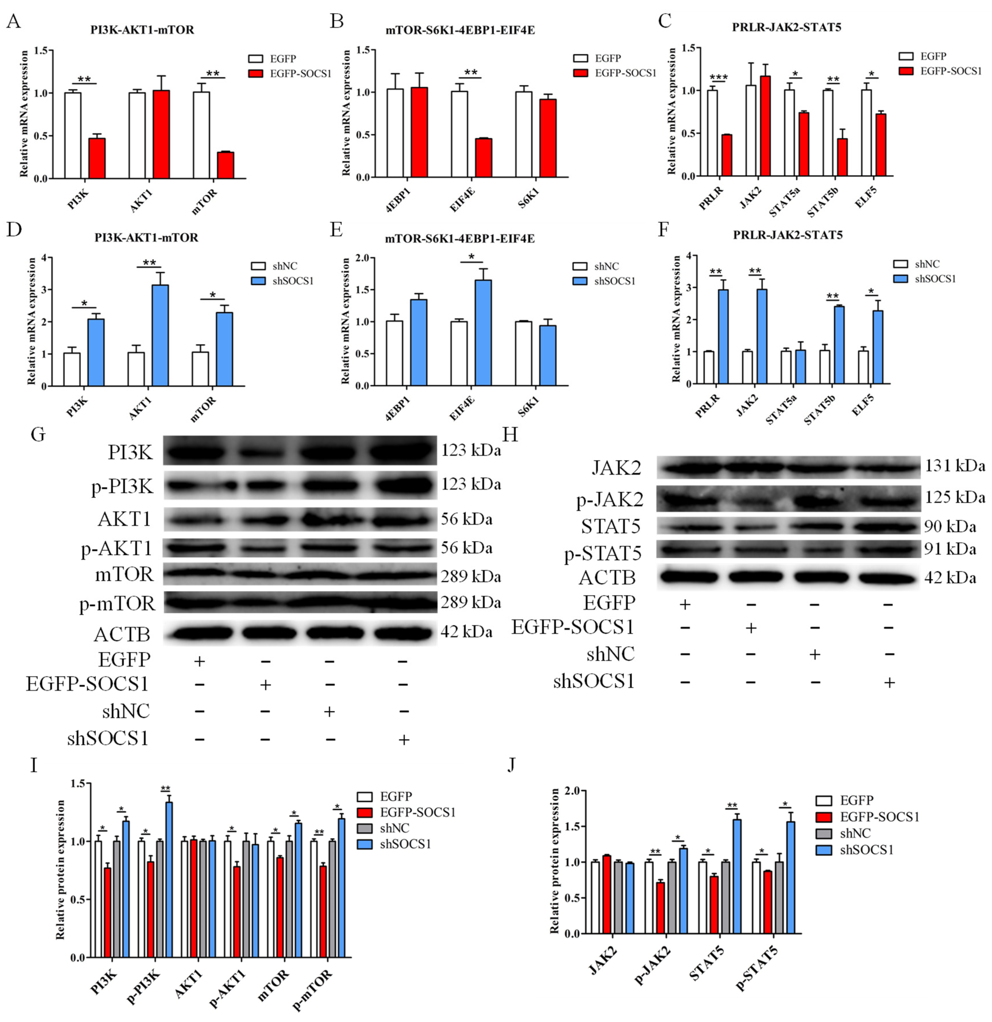
3.4. SOCS1 Inhibits the Activation of the mTOR and JAK2-STAT5 Pathways
3.5. CEBPA Is Required for Induction of SOCS1 Expression
3.6. Identification of the Core Promoter Region of Buffalo SOCS1
3.7. CEBPA and NF-κB Binding Sites Are Responsible for Induction of SOCS1 Promoter Activity by CEBPA
4. Discussion
5. Conclusions
Supplementary Materials
Author Contributions
Funding
Institutional Review Board Statement
Informed Consent Statement
Data Availability Statement
Conflicts of Interest
References
- Li, C.; Li, L.; Ali, I.; Kuang, M.; Wang, X.; Wang, G. UFL1 regulates milk protein and fat synthesis-related gene expression of bovine mammary epithelial cells probably via the mTOR signaling pathway. Vitr. Cell. Dev. Anim. 2021, 57, 550–559. [Google Scholar] [CrossRef]
- Li, H.; Liu, X.; Wang, Z.; Lin, X.; Yan, Z.; Cao, Q.; Zhao, M.; Shi, K. MEN1/Menin regulates milk protein synthesis through mTOR signaling in mammary epithelial cells. Sci. Rep. 2017, 7, 5479. [Google Scholar] [CrossRef] [PubMed]
- Hue-Beauvais, C.; Faulconnier, Y.; Charlier, M.; Leroux, C. Nutritional regulation of mammary gland development and milk synthesis in animal models and dairy species. Genes 2021, 12, 523. [Google Scholar] [CrossRef] [PubMed]
- van Lieshout, G.A.A.; Lambers, T.T.; Bragt, M.C.E.; Hettinga, K.A. How processing may affect milk protein digestion and overall physiological outcomes: A systematic review. Crit. Rev. Food Sci. 2020, 60, 2422–2445. [Google Scholar] [CrossRef]
- Bionaz, M.; Loor, J.J. Gene networks driving bovine mammary protein synthesis during the lactation cycle. Bioinform. Biol. Insights 2011, 5, 83–98. [Google Scholar] [CrossRef]
- Li, L.; Liu, L.; Qu, B.; Li, X.; Gao, X.; Zhang, M. Twinfilin 1 enhances milk bio-synthesis and proliferation of bovine mammary epithelial cells via the mTOR signaling pathway. Biochem. Biophys. Res. Commun. 2017, 492, 289–294. [Google Scholar] [CrossRef] [PubMed]
- Yuan, X.; Zhang, M.; Ao, J.; Zhen, Z.; Gao, X.; Li, M. NUCKS1 is a novel regulator of milk synthesis in and proliferation of mammary epithelial cells via the mTOR signaling pathway. J. Cell. Physiol. 2019, 234, 15825–15835. [Google Scholar] [CrossRef]
- Arun, S.J.; Thomson, P.C.; Sheehy, P.A.; Khatkar, M.S.; Raadsma, H.W.; Williamson, P. Targeted analysis reveals an important role of JAK-STAT-SOCS genes for milk production traits in Australian dairy cattle. Front. Genet. 2015, 6, 342. [Google Scholar] [CrossRef]
- Sutherland, K.D.; Lindeman, G.J.; Visvader, J.E. Knocking off SOCS genes in the mammary gland. Cell Cycle 2007, 6, 799–803. [Google Scholar] [CrossRef]
- Lindeman, G.J.; Wittlin, S.; Lada, H.; Naylor, M.J.; Santamaria, M.; Zhang, J.; Starr, R.; Hilton, D.J.; Alexander, W.S.; Ormandy, C.J.; et al. SOCS1 deficiency results in accelerated mammary gland development and rescues lactation in prolactin receptor-deficient mice. Genes Dev. 2001, 15, 1631–1636. [Google Scholar] [CrossRef]
- Motta, M.; Accornero, P.; Baratta, M. Leptin and prolactin modulate the expression of SOCS-1 in association with interleukin-6 and tumor necrosis factor-α in mammary cells: A role in differentiated secretory epithelium. Regul. Pept. 2004, 121, 163–170. [Google Scholar] [CrossRef]
- Cella, N.; Chiquet-Ehrismann, R.; Hynes, N.E. Lactogenic hormones and Tenascin-C regulate C/EBPα and β in mammary epithelial cells. J. Cell. Biochem. 2000, 76, 394–403. [Google Scholar] [CrossRef]
- Rosen, J.M.; Wyszomierski, S.L.; Hadsell, D. Regulation of milk protein gene expression. Annu. Rev. Nutr. 1999, 19, 407–436. [Google Scholar] [CrossRef]
- Seagroves, T.N.; Krnacik, S.; Raught, B.; Gay, J.; Burgess-Beusse, B.; Darlington, G.J.; Rosen, J.M. C/EBPβ, but not C/EBPα, is essential for ductal morphogenesis, lobuloalveolar proliferation, and functional differentiation in the mouse mammary gland. Genes Dev. 1998, 12, 1917–1928. [Google Scholar] [CrossRef]
- Lee, M.; Song, S.J.; Choi, M.; Yu, R.; Park, T. IL-7 receptor deletion ameliorates diet-induced obesity and insulin resistance in mice. Diabetologia 2015, 58, 2361–2370. [Google Scholar] [CrossRef] [PubMed]
- Ahsani, M.; Mohammadabadi, M.R.; Fozi, M.A.; Koshkooieh, A.E.; Khezri, A.; Babenko, O.I.; Bushtruk, M.V.; Tkachenko, S.V.; Stavetska, R.V.; Klopenko, N.I. Effect of roasted soybean and canola seeds on peroxisome proliferator-activated receptors gamma (PPARG) gene expression and cattle milk characteristics. Iran. J. Appl. Anim. Sci. 2019, 9, 635–642. [Google Scholar]
- Wang, Y.; Guo, W.; Tang, K.; Wang, Y.; Zan, L.; Yang, W. Bta-miR-34b regulates milk fat biosynthesis by targeting mRNA decapping enzyme 1A (DCP1A) in cultured bovine mammary epithelial cells. J. Anim. Sci. 2019, 97, 3823–3831. [Google Scholar] [CrossRef]
- Yan, B.; Guo, Q.; Fu, F.; Wang, Z.; Yin, Z.; Wei, Y.; Yang, J. The role of miR-29b in cancer: Regulation, function, and signaling. Onco Targets Ther. 2015, 8, 539–548. [Google Scholar] [CrossRef] [PubMed]
- Basilicata, M.; Pepe, G.; Adesso, S.; Ostacolo, C.; Sala, M.; Sommella, E.; Scala, M.; Messore, A.; Autore, G.; Marzocco, S.; et al. Antioxidant properties of buffalo-milk dairy products: A β-Lg peptide released after gastrointestinal digestion of buffalo Ricotta cheese reduces oxidative stress in intestinal epithelial cells. Int. J. Mol. Sci. 2018, 19, 1955. [Google Scholar] [CrossRef]
- Khan, I.T.; Nadeem, M.; Imran, M.; Asif, M.; Khan, M.K.; Din, A.; Ullah, R. Triglyceride, fatty acid profile and antioxidant characteristics of low melting point fractions of Buffalo Milk fat. Lipids Health Dis. 2019, 18, 59. [Google Scholar] [CrossRef]
- Farr, V.C.; Stelwagen, K.; Cate, L.R.; Molenaar, A.J.; Mcfadden, T.B.; Davis, S.R. An improved method for the routine biopsy of bovine mammary tissue. J. Dairy Sci. 1996, 79, 543–549. [Google Scholar] [CrossRef] [PubMed]
- Fan, X.; Zhu, W.; Qiu, L.; Zhang, G.; Zhang, Y.; Miao, Y. Elongase of very long chain fatty acids 6 (ELOVL6) promotes lipid synthesis in buffalo mammary epithelial cells. J. Anim. Physiol. Anim. Nutr. 2022, 106, 1–11. [Google Scholar] [CrossRef] [PubMed]
- Fan, X.; Qiu, L.; Teng, X.; Zhang, Y.; Miao, Y. Effect of INSIG1 on the milk fat synthesis of buffalo mammary epithelial cells. J. Dairy Res. 2020, 87, 349–355. [Google Scholar] [CrossRef] [PubMed]
- Lalitha, S. Primer Premier 5. Biotech. Softw. Internet Rep. 2000, 1, 270–272. [Google Scholar] [CrossRef]
- Bustin, S.A.; Benes, V.; Garson, J.A.; Hellemans, J.; Huggett, J.; Kubista, M.; Mueller, R.; Nolan, T.; Pfaffl, M.W.; Shipley, G.L.; et al. The MIQE guidelines: Minimum information for publication of quantitative real-time PCR experiments. Clin. Chem. 2009, 55, 611–622. [Google Scholar] [CrossRef]
- Chatchatee, P.; Järvinen, K.M.; Bardina, L.; Vila, L.; Beyer, K.; Sampson, H.A. Identification of IgE and IgG binding epitopes on β- and κ-casein in cow’s milk allergic patients. Clin. Exp. Allergy 2001, 31, 1256–1262. [Google Scholar] [CrossRef] [PubMed]
- Capuco, A.V.; Akers, R.M. The origin and evolution of lactation. J. Biol. 2009, 8, 37. [Google Scholar] [CrossRef]
- Pegolo, S.; Yu, H.; Morota, G.; Bisutti, V.; Rosa, G.J.M.; Bittante, G.; Cecchinato, A. Structural equation modeling for unraveling the multivariate genomic architecture of milk proteins in dairy cattle. J. Dairy Sci. 2021, 104, 5705–5718. [Google Scholar] [CrossRef]
- Anderson, J.L.; Schingoethe, D.J.; Kalscheur, K.F.; Hippen, A.R. Evaluation of dried and wet distillers grains included at two concentrations in the diets of lactating dairy cows. J. Dairy Sci. 2006, 89, 3133–3142. [Google Scholar] [CrossRef]
- Jenkins, T.C.; McGuire, M.A. Major advances in nutrition: Impact on milk composition. J. Dairy Sci. 2006, 89, 1302–1310. [Google Scholar] [CrossRef] [PubMed]
- Delgado-Ortega, M.; Melo, S.; Meurens, F. Expression of SOCS1-7 and CIS mRNA in porcine tissues. Vet. Immunol. Immunopathol. 2011, 144, 493–498. [Google Scholar] [CrossRef]
- Alluwaimi, A.M.; Cullor, J.S. Cytokines gene expression patterns of bovine milk during middle and late stages of lactation. J. Vet. Med. B 2022, 49, 105–110. [Google Scholar] [CrossRef] [PubMed]
- Ali, S.; Nouhi, Z.; Chughtai, N.; Ali, S. SHP-2 regulates SOCS-1-mediated Janus kinase-2 ubiquitination/degradation downstream of the prolactin receptor. J. Biol. Chem. 2003, 278, 52021–52031. [Google Scholar] [CrossRef] [PubMed]
- Kamizono, S.; Hanada, T.; Yasukawa, H.; Minoguchi, S.; Kato, R.; Minoguchi, M.; Hattori, K.; Hatakeyama, S.; Yada, M.; Morita, S.; et al. The SOCS box of SOCS-1 accelerates ubiquitin-dependent proteolysis of TEL-JAK2. J. Biol. Chem. 2001, 276, 12530–12538. [Google Scholar] [CrossRef] [PubMed]
- Sharma, J.; Larkin, J. Therapeutic implication of SOCS1 modulation in the treatment of autoimmunity and cancer. Front. Pharmacol. 2019, 10, 324. [Google Scholar] [CrossRef]
- Zimmer, J.; Weitnauer, M.; Boutin, S.; Küblbeck, G.; Thiele, S.; Walker, P.; Lasitschka, F.; Lunding, L.; Orinska, Z.; Vock, C.; et al. Nuclear localization of suppressor of cytokine signaling-1 regulates local immunity in the lung. Front. Immunol. 2016, 7, 514. [Google Scholar] [CrossRef]
- Tomic, S.; Chughtai, N.; Ali, S. SOCS-1, -2, -3: Selective targets and functions downstream of the prolactin receptor. Mol. Cell. Endocrinol. 1999, 158, 45–54. [Google Scholar] [CrossRef]
- Igelmann, S.; Neubauer, H.; Ferbeyre, G. STAT3 and STAT5 activation in solid cancers. Cancers 2019, 11, 1428. [Google Scholar] [CrossRef]
- Law, N.C.; White, M.F.; Hunzicker-Dunn, M.E. G protein-coupled receptors (GPCRs) that signal via protein kinase A (PKA) cross-talk at insulin receptor substrate 1 (IRS1) to activate the phosphatidylinositol 3-kinase (PI3K)/AKT pathway. J. Biol. Chem. 2016, 291, 27160–27169. [Google Scholar] [CrossRef]
- Ueki, K.; Kondo, T.; Kahn, C.R. Suppressor of cytokine signaling 1 (SOCS-1) and SOCS-3 cause insulin resistance through inhibition of tyrosine phosphorylation of insulin receptor substrate proteins by discrete mechanisms. Mol. Cell. Biol. 2004, 24, 5434–5446. [Google Scholar] [CrossRef]
- Sasaki, H.; Kurotaki, D.; Tamura, T. Regulation of basophil and mast cell development by transcription factors. Allergol. Int. 2016, 65, 127–134. [Google Scholar] [CrossRef]
- Barbagallo, D.; Condorelli, A.G.; Piro, S.; Parrinello, N.; Fløyel, T.; Ragusa, M.; Rabuazzo, A.M.; Størling, J.; Purrello, F.; Di Pietro, C.; et al. CEBPA exerts a specific and biologically important proapoptotic role in pancreatic β cells through its downstream network targets. Mol. Biol. Cell 2014, 25, 2333–2341. [Google Scholar] [CrossRef] [PubMed]
- Hou, H.; Lu, J.; Lin, T.; Tsai, C.; Chou, W.; Lin, C.; Kuo, Y.; Liu, C.; Tseng, M.; Chiang, Y.; et al. Clinico-biological significance of suppressor of cytokine signaling 1 expression in acute myeloid leukemia. Blood Cancer J. 2017, 7, e588. [Google Scholar] [CrossRef] [PubMed]
- Paz-Priel, I.; Houng, S.; Dooher, J.; Friedman, A.D. C/EBPα and C/EBPα oncoproteins regulate nfkb1 and displace histone deacetylases from NF-κB p50 homodimers to induce NF-κB target genes. Blood 2011, 117, 4085–4094. [Google Scholar] [CrossRef] [PubMed]
- Chan, H.C.; Ke, L.Y.; Chang, L.L.; Liu, C.C.; Hung, Y.H.; Lin, C.H.; Li, R.N.; Tsai, W.C.; Liu, H.W.; Yen, J.H. Suppressor of cytokine signaling 1 gene expression and polymorphisms in systemic lupus erythematosus. Lupus 2010, 19, 696–702. [Google Scholar] [CrossRef]







Disclaimer/Publisher’s Note: The statements, opinions and data contained in all publications are solely those of the individual author(s) and contributor(s) and not of MDPI and/or the editor(s). MDPI and/or the editor(s) disclaim responsibility for any injury to people or property resulting from any ideas, methods, instructions or products referred to in the content. |
© 2023 by the authors. Licensee MDPI, Basel, Switzerland. This article is an open access article distributed under the terms and conditions of the Creative Commons Attribution (CC BY) license (https://creativecommons.org/licenses/by/4.0/).
Share and Cite
Fan, X.; Qiu, L.; Zhu, W.; Huang, L.; Tu, X.; Miao, Y. CEBPA-Regulated Expression of SOCS1 Suppresses Milk Protein Synthesis through mTOR and JAK2-STAT5 Signaling Pathways in Buffalo Mammary Epithelial Cells. Foods 2023, 12, 708. https://doi.org/10.3390/foods12040708
Fan X, Qiu L, Zhu W, Huang L, Tu X, Miao Y. CEBPA-Regulated Expression of SOCS1 Suppresses Milk Protein Synthesis through mTOR and JAK2-STAT5 Signaling Pathways in Buffalo Mammary Epithelial Cells. Foods. 2023; 12(4):708. https://doi.org/10.3390/foods12040708
Chicago/Turabian StyleFan, Xinyang, Lihua Qiu, Wei Zhu, Lige Huang, Xingtiao Tu, and Yongwang Miao. 2023. "CEBPA-Regulated Expression of SOCS1 Suppresses Milk Protein Synthesis through mTOR and JAK2-STAT5 Signaling Pathways in Buffalo Mammary Epithelial Cells" Foods 12, no. 4: 708. https://doi.org/10.3390/foods12040708
APA StyleFan, X., Qiu, L., Zhu, W., Huang, L., Tu, X., & Miao, Y. (2023). CEBPA-Regulated Expression of SOCS1 Suppresses Milk Protein Synthesis through mTOR and JAK2-STAT5 Signaling Pathways in Buffalo Mammary Epithelial Cells. Foods, 12(4), 708. https://doi.org/10.3390/foods12040708

