In Search of Authenticity Biomarkers in Food Supplements Containing Sea Buckthorn: A Metabolomics Approach
Abstract
1. Introduction
2. Materials and Methods
2.1. Samples Analysed
2.2. Solvents, Reagents, and Analytical Standards
2.3. Sample Preparation and Extraction of Phytochemicals
2.4. Untargeted Metabolomics Analysis Using UHPLC-QTOF-ESI+MS
Data Processing and Statistical Analysis
3. Results
3.1. UHPLC-QTOF-ESI+MS Untargeted Analysis
3.1.1. Multivariate Analysis
PLSDA, Fold Change and p-Values
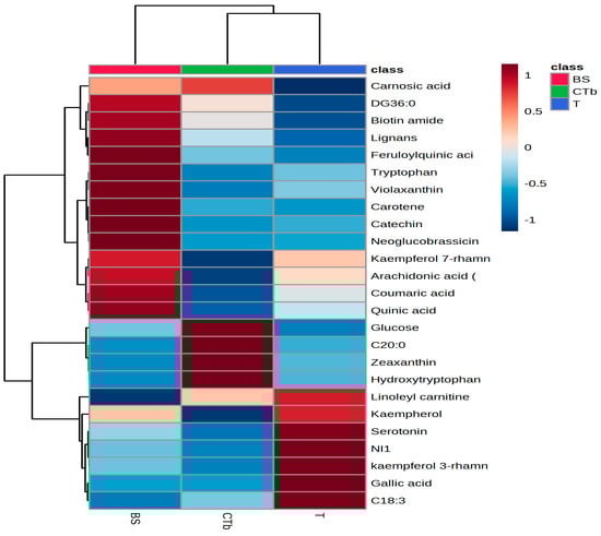
Heatmap Plot and Biomarker Analysis
3.1.2. Univariate One-Way ANOVA Analysis to Evaluate the Discrimination between the Different Classes of Food Supplements
sPLSDA and Heatmap
3.2. Evaluation of the Selected Putative Biomarkers
4. Discussion
5. Conclusions
Supplementary Materials
Author Contributions
Funding
Data Availability Statement
Acknowledgments
Conflicts of Interest
References
- Żuchowski, J. Phytochemistry and Pharmacology of Sea Buckthorn (Elaeagnus rhamnoides; Syn. Hippophae rhamnoides): Progress from 2010 to 2021. Phytochem. Rev. 2023, 22, 3–33. [Google Scholar] [CrossRef] [PubMed]
- Li, T.S.C.; Schroeder, W.R. Sea Buckthorn (Hippophae rhamnoides L.): A Multipurpose Plant. HortTechnology 1996, 6, 370–380. [Google Scholar] [CrossRef]
- Letchamo, W.; Ozturk, M.; Altay, V.; Musayev, M.; Mamedov, N.A.; Hakeem, K.R. An Alternative Potential Natural Genetic Resource: Sea Buckthorn [Elaeagnus rhamnoides (Syn.: Hippophae rhamnoides)]. In Global Perspectives on Underutilized Crops; Springer International Publishing: Cham, Switzerland, 2018; pp. 25–82. ISBN 978-3-319-77775-7. [Google Scholar]
- Rousi, A. The Genus Hippophaë L. A Taxonomic Study. Ann. Bot. Fenn. 1971, 8, 177–227. [Google Scholar]
- Bartish, I.V.; Thakur, R. Genetic Diversity, Evolution, and Biogeography of Seabuckthorn. In The Seabuckthorn Genome; Compendium of Plant Genomes; Sharma, P.C., Ed.; Springer International Publishing: Cham, Switzerland, 2022; pp. 23–66. ISBN 978-3-031-11276-8. [Google Scholar]
- Jia, D.-R.; Abbott, R.J.; Liu, T.-L.; Mao, K.-S.; Bartish, I.V.; Liu, J.-Q. Out of the Qinghai–Tibet Plateau: Evidence for the Origin and Dispersal of Eurasian Temperate Plants from a Phylogeographic Study of Hippophaë rhamnoides (Elaeagnaceae). New Phytol. 2012, 194, 1123–1133. [Google Scholar] [CrossRef]
- Ruan, C.-J.; Rumpunen, K.; Nybom, H. Advances in Improvement of Quality and Resistance in a Multipurpose Crop: Sea Buckthorn. Crit. Rev. Biotechnol. 2013, 33, 126–144. [Google Scholar] [CrossRef]
- Madawala, S.R.P.; Brunius, C.; Adholeya, A.; Tripathi, S.B.; Hanhineva, K.; Hajazimi, E.; Shi, L.; Dimberg, L.; Landberg, R. Impact of Location on Composition of Selected Phytochemicals in Wild Sea Buckthorn (Hippophae rhamnoides). J. Food Compos. Anal. 2018, 72, 115–121. [Google Scholar] [CrossRef]
- Wang, K.; Xu, Z.; Liao, X. Bioactive Compounds, Health Benefits and Functional Food Products of Sea Buckthorn: A Review. Crit. Rev. Food Sci. Nutr. 2022, 62, 6761–6782. [Google Scholar] [CrossRef]
- Vilas-Franquesa, A.; Saldo, J.; Juan, B. Potential of Sea Buckthorn-Based Ingredients for the Food and Feed Industry—A Review. Food Prod. Process. Nutr. 2020, 2, 17. [Google Scholar] [CrossRef]
- Gâtlan, A.-M.; Gutt, G. Sea Buckthorn in Plant Based Diets. An Analytical Approach of Sea Buckthorn Fruits Composition: Nutritional Value, Applications, and Health Benefits. Int. J. Environ. Res. Public Health 2021, 18, 8986. [Google Scholar] [CrossRef]
- Wu, Q.; Zhao, H. Soil and Water Conservation Functions of Seabuckthorn and Its Role in Controlling and Exploiting Loess Plateau. For. Stud. China 2000, 2, 50–56. [Google Scholar]
- Gou, Q.; Zhu, Q. Response of Deep Soil Moisture to Different Vegetation Types in the Loess Plateau of Northern Shannxi, China. Sci. Rep. 2021, 11, 15098. [Google Scholar] [CrossRef]
- Zhang, Z.-Y.; Qiang, F.-F.; Liu, G.-Q.; Liu, C.-H.; Ai, N. Distribution Characteristics of Soil Microbial Communities and Their Responses to Environmental Factors in the Sea Buckthorn Forest in the Water-Wind Erosion Crisscross Region. Front. Microbiol. 2023, 13, 1098952. [Google Scholar] [CrossRef] [PubMed]
- Dąbrowski, G.; Czaplicki, S.; Szustak, M.; Cichońska, E.; Gendaszewska-Darmach, E.; Konopka, I. Composition of Flesh Lipids and Oleosome Yield Optimization of Selected Sea Buckthorn (Hippophae rhamnoides L.) Cultivars Grown in Poland. Food Chem. 2022, 369, 130921. [Google Scholar] [CrossRef] [PubMed]
- Geertsen, J.L.; Allesen-Holm, B.H.; Giacalone, D. Consumer-Led Development of Novel Sea-Buckthorn Based Beverages. J. Sens. Stud. 2016, 31, 245–255. [Google Scholar] [CrossRef]
- Chen, A.; Feng, X.; Dorjsuren, B.; Chimedtseren, C.; Damda, T.-A.; Zhang, C. Traditional Food, Modern Food and Nutritional Value of Sea Buckthorn (Hippophae rhamnoides L.): A Review. J. Future Foods 2023, 3, 191–205. [Google Scholar] [CrossRef]
- Maftei, N.-M.; Iancu, A.-V.; Elisei, A.M.; Gurau, T.V.; Ramos-Villarroel, A.Y.; Lisa, E.L. Functional Characterization of Fermented Beverages Based on Soy Milk and Sea Buckthorn Powder. Microorganisms 2023, 11, 1493. [Google Scholar] [CrossRef] [PubMed]
- Nistor, O.-V.; Bolea, C.A.; Andronoiu, D.-G.; Cotârleț, M.; Stănciuc, N. Attempts for Developing Novel Sugar-Based and Sugar-Free Sea Buckthorn Marmalades. Molecules 2021, 26, 3073. [Google Scholar] [CrossRef]
- Vlaicu, P.A.; Panaite, T.; Olteanu, M.; Ropota, M.; Criste, V.; Vasile, G.; Grosu, I. Production Parameters, Carcass Development and Blood Parameters of the Broiler Chicks Fed Diets Which Include Rapeseed, Flax, Grape and Buckthorn Meals; Banat’s University of Agricultural Sciences and Veterinary Medicine: Timisoara, Romania, 2017. [Google Scholar]
- Dvořák, P.; Suchý, P.; Straková, E.; Doležalová, J. The Effect of a Diet Supplemented with Sea-Buckthorn Pomace on the Colour and Viscosity of the Egg Yolk. Acta Vet. Brno 2017, 86, 303–308. [Google Scholar] [CrossRef][Green Version]
- Momani Shaker, M.; Al-Beitawi, N.A.; Bláha, J.; Mahmoud, Z. The Effect of Sea Buckthorn (Hippophae rhamnoides L.) Fruit Residues on Performance and Egg Quality of Laying Hens. J. Appl. Anim. Res. 2018, 46, 422–426. [Google Scholar] [CrossRef]
- Panaite, T.D.; Vlaicu, P.A.; Saracila, M.; Cismileanu, A.; Varzaru, I.; Voicu, S.N.; Hermenean, A. Impact of Watermelon Rind and Sea Buckthorn Meal on Performance, Blood Parameters, and Gut Microbiota and Morphology in Laying Hens. Agriculture 2022, 12, 177. [Google Scholar] [CrossRef]
- Suryakumar, G.; Gupta, A. Medicinal and Therapeutic Potential of Sea Buckthorn (Hippophae rhamnoides L.). J. Ethnopharmacol. 2011, 138, 268–278. [Google Scholar] [CrossRef] [PubMed]
- Wang, Z.; Zhao, F.; Wei, P.; Chai, X.; Hou, G.; Meng, Q. Phytochemistry, Health Benefits, and Food Applications of Sea Buckthorn (Hippophae rhamnoides L.): A Comprehensive Review. Front. Nutr. 2022, 9, 1036295. [Google Scholar] [CrossRef] [PubMed]
- Gafner, S.; Blumenthal, M.; Foster, S.; Cardellina, J.H.I.; Khan, I.A.; Upton, R. Botanical Ingredient Forensics: Detection of Attempts to Deceive Commonly Used Analytical Methods for Authenticating Herbal Dietary and Food Ingredients and Supplements. J. Nat. Prod. 2023, 86, 460–472. [Google Scholar] [CrossRef] [PubMed]
- Thakkar, S.; Anklam, E.; Xu, A.; Ulberth, F.; Li, J.; Li, B.; Hugas, M.; Sarma, N.; Crerar, S.; Swift, S.; et al. Regulatory Landscape of Dietary Supplements and Herbal Medicines from a Global Perspective. Regul. Toxicol. Pharmacol. 2020, 114, 104647. [Google Scholar] [CrossRef] [PubMed]
- Rietjens, I.M.C.M.; Slob, W.; Galli, C.; Silano, V. Risk Assessment of Botanicals and Botanical Preparations Intended for Use in Food and Food Supplements: Emerging Issues. Toxicol. Lett. 2008, 180, 131–136. [Google Scholar] [CrossRef] [PubMed]
- Pundir, S.; Garg, P.; Dviwedi, A.; Ali, A.; Kapoor, V.K.; Kapoor, D.; Kulshrestha, S.; Lal, U.R.; Negi, P. Ethnomedicinal Uses, Phytochemistry and Dermatological Effects of Hippophae rhamnoides L.: A Review. J. Ethnopharmacol. 2021, 266, 113434. [Google Scholar] [CrossRef] [PubMed]
- Zeb, A. Important Therapeutic Uses of Sea Buckthorn (Hippophae): A Review. J. Biol. Sci. 2004, 4, 687–693. [Google Scholar] [CrossRef]
- Fatima, T. Seabuckthorn (Hippophae rhamnoides): A Repository of Phytochemicals. Int. J. Pharm. Sci. Res. 2018, 3, 9–12. [Google Scholar]
- Zielińska, A.; Nowak, I. Abundance of Active Ingredients in Sea-Buckthorn Oil. Lipids Health Dis. 2017, 16, 95. [Google Scholar] [CrossRef]
- Ciesarová, Z.; Murkovic, M.; Cejpek, K.; Kreps, F.; Tobolková, B.; Koplík, R.; Belajová, E.; Kukurová, K.; Daško, Ľ.; Panovská, Z.; et al. Why Is Sea Buckthorn (Hippophae rhamnoides L.) so Exceptional? A Review. Food Res. Int. 2020, 133, 109170. [Google Scholar] [CrossRef]
- Teleszko, M.; Wojdyło, A.; Rudzińska, M.; Oszmiański, J.; Golis, T. Analysis of Lipophilic and Hydrophilic Bioactive Compounds Content in Sea Buckthorn (Hippophaë rhamnoides L.) Berries. J. Agric. Food Chem. 2015, 63, 4120–4129. [Google Scholar] [CrossRef] [PubMed]
- Pop, R.M.; Weesepoel, Y.; Socaciu, C.; Pintea, A.; Vincken, J.-P.; Gruppen, H. Carotenoid Composition of Berries and Leaves from Six Romanian Sea Buckthorn (Hippophae rhamnoides L.) Varieties. Food Chem. 2014, 147, 1–9. [Google Scholar] [CrossRef] [PubMed]
- Koskovac, M.; Cupara, S.; Kipic, M.; Barjaktarevic, A.; Milovanovic, O.; Kojicic, K.; Markovic, M. Sea Buckthorn Oil—A Valuable Source for Cosmeceuticals. Cosmetics 2017, 4, 40. [Google Scholar] [CrossRef]
- Socaciu, C.; Tichonova, A.; Noke, A.; Diehl, H.A. Valorization of seabuckthorn oleosome fractions as cosmetic formulations: Stability studies. In Seabuckthorn (Hippophae L.): A Multipurpose Wonder Plant, Volume 3: Advances in Research and Development; Indus International: Bangalore, India, 2008; Volume III, pp. 326–340. [Google Scholar]
- Bal, L.M.; Meda, V.; Naik, S.N.; Satya, S. Sea Buckthorn Berries: A Potential Source of Valuable Nutrients for Nutraceuticals and Cosmoceuticals. Food Res. Int. 2011, 44, 1718–1727. [Google Scholar] [CrossRef]
- Boca, A.N.; Ilies, R.F.; Saccomanno, J.; Pop, R.; Vesa, S.; Tataru, A.D.; Buzoianu, A.D. Sea Buckthorn Extract in the Treatment of Psoriasis. Exp. Ther. Med. 2019, 17, 1020–1023. [Google Scholar] [CrossRef] [PubMed]
- Gutzeit, D.; Baleanu, G.; Winterhalter, P.; Jerz, G. Vitamin C Content in Sea Buckthorn Berries (Hippophaë rhamnoides L. ssp. Rhamnoides) and Related Products: A Kinetic Study on Storage Stability and the Determination of Processing Effects. J. Food Sci. 2008, 73, C615–C620. [Google Scholar] [CrossRef] [PubMed]
- Sytařová, I.; Orsavová, J.; Snopek, L.; Mlček, J.; Byczyński, Ł.; Mišurcová, L. Impact of Phenolic Compounds and Vitamins C and E on Antioxidant Activity of Sea Buckthorn (Hippophaë rhamnoides L.) Berries and Leaves of Diverse Ripening Times. Food Chem. 2020, 310, 125784. [Google Scholar] [CrossRef]
- Tkacz, K.; Wojdyło, A.; Turkiewicz, I.P.; Nowicka, P. Triterpenoids, Phenolic Compounds, Macro- and Microelements in Anatomical Parts of Sea Buckthorn (Hippophaë rhamnoides L.) Berries, Branches and Leaves. J. Food Compos. Anal. 2021, 103, 104107. [Google Scholar] [CrossRef]
- Vaitkeviciene, N.; Jariene, E.; Danilcenko, H.; Kulaitiene, J.; Mazeika, R.; Hallmann, E.; Blinstrubiene, A. Comparison of Mineral and Fatty Acid Composition of Wild and Cultivated Sea Buckthorn Berries from Lithuania. J. Elem. 2019, 24, 1101–1113. [Google Scholar] [CrossRef]
- Saeidi, K.; Alirezalu, A.; Akbari, Z. Evaluation of Chemical Constitute, Fatty Acids and Antioxidant Activity of the Fruit and Seed of Sea Buckthorn (Hippophae rhamnoides L.) Grown Wild in Iran. Nat. Prod. Res. 2016, 30, 366–368. [Google Scholar] [CrossRef]
- Ji, M.; Gong, X.; Li, X.; Wang, C.; Li, M. Advanced Research on the Antioxidant Activity and Mechanism of Polyphenols from Hippophae Species—A Review. Molecules 2020, 25, 917. [Google Scholar] [CrossRef] [PubMed]
- Zadernowski, R.; Naczk, M.; Czaplicki, S.; Rubinskiene, M.; Szałkiewicz, M. Composition of Phenolic Acids in Sea Buckthorn (Hippophae rhamnoides L.) Berries. J. Am. Oil Chem. Soc. 2005, 82, 175–179. [Google Scholar] [CrossRef]
- Guo, R.; Guo, X.; Li, T.; Fu, X.; Liu, R.H. Comparative Assessment of Phytochemical Profiles, Antioxidant and Antiproliferative Activities of Sea Buckthorn (Hippophaë rhamnoides L.) Berries. Food Chem. 2017, 221, 997–1003. [Google Scholar] [CrossRef] [PubMed]
- Skalski, B.; Stochmal, A.; Żuchowski, J.; Grabarczyk, Ł.; Olas, B. Response of Blood Platelets to Phenolic Fraction and Non-Polar Fraction from the Leaves and Twigs of Elaeagnus rhamnoides (L.) A. Nelson in Vitro. Biomed. Pharmacother. 2020, 124, 109897. [Google Scholar] [CrossRef] [PubMed]
- Ranjith, A.; Kumar, K.S.; Venugopalan, V.V.; Arumughan, C.; Sawhney, R.C.; Singh, V. Fatty Acids, Tocols, and Carotenoids in Pulp Oil of Three Sea Buckthorn Species (Hippophae rhamnoides, H. salicifolia, and H. tibetana) Grown in the Indian Himalayas. J. Am. Oil Chem. Soc. 2006, 83, 359–364. [Google Scholar] [CrossRef]
- Ursache, F.-M.; Ghinea, I.O.; Turturică, M.; Aprodu, I.; Râpeanu, G.; Stănciuc, N. Phytochemicals Content and Antioxidant Properties of Sea Buckthorn (Hippophae rhamnoides L.) as Affected by Heat Treatment—Quantitative Spectroscopic and Kinetic Approaches. Food Chem. 2017, 233, 442–449. [Google Scholar] [CrossRef]
- Solà Marsiñach, M.; Cuenca, A.P. The Impact of Sea Buckthorn Oil Fatty Acids on Human Health. Lipids Health Dis. 2019, 18, 145. [Google Scholar] [CrossRef]
- Yang, B.; Kallio, H. Composition and Physiological Effects of Sea Buckthorn (Hippophae) Lipids. Trends Food Sci. Technol. 2002, 5, 160–167. [Google Scholar] [CrossRef]
- Yang, B.; Karlsson, R.M.; Oksman, P.H.; Kallio, H.P. Phytosterols in Sea Buckthorn (Hippophaë rhamnoides L.) Berries: Identification and Effects of Different Origins and Harvesting Times. J. Agric. Food Chem. 2001, 49, 5620–5629. [Google Scholar] [CrossRef]
- Xu, Y.-J.; Kaur, M.; Dhillon, R.S.; Tappia, P.S.; Dhalla, N.S. Health Benefits of Sea Buckthorn for the Prevention of Cardiovascular Diseases. J. Funct. Foods 2011, 3, 2–12. [Google Scholar] [CrossRef]
- Sayegh, M.; Miglio, C.; Ray, S. Potential Cardiovascular Implications of Sea Buckthorn Berry Consumption in Humans. Int. J. Food Sci. Nutr. 2014, 65, 521–528. [Google Scholar] [CrossRef] [PubMed]
- Chen, K.; Zhou, F.; Zhang, J.; Li, P.; Zhang, Y.; Yang, B. Dietary Supplementation with Sea Buckthorn Berry Puree Alters Plasma Metabolomic Profile and Gut Microbiota Composition in Hypercholesterolemia Population. Foods 2022, 11, 2481. [Google Scholar] [CrossRef] [PubMed]
- Suomela, J.-P.; Ahotupa, M.; Yang, B.; Vasankari, T.; Kallio, H. Absorption of Flavonols Derived from Sea Buckthorn (Hippophaë rhamnoides L.) and Their Effect on Emerging Risk Factors for Cardiovascular Disease in Humans. J. Agric. Food Chem. 2006, 54, 7364–7369. [Google Scholar] [CrossRef] [PubMed]
- Nemes-Nagy, E.; Szocs-Molnár, T.; Dunca, I.; Balogh-Sămărghiţan, V.; Hobai, S.; Morar, R.; Pusta, D.L.; Crăciun, E.C. Effect of a Dietary Supplement Containing Blueberry and Sea Buckthorn Concentrate on Antioxidant Capacity in Type 1 Diabetic Children. Acta Physiol. Hung. 2008, 95, 383–393. [Google Scholar] [CrossRef] [PubMed]
- Gao, S.; Guo, Q.; Qin, C.; Shang, R.; Zhang, Z. Sea Buckthorn Fruit Oil Extract Alleviates Insulin Resistance through the PI3K/Akt Signaling Pathway in Type 2 Diabetes Mellitus Cells and Rats. J. Agric. Food Chem. 2017, 65, 1328–1336. [Google Scholar] [CrossRef] [PubMed]
- Dupak, R.; Hrnkova, J.; Simonova, N.; Kovac, J.; Ivanisova, E.; Kalafova, A.; Schneidgenova, M.; Prnova, M.S.; Brindza, J.; Tokarova, K.; et al. The Consumption of Sea Buckthorn (Hippophae rhamnoides L.) Effectively Alleviates Type 2 Diabetes Symptoms in Spontaneous Diabetic Rats. Res. Vet. Sci. 2022, 152, 261–269. [Google Scholar] [CrossRef] [PubMed]
- Wang, Z.; Zhou, S.; Jiang, Y. Sea Buckthorn Pulp and Seed Oils Ameliorate Lipid Metabolism Disorders and Modulate Gut Microbiota in C57BL/6J Mice on High-Fat Diet. Front. Nutr. 2022, 9, 1067813. [Google Scholar] [CrossRef]
- Zhang, J.; Zhou, H.-C.; He, S.-B.; Zhang, X.-F.; Ling, Y.-H.; Li, X.-Y.; Zhang, H.; Hou, D.-D. The Immunoenhancement Effects of Sea Buckthorn Pulp Oil in Cyclophosphamide-Induced Immunosuppressed Mice. Food Funct. 2021, 12, 7954–7963. [Google Scholar] [CrossRef]
- Geetha, S.; Singh, V.; Ram, M.S.; Ilavazhagan, G.; Banerjee, P.K.; Sawhney, R.C. Immunomodulatory Effects of Seabuckthorn (Hippophae rhamnoides L.) against Chromium (VI) Induced Immunosuppression. Mol. Cell. Biochem. 2005, 278, 101–109. [Google Scholar] [CrossRef]
- Tkacz, K.; Wojdyło, A.; Turkiewicz, I.P.; Bobak, Ł.; Nowicka, P. Anti-Oxidant and Anti-Enzymatic Activities of Sea Buckthorn (Hippophaë rhamnoides L.) Fruits Modulated by Chemical Components. Antioxidants 2019, 8, 618. [Google Scholar] [CrossRef]
- Varshneya, C.; Kant, V.; Mehta, M. Total Phenolic Contents and Free Radical Scavenging Activities of Different Extracts of Seabuckthorn (Hippophae rhamnoides) Pomace without Seeds. Int. J. Food Sci. Nutr. 2012, 63, 153–159. [Google Scholar] [CrossRef] [PubMed]
- Enkhtaivan, G.; Maria John, K.M.; Pandurangan, M.; Hur, J.H.; Leutou, A.S.; Kim, D.H. Extreme Effects of Seabuckthorn Extracts on Influenza Viruses and Human Cancer Cells and Correlation between Flavonol Glycosides and Biological Activities of Extracts. Saudi J. Biol. Sci. 2017, 24, 1646–1656. [Google Scholar] [CrossRef] [PubMed]
- Zhan, Y.; Ta, W.; Tang, W.; Hua, R.; Wang, J.; Wang, C.; Lu, W. Potential Antiviral Activity of Isorhamnetin against SARS-CoV-2 Spike Pseudotyped Virus in Vitro. Drug Dev. Res. 2021, 82, 1124–1130. [Google Scholar] [CrossRef] [PubMed]
- Jaśniewska, A.; Diowksz, A. Wide Spectrum of Active Compounds in Sea Buckthorn (Hippophae rhamnoides) for Disease Prevention and Food Production. Antioxidants 2021, 10, 1279. [Google Scholar] [CrossRef] [PubMed]
- Nakamura, S.; Kimura, Y.; Mori, D.; Imada, T.; Izuta, Y.; Shibuya, M.; Sakaguchi, H.; Oonishi, E.; Okada, N.; Matsumoto, K.; et al. Restoration of Tear Secretion in a Murine Dry Eye Model by Oral Administration of Palmitoleic Acid. Nutrients 2017, 9, 364. [Google Scholar] [CrossRef] [PubMed]
- Larmo, P.S.; Järvinen, R.L.; Setälä, N.L.; Yang, B.; Viitanen, M.H.; Engblom, J.R.K.; Tahvonen, R.L.; Kallio, H.P. Oral Sea Buckthorn Oil Attenuates Tear Film Osmolarity and Symptoms in Individuals with Dry Eye. J. Nutr. 2010, 140, 1462–1468. [Google Scholar] [CrossRef] [PubMed]
- Yang, B.; Kalimo, K.O.; Tahvonen, R.L.; Mattila, L.M.; Katajisto, J.K.; Kallio, H.P. Effect of Dietary Supplementation with Sea Buckthorn (Hippophaë rhamnoides) Seed and Pulp Oils on the Fatty Acid Composition of Skin Glycerophospholipids of Patients with Atopic Dermatitis. J. Nutr. Biochem. 2000, 11, 338–340. [Google Scholar] [CrossRef] [PubMed]
- Kauppinen, S. Sea Buckthorn Leaves and the Novel Food Evaluation. Proc. Latv. Acad. Sci. Sect. B Nat. Exact Appl. Sci. 2017, 71, 111–114. [Google Scholar] [CrossRef]
- Raudone, L.; Puzerytė, V.; Vilkickyte, G.; Niekyte, A.; Lanauskas, J.; Viskelis, J.; Viskelis, P. Sea Buckthorn Leaf Powders: The Impact of Cultivar and Drying Mode on Antioxidant, Phytochemical, and Chromatic Profile of Valuable Resource. Molecules 2021, 26, 4765. [Google Scholar] [CrossRef]
- Kukin, T.P.; Shcherbakov, D.N.; Gensh, K.V.; Tulysheva, E.A.; Salnikova, O.I.; Grazhdannikov, A.E.; Kolosova, E.A. Bioactive Components of Sea Buckthorn Hippophae rhamnoides L. Foliage. Russ. J. Bioorg Chem. 2017, 43, 747–751. [Google Scholar] [CrossRef]
- Pop, R.M.; Socaciu, C.; Pintea, A.; Buzoianu, A.D.; Sanders, M.G.; Gruppen, H.; Vincken, J.-P. UHPLC/PDA-ESI/MS Analysis of the Main Berry and Leaf Flavonol Glycosides from Different Carpathian Hippophaë rhamnoides L. Varieties. Phytochem. Anal. 2013, 24, 484–492. [Google Scholar] [CrossRef] [PubMed]
- Jaroszewska, A.; Biel, W. Chemical Composition and Antioxidant Activity of Leaves of Mycorrhized Sea-Buckthorn (Hippophae rhamnoides L.). Chil. J. Agric. Res. 2017, 77, 155–162. [Google Scholar] [CrossRef]
- Dong, R.; Su, J.; Nian, H.; Shen, H.; Zhai, X.; Xin, H.; Qin, L.; Han, T. Chemical Fingerprint and Quantitative Analysis of Flavonoids for Quality Control of Sea Buckthorn Leaves by HPLC and UHPLC-ESI-QTOF-MS. J. Funct. Foods 2017, 37, 513–522. [Google Scholar] [CrossRef]
- Ma, X.; Moilanen, J.; Laaksonen, O.; Yang, W.; Tenhu, E.; Yang, B. Phenolic Compounds and Antioxidant Activities of Tea-Type Infusions Processed from Sea Buckthorn (Hippophaë rhamnoides) Leaves. Food Chem. 2019, 272, 1–11. [Google Scholar] [CrossRef] [PubMed]
- Li, Y.; Liu, Q.; Wang, Y.; Zu, Y.-H.; Wang, Z.-H.; He, C.-N.; Xiao, P.-G. Application and modern research progress of sea buckthorn leaves. Zhongguo Zhong Yao Za Zhi 2021, 46, 1326–1332. [Google Scholar] [CrossRef] [PubMed]
- Lee, H.-I.; Kim, M.-S.; Lee, K.-M.; Park, S.-K.; Seo, K.-I.; Kim, H.-J.; Kim, M.-J.; Choi, M.-S.; Lee, M.-K. Anti-Visceral Obesity and Antioxidant Effects of Powdered Sea Buckthorn (Hippophae rhamnoides L.) Leaf Tea in Diet-Induced Obese Mice. Food Chem. Toxicol. 2011, 49, 2370–2376. [Google Scholar] [CrossRef]
- Ganju, L.; Padwad, Y.; Singh, R.; Karan, D.; Chanda, S.; Chopra, M.K.; Bhatnagar, P.; Kashyap, R.; Sawhney, R.C. Anti-Inflammatory Activity of Seabuckthorn (Hippophae rhamnoides) Leaves. Int. Immunopharmacol. 2005, 5, 1675–1684. [Google Scholar] [CrossRef]
- Tanwar, H.; Shweta; Singh, D.; Singh, S.B.; Ganju, L. Anti-Inflammatory Activity of the Functional Groups Present in Hippophae rhamnoides (Seabuckthorn) Leaf Extract. Inflammopharmacology 2018, 26, 291–301. [Google Scholar] [CrossRef]
- Cho, H.; Cho, E.; Jung, H.; Yi, H.C.; Lee, B.; Hwang, K.T. Antioxidant Activities of Sea Buckthorn Leaf Tea Extracts Compared with Green Tea Extracts. Food Sci. Biotechnol. 2014, 23, 1295–1303. [Google Scholar] [CrossRef]
- Qadir, M.I.; Abbas, K.; Younus, A.; Shaikh, R.S. Report-Antibacterial Activity of Sea Buckthorn (Hippophae rhamnoides L.) against Methicillin Resistant Staphylococcus Aureus (MRSA). Pak. J. Pharm. Sci. 2016, 29, 1711–1713. [Google Scholar]
- Upadhyay, N.K.; Kumar, M.S.Y.; Gupta, A. Antioxidant, Cytoprotective and Antibacterial Effects of Sea Buckthorn (Hippophae rhamnoides L.) Leaves. Food Chem. Toxicol. 2010, 48, 3443–3448. [Google Scholar] [CrossRef] [PubMed]
- Skalski, B.; Rywaniak, J.; Żuchowski, J.; Stochmal, A.; Olas, B. The Changes of Blood Platelet Reactivity in the Presence of Elaeagnus rhamnoides (L.) A. Nelson Leaves and Twig Extract in Whole Blood. Biomed. Pharmacother. 2023, 162, 114594. [Google Scholar] [CrossRef] [PubMed]
- Jain, M.; Ganju, L.; Katiyal, A.; Padwad, Y.; Mishra, K.P.; Chanda, S.; Karan, D.; Yogendra, K.M.S.; Sawhney, R.C. Effect of Hippophae rhamnoides Leaf Extract against Dengue Virus Infection in Human Blood-Derived Macrophages. Phytomedicine 2008, 15, 793–799. [Google Scholar] [CrossRef] [PubMed]
- Zheng, X.; Long, W.; Liu, G.; Zhang, X.; Yang, X. Effect of Seabuckthorn (Hippophae rhamnoides ssp. sinensis) Leaf Extract on the Swimming Endurance and Exhaustive Exercise-Induced Oxidative Stress of Rats. J. Sci. Food Agric. 2012, 92, 736–742. [Google Scholar] [CrossRef] [PubMed]
- Górnaś, P.; Šnē, E.; Siger, A.; Segliņa, D. Sea Buckthorn (Hippophae rhamnoides L.) Leaves as Valuable Source of Lipophilic Antioxidants: The Effect of Harvest Time, Sex, Drying and Extraction Methods. Ind. Crop. Prod. 2014, 60, 1–7. [Google Scholar] [CrossRef]
- Górnaś, P.; Šnē, E.; Siger, A.; Segliņa, D. Sea Buckthorn (Hippophae rhamnoides L.) Vegetative Parts as an Unconventional Source of Lipophilic Antioxidants. Saudi J. Biol. Sci. 2016, 23, 512–516. [Google Scholar] [CrossRef][Green Version]
- Šnē, E.; Galoburda, R.; Segliņa, D. Sea Buckthorn Vegetative Parts—A Good Source of Bioactive Compounds. Proc. Latv. Acad. Sci. Sect. B Nat. Exact Appl. Sci. 2013, 67, 101–108. [Google Scholar] [CrossRef]
- Jeong, J.H.; Lee, J.W.; Kim, K.S.; Kim, J.-S.; Han, S.N.; Yu, C.Y.; Lee, J.K.; Kwon, Y.S.; Kim, M.J. Antioxidant and Antimicrobial Activities of Extracts from a Medicinal Plant, Sea Buckthorn. J. Korean Soc. Appl. Biol. Chem. 2010, 53, 33–38. [Google Scholar] [CrossRef]
- Michel, T.; Destandau, E.; Le Floch, G.; Lucchesi, M.E.; Elfakir, C. Antimicrobial, Antioxidant and Phytochemical Investigations of Sea Buckthorn (Hippophaë rhamnoides L.) Leaf, Stem, Root and Seed. Food Chem. 2012, 131, 754–760. [Google Scholar] [CrossRef]
- Gol’dberg, E.D.; Amosova, E.N.; Zueva, E.P.; Razina, T.G.; Krylova, S.G. Antimetastatic Activity of Sea Buckthorn (Hippophae rhamnoides) Extracts. Bull. Exp. Biol. Med. 2007, 143, 50–54. [Google Scholar] [CrossRef]
- Luntraru, C.M.; Apostol, L.; Oprea, O.B.; Neagu, M.; Popescu, A.F.; Tomescu, J.A.; Mulțescu, M.; Susman, I.E.; Gaceu, L. Reclaim and Valorization of Sea Buckthorn (Hippophae rhamnoides) By-Product: Antioxidant Activity and Chemical Characterization. Foods 2022, 11, 462. [Google Scholar] [CrossRef] [PubMed]
- Janceva, S.; Andersone, A.; Lauberte, L.; Bikovens, O.; Nikolajeva, V.; Jashina, L.; Zaharova, N.; Telysheva, G.; Senkovs, M.; Rieksts, G.; et al. Sea Buckthorn (Hippophae rhamnoides) Waste Biomass after Harvesting as a Source of Valuable Biologically Active Compounds with Nutraceutical and Antibacterial Potential. Plants 2022, 11, 642. [Google Scholar] [CrossRef] [PubMed]
- Corbu, A.R.; Rotaru, A.; Nour, V. Edible Vegetable Oils Enriched with Carotenoids Extracted from By-Products of Sea Buckthorn (Hippophae rhamnoides ssp. sinensis): The Investigation of Some Characteristic Properties, Oxidative Stability and the Effect on Thermal Behaviour. J. Therm. Anal. Calorim. 2020, 142, 735–747. [Google Scholar] [CrossRef]
- Perino-Issartier, S.; e-Huma, Z.; Abert-Vian, M.; Chemat, F. Chemat, F. Solvent Free Microwave-Assisted Extraction of Antioxidants from Sea Buckthorn (Hippophae rhamnoides) Food By-Products. Food Bioprocess. Technol. 2011, 4, 1020–1028. [Google Scholar] [CrossRef]
- Ivanova, G.V.; Nikulina, E.O.; Kolman, O.Y.; Ivanova, A.N. Products of Sea-Buckthorn Berries Processing in Parapharmaceutical Production. IOP Conf. Ser. Earth Environ. Sci. 2019, 315, 052020. [Google Scholar] [CrossRef]
- Šne, E.; Segliņa, D.; Galoburda, R.; Krasnova, I. Content of Phenolic Compounds in Various Sea Buckthorn Parts. Proc. Latv. Acad. Sci. Sect. B Nat. Exact Appl. Sci. 2013, 67, 411–415. [Google Scholar] [CrossRef]
- Criste, A.; Urcan, A.C.; Bunea, A.; Pripon Furtuna, F.R.; Olah, N.K.; Madden, R.H.; Corcionivoschi, N. Phytochemical Composition and Biological Activity of Berries and Leaves from Four Romanian Sea Buckthorn (Hippophae rhamnoides L.) Varieties. Molecules 2020, 25, 1170. [Google Scholar] [CrossRef]
- Ercisli, S.; Orhan, E.; Ozdemir, O.; Sengul, M. The Genotypic Effects on the Chemical Composition and Antioxidant Activity of Sea Buckthorn (Hippophae rhamnoides L.) Berries Grown in Turkey. Sci. Hortic. 2007, 115, 27–33. [Google Scholar] [CrossRef]
- Fatima, T.; Snyder, C.L.; Schroeder, W.R.; Cram, D.; Datla, R.; Wishart, D.; Weselake, R.J.; Krishna, P. Fatty Acid Composition of Developing Sea Buckthorn (Hippophae rhamnoides L.) Berry and the Transcriptome of the Mature Seed. PLoS ONE 2012, 7, e34099. [Google Scholar] [CrossRef]
- Tiitinen, K.M.; Yang, B.; Haraldsson, G.G.; Jonsdottir, S.; Kallio, H.P. Fast Analysis of Sugars, Fruit Acids, and Vitamin C in Sea Buckthorn (Hippophaë rhamnoides L.) Varieties. J. Agric. Food Chem. 2006, 54, 2508–2513. [Google Scholar] [CrossRef]
- Gradt, I.; Kühn, S.; Mörsel, J.-T.; Zvaigzne, G. Chemical Composition of Sea Buckthorn Leaves, Branches and Bark. Proc. Latv. Acad. Sci. Sect. B Nat. Exact Appl. Sci. 2017, 71, 211–216. [Google Scholar] [CrossRef]
- Dulf, F.V. Fatty Acids in Berry Lipids of Six Sea Buckthorn (Hippophae rhamnoides L., Subspecies carpatica) Cultivars Grown in Romania. Chem. Cent. J. 2012, 6, 106. [Google Scholar] [CrossRef] [PubMed]
- Chawla, A.; Stobdan, T.; Srivastava, R.B.; Jaiswal, V.; Chauhan, R.S.; Kant, A. Sex-Biased Temporal Gene Expression in Male and Female Floral Buds of Seabuckthorn (Hippophae rhamnoides). PLoS ONE 2015, 10, e0124890. [Google Scholar] [CrossRef] [PubMed]
- Sanwal, N.; Mishra, S.; Sahu, J.K.; Naik, S.N. Effect of Ultrasound-Assisted Extraction on Efficiency, Antioxidant Activity, and Physicochemical Properties of Sea Buckthorn (Hippophae salicipholia) Seed Oil. LWT 2022, 153, 112386. [Google Scholar] [CrossRef]
- Bhimjiyani, V.H.; Borugadda, V.B.; Naik, S.; Dalai, A.K. Enrichment of Flaxseed (Linum usitatissimum) Oil with Carotenoids of Sea Buckthorn Pomace via Ultrasound-Assisted Extraction Technique: Enrichment of Flaxseed Oil with Sea Buckthorn. Curr. Res. Food Sci. 2021, 4, 478–488. [Google Scholar] [CrossRef] [PubMed]
- Geng, Z.; Zhu, L.; Wang, J.; Yu, X.; Li, M.; Yang, W.; Hu, B.; Zhang, Q.; Yang, X. Drying Sea Buckthorn Berries (Hippophae rhamnoides L.): Effects of Different Drying Methods on Drying Kinetics, Physicochemical Properties, and Microstructure. Front. Nutr. 2023, 10, 1106009. [Google Scholar] [CrossRef]
- Vilas-Franquesa, A.; Saldo, J.; Juan, B. Sea Buckthorn (Hippophae rhamnoides) Oil Extracted with Hexane, Ethanol, Diethyl Ether and 2-MTHF at Different Temperatures—An Individual Assessment. J. Food Compos. Anal. 2022, 114, 104752. [Google Scholar] [CrossRef]
- Bilia, A.R. Herbal Medicinal Products versus Botanical-Food Supplements in the European Market: State of Art and Perspectives. Nat. Prod. Commun. 2015, 10, 125–131. [Google Scholar] [CrossRef]
- Abraham, E.J.; Kellogg, J.J. Chemometric-Guided Approaches for Profiling and Authenticating Botanical Materials. Front. Nutr. 2021, 8, 780228. [Google Scholar] [CrossRef]
- Durazzo, A.; Sorkin, B.C.; Lucarini, M.; Gusev, P.A.; Kuszak, A.J.; Crawford, C.; Boyd, C.; Deuster, P.A.; Saldanha, L.G.; Gurley, B.J.; et al. Analytical Challenges and Metrological Approaches to Ensuring Dietary Supplement Quality: International Perspectives. Front. Pharmacol. 2022, 12, 714434. [Google Scholar] [CrossRef]
- Ichim, M.C. The DNA-Based Authentication of Commercial Herbal Products Reveals Their Globally Widespread Adulteration. Front. Pharmacol. 2019, 10, 1227. [Google Scholar] [CrossRef] [PubMed]
- Raclariu-Manolica, A.C.; Mauvisseau, Q.; De Boer, H. Horizon Scan of DNA-Based Methods for Quality Control and Monitoring of Herbal Preparations. Front. Pharmacol. 2023, 14, 1179099. [Google Scholar] [CrossRef]
- Raclariu-Manolică, A.C.; de Boer, H.J. Chapter 8-DNA Barcoding and Metabarcoding for Quality Control of Botanicals and Derived Herbal Products. In Evidence-Based Validation of Herbal Medicine, 2nd ed.; Mukherjee, P.K., Ed.; Elsevier: Amsterdam, The Netherlands, 2022; pp. 223–238. ISBN 978-0-323-85542-6. [Google Scholar]
- de Boer, H.J.; Ichim, M.C.; Newmaster, S.G. DNA Barcoding and Pharmacovigilance of Herbal Medicines. Drug Saf. 2015, 38, 611–620. [Google Scholar] [CrossRef]
- Raclariu, A.C.; Heinrich, M.; Ichim, M.C.; de Boer, H. Benefits and Limitations of DNA Barcoding and Metabarcoding in Herbal Product Authentication. Phytochem. Anal. 2018, 29, 123–128. [Google Scholar] [CrossRef] [PubMed]
- Raclariu-Manolică, A.C.; Socaciu, C. Detecting and Profiling of Milk Thistle Metabolites in Food Supplements: A Safety-Oriented Approach by Advanced Analytics. Metabolites 2023, 13, 440. [Google Scholar] [CrossRef] [PubMed]
- Sharma, P.C.; Singh, S. Metabolomic Diversity of Seabuckthorn Collections from Different Geographical Regions. In The Seabuckthorn Genome; Compendium of Plant Genomes; Sharma, P.C., Ed.; Springer International Publishing: Cham, Switzerland, 2022; pp. 135–158. ISBN 978-3-031-11276-8. [Google Scholar]
- Hurkova, K.; Rubert, J.; Stranska-Zachariasova, M.; Hajslova, J. Strategies to Document Adulteration of Food Supplement Based on Sea Buckthorn Oil: A Case Study. Food Anal. Methods 2016, 5, 1317–1327. [Google Scholar] [CrossRef]
- Covaciu, F.-D.; Berghian-Grosan, C.; Feher, I.; Magdas, D.A. Edible Oils Differentiation Based on the Determination of Fatty Acids Profile and Raman Spectroscopy—A Case Study. Appl. Sci. 2020, 10, 8347. [Google Scholar] [CrossRef]
- Berghian-Grosan, C.; Magdas, D.A. Raman Spectroscopy and Machine-Learning for Edible Oils Evaluation. Talanta 2020, 218, 121176. [Google Scholar] [CrossRef]
- Socaciu, C.; Dulf, F.; Socaci, S.; Ranga, F.; Bunea, A.; Fetea, F.; Pintea, A. Phytochemical Profile of Eight Categories of Functional Edible Oils: A Metabolomic Approach Based on Chromatography Coupled with Mass Spectrometry. Appl. Sci. 2022, 12, 1933. [Google Scholar] [CrossRef]
- Bilia, A.R. Science Meets Regulation. J. Ethnopharmacol. 2014, 158 Pt B, 487–494. [Google Scholar] [CrossRef]
- Zhang, J.; Wider, B.; Shang, H.; Li, X.; Ernst, E. Quality of Herbal Medicines: Challenges and Solutions. Complement. Ther. Med. 2012, 20, 100–106. [Google Scholar] [CrossRef] [PubMed]
- Upton, R.; David, B.; Gafner, S.; Glasl, S. Botanical Ingredient Identification and Quality Assessment: Strengths and Limitations of Analytical Techniques. Phytochem. Rev. 2020, 19, 1157–1177. [Google Scholar] [CrossRef]
- Simmler, C.; Graham, J.G.; Chen, S.-N.; Pauli, G.F. Integrated Analytical Assets Aid Botanical Authenticity and Adulteration Management. Fitoterapia 2018, 129, 401–414. [Google Scholar] [CrossRef]
- Wolfender, J.-L.; Nuzillard, J.-M.; van der Hooft, J.J.J.; Renault, J.-H.; Bertrand, S. Accelerating Metabolite Identification in Natural Product Research: Toward an Ideal Combination of Liquid Chromatography–High-Resolution Tandem Mass Spectrometry and NMR Profiling, in Silico Databases, and Chemometrics. Anal. Chem. 2019, 91, 704–742. [Google Scholar] [CrossRef] [PubMed]
- Fang, C.; Fernie, A.R.; Luo, J. Exploring the Diversity of Plant Metabolism. Trends Plant Sci. 2019, 24, 83–98. [Google Scholar] [CrossRef]
- Salem, M.A.; Perez de Souza, L.; Serag, A.; Fernie, A.R.; Farag, M.A.; Ezzat, S.M.; Alseekh, S. Metabolomics in the Context of Plant Natural Products Research: From Sample Preparation to Metabolite Analysis. Metabolites 2020, 10, 37. [Google Scholar] [CrossRef]
- Mück, F.; Scotti, F.; Mauvisseau, Q.; Raclariu-Manolică, A.C.; Schrøder-Nielsen, A.; Wangensteen, H.; de Boer, H.J. Comple-mentary authentication of Chinese herbal products to treat endometriosis using DNA metabarcoding and HPTLC shows a high level of variability. Front. Pharmacol. 2023, 14, 1305410. [Google Scholar] [CrossRef]
- Sarma, N.; Upton, R.; Rose, U.; Guo, D.; Marles, R.; Khan, I.; Giancaspro, G. Pharmacopeial Standards for the Quality Control of Botanical Dietary Supplements in the United States. J. Diet. Suppl. 2021, 20, 485–504. [Google Scholar] [CrossRef]






| Type of Formulation | ID Collection Code/ID Analysis Code | 
|---|---|
| Herbal tea (T) | PC1/T1 | 
| PC2/T2 | |
| PC3/T3 | |
| PC11/T4 | |
| PC12/T5 | |
| PC13/T6 | |
| PC15/T7 | |
| PC16/T8 | |
| PC17/T9 | |
| PC19/T10 | |
| PC21/T11 | |
| PC23/T12 | |
| Tablet (Tb) | PC9/Tb1 | 
| PC10/Tb2 | |
| PC20/Tb3 | |
| Capsule (C) | PC4/C1 | 
| PC8/C2 | |
| Syrup/Oil (S) | PC6/S1 (oil) | 
| PC7/S2 (hydroalcoholic extract) | |
| PC18/S3 (emulsion) | |
| PC22/S4 (syrup) | |
| Dried Berry (B) | PC5/B1 | 
| PC14/B2 | |
| Leaves (L) | ACM1/L1 | 
| ACM2/L2 | |
| ACM4/L3 | |
| ACM5/L4 | |
| ACM6/L5 | |
| ACM7/L6 | 
| B > L | FC | log2(FC) | p-Value | L > B | FC | log2(FC) | p-Value | 
|---|---|---|---|---|---|---|---|
| Quercetin-3- rutinoside | 69.666 | 6.122 | 0.0100 | Phytoene | 0.017 | −5.889 | 0.0012 | 
| Stigmasterol | 44.887 | 5.488 | 0.0103 | Acetylspermidine | 0.023 | −5.442 | 0.0042 | 
| Hydroxy tryptophan | 26.948 | 4.752 | 0.0167 | DiGlyceride 30:2 | 0.033 | −4.906 | 0.0182 | 
| Biotin amide | 26.909 | 4.75 | 0.0031 | Tocopherol | 0.035 | −4.834 | 0.0070 | 
| Naringin | 21.41 | 4.42 | 0.0420 | Caffeic acid | 0.044 | −4.512 | 0.0450 | 
| Lauroyl carnitine | 19.186 | 4.262 | 0.0046 | Serotonin | 0.074 | −3.75 | 0.0001 | 
| Quinic acid | 17.721 | 4.147 | 0.0025 | Gallic acid | 0.079 | −3.658 | 0.0460 | 
| Fatty acid C20:0 | 15.023 | 3.909 | 0.0450 | Sorbitan oleate | 0.107 | −3.23 | 0.0001 | 
| Fatty acid C12:0 | 13.965 | 3.804 | 0.0470 | Luteolin-5-glucoside | 0.129 | −2.959 | 0.0000 | 
| Folic acid | 13.405 | 3.745 | 0.0001 | Hydroxyglutamine | 0.141 | −2.826 | 0.0470 | 
| Arabinose | 13.013 | 3.702 | 0.0053 | Kaempferol 3-rhamnoside, 7-glucoside | 0.149 | −2.744 | 0.0076 | 
| Heptanoyl carnitine | 10.675 | 3.416 | 0.0017 | Fatty acid C18:4 | 0.15 | −2.739 | 0.0018 | 
| Quercetin-7- glucoside | 9.976 | 3.318 | 0.0470 | Fatty acid C20:2 | 0.156 | −2.678 | 0.0039 | 
| DG36:0 | 9.654 | 3.271 | 0.0480 | Glucuronic acid | 0.17 | −2.553 | 0.0068 | 
| Tryptophan | 9.470 | 3.243 | 0.0003 | Fatty acid C18:3 | 0.277 | −1.852 | 0.0470 | 
| Glucitol | 9.202 | 3.202 | 0.0040 | Arginine | 0.283 | −1.819 | 0.0002 | 
| Xylitol | 8.836 | 3.144 | 0.0000 | Isorhamnetin 3- rutinoside | 0.292 | −1.776 | 0.0002 | 
| Violaxanthin | 8.11 | 3.02 | 0.0000 | Luteolin | 0.312 | −1.679 | 0.0490 | 
| Vanillic acid | 6.187 | 2.629 | 0.0164 | Myristoylcarnitine | 0.331 | −1.596 | 0.0041 | 
| Glucose | 5.89 | 2.558 | 0.0154 | Ferulic acid | 0.335 | −1.578 | 0.0070 | 
| Disclaimer/Publisher’s Note: The statements, opinions and data contained in all publications are solely those of the individual author(s) and contributor(s) and not of MDPI and/or the editor(s). MDPI and/or the editor(s) disclaim responsibility for any injury to people or property resulting from any ideas, methods, instructions or products referred to in the content. | 
© 2023 by the authors. Licensee MDPI, Basel, Switzerland. This article is an open access article distributed under the terms and conditions of the Creative Commons Attribution (CC BY) license (https://creativecommons.org/licenses/by/4.0/).
Share and Cite
Raclariu-Manolică, A.C.; Socaciu, C. In Search of Authenticity Biomarkers in Food Supplements Containing Sea Buckthorn: A Metabolomics Approach. Foods 2023, 12, 4493. https://doi.org/10.3390/foods12244493
Raclariu-Manolică AC, Socaciu C. In Search of Authenticity Biomarkers in Food Supplements Containing Sea Buckthorn: A Metabolomics Approach. Foods. 2023; 12(24):4493. https://doi.org/10.3390/foods12244493
Chicago/Turabian StyleRaclariu-Manolică, Ancuța Cristina, and Carmen Socaciu. 2023. "In Search of Authenticity Biomarkers in Food Supplements Containing Sea Buckthorn: A Metabolomics Approach" Foods 12, no. 24: 4493. https://doi.org/10.3390/foods12244493
APA StyleRaclariu-Manolică, A. C., & Socaciu, C. (2023). In Search of Authenticity Biomarkers in Food Supplements Containing Sea Buckthorn: A Metabolomics Approach. Foods, 12(24), 4493. https://doi.org/10.3390/foods12244493
 
        


 
       