Synergistic Hydrolysis of Soy Proteins Using Immobilized Proteases: Assessing Peptide Profiles
Abstract
:1. Introduction
2. Materials and Methods
2.1. Materials and Chemicals
2.2. Methods
2.2.1. Immobilization of Proteases
2.2.2. Determination of Enzymatic Activity
2.2.3. Hydrolysis of Soy Proteins
2.2.4. Measurement of Hydrolysis Degree
2.2.5. Determination of Soluble Protein Content in Hydrolysates
2.2.6. Peptidomics Analysis of Hydrolysates
2.2.7. In Silico Analysis of Identified Peptides
2.2.8. Statistical Analysis
3. Results
3.1. Immobilization of Alcalase and Flavorzyme on SiO2 Modified with Different Coating Layers
3.2. Influence of pH and Temperature on Immobilized Alcalase and Flavorzyme
3.3. Hydrolysis of Soy Proteins
3.3.1. Hydrolysis of Soy Proteins Using Immobilized and Free Alcalase
3.3.2. Hydrolysis of Soy Proteins Using Immobilized Alcalase and Immobilized Flavorzyme
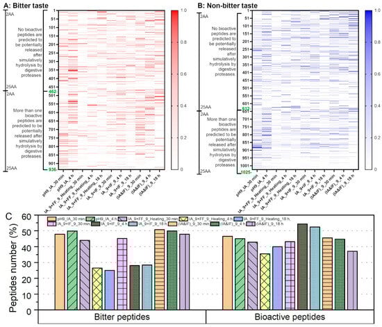
3.4. In Silico Analysis of Hydrolysates
3.5. Reusability of Immobilized Proteases and Their Reproducibility in Hydrolyzing SPI
4. Discussion
5. Conclusions
Author Contributions
Funding
Data Availability Statement
Conflicts of Interest
References
- Wang, S.; Zhao, M.; Fan, H.; Wu, J. Emerging proteins as precursors of bioactive peptides/hydrolysates with health benefits. Curr. Opin. Food Sci. 2022, 19, 48–58. [Google Scholar] [CrossRef]
- Duffuler, P.; Bhullar, K.S.; de Campos Zani, S.C.; Wu, J. Bioactive Peptides: From Basic Research to Clinical Trials and Commercialization. J. Agric. Food Chem. 2022, 70, 3585–3595. [Google Scholar] [CrossRef] [PubMed]
- Piovesana, S.; Capriotti, A.L.; Cavaliere, C.; La Barbera, G.; Montone, C.M.; Chiozzi, R.Z.; Laganà, A. Recent trends and analytical challenges in plant bioactive peptide separation, identification and validation. Anal. Bioanal. Chem. 2018, 410, 3425–3444. [Google Scholar] [CrossRef] [PubMed]
- Singh, B.P.; Bangar, S.P.; Alblooshi, M.; Ajayi, F.F.; Mudgil, P.; Maqsood, S. Plant-derived proteins as a sustainable source of bioactive peptides: Recent research updates on emerging production methods, bioactivities, and potential application. Crit. Rev. Food Sci. Nutr. 2022, 26, 1–22. [Google Scholar] [CrossRef] [PubMed]
- Aschemann-Witzel, J.; Gantriis, R.F.; Fraga, P.; Perez-Cueto, F.J.A. Plant-based food and protein trend from a business perspective: Markets, consumers, and the challenges and opportunities in the future. Crit. Rev. Food Sci. Nutr. 2021, 61, 3119–3128. [Google Scholar] [CrossRef] [PubMed]
- Xie, J.; Zhang, Y.; Simpson, B. Food enzymes immobilization: Novel carriers, techniques and applications. Curr. Opin. Food Sci. 2022, 43, 27–35. [Google Scholar] [CrossRef]
- Zhang, Y.; Zhou, F.; Zhao, M.; Ning, Z.; Sun-Waterhouse, D.; Sun, B. Soy peptide aggregates formed during hydrolysis reduced protein extraction without decreasing their nutritional value. Food Funct. 2017, 8, 4384–4395. [Google Scholar] [CrossRef]
- Zhang, Y.; He, S.; Bonneil, E.; Simpson, B.K. Generation of antioxidative peptides from Atlantic sea cucumber using alcalase versus trypsin: In vitro activity, de novo sequencing, and in silico docking for in vivo function prediction. Food Chem. 2020, 306, 125581. [Google Scholar] [CrossRef]
- Tacias-Pascacio, V.G.; Morellon-Sterling, R.; Siar, E.-H.; Tavano, O.; Berenguer-Murcia, A.; Fernandez-Lafuente, R. Use of Alcalase in the production of bioactive peptides: A review. Int. J. Biol. Macromol. 2020, 165, 2143–2196. [Google Scholar] [CrossRef]
- Ozón, B.; Cotabarren, J.; Valicenti, T.; Parisi, M.G.; Obregón, W.D. Chia expeller: A promising source of antioxidant, antihypertensive and antithrombotic peptides produced by enzymatic hydrolysis with Alcalase and Flavourzyme. Food Chem. 2022, 380, 132185. [Google Scholar] [CrossRef]
- Merz, M.; Claaßen, W.; Appel, D.; Berends, P.; Rabe, S.; Blank, I.; Stressler, T.; Fischer, L. Characterization of commercially available peptidases in respect of the production of protein hydrolysates with defined compositions using a three-step methodology. J. Mol. Catal. B Enzym. 2016, 127, 1–10. [Google Scholar] [CrossRef]
- Liu, B.; Li, N.; Chen, F.; Zhang, J.; Sun, X.; Xu, L.; Fang, F. Review on the release mechanism and debittering technology of bitter peptides from protein hydrolysates. Compr. Rev. Food Sci. Food Saf. 2022, 21, 5153–5170. [Google Scholar] [CrossRef] [PubMed]
- Charoenkwan, P.; Yana, J.; Schaduangrat, N.; Nantasenamat, C.; Hasan, M.M.; Shoombuatong, W. iBitter-SCM: Identification and characterization of bitter peptides using a scoring card method with propensity scores of dipeptides. Genomics 2020, 112, 2813–2822. [Google Scholar] [CrossRef] [PubMed]
- Zhang, M.; Xin, X.; Wu, H.; Zhang, H. Debittering effect of partially purified proteases from soybean seedlings on soybean protein isolate hydrolysate produced by alcalase. Food Chem. 2021, 362, 130190. [Google Scholar] [CrossRef] [PubMed]
- Li, S.; Qi, B.; Luo, J.; Wan, Y. Degradation of phenolic inhibitors by laccase immobilized on tannic acid/polyethylenimine modified magnetic nanoparticles. Results Eng. 2022, 15, 100585–100597. [Google Scholar] [CrossRef]
- Tang, W.; Li, H.; Zhang, W.; Ma, T.; Zhuang, J.; Wang, P.; Chen, C. Site-Specific and Covalent Immobilization of Lipase on Natural Polyphenol-Modified Magnetic Nanoparticles for Effective Biodiesel Production. ACS Sustain. Chem. Eng. 2022, 10, 5384–5395. [Google Scholar] [CrossRef]
- Virgen-Ortiz, J.J.; Dos Santos, J.C.; Berenguer-Murcia, Á.; Barbosa, O.; Rodrigues, R.C.; Fernandez-Lafuente, R. Polyethylenimine: A very useful ionic polymer in the design of immobilized enzyme biocatalysts. J. Mater. Chem. B 2017, 5, 7461–7490. [Google Scholar] [CrossRef]
- Li, P.; Ma, X.H.; Jin, L.; Chen, J. Dopamine-polyethyleneimine co-deposition cellulose filter paper for alpha-Glucosidase immobilization and enzyme inhibitor screening. J. Chromatogr. B Analyt Technol. Biomed. Life Sci. 2021, 1167, 122582. [Google Scholar] [CrossRef]
- Migneault, I.; Dartiguenave, C.; Bertrand, M.J.; Waldron, K.C. Glutaraldehyde: Behavior in aqueous solution, reaction with proteins, and application to enzyme crosslinking. Bio Tech. 2004, 37, 798–802. [Google Scholar]
- Tacias-Pascacio, V.G.; García-Parra, E.; Vela-Gutiérrez, G.; Virgen-Ortiz, J.J.; Berenguer-Murcia, Á.; Alcántara, A.R.; Fernandez-Lafuente, R. Genipin as An Emergent Tool in the Design of Biocatalysts: Mechanism of Reaction and Applications. Catalysts 2019, 9, 1035. [Google Scholar] [CrossRef]
- Zhu, H.; Zhang, Y.; Yang, T.; Zheng, D.; Liu, X.; Zhang, J.; Zheng, M. Preparation of immobilized Alcalase based on metal affinity for efficient production of bioactive peptides. LWT 2022, 162, 113505–113514. [Google Scholar] [CrossRef]
- Nielsen, P.M.; Petersen, D.; Dambmann, C.J. Improved Method for Determining Food Protein Degree of Hydrolysis. Food Sci. 2006, 66, 5. [Google Scholar] [CrossRef]
- Bradstreet, R.B. Kjeldahl Method for Organic Nitrogen. Anal. Chem. 1954, 26, 185–187. [Google Scholar] [CrossRef]
- Minkiewicz, P.; Iwaniak, A.; Darewicz, M. BIOPEP-UWM Database of Bioactive Peptides: Current Opportunities. Int. J. Mol. Sci. 2019, 20, 5978–6000. [Google Scholar] [CrossRef] [PubMed]
- Bardou, P.; Mariette, J.; Escudié, F.; Djemiel, C.; Klopp, C. jvenn: An interactive Venn diagram viewer. BMC Bioinform. 2014, 15, 6. [Google Scholar] [CrossRef]
- Mao, Y.; Huang, W.; Jia, R.; Bian, Y.; Pan, M.H.; Ye, X. Correlation between Protein Features and the Properties of pH-Driven-Assembled Nanoparticles: Control of Particle Size. J. Agric. Food Chem. 2023, 71, 5686–5699. [Google Scholar] [CrossRef]
- Mao, Y.; Fan, R.; Li, R.; Ye, X.; Kulozik, U. Flow-through enzymatic reactors using polymer monoliths: From motivation to application. Electrophoresis 2021, 42, 2599–2614. [Google Scholar] [CrossRef]
- Ferreira, L.; Ramos, M.A.; Dordick, J.S.; Gil, M.H. Influence of different silica derivatives in the immobilization and stabilization of a Bacillus licheniformis protease (Subtilisin Carlsberg). J. Mol. Catal. B Enzym. 2003, 21, 10. [Google Scholar] [CrossRef]
- López-Gallego, F.; Fernandez-Lorente, G.; Rocha-Martin, J.; Bolivar, J.M.; Mateo, C.; Guisan, J.M. Stabilization of enzymes by multipoint covalent immobilization on supports activated with glyoxyl groups. Methods Mol. Biol. 2013, 1051, 59–71. [Google Scholar]
- de Castro, R.J.S.; Sato, H.H. Synergistic actions of proteolytic enzymes for production of soy protein hydrolysates with antioxidant activities: An approach based on enzymes specificities. Biocatal. Agric. Biotechnol. 2015, 4, 694–702. [Google Scholar] [CrossRef]
- Merz, M.; Eisele, T.; Berends, P.; Appel, D.; Rabe, S.; Blank, I.; Stressler, T.; Fischer, L. Flavourzyme, an Enzyme Preparation with Industrial Relevance: Automated Nine-Step Purification and Partial Characterization of Eight Enzymes. J. Agric. Food Chem. 2015, 63, 5682–5693. [Google Scholar] [CrossRef] [PubMed]
- Tong, X.; Lian, Z.; Miao, L.; Qi, B.; Zhang, S.; Li, Y.; Wang, H.; Jiang, L. An innovative two-step enzyme-assisted aqueous extraction for the production of reduced bitterness soybean protein hydrolysates with high nutritional value. LWT 2020, 134, 110151–110159. [Google Scholar] [CrossRef]













Disclaimer/Publisher’s Note: The statements, opinions and data contained in all publications are solely those of the individual author(s) and contributor(s) and not of MDPI and/or the editor(s). MDPI and/or the editor(s) disclaim responsibility for any injury to people or property resulting from any ideas, methods, instructions or products referred to in the content. |
© 2023 by the authors. Licensee MDPI, Basel, Switzerland. This article is an open access article distributed under the terms and conditions of the Creative Commons Attribution (CC BY) license (https://creativecommons.org/licenses/by/4.0/).
Share and Cite
Mao, Y.; Chen, L.; Zhang, L.; Bian, Y.; Meng, C. Synergistic Hydrolysis of Soy Proteins Using Immobilized Proteases: Assessing Peptide Profiles. Foods 2023, 12, 4115. https://doi.org/10.3390/foods12224115
Mao Y, Chen L, Zhang L, Bian Y, Meng C. Synergistic Hydrolysis of Soy Proteins Using Immobilized Proteases: Assessing Peptide Profiles. Foods. 2023; 12(22):4115. https://doi.org/10.3390/foods12224115
Chicago/Turabian StyleMao, Yuhong, Lan Chen, Luyan Zhang, Yangyang Bian, and Chun Meng. 2023. "Synergistic Hydrolysis of Soy Proteins Using Immobilized Proteases: Assessing Peptide Profiles" Foods 12, no. 22: 4115. https://doi.org/10.3390/foods12224115
APA StyleMao, Y., Chen, L., Zhang, L., Bian, Y., & Meng, C. (2023). Synergistic Hydrolysis of Soy Proteins Using Immobilized Proteases: Assessing Peptide Profiles. Foods, 12(22), 4115. https://doi.org/10.3390/foods12224115

