Unsaponifiable Matter from Wheat Bran Cultivated in Korea Inhibits Hepatic Lipogenesis by Activating AMPK Pathway
Abstract
1. Introduction
2. Materials and Methods
2.1. Chemicals
2.2. Preparation of Unsaponifiable Matter from Wheat Bran
2.3. Determination of Vitamin E Content
2.4. Determination of the Carotenoid Content
2.5. Determination of the Phytosterol and Policosanol Contents
2.6. Determination of the Alkylresorcinol Content
2.7. Preparation of the Free Fatty Acid-Bovine Serum Albumin Conjugation Mixture
2.8. Cell Culture, Sample Treatment, and Cell Viability Assay
2.9. Oil Red O Staining
2.10. Glycerol Release Assay
2.11. Western Blot Analysis
2.12. Statistical Analysis
3. Results and Discussions
3.1. Phytochemical Contents of USM
3.2. Effects of USM on Lipid Accumulation and Lipogenesis
3.3. Effects of USM on Lipolysis and β-Oxidation
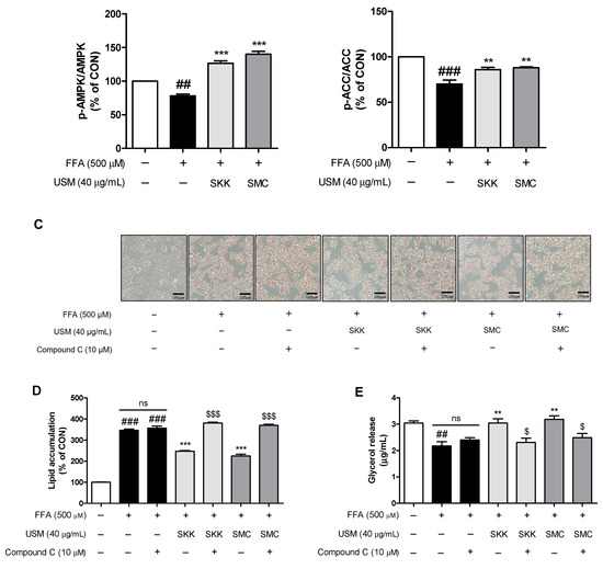
3.4. Effects of USM on the Activation of the AMPK Signaling Pathway
4. Conclusions
Author Contributions
Funding
Data Availability Statement
Conflicts of Interest
References
- Younossi, Z.M.; Koenig, A.B.; Abdelatif, D.; Fazel, Y.; Henry, L.; Wymer, M. Global epidemiology of nonalcoholic fatty liver disease-Meta-analytic assessment of prevalence, incidence, and outcomes. Hepatology 2016, 64, 73–84. [Google Scholar] [CrossRef] [PubMed]
- Fouad, Y.; Gomaa, A.; Semida, N.; Ghany, W.A.; Attia, D. Change from NAFLD to MAFLD increases the awareness of fatty liver disease in primary care physicians and specialists. J. Hepatol. 2021, 74, 1254–1256. [Google Scholar] [CrossRef] [PubMed]
- Powell, E.E.; Wong, V.W.; Rinella, M. Non-alcoholic fatty liver disease. Lancet 2021, 397, 2212–2224. [Google Scholar] [CrossRef] [PubMed]
- Clare, K.; Dillon, J.F.; Brennan, P.N. Reactive Oxygen Species and Oxidative Stress in the Pathogenesis of MAFLD. J. Clin. Transl. Hepatol. 2022, 10, 939–946. [Google Scholar] [CrossRef]
- Mohammed, H.M. Zingerone ameliorates non-alcoholic fatty liver disease in rats by activating AMPK. J. Food Biochem. 2022, 46, e14149. [Google Scholar] [CrossRef]
- Yokoyama, C.; Wang, X.; Briggs, M.R.; Admon, A.; Wu, J.; Hua, X.; Goldstein, J.L.; Brown, M.S. SREBP-1, a basic-helix-loop-helix-leucine zipper protein that controls transcription of the low density lipoprotein receptor gene. Cell 1993, 75, 187–197. [Google Scholar] [CrossRef]
- Ericsson, J.; Jackson, S.M.; Kim, J.B.; Spiegelman, B.M.; Edwards, P.A. Identification of glycerol-3-phosphate acyltransferase as an adipocyte determination and differentiation factor 1- and sterol regulatory element-binding protein-responsive gene. J. Biol. Chem. 1997, 272, 7298–7305. [Google Scholar] [CrossRef]
- Magana, M.M.; Osborne, T.F. Two tandem binding sites for sterol regulatory element binding proteins are required for sterol regulation of fatty-acid synthase promoter. J. Biol. Chem. 1996, 271, 32689–32694. [Google Scholar] [CrossRef]
- Li, Y.; Xu, S.; Mihaylova, M.M.; Zheng, B.; Hou, X.; Jiang, B.; Park, O.; Luo, Z.; Lefai, E.; Shyy, J.Y.; et al. AMPK phosphorylates and inhibits SREBP activity to attenuate hepatic steatosis and atherosclerosis in diet-induced insulin-resistant mice. Cell Metab. 2011, 13, 376–388. [Google Scholar] [CrossRef]
- Petersen, G.; Seberg, O.; Yde, M.; Berthelsen, K. Phylogenetic relationships of Triticum and Aegilops and evidence for the origin of the A, B, and D genomes of common wheat (Triticum aestivum). Mol. Phylogenet. Evol. 2006, 39, 70–82. [Google Scholar] [CrossRef]
- Jimenez-Pulido, I.J.; Daniel, R.; Perez, J.; Martinez-Villaluenga, C.; De Luis, D.; Martin Diana, A.B. Impact of protein content on the antioxidants, anti-Inflammatory properties and glycemic index of wheat and wheat bran. Foods 2022, 11, 2049. [Google Scholar] [CrossRef]
- Onipe, O.O.; Jideani, A.I.O.; Beswa, D. Composition and functionality of wheat bran and its application in some cereal food products. Int. J. Food Sci. Technol. 2015, 50, 2509–2518. [Google Scholar] [CrossRef]
- Liyana-Pathirana, C.M.; Shahidi, F. The antioxidant potential of milling fractions from breadwheat and durum. J. Cereal Sci. 2007, 45, 238–247. [Google Scholar] [CrossRef]
- Song, L.; Qu, D.; Zhang, Q.; Jiang, J.; Zhou, H.; Jiang, R.; Li, Y.; Zhang, Y.; Yan, H. Phytosterol esters attenuate hepatic steatosis in rats with non-alcoholic fatty liver disease rats fed a high-fat diet. Sci. Rep. 2017, 7, 41604. [Google Scholar] [CrossRef] [PubMed]
- Prückler, M.; Siebenhandl-Ehn, S.; Apprich, S.; Höltinger, S.; Haas, C.; Schmid, E.; Kneifel, W. Wheat bran-based biorefinery 1: Composition of wheat bran and strategies of functionalization. LWT-Food Sci. Technol. 2014, 56, 211–221. [Google Scholar] [CrossRef]
- Zhang, H.; Zhang, W.; Xu, C.; Zhou, X. Morphological features and physicochemical properties of waxy wheat starch. Int. J. Biol. Macromol. 2013, 62, 304–309. [Google Scholar] [CrossRef] [PubMed]
- Bai, X.; Yang, S.; Zeng, L.; Han, W.; Ran, X. Study on physicochemical properties of purple waxy wheat starch. Int. J. Food Prop. 2021, 24, 471–481. [Google Scholar] [CrossRef]
- Kim, M.; Park, J.; Kim, K.M.; Kim, Y.; Kang, C.S.; Son, J.; Ko, J.; Kim, K.H. Low-temperature effects on the growth and phytochemical properties of wheat sprouts. Agriculture 2022, 12, 745. [Google Scholar] [CrossRef]
- Choi, I.; Kang, C.S.; Cheong, Y.K.; Hyun, J.N.; Kim, K.J. Substituting normal and waxy-type whole wheat flour on dough and baking properties. Prev. Nutr. Food Sci. 2012, 17, 197–202. [Google Scholar] [CrossRef] [PubMed][Green Version]
- Afinisha Deepam, L.S.; Arumughan, C. Effect of saponification on composition of unsaponifiable matter in rice bran oil. J. Oleo Sci. 2012, 61, 241–247. [Google Scholar] [CrossRef]
- Sharma, R.D.; Rukmini, C. Hypocholesterolemic activity of unsaponifiable matter of rice bran oil. Indian J. Med. Res. 1987, 85, 278–281. [Google Scholar] [PubMed]
- Lee, H.; Sung, J.; Kim, Y.; Jeong, H.S.; Lee, J. Protective effects of unsaponifiable matter from perilla seed meal on UVB-induced damages and the underlying mechanisms in human skin fibroblasts. Antioxidants 2019, 8, 644. [Google Scholar] [CrossRef] [PubMed]
- Ham, H.; Yoon, S.W.; Kim, I.-H.; Kwak, J.; Lee, J.-S.; Jeong, H.-S.; Lee, J. Protective effects of unsaponifiable matter from rice bran on oxidative damage by modulating antioxidant enzyme activities in HepG2 cells. LWT-Food Sci. Technol. 2015, 61, 602–608. [Google Scholar] [CrossRef]
- Yu, J.; Lee, H.; Heo, H.; Jeong, H.S.; Sung, J.; Lee, J. Sucrose-induced abiotic stress improves the phytochemical profiles and bioactivities of mung bean sprouts. Food Chem. 2023, 400, 134069. [Google Scholar] [CrossRef]
- Yeon, J.; Lee, J.; Kim, Y. Comparison of phytochemical contents and cytoprotective effects of different rice bran extracts from indica and japonica rice cultivars. Prev. Nutr. Food Sci. 2020, 25, 432–439. [Google Scholar] [CrossRef]
- Gunenc, A.; HadiNezhad, M.; Tamburic-Ilincic, L.; Mayer, P.M.; Hosseinian, F. Effects of region and cultivar on alkylresorcinols content and composition in wheat bran and their antioxidant activity. J. Cereal Sci. 2013, 57, 405–410. [Google Scholar] [CrossRef]
- Lee, H.; Jeong, W.T.; So, Y.S.; Lim, H.B.; Lee, J. Taxifolin and sorghum ethanol extract protect against hepatic insulin resistance via the miR-195/IRS1/PI3K/AKT and AMPK signalling pathways. Antioxidants 2021, 10, 1331. [Google Scholar] [CrossRef]
- Yuk, T.; Kim, Y.; Yang, J.; Sung, J.; Jeong, H.S.; Lee, J. Nobiletin inhibits hepatic lipogenesis via activation of AMP-activated protein kinase. Evid. Based Complement. Altern. Med. 2018, 2018, 7420265. [Google Scholar] [CrossRef]
- Kowalska, I.; Jędrejek, D. Benzoxazinoid and alkylresorcinol content, and their antioxidant potential, in a grain of spring and winter wheat cultivated under different production systems. J. Cereal Sci. 2020, 95, 103063. [Google Scholar] [CrossRef]
- Andersson, A.A.M.; Dimberg, L.; Åman, P.; Landberg, R. Recent findings on certain bioactive components in whole grain wheat and rye. J. Cereal Sci. 2014, 59, 294–311. [Google Scholar] [CrossRef]
- Nurmi, T.; Nystrom, L.; Edelmann, M.; Lampi, A.M.; Piironen, V. Phytosterols in wheat genotypes in the HEALTHGRAIN diversity screen. J. Agric. Food Chem. 2008, 56, 9710–9715. [Google Scholar] [CrossRef] [PubMed]
- Feng, S.; Dai, Z.; Liu, A.B.; Huang, J.; Narsipur, N.; Guo, G.; Kong, B.; Reuhl, K.; Lu, W.; Luo, Z.; et al. Intake of stigmasterol and beta-sitosterol alters lipid metabolism and alleviates NAFLD in mice fed a high-fat western-style diet. Biochim. Biophys. Acta Mol. Cell Biol. Lipids 2018, 1863, 1274–1284. [Google Scholar] [CrossRef] [PubMed]
- Zhou, K.; Su, L.; Yu, L.L. Phytochemicals and antioxidant properties in wheat bran. J. Agric. Food Chem. 2004, 52, 6108–6114. [Google Scholar] [CrossRef] [PubMed]
- Irmak, S.; Dunford, N.T. Policosanol contents and compositions of wheat varieties. J. Agric. Food Chem. 2005, 53, 5583–5586. [Google Scholar] [CrossRef] [PubMed]
- Tokoro, M.; Gotoh, K.; Kudo, Y.; Hirashita, Y.; Iwao, M.; Arakawa, M.; Endo, M.; Oribe, J.; Masaki, T.; Honda, K.; et al. alpha-Tocopherol suppresses hepatic steatosis by increasing CPT-1 expression in a mouse model of diet-induced nonalcoholic fatty liver disease. Obes. Sci. Pract. 2021, 7, 91–99. [Google Scholar] [CrossRef]
- Arora, M.K.; Pandey, S.; Tomar, R.; Sahoo, J.; Kumar, D.; Jangra, A. Therapeutic potential of policosanol in the concurrent management of dyslipidemia and non-alcoholic fatty liver disease. Future J. Pharm. Sci. 2022, 8, 11. [Google Scholar] [CrossRef]
- Oishi, K.; Yamamoto, S.; Itoh, N.; Nakao, R.; Yasumoto, Y.; Tanaka, K.; Kikuchi, Y.; Fukudome, S.; Okita, K.; Takano-Ishikawa, Y. Wheat alkylresorcinols suppress high-fat, high-sucrose diet-induced obesity and glucose intolerance by increasing insulin sensitivity and cholesterol excretion in male mice. J. Nutr. 2015, 145, 199–206. [Google Scholar] [CrossRef]
- Kim, J.H.; Sim, H.A.; Jung, D.Y.; Lim, E.Y.; Kim, Y.T.; Kim, B.J.; Jung, M.H. Poria cocus wolf extract ameliorates hepatic steatosis through regulation of lipid metabolism, inhibition of ER Stress, and activation of autophagy via AMPK activation. Int. J. Mol. Sci. 2019, 20, 4801. [Google Scholar] [CrossRef]
- Kim, S.H.; Yun, C.; Kwon, D.; Lee, Y.H.; Kwak, J.H.; Jung, Y.S. Effect of isoquercitrin on free fatty acid-induced lipid accumulation in HepG2 cells. Molecules 2023, 28, 1476. [Google Scholar] [CrossRef]
- Chen, Y.C.; Chen, H.J.; Huang, B.M.; Chen, Y.C.; Chang, C.F. Polyphenol-rich extracts from Toona sinensis bark and fruit ameliorate free fatty acid-induced lipogenesis through AMPK and LC3 pathways. J. Clin. Med. 2019, 8, 664. [Google Scholar] [CrossRef]
- Liaqat, H.; Kim, K.J.; Park, S.Y.; Jung, S.K.; Park, S.H.; Lim, S.; Kim, J.Y. Antioxidant effect of wheat germ extracts and their antilipidemic effect in palmitic acid-induced steatosis in HepG2 and 3T3-L1 cells. Foods 2021, 10, 1061. [Google Scholar] [CrossRef] [PubMed]
- KIM, H.J.; Miyazaki, M.; Man, W.C.; Ntambi, J.M. Sterol regulatory element-binding proteins (SREBPs) as regulators. Ann. N. Y. Acad. Sci. 2002, 967, 9. [Google Scholar] [CrossRef] [PubMed]
- Shimano, H.; Yahagi, N.; Amemiya-Kudo, M.; Hasty, A.H.; Osuga, J.; Tamura, Y.; Shionoiri, F.; Iizuka, Y.; Ohashi, K.; Harada, K.; et al. Sterol regulatory element-binding protein-1 as a key transcription factor for nutritional induction of lipogenic enzyme genes. J. Biol. Chem. 1999, 274, 35832–35839. [Google Scholar] [CrossRef] [PubMed]
- Rideout, T.C.; Ramprasath, V.; Griffin, J.D.; Browne, R.W.; Harding, S.V.; Jones, P.J. Phytosterols protect against diet-induced hypertriglyceridemia in Syrian golden hamsters. Lipids Health Dis. 2014, 13, 5. [Google Scholar] [CrossRef] [PubMed]
- Ducharme, N.A.; Bickel, P.E. Lipid droplets in lipogenesis and lipolysis. Endocrinology 2008, 149, 942–949. [Google Scholar] [CrossRef]
- Chen, J.W.; Kong, Z.L.; Tsai, M.L.; Lo, C.Y.; Ho, C.T.; Lai, C.S. Tetrahydrocurcumin ameliorates free fatty acid-induced hepatic steatosis and improves insulin resistance in HepG2 cells. J. Food Drug Anal. 2018, 26, 1075–1085. [Google Scholar] [CrossRef]
- Park, J.Y.; Kim, Y.; Im, J.A.; Lee, H. Oligonol suppresses lipid accumulation and improves insulin resistance in a palmitate-induced in HepG2 hepatocytes as a cellular steatosis model. BMC Complement. Altern. Med. 2015, 15, 185. [Google Scholar] [CrossRef]
- Chai, J.W.; Lim, S.L.; Kanthimathi, M.S.; Kuppusamy, U.R. Gene regulation in beta-sitosterol-mediated stimulation of adipogenesis, glucose uptake, and lipid mobilization in rat primary adipocytes. Genes Nutr. 2011, 6, 181–188. [Google Scholar] [CrossRef]
- Napal, L.; Marrero, P.F.; Haro, D. An intronic peroxisome proliferator-activated receptor-binding sequence mediates fatty acid induction of the human carnitine palmitoyltransferase 1A. J. Mol. Biol. 2005, 354, 751–759. [Google Scholar] [CrossRef]
- AlNafea, H.M.; Korish, A.A. Activation of the peroxisome proliferator-activated receptors (PPAR-α/γ) and the fatty acid metabolizing enzyme protein CPT1A by camel milk treatment counteracts the high-fat diet-induced nonalcoholic fatty liver disease. PPAR Res. 2021, 2021, 5558731. [Google Scholar] [CrossRef]
- Day, E.A.; Ford, R.J.; Steinberg, G.R. AMPK as a therapeutic target for treating metabolic diseases. Trends Endocrinol. Metab. 2017, 28, 545–560. [Google Scholar] [CrossRef] [PubMed]
- Lee, Y.H.; Kim, H.J.; You, M.; Kim, H.A. Red pepper seeds inhibit hepatic lipid accumulation by inducing autophagy via AMPK activation. Nutrients 2022, 14, 4247. [Google Scholar] [CrossRef] [PubMed]
- Yoon, Y.; Park, M.K.; Kim, K.H.; Lee, G.H. Black wheat extracts (Arriheuk) regulate adipogenesis and lipolysis via adenosine monophosphate (AMP) activated protein kinase (AMPK)/sirtuin 1 (SIRT1) signaling pathways. Foods 2023, 12, 2727. [Google Scholar] [CrossRef] [PubMed]






| Phytochemicals | Saekeumkang | Shinmichal | 
|---|---|---|
| Phytosterol (g/100 g USM) | ||
| Campesterol | 5.472 ± 0.429 Ab | 4.690 ± 0.135 Ab | 
| Stigmasterol | 0.746 ± 0.015 Bc | 0.925 ± 0.011 Ac | 
| β-sitosterol | 20.447 ± 1.919 Aa | 17.752 ± 0.266 Aa | 
| Carotenoid (g/100 g USM) | ||
| Lutein | 0.037 ± 0.002 Aa | 0.035 ± 0.002 Aa | 
| Zeaxanthin | 0.024 ± 0.002 Ab | 0.015 ± 0.001 Bb | 
| α-Carotene | ND | ND | 
| β-Carotene | 0.003 ± 0.0001 Ac | 0.001 ± 0.00004 Bc | 
| Vitamin E (g/100 g USM) | ||
| α-Tocopherol | 1.000 ± 0.120 Ab | 0.876 ± 0.003 Aa | 
| β-Tocopherol | 0.473 ± 0.064 Ac | 0.327 ± 0.030 Ab | 
| γ-Tocopherol | 0.014 ± 0.001 Ad | 0.008 ± 0.0004 Bc | 
| δ-Tocopherol | 0.025 ± 0.004 Ad | 0.021 ± 0.001 Ac | 
| α-Tocotrienol | 0.420 ± 0.063 Ac | 0.352 ± 0.013 Ab | 
| β-Tocotrienol | 1.406 ± 0.203 Aa | 0.890 ± 0.027 Aa | 
| γ-Tocotrienol | ND | ND | 
| δ-Tocotrienol | 0.009 ± 0.002 Ad | 0.016 ± 0.001 Bc | 
| Policosanol (g/100 g USM) | ||
| Docosanol (C22) | 0.095 ± 0.010 Bc | 0.150 ± 0.004 Ac | 
| Tetracosanol (C24) | 1.681 ± 0.090 Aa | 1.523 ± 0.070 Aa | 
| Hexacosanol (C26) | 0.099 ± 0.025 Bc | 0.213 ± 0.027 Ac | 
| Octacosanol (C28) | 1.462 ± 0.144 Ab | 1.043 ± 0.019 Ab | 
| Triacontanol (C30) | 0.153 ± 0.001 Bc | 0.206 ± 0.015 Ac | 
| Alkylresorcinol (g/100 g USM) | ||
| 5-Heptadecylresorcinol (C17:0) | 0.318 ± 0.01 Ac | 0.168 ± 0.012 Bc | 
| 5-Nonadecylresorcinol (C19:0) | 2.114 ± 0.17 Ab | 1.246 ± 0.059 Bb | 
| 5-Heneicosylresorcinol (C21:0) | 9.464 ± 0.62 Aa | 6.668 ± 0.318 Ba | 
| 5-Tricosylresorcinol (C23:0) | 1.101 ± 0.03 Ac | 1.004 ± 0.037 Ab | 
| Total (g/100 g USM) | 46.562 ± 3.932 | 38.130 ± 1.050 | 
| Disclaimer/Publisher’s Note: The statements, opinions and data contained in all publications are solely those of the individual author(s) and contributor(s) and not of MDPI and/or the editor(s). MDPI and/or the editor(s) disclaim responsibility for any injury to people or property resulting from any ideas, methods, instructions or products referred to in the content. | 
© 2023 by the authors. Licensee MDPI, Basel, Switzerland. This article is an open access article distributed under the terms and conditions of the Creative Commons Attribution (CC BY) license (https://creativecommons.org/licenses/by/4.0/).
Share and Cite
An, M.; Heo, H.; Park, J.; Jeong, H.-S.; Kim, Y.; Lee, J. Unsaponifiable Matter from Wheat Bran Cultivated in Korea Inhibits Hepatic Lipogenesis by Activating AMPK Pathway. Foods 2023, 12, 4016. https://doi.org/10.3390/foods12214016
An M, Heo H, Park J, Jeong H-S, Kim Y, Lee J. Unsaponifiable Matter from Wheat Bran Cultivated in Korea Inhibits Hepatic Lipogenesis by Activating AMPK Pathway. Foods. 2023; 12(21):4016. https://doi.org/10.3390/foods12214016
Chicago/Turabian StyleAn, Minju, Huijin Heo, Jinhee Park, Heon-Sang Jeong, Younghwa Kim, and Junsoo Lee. 2023. "Unsaponifiable Matter from Wheat Bran Cultivated in Korea Inhibits Hepatic Lipogenesis by Activating AMPK Pathway" Foods 12, no. 21: 4016. https://doi.org/10.3390/foods12214016
APA StyleAn, M., Heo, H., Park, J., Jeong, H.-S., Kim, Y., & Lee, J. (2023). Unsaponifiable Matter from Wheat Bran Cultivated in Korea Inhibits Hepatic Lipogenesis by Activating AMPK Pathway. Foods, 12(21), 4016. https://doi.org/10.3390/foods12214016
 
        




 
                         
       