Study on the Characteristics of Vacuum-Bagged Fermentation of Apo Pickle and Visualization Array Analysis of the Fermentation Process
Abstract
:1. Introduction
2. Materials and Methods
2.1. Preparation of Sample
2.2. Biochemical Index Analysis
2.3. Determination of VOC
2.4. DNA Extraction and Sequencing of Apo Pickle
2.5. Diversity Analysis
2.6. Electronic-Nose Detection
2.7. Preparation of CSA
2.8. CSA Information Collection
2.9. CSA Data Analysis Method
2.10. Statistical Analysis
3. Results and Discussion
3.1. Changes of Biochemical Indexes
3.2. VOC Analysis of Apo Pickle
3.3. Diversity of Bacterial Community during Pickle Fermentation
3.4. Changes in Bacterial Flora during Apo Pickle Fermentation
3.5. Correlation among Biochemical Properties, VOC, and Bacterial Community of VBA
3.6. E-Nose Analysis of VBA
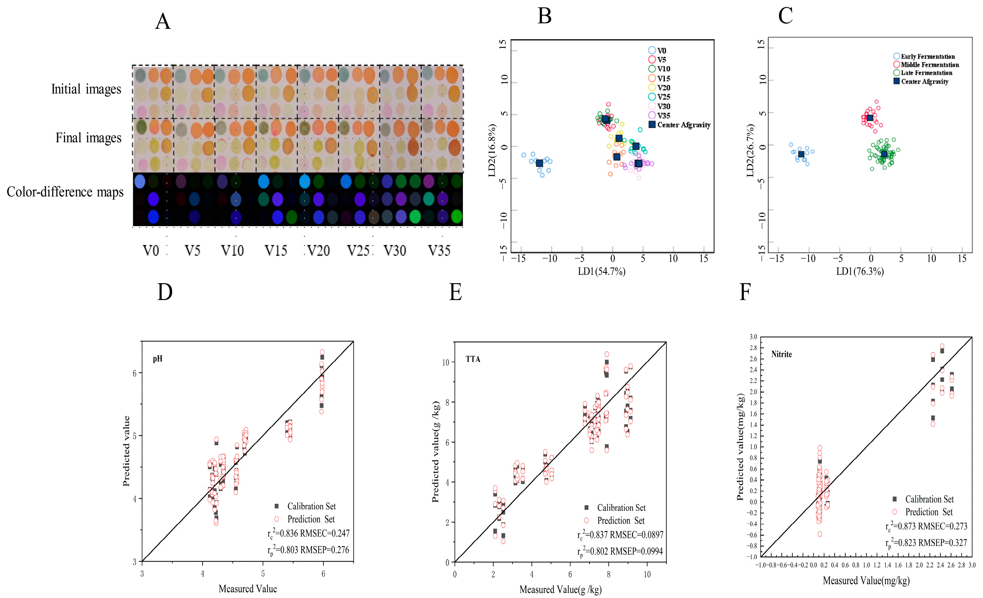
3.7. Detection of CSA in the VBA Fermentation Process
3.8. PLSR Analysis
4. Conclusions
Supplementary Materials
Author Contributions
Funding
Data Availability Statement
Acknowledgments
Conflicts of Interest
References
- Liu, D.Q.; Zhang, C.C.; Zhang, J.M.; Xin, X.T.; Liao, X.J. Metagenomics reveals the formation mechanism of flavor metabolites during the spontaneous fermentation of potherb mustard (Brassica juncea var. multiceps). Food Res. Int. 2021, 148, 110622. [Google Scholar] [CrossRef] [PubMed]
- Peng, Q.N.; Jiang, S.M.; Chen, J.L.; Ma, C.C.; Huo, D.X.; Shao, Y.Y.; Zhang, J.C. Unique Microbial Diversity and Metabolic Pathway Features of Fermented Vegetables from Hainan, China. Front. Microbiol. 2018, 9, 399. [Google Scholar] [CrossRef] [PubMed]
- Wu, R.N.; Yu, M.L.; Liu, X.Y.; Meng, L.S.; Wang, Q.Q.; Xue, Y.T.; Wu, J.R.; Yue, X.Q. Changes in flavour and microbial diversity during natural fermentation of suan-cai, a traditional food made in Northeast China. Int. J. Food Microbiol. 2015, 211, 23–31. [Google Scholar] [CrossRef]
- Lee, J.S.; Heo, G.Y.; Lee, J.W.; Oh, Y.J.; Park, J.A.; Park, Y.H.; Pyun, Y.R.; Ahn, J.S. Analysis of kimchi microflora using denaturing gradient gel electrophoresis. Int. J. Food Microbiol. 2005, 102, 143–150. [Google Scholar] [CrossRef]
- Abriouel, H.; Benomar, N.; Cobo, A.; Caballero, N.; Fuentes, M.A.F.; Perez-Pulido, R.; Galvez, A. Characterization of lactic acid bacteria from naturally-fermented Manzanilla Alorena green table olives. Food Microbiol. 2012, 32, 308–316. [Google Scholar] [CrossRef] [PubMed]
- Jia, T.T.; Yu, Z. Effect of Temperature and Fermentation Time on Fermentation Characteristics and Biogenic Amine Formation of Oat Silage. Fermentation 2022, 8, 352. [Google Scholar] [CrossRef]
- Bittenbender, H.C.; Gautz, L.D.; Seguine, E.; Myers, J.L. Microfermentation of Cacao: The CTAHR Bag System. HortTechnology 2017, 27, 690–694. [Google Scholar] [CrossRef]
- An, T.; Li, Y.; Tian, X.; Fan, S.X.; Duan, D.D.; Zhao, C.J.; Huang, W.Q.; Dong, C.W. Evaluation of aroma quality using multidimensional olfactory information during black tea fermentation. Sens. Actuator B-Chem. 2022, 371, 132518. [Google Scholar] [CrossRef]
- Kang, W.C.; Lin, H.; Adade, S.; Wang, Z.; Ouyang, Q.; Chen, Q.S. Advanced sensing of volatile organic compounds in the fermentation of kombucha tea extract enabled by nano-colorimetric sensor array based on density functional theory. Food Chem. 2023, 405, 134193. [Google Scholar] [CrossRef]
- Lin, H.; Duan, Y.X.; Man, Z.X.; Zareef, M.; Wang, Z.; Chen, Q.S. Quantitation of volatile aldehydes using chemoselective response dyes combined with multivariable data analysis. Food Chem. 2021, 353, 129485. [Google Scholar] [CrossRef]
- Liu, H.Y.; Zhang, Y.R.; Huang, L.; Wang, M.Y. A colorimetric gas-sensitive array sensor using filter paper for the analysis of fish freshness. Food Chem. 2022, 377, 132029. [Google Scholar] [CrossRef]
- Wang, L.; Xiong, F.; Huang, X.Y.; Aheto, J.H.; Yu, S.S.; Wang, Y.; Zhang, X.R.; Ren, Y. Fast monitoring the dynamic change of total acids during apple vinegar fermentation process using a colorimetric IDA sensor array. Food Chem. 2022, 387, 132867. [Google Scholar] [CrossRef] [PubMed]
- Li, L.Q.; Li, M.H.; Cui, Q.Q.; Liu, Y.; Chen, Y.Y.; Wang, Y.J.; Zhang, Z.Z.; Chen, Q.S.; Ning, J.M. Rapid monitoring of black tea fermentation quality based on a solution-phase sensor array combined with UV-visible spectroscopy. Food Chem. 2022, 377, 131974. [Google Scholar] [CrossRef] [PubMed]
- Wang, M.Y.; Liu, J.W.; Huang, L.; Liu, H.Y. Detection of the Inoculated Fermentation Process of Apo Pickle Based on a Colorimetric Sensor Array Method. Foods 2022, 11, 3577. [Google Scholar] [CrossRef]
- SB/T 10212-1994; Physical and Chemical Inspection Method of Pickles. Standards Press of China: Beijing, China, 1994.
- GB12456-2021; National Food Safety Standard Determination of Total Acid in Foods. Standards Press of China: Beijing, China, 2021.
- Ozdestan, O.; Uren, A. Development of a Cost-Effective Method for Nitrate and Nitrite Determination in Leafy Plants and Nitrate and Nitrite Contents of Some Green Leafy Vegetables Grown in the Aegean Region of Turkey. J. Agric. Food Chem. 2010, 58, 5235–5240. [Google Scholar] [CrossRef] [PubMed]
- GB4789.35-2016; National Standard for Food Safety Microbiological Examination of Food Examination of Lactic Acid Bacteria. Standards Press of China: Beijing, China, 2016.
- Huang, L.; Wang, M.Y.; Liu, H.Y. Identification of Adulterated Extra Virgin Olive Oil by Colorimetric Sensor Array. Food Anal. Meth. 2022, 15, 647–657. [Google Scholar] [CrossRef]
- Gao, X.J.; Li, J.H.; Chang, C.H.; Gu, L.P.; Xiong, W.; Su, Y.J.; Yang, Y.J. Characterization of physical properties, volatile compounds and aroma profiles of different salted egg yolk lipids. Food Res. Int. 2023, 165, 112411. [Google Scholar] [CrossRef]
- Sun, W.; Li, H.; Wang, H.; Xiao, S.; Wang, J.H.; Feng, L. Sensitivity enhancement of pH indicator and its application in the evaluation of fish freshness. Talanta 2015, 143, 127–131. [Google Scholar] [CrossRef]
- Yu, Y.Y.; Xu, Y.J.; Li, L.; Chen, S.; An, K.J.; Yu, Y.S.; Xu, Z.L. Isolation of lactic acid bacteria from Chinese pickle and evaluation of fermentation characteristics. LWT-Food Sci. Technol. 2023, 180, 114627. [Google Scholar] [CrossRef]
- Huang, T.T.; Wu, Z.Y.; Zhang, W.X. Effects of garlic addition on bacterial communities and the conversions of nitrate and nitrite in a simulated pickle fermentation system. Food Control 2020, 113, 107215. [Google Scholar] [CrossRef]
- Wang, Y.; Han, J.; Wang, D.X.; Gao, F.; Zhang, K.P.; Tian, J.J.; Jin, Y. Research Update on the Impact of Lactic Acid Bacteria on the Substance Metabolism, Flavor, and Quality Characteristics of Fermented Meat Products. Foods 2022, 11, 2090. [Google Scholar] [CrossRef] [PubMed]
- Zhang, X.Z.; Han, J.R.; Zheng, X.G.; Yan, J.Q.; Chen, X.Z.; Zhou, Q.Q.; Zhao, X.D.; Gu, Q.; Li, P. Use of Lactiplantibacillus plantarum ZJ316 as a starter culture for nitrite degradation, foodborne pathogens inhibition and microbial community modulation in pickled mustard fermentation. Food Chem. X 2022, 14, 100344. [Google Scholar] [CrossRef] [PubMed]
- Zhao, D.; Du, R.P.; Ge, J.P.; Wang, X.Y.; Mu, L.Q.; Ping, W.X. Impact of Lactobacillus paracasei HD1.7 as a Starter Culture on Characteristics of Fermented Chinese Cabbage (Brassica rapa var. pekinensis). Food Sci. Technol. Res. 2016, 22, 325–330. [Google Scholar] [CrossRef]
- Gu, C.T.; Li, C.Y.; Yang, L.J.; Huo, G.C. Lactobacillus heilongjiangensis sp nov., isolated from Chinese pickle. Int. J. Syst. Evol. Microbiol. 2013, 63, 4094–4099. [Google Scholar] [CrossRef]
- Bell, L.; Kitsopanou, E.; Oloyede, O.O.; Lignou, S. Important Odorants of Four Brassicaceae Species, and Discrepancies between Glucosinolate Profiles and Observed Hydrolysis Products. Foods 2021, 10, 1055. [Google Scholar] [CrossRef]
- Ge, L.H.; Lai, H.M.; Huang, Y.L.; Wang, Y.L.; Li, Y.S.; Zhu, S.Y.; Shi, Q.; Li, H.J.; Zhu, Y.Q.; Zhao, N. Comparative evaluation of package types in alleviating textural softening and package-swelling of Paocai during storage: Insight into microbial invasion, cell wall pectinolysis and alteration in sugar and organic acid profiles. Food Chem. 2021, 365, 130489. [Google Scholar] [CrossRef]
- Mi, T.; Wang, D.K.; Yao, S.J.; Yang, H.; Che, Y.L.; Wu, C.D. Effects of salt concentration on the quality and microbial diversity of spontaneously fermented radish paocai. Food Res. Int. 2022, 160, 111622. [Google Scholar] [CrossRef]
- Huang, Z.; Shen, Y.; Huang, X.; Qiao, M.; He, R.K.; Song, L. Microbial diversity of representative traditional fermented sausages in different regions of China. J. Appl. Microbiol. 2021, 130, 133–141. [Google Scholar] [CrossRef]
- Lee, S.H.; Whon, T.W.; Roh, S.W.; Jeon, C.O. Unraveling microbial fermentation features in kimchi: From classical to meta-omics approaches. Appl. Microbiol. Biotechnol. 2020, 104, 7731–7744. [Google Scholar] [CrossRef]
- He, Z.; Chen, H.Y.; Wang, X.Y.; Lin, X.P.; Ji, C.F.; Li, S.J.; Liang, H.P. Effects of different temperatures on bacterial diversity and volatile flavor compounds during the fermentation of suancai, a traditional fermented vegetable food from northeastern China. LWT-Food Sci. Technol. 2020, 118, 108773. [Google Scholar] [CrossRef]
- Yang, Y.Q.; Rong, Y.T.; Liu, F.Q.; Jiang, Y.W.; Deng, Y.L.; Dong, C.W.; Yuan, H.B. Rapid characterization of the volatile profiles in Pu-erh tea by gas phase electronic nose and microchamber/thermal extractor combined with TD-GC-MS. J. Food Sci. 2021, 86, 2358–2373. [Google Scholar] [CrossRef] [PubMed]
- Zhang, K.W.; Wang, J.; Fan, X.C.; Zhu, G.F.; Lu, T.L.; Xue, R. Discrimination between raw and ginger juice processed Magnoliae officinalis cortex based on HPLC and Heracles NEO ultra-fast gas phase electronic nose. Phytochem. Anal. 2022, 33, 722–734. [Google Scholar] [CrossRef] [PubMed]
- Huang, X.W.; Zou, X.B.; Shi, J.Y.; Li, Z.H.; Zhao, J.W. Colorimetric sensor arrays based on chemo-responsive dyes for food odor visualization. Trends Food Sci. Technol. 2018, 81, 90–107. [Google Scholar] [CrossRef]
- Xu, W.D.; He, Y.C.; Li, J.H.; Deng, Y.; Zhou, J.W.; Xu, E.B.; Ding, T.; Wang, W.J.; Liu, D.H. Olfactory visualization sensor system based on colorimetric sensor array and chemometric methods for high precision assessing beef freshness. Meat Sci. 2022, 194, 108950. [Google Scholar] [CrossRef]
- Jiao, X.Y.; Huang, X.Y.; Yu, S.S.; Wang, L.; Wang, Y.; Zhang, X.R.; Ren, Y. A novel composite colorimetric sensor array for quality characterization of shrimp paste based on indicator displacement assay and etching of silver nanoprisms. J. Food Process Eng. 2023, 46, e14195. [Google Scholar] [CrossRef]







Disclaimer/Publisher’s Note: The statements, opinions and data contained in all publications are solely those of the individual author(s) and contributor(s) and not of MDPI and/or the editor(s). MDPI and/or the editor(s) disclaim responsibility for any injury to people or property resulting from any ideas, methods, instructions or products referred to in the content. |
© 2023 by the authors. Licensee MDPI, Basel, Switzerland. This article is an open access article distributed under the terms and conditions of the Creative Commons Attribution (CC BY) license (https://creativecommons.org/licenses/by/4.0/).
Share and Cite
Liu, J.; Wang, M.; Huang, Y.; Sun, H.; Liu, H. Study on the Characteristics of Vacuum-Bagged Fermentation of Apo Pickle and Visualization Array Analysis of the Fermentation Process. Foods 2023, 12, 3573. https://doi.org/10.3390/foods12193573
Liu J, Wang M, Huang Y, Sun H, Liu H. Study on the Characteristics of Vacuum-Bagged Fermentation of Apo Pickle and Visualization Array Analysis of the Fermentation Process. Foods. 2023; 12(19):3573. https://doi.org/10.3390/foods12193573
Chicago/Turabian StyleLiu, Jiawei, Mengyao Wang, Ying Huang, Hai Sun, and Haiying Liu. 2023. "Study on the Characteristics of Vacuum-Bagged Fermentation of Apo Pickle and Visualization Array Analysis of the Fermentation Process" Foods 12, no. 19: 3573. https://doi.org/10.3390/foods12193573
APA StyleLiu, J., Wang, M., Huang, Y., Sun, H., & Liu, H. (2023). Study on the Characteristics of Vacuum-Bagged Fermentation of Apo Pickle and Visualization Array Analysis of the Fermentation Process. Foods, 12(19), 3573. https://doi.org/10.3390/foods12193573
