Comparative Analysis of Key Odorants and Aroma Characteristics in Hot-Pressed Yellow Horn (Xanthoceras sorbifolia bunge) Seed Oil Via Gas Chromatography–Ion Mobility Spectrometry and Gas Chromatography–Olfactory-Mass Spectrometry
Abstract
:1. Introduction
2. Materials and Methods
2.1. Materials and Chemicals
2.2. Sample Preparation
2.3. HS-GC-IMS Analysis
2.4. HS-SPME/GC-O-MS Analysis
2.4.1. Extraction of Volatile Compounds
2.4.2. GC-O-MS Analysis of Volatile Compounds in Yellow Horn Seed Oil
2.5. Odor Active Values (OAVs)
2.6. Statistical Analysis
3. Results
3.1. GC-IMS Analysis
3.1.1. GC-IMS Topographic Plots and Fingerprints
3.1.2. Volatile Compounds Analysis
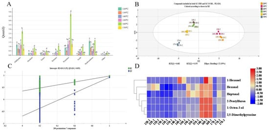
3.1.3. Multivariate Statistical Analysis
3.2. GC-O-MS Analysis
3.2.1. Volatile Compounds Analysis
3.2.2. Olfactometry Results
3.3. Combined Analysis of HS-SPME× GC-O-MS and HS-GC-IMS
3.3.1. Results of GC-O-MS and GC-IMS Combined Analysis
3.3.2. Determination of the Key Aroma Compounds in Yellow Horn Seed Oil
4. Conclusions
Supplementary Materials
Author Contributions
Funding
Data Availability Statement
Conflicts of Interest
References
- Zhou, Q.Y.; Liu, G.S. The embryology of Xanthoceras and its phylogenetic implications. Plant Syst. Evol. 2012, 298, 457–468. [Google Scholar] [CrossRef]
- Zhang, Z.; Zhang, Y.; Ao, Y.; Saunders, M.R.; Wang, X. Diversity of seed and seed oil physicochemical traits of Xanthoceras sorbifolium Bunge. J. Food Compos. Anal. 2021, 96, 103705. [Google Scholar] [CrossRef]
- Li, J.; Zu, Y.G.; Luo, M.; Gu, C.B.; Zhao, C.J.; Efferth, T.; Fu, Y.J. Aqueous enzymatic process assisted by microwave extraction of oil from yellow horn (Xanthoceras sorbifolia Bunge.) seed kernels and its quality evaluation. Food Chem. 2013, 138, 2152–2158. [Google Scholar] [CrossRef] [PubMed]
- Yu, H.; Fan, S.; Bi, Q.; Wang, S.; Hu, X.; Chen, M.; Wang, L. Seed morphology, oil content and fatty acid composition variability assessment in yellow horn (Xanthoceras sorbifolium Bunge) germplasm for optimum biodiesel production. Ind. Crops Prod. 2017, 97, 425–430. [Google Scholar] [CrossRef]
- Gu, L.-B.; Zhang, G.-J.; Du, L.; Du, J.; Qi, K.; Zhu, X.-L.; Zhang, X.-Y.; Jiang, Z.-H. Comparative study on the extraction of Xanthoceras sorbifolia Bunge (yellow horn) seed oil using subcritical n-butane, supercritical CO2, and the Soxhlet method. LWT 2019, 111, 548–554. [Google Scholar] [CrossRef]
- Liang, Q.; Fang, H.; Liu, J.; Zhang, B.; Bao, Y.; Hou, W.; Yang, K.Q. Analysis of the nutritional components in the kernels of yellowhorn (Xanthoceras sorbifolium Bunge) accessions. J. Food Compos. Anal. 2021, 100, 103925. [Google Scholar] [CrossRef]
- Liu, F.; Wu, R.; Ma, X.; Su, E. The Advancements and Prospects of Nervonic Acid Production. J. Agric. Food. Chem. 2022, 70, 12772–12783. [Google Scholar] [CrossRef]
- Matthäus, B.; Bonte, A.; Sinning, B.; Charrouf, Z. Aroma-Relevant Volatile Compounds as Markers for the Sensory Quality of Argan Oil. Eur. J. Lipid Sci. Technol. 2019, 121, 1900279. [Google Scholar] [CrossRef]
- Ji, J.; Liu, Y.; Shi, L.; Wang, N.; Wang, X. Effect of roasting treatment on the chemical composition of sesame oil. LWT 2019, 101, 191–200. [Google Scholar] [CrossRef]
- Zhang, Y.; Zhen, C.; Zhao, B.; Zhou, S.; Jiang, Y.; Wang, X.; Jin, Q.; Zhang, Y. Comparative characterization of key odorants and aroma profiles of fragrant rapeseed oil under different roasting conditions. Food Res. Int. 2023, 163, 112195. [Google Scholar] [CrossRef]
- Ma, G.; He, S.; Liu, S.; Zhang, Z.; Zhang, T.; Wang, L.; Ma, Y.; Sun, H. Application of Maillard Reaction Products Derived Only from Enzymatically Hydrolyzed Sesame Meal to Enhance the Flavor and Oxidative Stability of Sesame Oil. Molecules 2022, 27, 8857. [Google Scholar] [CrossRef] [PubMed]
- He, J.; Wu, H.; Yu, Z. Microwave pretreatment of camellia (Camellia oleifera Abel.) seeds: Effect on oil flavor. Food Chem. 2021, 364, 130388. [Google Scholar] [CrossRef] [PubMed]
- Kraljić, K.; Stjepanović, T.; Obranović, M.; Pospišil, M.; Balbino, S.; Škevin, D. Influence of Conditioning Temperature on the Quality, Nutritional Properties and Volatile Profile of Virgin Rapeseed Oil. Food Technol. Biotechnol. 2018, 56, 562–572. [Google Scholar] [CrossRef] [PubMed]
- Xu, Y.; Bi, S.; Niu, X.; Chen, Y.; Liu, Y.; Zhou, Q. Comparison of aroma active compounds in cold- and hot-pressed walnut oil by comprehensive two-dimensional gas chromatography-olfactory-mass spectrometry and headspace-gas chromatography-ion mobility spectrometry. Food Res. Int. 2023, 163, 112208. [Google Scholar] [CrossRef]
- Capitain, C.; Weller, P. Non-Targeted Screening Approaches for Profiling of Volatile Organic Compounds Based on Gas Chromatography-Ion Mobility Spectroscopy (GC-IMS) and Machine Learning. Molecules 2021, 26, 5457. [Google Scholar] [CrossRef]
- Christmann, J.; Rohn, S.; Weller, P. Finding features—Variable extraction strategies for dimensionality reduction and marker compounds identification in GC-IMS data. Food Res. Int. 2022, 161, 111779. [Google Scholar] [CrossRef]
- Joscha, C.; Sascha, R.; Philipp, W. gc-ims-tools—A new Python package for chemometric analysis of GC–IMS data. Food Chem. 2022, 394, 133476. [Google Scholar] [CrossRef]
- Wang, S.; Chen, H.; Sun, B. Recent progress in food flavor analysis using gas chromatography–ion mobility spectrometry (GC–IMS). Food Chem. 2020, 315, 126158. [Google Scholar] [CrossRef]
- Yu, M.; Yang, P.; Song, H.; Guan, X. Research progress in comprehensive two-dimensional gas chromatography-mass spectrometry and its combination with olfactometry systems in the flavor analysis field. J. Food Compos. Anal. 2022, 114, 104790. [Google Scholar] [CrossRef]
- Song, H.; Liu, J. GC-O-MS technique and its applications in food flavor analysis. Food Res. Int. 2018, 114, 187–198. [Google Scholar] [CrossRef]
- Bi, S.; Niu, X.; Yang, F.; Xu, Y.; Dai, Y.; Liu, Y.; Zhou, Q. Roasting pretreatment of walnut (Juglans regia L.) kernels: Improvement of the oil flavor profile and correlation with the chemical composition. Food Funct. 2022, 13, 10956–10969. [Google Scholar] [CrossRef] [PubMed]
- Ghafoor, K.; Ahmed, I.A.M.; Ozcan, M.M.; Al-Juhaimi, F.Y.; Babiker, E.E.; Azmi, I.U. An evaluation of bioactive compounds, fatty acid composition and oil quality of chia (Salvia hispanica L.) seed roasted at different temperatures. Food Chem. 2020, 333, 127531. [Google Scholar] [CrossRef] [PubMed]
- Potočnik, T.; Košir, I.J. Influence of roasting temperature of pumpkin seed on PAH and aroma formation. Eur. J. Lipid Sci. Technol. 2016, 119, 1500593. [Google Scholar] [CrossRef]
- Ismail, B.B.; Huang, R.; Liu, D.; Ye, X.; Guo, M. Potential valorisation of baobab (Adansonia digitata) seeds as a coffee substitute: Insights and comparisons on the effect of roasting on quality, sensory profiles, and characterisation of volatile aroma compounds by HS-SPME/GC–MS. Food Chem. 2022, 394, 133475. [Google Scholar] [CrossRef]
- Zhao, M.; Ma, H.; Hou, Y.; Li, J.; Zou, T.; Zhang, D.; Wen, R.; Li, H.; Song, H. Characterization of Key Odor-Active Off-Flavor Compounds in Aged Pasteurized Yogurt by Sensory-Directed Flavor Analysis. J. Agric. Food Chem. 2022, 70, 14439–14447. [Google Scholar] [CrossRef]
- Yang, F.; Liu, Y.; Wang, B.; Song, H.; Zou, T. Screening of the volatile compounds in fresh and thermally treated watermelon juice via headspace-gas chromatography-ion mobility spectrometry and comprehensive two-dimensional gas chromatography-olfactory-mass spectrometry analysis. LWT 2021, 137, 110478. [Google Scholar] [CrossRef]
- Gemert, L. Compilations of Odour Threshold Values in Air, Water and Other Media; BACIS (Boelens Aroma Chemical Information Service): Huizen, The Netherlands, 2003. [Google Scholar]
- Yang, Y.; Yu, P.; Sun, J.; Jia, Y.; Wan, C.; Zhou, Q.; Huang, F. Investigation of volatile thiol contributions to rapeseed oil by odor active value measurement and perceptual interactions. Food Chem. 2022, 373, 131607. [Google Scholar] [CrossRef]
- Yang, Y.; Zhu, H.; Chen, J.; Xie, J.; Shen, S.; Deng, Y.; Zhu, J.; Yuan, H.; Jiang, Y. Characterization of the key aroma compounds in black teas with different aroma types by using gas chromatography electronic nose, gas chromatography-ion mobility spectrometry, and odor activity value analysis. LWT 2022, 163, 113492. [Google Scholar] [CrossRef]
- Li, M.; Yang, R.; Zhang, H.; Wang, S.; Chen, D.; Lin, S. Development of a flavor fingerprint by HS-GC-IMS with PCA for volatile compounds of Tricholoma matsutake Singer. Food Chem. 2019, 290, 32–39. [Google Scholar] [CrossRef]
- Kocadagli, T.; Methven, L.; Kant, A.; Parker, J.K. Targeted precursor addition to increase baked flavour in a low-acrylamide potato-based matrix. Food Chem. 2021, 339, 128024. [Google Scholar] [CrossRef]
- Ding, A.; Zhu, M.; Qian, X.; Shi, L.; Huang, H.; Xiong, G.; Wang, J.; Wang, L. Effect of fatty acids on the flavor formation of fish sauce. LWT 2020, 134, 110259. [Google Scholar] [CrossRef]
- Zhang, W.; Cao, X.; Liu, S.Q. Aroma modulation of vegetable oils—A review. Crit. Rev. Food Sci. Nutr. 2020, 60, 1538–1551. [Google Scholar] [CrossRef]
- Sabatini, N.; Mucciarella, M.R.; Marsilio, V. Volatile compounds in uninoculated and inoculated table olives with Lactobacillus plantarum (Olea europaea L., cv. Moresca and Kalamata). LWT 2008, 41, 2017–2022. [Google Scholar] [CrossRef]
- Wu, S.; Peng, Y.; Xi, J.; Zhao, Q.; Xu, D.; Jin, Z.; Xu, X. Effect of sourdough fermented with corn oil and lactic acid bacteria on bread flavor. LWT 2022, 155, 112935. [Google Scholar] [CrossRef]
- Wang, M.; Maeda, H.A. Aromatic amino acid aminotransferases in plants. Phytochem. Rev. 2017, 17, 131–159. [Google Scholar] [CrossRef]
- Wu, W.; Wang, X.; Hu, P.; Zhang, Y.; Li, J.; Jiang, J.; Zheng, R.; Zhang, L. Research on flavor characteristics of beef cooked in tomato sour soup by gas chromatography-ion mobility spectrometry and electronic nose. LWT 2023, 179, 114646. [Google Scholar] [CrossRef]
- Rong, Y.; Xie, J.; Yuan, H.; Wang, L.; Liu, F.; Deng, Y.; Jiang, Y.; Yang, Y. Characterization of volatile metabolites in Pu-erh teas with different storage years by combining GC-E-Nose, GC–MS, and GC-IMS. Food Chem. X 2023, 18, 100693. [Google Scholar] [CrossRef]
- Zhang, Z.; Li, G. A review of advances and new developments in the analysis of biological volatile organic compounds. Microchem. J. 2010, 95, 127–139. [Google Scholar] [CrossRef]
- Dun, Q.; Yao, L.; Deng, Z.; Li, H.; Li, J.; Fan, Y.; Zhang, B. Effects of hot and cold-pressed processes on volatile compounds of peanut oil and corresponding analysis of characteristic flavor components. LWT 2019, 112, 107648. [Google Scholar] [CrossRef]
- Jia, W.; Fan, Z.; Du, A.; Li, Y.; Zhang, R.; Shi, Q.; Shi, L.; Chu, X. Recent advances in Baijiu analysis by chromatography based technology—A review. Food Chem. 2020, 324, 126899. [Google Scholar] [CrossRef]
- Gou, M.; Bi, J.; Chen, Q.; Wu, X.; Fauconnier, M.-L.; Qiao, Y. Advances and Perspectives in Fruits and Vegetables Flavor Based on Molecular Sensory Science. Food Rev. Int. 2021, 39, 3066–3079. [Google Scholar] [CrossRef]
- Cheng, H.; Chen, J.; Zhou, X.; Chen, R.; Liu, D.; Ye, X. Advances in identification and biosynthetic pathway of key aroma in fruits. J. Chin. Inst. Food Sci. Technol. 2016, 16, 211–218. [Google Scholar] [CrossRef]
- Petronilho, S.; Lopez, R.; Ferreira, V.; Coimbra, M.A.; Rocha, S.M. Revealing the Usefulness of Aroma Networks to Explain Wine Aroma Properties: A Case Study of Portuguese Wines. Molecules 2020, 25, 272. [Google Scholar] [CrossRef] [PubMed]
- Mao, X.; Zhao, X.; Huyan, Z.; Liu, T.; Yu, X. Relationship of Glucosinolate Thermal Degradation and Roasted Rapeseed Oil Volatile Odor. J. Agric. Food Chem. 2019, 67, 11187–11197. [Google Scholar] [CrossRef] [PubMed]
- Zhou, Q.; Jia, X.; Yao, Y.Z.; Wang, B.; Wei, C.Q.; Zhang, M.; Huang, F. Characterization of the Aroma-Active Compounds in Commercial Fragrant Rapeseed Oils via Monolithic Material Sorptive Extraction. J. Agric. Food Chem. 2019, 67, 11454–11463. [Google Scholar] [CrossRef] [PubMed]
- Chen, X.; Chen, D.; Jiang, H.; Sun, H.; Zhang, C.; Zhao, H.; Li, X.; Yan, F.; Chen, C.; Xu, Z. Aroma characterization of Hanzhong black tea (Camellia sinensis) using solid phase extraction coupled with gas chromatography–mass spectrometry and olfactometry and sensory analysis. Food Chem. 2019, 274, 130–136. [Google Scholar] [CrossRef]
- Farooq, A.; Rahman, Q.; Ali, A. Chapter 44—Cold pressed walnut (Juglans regia L.) oil. In Cold Pressed Oils; Academic Press: Cambridge, MA, USA, 2020; pp. 491–495. [Google Scholar] [CrossRef]
- Kelebek, H.; Kesen, S.; Sonmezdag, A.S.; Cetiner, B.; Kola, O.; Selli, S. Characterization of the key aroma compounds in tomato pastes as affected by hot and cold break process. J. Food Meas. Charact. 2018, 12, 2461–2474. [Google Scholar] [CrossRef]
- Goulet, C.; Kamiyoshihara, Y.; Lam, N.B.; Richard, T.; Taylor, M.G.; Tieman, D.M.; Klee, H.J. Divergence in the enzymatic activities of a tomato and Solanum pennellii alcohol acyltransferase impacts fruit volatile ester composition. Mol. Plant 2015, 8, 153–162. [Google Scholar] [CrossRef]
- Zhao, J.; Wang, M.; Xie, J.; Zhao, M.; Hou, L.; Liang, J.; Wang, S.; Cheng, J. Volatile flavor constituents in the pork broth of black-pig. Food Chem. 2017, 226, 51–60. [Google Scholar] [CrossRef]
- Anna, G.; Henryk, H.J.; Małgorzata, M.; Aleksander, S.; Anna, K. Flavoromics approach in monitoring changes in volatile compounds of virgin rapeseed oil caused by seed roasting. J. Chromatogr. A 2016, 1428, 292–304. [Google Scholar] [CrossRef]
- Selli, S.; Kelebek, H.; Ayseli, M.T.; Tokbas, H. Characterization of the most aroma-active compounds in cherry tomato by application of the aroma extract dilution analysis. Food Chem. 2014, 165, 540–546. [Google Scholar] [CrossRef] [PubMed]
- Mallia, S.; Fernández-García, E.; Bosset, J.O. Comparison of purge and trap and solid phase microextraction techniques for studying the volatile aroma compounds of three European PDO hard cheeses. Int. Dairy J. 2005, 15, 741–758. [Google Scholar] [CrossRef]
- Poisson, L.; Schaerer, A.; Spreng, S.; Mestdagh, F.; Blank, I.; Davidek, T. Generation of alpha-Diketones and 4-Hydroxy-2,5-dimethyl-3(2H)-furanone upon Coffee Roasting-Impact of Roast Degree on Reaction Pathways. J. Agric. Food Chem. 2019, 67, 13829–13839. [Google Scholar] [CrossRef]
- Zhang, Z.; Zang, M.; Zhang, K.; Li, D.; Wang, S.; Li, X.; Zhou, H.; Zhang, X. Changes in volatile profiles of a refrigerated-reheated xylose-cysteine-lecithin reaction model analyzed by GC×GC-MS and E-nose. J. Food Sci. 2022, 87, 1069–1081. [Google Scholar] [CrossRef]
- Cao, L.; Jia, P.; Liu, H.; Kang, S.; Jiang, S.; Pang, M. Effects of High-Canolol Phenolic Extracts on Fragrant Rapeseed Oil Quality and Flavor Compounds during Frying. Foods 2023, 12, 827. [Google Scholar] [CrossRef]
- Ba, H.; Ryu, K.; Lan, N.; Hwang, I. Influence of particular breed on meat quality parameters, sensory characteristics and volatile compounds. Food Sci. Biotechnol. 2013, 22, 651–658. [Google Scholar] [CrossRef]
- Leal, A.R.; Dionisio, A.P.; Abreu, F.A.P.; Oliveira, G.F.; Araujo, I.; Magalhaes, H.C.R.; Leite, A.B.; Silva, E.; Nascimento, R.F.D.; Nascimento, H.O.D.; et al. Impact of different kernel grades on volatile compounds profile, fatty acids and oxidative quality of cashew nut oil. Food Res. Int. 2023, 165, 112526. [Google Scholar] [CrossRef]
- Xu, Y.; Bi, S.; Xiong, C.; Dai, Y.; Zhou, Q.; Liu, Y. Identification of aroma active compounds in walnut oil by monolithic material adsorption extraction of RSC18 combined with gas chromatography-olfactory-mass spectrometry. Food Chem. 2023, 402, 134303. [Google Scholar] [CrossRef]
- Wei, C.; Xi, W.; Nie, X.; Liu, W.; Wang, Q.; Yang, B.; Cao, D. Aroma characterization of flaxseed oils using headspace solid-phase microextraction and gas chromatography-olfactometry. Eur. J. Lipid Sci. Technol. 2013, 115, 1032–1042. [Google Scholar] [CrossRef]
- Wang, M.; Zhang, J.; Chen, J.; Jing, B.; Zhang, L.; Yu, X. Characterization of Differences in Flavor in Virgin Rapeseed Oils by Using Gas Chromatography–Mass Spectrometry, Electronic Nose, and Sensory Analysis. Eur. J. Lipid Sci. Technol. 2019, 122, 1900205. [Google Scholar] [CrossRef]
- Yang, K.M.; Chao, L.K.; Wu, C.S.; Ye, Z.S.; Chen, H.C. Headspace Solid-Phase Microextraction Analysis of Volatile Components in Peanut Oil. Molecules 2021, 26, 3306. [Google Scholar] [CrossRef] [PubMed]
- Elmore, J.S.; Mottram, D.S.; Enser, M.; Wood, J.D. Effect of the polyunsaturated fatty acid composition of beef muscle on the profile of aroma volatiles. J. Agric. Food Chem. 1999, 47, 1619–1625. [Google Scholar] [CrossRef] [PubMed]
- Kiralan, S.S.; Karagoz, S.G.; Ozkan, G.; Kiralan, M.; Ketenoglu, O. Changes in Volatile Compounds of Virgin Olive Oil Flavored with Essential Oils During Thermal and Photo-Oxidation. Food Anal. Methods 2021, 14, 883–896. [Google Scholar] [CrossRef]
- Yang, Y.; Deng, Q.; Jia, X.; Shi, J.; Wan, C.; Zhou, Q.; Wang, Q. Characterization of key odorants in peeled and unpeeled flaxseed powders using solvent-assisted flavor evaporation and odor activity value calculation. LWT 2021, 138, 110724. [Google Scholar] [CrossRef]





| No. | Compounds | Odor Description | CAS | Formula | MW | RI | Rt [sec] | Dt [RIP rel] | Peak Intensities | VIP | |||||
|---|---|---|---|---|---|---|---|---|---|---|---|---|---|---|---|
| 120 °C | 130 °C | 140 °C | 150 °C | 160 °C | 170 °C | ||||||||||
| 1 | Allyl methyl sulfide | Sulfurous | 10152-76-8 | C4H8S | 88.2 | 956.4 | 212.524 | 1.0444 | 8057.49 ± 57.43 b | 9167.78 ± 246.58 c | 8105.53 ± 580.62 b | 6730.20 ± 90.04 a | 5993.88 ± 137.32 a | 6654.80 ± 140.59 a | 1.19 |
| 2 | Dimethyl disulfide | Moldy, onion-like, putrid, unpleasant, cabbage-like | 624-92-0 | C2H6S2 | 94.2 | 1095.1 | 308.773 | 1.1483 | 52,366.17 ± 3599.12 b | 23,361.85 ± 1372.65 a | 47,382.14 ± 5800.59 b | 46,471.18 ± 543.85 b | 71,141.45 ± 3969.37 c | 39,825.86 ± 3902.28 b | 1.22 |
| 3 | Dimethyl trisulfide | Sulphury, cabbage | 3658-80-8 | C2H6S3 | 126.3 | 1412.7 | 961.969 | 1.2937 | 540.84 ± 31.16 a | 497.46 ± 22.96 a | 760.40 ± 50.73 c | 618.64 ± 14.33 b | 638.54 ± 43.64 b | 882.27 ± 19.98 d | 1.21 |
| 4 | Diethyl disulfide | Onion, moldy, sulfur | 110-81-6 | C4H10S2 | 122.2 | 1186.5 | 421.014 | 1.1476 | 10,791.32 ± 952.54 cd | 4143.10 ± 316.85 a | 9578.81 ± 909.06 bc | 8562.63 ± 402.53 bc | 12,593.85 ± 454.33 d | 7971.58 ± 694.98 b | 1.15 |
| 5 | 2-Furfurylthiol | Coffee-like | 98-02-2 | C5H6OS | 114.2 | 1399.6 | 917.063 | 1.1071 | 5801.82 ± 65.94 a | 6862.4 ± 134.06 b | 14,499 ± 1525.19 f | 9227.04 ± 77.74 d | 10,126.39 ± 174.88 e | 8020.17 ± 153.08 c | 1.58 |
| 6 | Hexanal-M | Fresh, green, fatty, aldehydic, grass, leafy, fruity, sweaty | 66-25-1 | C6H12O | 100.2 | 1096 | 309.662 | 1.5677 | 7780.20 ± 1173.47 a | 9160.00 ± 228.77 b | 10,374.69 ± 2078.82 b | 10,037.92 ± 274.70 ab | 8993.22 ± 430.72 ab | 13,609.09 ± 407.11 ab | 1.04 |
| 7 | Hexanal-D | Fresh, green, fatty, aldehydic, grass, leafy, fruity, sweaty | 66-25-1 | C6H12O | 100.2 | 1094.6 | 308.338 | 1.2575 | 11,718.59 ± 1742.32 a | 13,205.83 ± 223.23 ab | 13,222.23 ± 788.05 b | 12,805.39 ± 134.00 b | 12,532.19 ± 152.99 ab | 12,756.45 ± 136.71 c | 1.32 |
| 8 | 2-Pentenal (isomer) | Pungent, green, fruity, apple, orange, tomato | 1576-87-0 | C5H8O | 84.1 | 1143.8 | 362.171 | 1.1088 | 6509.70 ± 1184.66 a | 10,950.67 ± 883.95 c | 6262.04 ± 311.96 a | 6272.97 ± 491.38 a | 6794.17 ± 455.91 a | 8605.5 ± 479.22 b | 1.41 |
| 9 | Heptanal-M | Fresh, aldehydic, fatty, green, herbal, wine-lee, ozone | 111-71-7 | C7H14O | 114.2 | 1195.1 | 434.412 | 1.3307 | 4318.85 ± 670.22 a | 7012.96 ± 1232.49 a | 4257.53 ± 460.87 a | 4610.66 ± 255.91 b | 4856.44 ± 198.56 c | 6485.02 ± 371.22 d | 1.25 |
| 10 | Benzaldehyde | Strong, sharp, sweet, bitter, almond, cherry | 100-52-7 | C7H6O | 106.1 | 1469.1 | 1182.187 | 1.4699 | 1458.55 ± 416.72 bcd | 988.42 ± 194.81 a | 1227.33 ± 92.57 abc | 1059.22 ± 99 ab | 1519.44 ± 95.97 d | 1792.55 ± 209.82 d | 1.12 |
| 11 | 2,4-Heptadienal (isomer) | Fatty, green, oily, aldehydic, vegetable, cake, cinnamon | 4313-03-5 | C7H10O | 110.2 | 1452.4 | 1112.091 | 1.2001 | 3859.48 ± 455.45 c | 1762.31 ± 443.30 ab | 1484.30 ± 338.59 ab | 1720.04 ± 30.69 ab | 2233.30 ± 26.19 b | 3426.50 ± 157.52 c | 1.21 |
| 12 | Octanal | Aldehydic, waxy, citrus, orange, peel, green, herbal, fresh, fatty | 124-13-0 | C8H16O | 128.2 | 1313.9 | 670.399 | 1.407 | 572.35 ± 60.76 b | 495.32 ± 58.00 a | 1166.22 ± 24.64 e | 816.25 ± 37.78 c | 1045.30 ± 6.54 d | 1165.11 ± 24.56 e | 1.13 |
| 13 | 1-Octen-3-ol | Mushroom, earthy | 3391-86-4 | C8H16O | 128.2 | 1467.6 | 1175.894 | 1.1584 | 40,475.67 ± 3853.92 c | 19,298.01 ± 3456.23 b | 20,171.27 ± 4552.03 b | 13,541.02 ± 852.27 a | 14,032.07 ± 158.17 a | 11,865.48 ± 350.39 a | 1.09 |
| 14 | Linalool oxide | Musty, camphor, fenchyl, alcohol | 60047-17-8 | C10H18O2 | 172.3 | 1441.1 | 1069.247 | 3.2598 | 9670.70 ± 3053.56 b | 3190.54 ± 1158.91 a | 4354.89 ± 332.61 a | 3202.59 ± 56.06 a | 3747.35 ± 95.80 a | 1785.63 ± 101.36 a | 1.00 |
| 15 | 1-Propanol-M | Fermented | 71-23-8 | C3H8O | 60.1 | 1046.3 | 267.072 | 1.1112 | 4436.79 ± 1190.25 a | 6565.21 ± 172.18 cd | 4900.08 ± 461.96 ab | 5768.09 ± 73.02 bc | 4305.7 ± 216.30 a | 6820.04 ± 221.51 d | 1.21 |
| 16 | 1-Butanol-M | Fusel oil, sweet, balsam, whiskey | 71-36-3 | C4H10O | 74.1 | 1154 | 375.02 | 1.185 | 3744.79 ± 598.76 a | 4548.49 ± 70.81 b | 4686.03 ± 40.04 bc | 5376.44 ± 93.79 d | 4730.05 ± 141.61 bc | 5125.45 ± 171.36 cd | 1.25 |
| 17 | 2-Propanol-D | Alcohol, musty, woody | 67-63-0 | C3H8O | 60.1 | 951.8 | 210.309 | 1.0803 | 3130.59 ± 296.88 a | 2748.43 ± 184.86 ab | 1158.02 ± 332.61 b | 1562.82 ± 68.13 ab | 1561.88 ± 73.44 b | 2819.65 ± 104.31 c | 1.01 |
| 18 | 2-Methyl-1-Propanol-M | Cortex | 78-83-1 | C4H10O | 74.1 | 1104.2 | 317.826 | 1.1724 | 1732.68 ± 65.95 d | 1659.07 ± 82.18 d | 591.18 ± 140.40 b | 464.49 ± 32.80 ab | 1022.75 ± 133.15 c | 383.79 ± 30.18 a | 1.22 |
| 19 | 3-Methyl-2-Butanol | Fruity | 598-75-4 | C5H12O | 88.1 | 1117.7 | 331.949 | 1.2297 | 1242.74 ± 51.75 b | 1040.34 ± 77.97 a | 1261.27 ± 165.58 b | 1619.70 ± 40.50 c | 2594.03 ± 50.09 d | 2692.83 ± 123.78 d | 1.03 |
| 20 | 1-Pentanol-D | Sweet, fruity | 71-41-0 | C5H12O | 88.1 | 1258 | 546.611 | 1.5096 | 6814.24 ± 565.97 cd | 7150.80 ± 147.04 d | 6900.36 ± 179.89 cd | 8311.13 ± 18.77 c | 8208.22 ± 106.53 b | 9652.34 ± 183.83 a | 1.07 |
| 21 | 2-Methyl-1-Butanol-D | Alcohol, cocoa | 137-32-6 | C5H12O | 88.1 | 1195 | 434.286 | 1.4677 | 3365.44 ± 465.36 cd | 3718.91 ± 159.65 d | 3108.47 ± 262.32 abc | 3256.73 ± 82.89 bc | 2698.04 ± 27.94 a | 2879.26 ± 99.53 ab | 1.00 |
| 22 | 1-Hexanol-M | Ethereal, fusel oil, fruity, alcoholic, sweet, green | 111-27-3 | C6H14O | 102.2 | 1333.4 | 719.934 | 1.3277 | 3652.99 ± 251.84 e | 2928.45 ± 150.88 d | 2126.46 ± 137.32 ab | 2337.14 ± 24.83 bc | 1968.21 ± 27.93 a | 2486.17 ± 58.16 c | 1.03 |
| 23 | 1-Hexanol-D | Ethereal, fusel oil, fruity, alcoholic, sweet, green | 111-27-3 | C6H14O | 102.2 | 1333.4 | 719.934 | 1.6422 | 3862.64 ± 426.21 a | 9007.31 ± 1099.47 b | 8640.73 ± 633.52 b | 11,297.05 ± 243.94 c | 8925.33 ± 179.25 b | 3793.13 ± 137.59 a | 1.41 |
| 24 | 2,5-Dimethylpyrazine-D | Roasted, nutty, popcorn | 123-32-0 | C6H8N2 | 108.1 | 1309.4 | 659.557 | 1.4993 | 758.27 ± 31.44 b | 605.49 ± 17.87 a | 966.26 ± 22.28 b | 1200.64 ± 25.78 c | 1293.21 ± 47.29 d | 1177.07 ± 14.31 e | 1.03 |
| 25 | 2,6-Dimethylpyrazine | Ethereal, cocoa, nutty, roasted, roasted, meaty, beefy, brown, coffee, buttermilk | 108-50-9 | C6H8N2 | 108.1 | 1333.1 | 719.115 | 1.5327 | 397.11 ± 10.40 b | 204.19 ± 14.61 a | 160.77 ± 34.96 a | 187.28 ± 8.70 a | 179.17 ± 37.07 a | 187.71 ± 26.50 a | 1.16 |
| 26 | Triethylenediamine | − | 280-57-9 | C6H12N2 | 112.2 | 1501.8 | 1332.119 | 1.1697 | 6224.55 ± 1178.89 c | 2280.61 ± 535.37 ab | 2968.33 ± 1143.49 b | 1486.64 ± 121.80 a | 1365.63 ± 17.25 a | 1285.78 ± 107.58 a | 1.09 |
| 27 | Ethyl butyrate | − | 105-54-4 | C6H12O2 | 116.2 | 1058.1 | 276.257 | 1.2052 | 2012.62 ± 106.02 a | 1829.35 ± 26.33 a | 2960.39 ± 376.09 c | 3076.36 ± 58.21 c | 2673.53 ± 166.98 b | 2848.26 ± 97.28 bc | 1.18 |
| 28 | Isoamyl acetate | Sweet, fruity, banana, solvent | 123-92-2 | C7H14O2 | 130.2 | 1103.5 | 317.1 | 1.2968 | 396.85 ± 38.83 a | 359.45 ± 25.95 a | 597.33 ± 57.43 b | 665.35 ± 29.26 c | 1064.00 ± 20.07 e | 838.20 ± 31.48 d | 1.12 |
| 29 | 3-Hexen-1-ol acetate (isomer) | fresh, fruity | 3681-71-8 | C8H14O2 | 142.2 | 1300 | 637.406 | 1.2983 | 2279.16 ± 78.54 b | 1889.73 ± 68.43 a | 3053.78 ± 267.57 d | 2778.15 ± 84.63 c | 2826.48 ± 58.66 c | 2143.88 ± 59.70 b | 1.07 |
| 30 | Ethyl lactate | Whey, creamy | 97-64-3 | C5H10O3 | 118.1 | 1313.4 | 669.166 | 1.5483 | 562.53 ± 102.08 a | 554.5 ± 22.12 a | 1687.33 ± 11.23 e | 1144.36 ± 43.15 c | 1277.58 ± 64.71 d | 783.55 ± 58.83 b | 1.20 |
| 31 | Ethyl acrylate | − | 140-88-5 | C5H8O2 | 100.1 | 1003.1 | 237.762 | 1.1292 | 522.31 ± 15.9 d | 665.01 ± 46.32 e | 431.57 ± 27.36 ab | 419.40 ± 12.80 a | 469.79 ± 3.59 bc | 487.12 ± 12.09 cd | 1.40 |
| 32 | 2-Pentanone-D | Sweet, fruity, ethereal, wine, banana, woody | 107-87-9 | C5H10O | 86.1 | 1029.4 | 254.809 | 1.3681 | 408.64 ± 87.77 bc | 346.98 ± 27.84 ab | 369.95 ± 13.41 bc | 441.01 ± 57.32 c | 275.33 ± 16.95 a | 551.34 ± 22.48 d | 1.81 |
| 33 | 4-Methyl-2-Pentanone | − | 108-10-1 | C6H12O | 100.2 | 1024.6 | 251.512 | 1.1807 | 2700.01 ± 329.88 a | 3277.40 ± 69.74 bc | 3529.54 ± 108.52 c | 3502.25 ± 31.06 c | 3046.05 ± 74.26 b | 3889.29 ± 72.68 d | 1.17 |
| 34 | 2,3-Pentanedione | Caramel, buttery, sweet | 600-14-6 | C5H8O2 | 100.1 | 1074.4 | 289.875 | 1.2225 | 4558.31 ± 2449.92 a | 13,092.33 ± 308.38 d | 10,324.22 ± 1396.57 c | 11,519.26 ± 235.03 cd | 8022.99 ± 433.80 b | 11,561.28 ± 335.72 cd | 1.20 |
| 35 | 2-Hexanone | Soapy, banana | 591-78-6 | C6H12O | 100.2 | 1071.2 | 287.036 | 1.1908 | 656.73 ± 128.08 a | 647.08 ± 76.99 a | 1114.34 ± 277.36 b | 1527.29 ± 38.34 c | 1425.84 ± 144.80 c | 1041.54 ± 26.66 b | 1.30 |
| 36 | 1-Hydroxypropan-2-one-M | Berry, sweet | 116-09-6 | C3H6O2 | 74.1 | 1301.8 | 641.394 | 1.0434 | 13,614.72 ± 791.77 a | 18,528.55 ± 693.32 d | 16,564.74 ± 415.40 b | 17,575.49 ± 100.62 c | 16,455.47 ± 62.10 b | 13,047.75 ± 275.54 a | 1.34 |
| 37 | 1-Hydroxypropan-2-one-D | Berry, sweet | 116-09-6 | C3H6O2 | 74.1 | 1287.8 | 609.588 | 1.2362 | 16,409.52 ± 1643.48 b | 16,502.61 ± 467.65 b | 15,641.14 ± 1495.48 b | 18,870.41 ± 302.10 c | 16,271.60 ± 197.92 b | 7496.50 ± 368.51 a | 1.32 |
| 38 | 2-Octanone | Herbal | 111-13-7 | C8H16O | 128.2 | 1314.2 | 671.249 | 1.3332 | 248.09 ± 23.85 ab | 297.45 ± 9.64 b | 822.91 ± 100.36 e | 493.10 ± 54.42 d | 408.38 ± 12.62 c | 208.03 ± 38.15 a | 1.45 |
| 39 | 2-Pentylfuran | Fruity, green, earthy, beany, vegetable, metallic | 3777-69-3 | C9H14O | 138.2 | 1236.8 | 505.929 | 1.2563 | 2352.86 ± 278.76 b | 1509.79 ± 29.49 a | 7449.78 ± 728.27 d | 3912.17 ± 3.20 c | 8375.78 ± 31.18 e | 8946.42 ± 232.99 f | 1.23 |
| 40 | α-Pinene | Woody | 80-56-8 | C10H16 | 136.2 | 1043.9 | 265.238 | 1.216 | 511.38 ± 27.69 a | 539.81 ± 3.39 a | 880.05 ± 194.93 c | 746.14 ± 18.51 b | 565.60 ± 51.70 a | 1014.47 ± 55.56 d | 1.42 |
| No. | Compounds | Odor Threshold (mg/kg) | Odor Description | Formula | Content/mg/kg | OAVs | O | ||||||||||
|---|---|---|---|---|---|---|---|---|---|---|---|---|---|---|---|---|---|
| 120 °C | 130 °C | 140 °C | 150 °C | 160 °C | 170 °C | 120 °C | 130 °C | 140 °C | 150 °C | 160 °C | 170 °C | ||||||
| 1 | 1-Pentanol | 0.1502 | Sweet, fruity | C5H12O | 0.0256 ± 0.00 a | 0.0166 ± 0.00 a | 0.0623 ± 0.01 ab | 0.1263 ± 0.03 cd | 0.1676 ± 0.00 d | 0.1017 ± 0.02 bc | <1 | <1 | <1 | <1 | 1 | <1 | |
| 2 | 2-Furanmethanol | 0.001 | Bitter, spicy, burnt | C5H6O2 | 0.0061 ± 0.00 a | 0.0119 ± 0.00 a | 0.0701 ± 0.03 c | 0.0662 ± 0.00 bc | 0.1614 ± 0.01 d | 0.0151 ± 0.00 ab | 6 | 12 | 70 | 66 | 161 | 15 | |
| 3 | 1-Hexanol | 0.0056 | Ethereal, fusel oil, fruity, alcoholic, sweet, green | C6H14O | 0.0219 ± 0.00 a | 0.0124 ± 0.00 a | 0.0985 ± 0.06 a | 0.0345 ± 0.00 a | 0.117 ± 0.09 a | 0.0288 ± 0.02 a | 4 | 2 | 18 | 6 | 21 | 5 | 3 |
| 4 | 1-Nonanol | 0.0455 | Floral, soapy | C9H20O | 0.0048 ± 0.00 ab | 0.0019 ± 0.00 a | 0.0113 ± 0.00 bc | 0.016 ± 0.00 c | 0.0457 ± 0.00 d | 0.0164 ± 0.00 c | <1 | <1 | <1 | <1 | 1 | <1 | |
| 5 | 1-Heptanol | 0.0054 | Waxy, woody | C7H16O | 0.0086 ± 0.00 ab | 0.0039 ± 0.00 a | 0.0165 ± 0.00 bc | 0.0249 ± 0.00 c | 0.0691 ± 0.00 d | 0.0229 ± 0.00 c | 2 | <1 | 3 | 5 | 13 | 4 | |
| 6 | 1-Octen-3-ol | 0.0015 | Mushroom, earthy | C8H16O | 0.0104 ± 0.00 ab | 0.0054 ± 0.00 a | 0.027 ± 0.00 ab | 0.0453 ± 0.01 b | 0.1519 ± 0.00 c | 0.0433 ± 0.02 b | 7 | 4 | 18 | 30 | 101 | 29 | 5 |
| 7 | n-Butyl acetate | 0.058 | Ethereal, solvent, fruity, banana | C6H12O2 | 0.0176 ± 0.00 a | 0.0433 ± 0.01 ab | 0.0898 ± 0.01 bc | 0.1828 ± 0.03 d | 0.2605 ± 0.01 e | 0.1193 ± 0.02 cd | <1 | <1 | 2 | 3 | 4 | 2 | |
| 8 | Ethyl 2-methylbutyrate | 0.000 013 | Fruity | C7H14O2 | 0.0083 ± 0.00 b | 0.0013 ± 0.00 a | 0.0003 ± 0.00 a | 0.0013 ± 0.00 a | 0.0016 ± 0.00 a | ND | 638 | 100 | 23 | 100 | 123 | − | 3 |
| 9 | Isoamyl acetate | 0.000 15 | Sweet, fruity, banana, solvent | C7H14O2 | 0.0154 ± 0.00 b | 0.0019 ± 0.00 a | 0.0023 ± 0.00 a | 0.0015 ± 0.00 a | 0.0015 ± 0.00 a | 0.0015 ± 0.00 a | 103 | 13 | 15 | 10 | 10 | 10 | |
| 10 | Styrene | 0.065 | Sweet, balsam, floral, plastic | C8H8 | 0.2365 ± 0.03 b | 0.0235 ± 0.01 a | 0.0087 ± 0.01 a | 0.0209 ± 0.01 a | 0.0512 ± 0.00 a | 0.0084 ± 0.00 a | 4 | <1 | <1 | <1 | <1 | <1 | 2 |
| 11 | p-Cymene | 0.00501 | Citrus | C10H14 | 0.0106 ± 0.00 b | 0.0065 ± 0.00 ab | 0.01 ± 0.00 b | 0.0116 ± 0.00 bc | 0.0171 ± 0.00 c | 0.0035 ± 0.00 a | 2 | 1 | 2 | 2 | 3 | <1 | |
| 12 | Isobutyraldehyde | 0.0015 | Fresh, aldehydic, floral, green | C4H8O | 0.8988 ± 0.1 ab | 0.6502 ± 0.32 ab | 0.2576 ± 0.2 ab | 0.5103 ± 0.4 ab | 1.1364 ± 0.06 b | 0.0072 ± 0.00 a | 599 | 433 | 172 | 340 | 758 | 5 | |
| 13 | 3-Methylbutanal | 0.0011 | Ethereal, aldehydic, chocolate, peach, fatty | C5H10O | 0.0029 ± 0.00 ab | 0.0034 ± 0.00 ab | 0.0039 ± 0.00 ab | 0.0061 ± 0.00 bc | 0.0084 ± 0.00 c | 0.0015 ± 0.00 a | 3 | 3 | 4 | 6 | 8 | 1 | 3 |
| 14 | Pentanal | 0.012 | Fermented, bready, fruity, nutty, berry | C5H10O | 0.0059 ± 0.00 a | 0.0031 ± 0.00 a | 0.0139 ± 0.00 ab | 0.0294 ± 0.01 bc | 0.0449 ± 0.00 c | 0.0279 ± 0.00 b | <1 | <1 | 1 | 2 | 4 | 2 | 2 |
| 15 | Hexanal | 0.005 | Fresh, green, fatty, aldehydic, grass, leafy, fruity, sweaty | C6H12O | 0.1919 ± 0.03 bc | 0.0435 ± 0.01 a | 0.0898 ± 0.01 a | 0.1823 ± 0.03 bc | 0.2607 ± 0.01 c | 0.1193 ± 0.02 ab | 38 | 9 | 18 | 36 | 52 | 24 | 5 |
| 16 | Heptanal | 0.0028 | Fresh, aldehydic, fatty, green, herbal, wine-lee, ozone | C7H14O | 0.0039 ± 0.00 a | 0.0015 ± 0.00 a | 0.0121 ± 0.00 ab | 0.0229 ± 0.00 bc | 0.0275 ± 0.00 c | 0.0122 ± 0.00 ab | 1 | <1 | 4 | 8 | 10 | 4 | |
| 17 | Octanal | 0.000 587 | Aldehydic, waxy, citrus, orange, peel, green, herbal, fresh, fatty | C8H16O | 0.008 ± 0.00 ab | 0.004 ± 0.00 a | 0.0126 ± 0.00 abc | 0.0182 ± 0.00 bc | 0.07 ± 0.00 d | 0.024 ± 0.00 c | 14 | 7 | 21 | 31 | 119 | 41 | |
| 18 | 2-Octenal (isomer) | 0.003 | Fresh, cucumber, fatty, green, herbal, banana, waxy, leaf | C8H14O | 0.0085 ± 0.00 a | 0.0015 ± 0.00 a | 0.0022 ± 0.00 a | 0.0136 ± 0.01 a | 0.0101 ± 0.00 a | 0.0063 ± 0.00 a | 3 | <1 | <1 | 5 | 3 | 2 | 5 |
| 19 | Nonanal | 0.0011 | Waxy, aldehydic, rose, fresh, orris, orange, peel, fatty, peel | C9H18O | 0.0275 ± 0.00 a | 0.0106 ± 0.00 a | 0.0383 ± 0.01 a | 0.0495 ± 0.01 a | 0.2198 ± 0.03 b | 0.1854 ± 0.05 b | 25 | 10 | 35 | 45 | 200 | 169 | 3 |
| 20 | (E)-2,4-Decadienal | 0.000 3 | Fried | C10H16O | 0.0026 ± 0.00 ab | 0.0014 ± 0.00 a | 0.0025 ± 0.00 ab | 0.0019 ± 0.00 ab | 0.0055 ± 0.00 bc | 0.0066 ± 0.00 c | 9 | 5 | 8 | 6 | 18 | 22 | |
| 21 | (E, E)-2,4-Decadienal | 0.000 027 | Earthy, fried, oily | C10H16O | 0.0008 ± 0.00 a | 0.0003 ± 0.00 a | 0.0016 ± 0.00 a | 0.0023 ± 0.00 a | 0.0118 ± 0.00 b | 0.0167 ± 0.00 b | 30 | 11 | 59 | 85 | 437 | 619 | 2 |
| 22 | Acetoin | 0.014 | Sweet, buttery, creamy, dairy, milky, fatty | C4H8O2 | 0.0026 ± 0.00 ab | 0.0017 ± 0.00 a | 0.0323 ± 0.00 a | 0.0072 ± 0.00 a | 0.0801 ± 0.00 a | 0.0047 ± 0.00 a | <1 | <1 | 2 | <1 | 6 | <1 | |
| 23 | 2-Octanone | 0.0502 | Herbal | C8H16O | 0.0037 ± 0.00 a | 0.0035 ± 0.00 a | 0.0194 ± 0.00 b | 0.027 ± 0.00 c | 0.062 ± 0.00 d | 0.0139 ± 0.00 b | <1 | <1 | <1 | <1 | 1 | <1 | |
| 24 | 4-hydroxy-2,5-Dimethyl-3(2H)-furanone | 0.0223 | Sweet, soap, bread | C6H8O3 | 0.005 ± 0.00 a | 0.0132 ± 0.01 a | 0.0305 ± 0.01 a | 0.0507 ± 0.00 ab | 0.0236 ± 0.01 c | 0.0109 ± 0.00 b | <1 | <1 | 1 | 2 | 1 | <1 | 2 |
| 25 | 2-Decanone | 0.0083 | − | C10H20O | 0.0023 ± 0.00 a | 0.0013 ± 0.00 a | 0.0056 ± 0.00 a | 0.0063 ± 0.00 a | 0.029 ± 0.00 c | 0.0129 ± 0.00 b | <1 | <1 | <1 | <1 | 3 | 2 | |
| 26 | 2,5-Dimethylpyrazine | 1.75 | Roasted, nutty, popcorn | C6H8N2 | 0.4802 ± 0.05 a | 0.3186 ± 0.08 a | 0.7016 ± 0.18 b | 0.9698 ± 0.03 ab | 2.7837 ± 0.1 c | 0.7895 ± 0.17 ab | <1 | <1 | <1 | <1 | 2 | <1 | 5 |
| 27 | 2-Ethyl-6-Methylpyrazine | 0.04 | Roasted, baked potato | C7H10N2 | 0.0125 ± 0.00 ab | 0.0078 ± 0.00 a | 0.0259 ± 0.01 ab | 0.0324 ± 0.00 b | 0.1012 ± 0.00 c | 0.0213 ± 0.00 ab | <1 | <1 | <1 | <1 | 3 | <1 | |
| 28 | 2,3,5-Trimethylpyrazine | 0.35012 | Roasted, nutty | C7H10N2 | 0.1904 ± 0.02 ab | 0.1191 ± 0.03 a | 0.1909 ± 0.05 ab | 0.3026 ± 0.01 b | 0.7995 ± 0.03 c | 0.2317 ± 0.05 ab | <1 | <1 | <1 | <1 | 2 | <1 | 4 |
| 29 | 3-Ethyl-2,5-Dimethylpyrazine | 0.0086 | roasted, nutty | C8H12N2 | 0.0615 ± 0.01 ab | 0.0326 ± 0.01 a | 0.0547 ± 0.02 ab | 0.1023 ± 0.00 b | 0.2721 ± 0.01 c | 0.0859 ± 0.02 ab | 7 | 4 | 6 | 12 | 32 | 10 | 4 |
| 30 | 2-Ethyl-3,5-Dimethylpyrazine | 0.000 04 | Nutty, roasted, sweet | C8H12N2 | 0.0062 ± 0.00 ab | 0.0038 ± 0.00 a | 0.006 ± 0.00 ab | 0.011 ± 0.00 b | 0.0348 ± 0.00 c | 0.0104 ± 0.00 ab | 155 | 95 | 150 | 275 | 870 | 260 | |
| 31 | 2,6-Diethylpyrazine | 0.006 | Roasted, nutty, sweet | C8H12N2 | 0.0076 ± 0.00 a | 0.0043 ± 0.00 a | 0.0047 ± 0.00 ab | 0.0109 ± 0.00 a | 0.0324 ± 0.00 b | 0.0094 ± 0.00 a | 1 | <1 | <1 | 2 | 5 | 2 | |
| 32 | 2,3-Diethyl-5-Methylpyrazine | 0.000 031 | Raw peanut, potato | C9H14N2 | 0.0009 ± 0.00 ab | 0.0008 ± 0.00 a | 0.0013 ± 0.00 ab | 0.0027 ± 0.00 b | 0.0068 ± 0.00 c | 0.0021 ± 0.00 ab | 29 | 26 | 42 | 87 | 219 | 68 | |
| 33 | 2-Pentylfuran | 0.0058 | Fruity, green, earthy, beany, vegetable, metallic | C9H14O | 0.0079 ± 0.00 a | 0.0029 ± 0.00 a | 0.0214 ± 0.01 a | 0.0259 ± 0.00 a | 0.1252 ± 0.00 b | 0.0349 ± 0.01 a | 1 | <1 | 4 | 4 | 22 | 6 | 2 |
| 34 | 1-Methylpyrrolidine | 0.0167 | − | C5H11N | 0.0002 ± 0.00 a | 0.0031 ± 0.00 a | 0.0072 ± 0.00 b | 0.0039 ± 0.00 b | 0.0245 ± 0.01 c | 0.0058 ± 0.00 a | <1 | <1 | <1 | <1 | 1 | <1 | 1 |
| 35 | 2-Pentylpyridine | 0.000 6 | − | C10H15N | 0.0038 ± 0.00 a | 0.0011 ± 0.00 ab | 0.006 ± 0.00 c | 0.0064 ± 0.00 bc | 0.0554 ± 0.01 d | 0.0232 ± 0.01 abc | 6 | 2 | 10 | 11 | 92 | 39 | 3 |
Disclaimer/Publisher’s Note: The statements, opinions and data contained in all publications are solely those of the individual author(s) and contributor(s) and not of MDPI and/or the editor(s). MDPI and/or the editor(s) disclaim responsibility for any injury to people or property resulting from any ideas, methods, instructions or products referred to in the content. |
© 2023 by the authors. Licensee MDPI, Basel, Switzerland. This article is an open access article distributed under the terms and conditions of the Creative Commons Attribution (CC BY) license (https://creativecommons.org/licenses/by/4.0/).
Share and Cite
Gao, H.; Liu, M.; Zheng, L.; Zhang, T.; Chang, X.; Liu, H.; Zhou, S.; Zhang, Z.; Li, S.; Sun, J. Comparative Analysis of Key Odorants and Aroma Characteristics in Hot-Pressed Yellow Horn (Xanthoceras sorbifolia bunge) Seed Oil Via Gas Chromatography–Ion Mobility Spectrometry and Gas Chromatography–Olfactory-Mass Spectrometry. Foods 2023, 12, 3174. https://doi.org/10.3390/foods12173174
Gao H, Liu M, Zheng L, Zhang T, Chang X, Liu H, Zhou S, Zhang Z, Li S, Sun J. Comparative Analysis of Key Odorants and Aroma Characteristics in Hot-Pressed Yellow Horn (Xanthoceras sorbifolia bunge) Seed Oil Via Gas Chromatography–Ion Mobility Spectrometry and Gas Chromatography–Olfactory-Mass Spectrometry. Foods. 2023; 12(17):3174. https://doi.org/10.3390/foods12173174
Chicago/Turabian StyleGao, Hui, Mengkai Liu, Lili Zheng, Tingting Zhang, Xiuliang Chang, He Liu, Sen Zhou, Zhiran Zhang, Shengxin Li, and Jie Sun. 2023. "Comparative Analysis of Key Odorants and Aroma Characteristics in Hot-Pressed Yellow Horn (Xanthoceras sorbifolia bunge) Seed Oil Via Gas Chromatography–Ion Mobility Spectrometry and Gas Chromatography–Olfactory-Mass Spectrometry" Foods 12, no. 17: 3174. https://doi.org/10.3390/foods12173174
APA StyleGao, H., Liu, M., Zheng, L., Zhang, T., Chang, X., Liu, H., Zhou, S., Zhang, Z., Li, S., & Sun, J. (2023). Comparative Analysis of Key Odorants and Aroma Characteristics in Hot-Pressed Yellow Horn (Xanthoceras sorbifolia bunge) Seed Oil Via Gas Chromatography–Ion Mobility Spectrometry and Gas Chromatography–Olfactory-Mass Spectrometry. Foods, 12(17), 3174. https://doi.org/10.3390/foods12173174

