Prediction of Safety Risk Levels of Benzopyrene Residues in Edible Oils in China Based on the Variable-Weight Combined LSTM-XGBoost Prediction Model
Abstract
1. Introduction
2. Materials and Methods
2.1. Materials
2.1.1. Data Source
2.1.2. Data Pre-Processing
3. Food Safety Risk Grading Assessment and Prediction Model
3.1. Evaluation Indicators
3.1.1. Carcinogenic Risk Factor Method
3.1.2. Margin of Exposure Method
3.1.3. Nemerow Integrated Pollution Index
3.2. Food Safety Grading Based on k-Means
- (1)
- Select k objects from the data as the initial clustering centers;
- (2)
- Calculate the distance from each clustering object to the cluster center to divide the clusters;
- (3)
- Calculate each clustering center again;
- (4)
- Calculate the standard measure function until the maximum number of iterations is reached and then stop; otherwise, continue the operation.

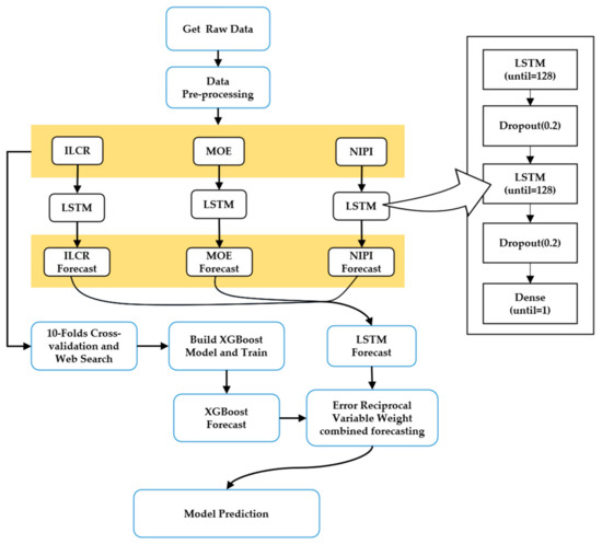
3.3. Food Safety Risk Level Prediction Model
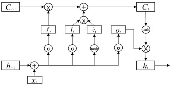
3.3.1. LSTM Model
3.3.2. XGBoost Model
3.3.3. LSTM Model Construction
3.3.4. XGBoost Model Construction
3.3.5. Model Tuning Method
3.3.6. The Inverse Error Method
3.3.7. The Variable-Weight Combined LSTM-XGBoost Prediction Model
- (1)
- The pre-processed data are input into the LSTM and XGBoost models for predictive analysis, resulting in the prediction outcomes of each individual model.
- (2)
- The prediction results of the obtained LSTM and XGBoost models are weighted and combined using the inverse error method to obtain the final prediction results of the combined LSTM-XGBoost model.
- (3)
- The evaluation metrics RMSE and MAE are utilized to compare each individual model and the combined model.

4. Results and Discussion
4.1. Data Set Processing
4.2. Experimental Environment
4.3. Model Evaluation Metrics
4.4. Edible Oil Safety Risk Classification and Assessment
4.4.1. Risk Classification
4.4.2. Analysis of Grading Results
- (1)
- The ILCR values of subcluster 1 were distributed between 0 and 0.1, the MOE was less spaced and distributed between 0 and 0.001, and the NIPI values were concentrated between 0 and 0.1, indicating a low risk level;
- (2)
- The ILCR values of subgroup 2 were distributed between 0 and 0.4, the MOE was distributed between 0 and 0.002, and the NIPI values were less spaced and concentrated between 0 and 0.2, indicating a medium risk level;
- (3)
- Subgroup 3 had the highest ILCR values distributed between 0 and 0.9, the MOE values were distributed between 0 and 0.005, and the NIPI values had smaller intervals and were concentrated between 0 and 0.4, indicating the highest risk level.
4.4.3. Predicted Results of BaP Safety Risk Level in Edible Oil
5. Conclusions
Author Contributions
Funding
Data Availability Statement
Conflicts of Interest
References
- Meng, G.; Xu, Z.; Zhan, X.; Zhou, J. Development strategy and analysis of production and consumption demand of plant oilseeds and oils in China. China Oils Fats 2020, 45, 1–4, 27. [Google Scholar] [CrossRef]
- Bogdanović, T.; Pleadin, J.; Petričević, S.; Listeš, E.; Sokolić, D.; Marković, K.; Ozogul, F.; Šimat, V. The occurrence of polycyclic aromatic hydrocarbons in fish and meat products of Croatia and dietary exposure. J. Food Compos. Anal. 2019, 75, 49–60. [Google Scholar] [CrossRef]
- Orecchio, S.; Amorello, D.; Indelicato, R.; Barreca, S.; Orecchio, S. A Short Review of Simple Analytical Methods for the Evaluation of PAHs and PAEs as Indoor Pollutants in House Dust Samples. Atmosphere 2022, 13, 1799. [Google Scholar] [CrossRef]
- Orecchio, S.; Bianchini, F.; Bonsignore, R.; Blandino, P.; Barreca, S.; Amorello, D. Profiles and Sources of PAHs in Sediments from an Open-Pit Mining Area in the Peruvian Andes. Polycycl. Aromat. Compd. 2016, 36, 429–451. [Google Scholar] [CrossRef]
- Barreca, S.; Bastone, S.; Caponetti, E.; Martino, D.F.C.; Orecchio, S. Determination of selected polyaromatic hydrocarbons by gas chromatography–mass spectrometry for the analysis of wood to establish the cause of sinking of an old vessel (Scauri wreck) by fire. Microchem. J. 2014, 117, 116–121. [Google Scholar] [CrossRef]
- Barreca, S.; Mazzola, A.; Orecchio, S.; Tuzzolino, N. Polychlorinated Biphenyls in Sediments from Sicilian Coastal Area (Scoglitti) using Automated Soxhlet, GC-MS, and Principal Component Analysis. Polycycl. Aromat. Compd. 2014, 34, 237–262. [Google Scholar] [CrossRef]
- Shi, L.-K.; Zhang, D.-D.; Liu, Y.-L. Incidence and survey of polycyclic aromatic hydrocarbons in edible vegetable oils in China. Food Control 2016, 62, 165–170. [Google Scholar] [CrossRef]
- Ji, J.; Jiang, M.; Zhang, Y.; Hou, J.; Sun, S. Polycyclic Aromatic Hydrocarbons Contamination in Edible Oils: A Review. Food Rev. Int. 2022, 1–27. [Google Scholar] [CrossRef]
- Yao, Z.; Li, J.; Wu, B.; Hao, X.; Yin, Y.; Jiang, X. Characteristics of PAHs from deep-frying and frying cooking fumes. Environ. Sci. Pollut. Res. 2015, 22, 16110–16120. [Google Scholar] [CrossRef]
- Guerreiro, C.B.B.; Horálek, J.; de Leeuw, F.; Couvidat, F. Benzo(a)pyrene in Europe: Ambient air concentrations, population exposure and health effects. Environ. Pollut. 2016, 214, 657–667. [Google Scholar] [CrossRef]
- Ge, Y.; Yan, H.; Shi, X.; Wu, Z.; Wang, Y.; Zhang, Z.; Luo, Q.; Liu, W.; Liang, L.; Peng, L.; et al. Study on dietary intake, risk assessment, and molecular toxicity mechanism of benzo[α]pyrene in college students in China Bashu area. Food Sci. Nutr. 2022, 10, 4155–4167. [Google Scholar] [CrossRef] [PubMed]
- Bukowska, B.; Mokra, K.; Michałowicz, J. Benzo[a]pyrene—Environmental Occurrence, Human Exposure, and Mechanisms of Toxicity. Int. J. Mol. Sci. 2022, 23, 6348. [Google Scholar] [CrossRef]
- Hou, L.; Qiu, J. Review on Polycyclic Aromatic Hydrocarbons (PAHS) in Edible Oils. J. Henan Univ. Technol. 2017, 38, 115–122. [Google Scholar] [CrossRef]
- Huang, F.; Zhang, L.; Zhou, M.; Li, J.; Liu, Q.; Wang, B.; Deng, K.; Zhou, P.; Wu, Y. Polycyclic aromatic hydrocarbons in the Chinese diet: Contamination characteristics, indicator screening, and health risk assessment. Food Addit. Contam. Part A Chem. Anal. Control Expo. Risk Asses. 2023, 40, 625–640. [Google Scholar] [CrossRef] [PubMed]
- Jiang, D.; Xin, C.; Li, W.; Chen, J.; Li, F.; Chu, Z.; Xiao, P.; Shao, L. Quantitative analysis and health risk assessment of polycyclic aromatic hydrocarbons in edible vegetable oils marketed in Shandong of China. Food Chem. Toxicol. 2015, 83, 61–67. [Google Scholar] [CrossRef]
- Jang, M.-R.; Hong, M.-S.; Jung, S.-Y.; Choi, B.-C.; Lee, K.-A.; Kum, J.-Y.; Kim, I.-Y.; Kim, J.-H.; Chae, Y.-Z. Analysis and Risk Assessment of Benzo(a)pyrene in Edible Oils. J. Food Hyg. Saf. 2014, 29, 141–145. [Google Scholar] [CrossRef]
- Lee, J.-G.; Suh, J.-H.; Yoon, H.-J. Occurrence and risk characterization of polycyclic aromatic hydrocarbons of edible oils by the Margin of Exposure (MOE) approach. Appl. Biol. Chem. 2019, 62, 51. [Google Scholar] [CrossRef]
- Li, G.; Wu, S.; Wang, L.; Akoh, C.C. Concentration, dietary exposure and health risk estimation of polycyclic aromatic hydrocarbons (PAHs) in youtiao, a Chinese traditional fried food. Food Control 2016, 59, 328–336. [Google Scholar] [CrossRef]
- Barzegar, G.; Rezaei Kalantary, R.; Bashiry, M.; Jaafarzadeh, N.; Ghanbari, F.; Shakerinejad, G.; Khatebasreh, M.; Sabaghan, M. Measurement of polycyclic aromatic hydrocarbons in edible oils and potential health risk to consumers using Monte Carlo simulation, southwest Iran. Environ. Sci. Pollut. Res. 2023, 30, 5126–5136. [Google Scholar] [CrossRef]
- Kang, B.; Lee, B.-M.; Shin, H.-S. Determination of Polycyclic Aromatic Hydrocarbon (PAH) Content and Risk Assessment from Edible Oils in Korea. J. Toxicol. Environ. Health Part A 2014, 77, 1359–1371. [Google Scholar] [CrossRef]
- Yu, S.; Tian, L.; Liu, Y.; Guo, Y. LSTM-XGBoost Application of the Model to the Prediction of Stock Price. In Artificial Intelligence and Security; Lecture Notes in Computer Science; Sun, X., Zhang, X., Xia, Z., Bertino, E., Eds.; Springer International Publishing: Cham, Switzerland, 2021; Volume 12736, pp. 86–98. ISBN 978-3-030-78608-3. [Google Scholar]
- Liwei, T.; Li, F.; Yu, S.; Yuankai, G. Forecast of LSTM-XGBoost in Stock Price Based on Bayesian Optimization. Intell. Autom. Soft Comput. 2021, 29, 855–868. [Google Scholar] [CrossRef]
- Ding, G.; Qin, L. Study on the prediction of stock price based on the associated network model of LSTM. Int. J. Mach. Learn. Cyber. 2020, 11, 1307–1317. [Google Scholar] [CrossRef]
- Zhang, X.; Zhang, Q. Short-Term Traffic Flow Prediction Based on LSTM-XGBoost CombinationModel. Comput. Model. Eng. Sci. 2020, 125, 95–109. [Google Scholar] [CrossRef]
- Ma, Y.; Zhang, Z.; Ihler, A. Multi-Lane Short-Term Traffic Forecasting with Convolutional LSTM Network. IEEE Access 2020, 8, 34629–34643. [Google Scholar] [CrossRef]
- Wang, K.; Ma, C.; Qiao, Y.; Lu, X.; Hao, W.; Dong, S. A hybrid deep learning model with 1DCNN-LSTM-Attention networks for short-term traffic flow prediction. Phys. A Stat. Mech. Appl. 2021, 583, 126293. [Google Scholar] [CrossRef]
- Qin, D.; Yu, J.; Zou, G.; Yong, R.; Zhao, Q.; Zhang, B. A Novel Combined Prediction Scheme Based on CNN and LSTM for Urban PM 2.5 Concentration. IEEE Access 2019, 7, 20050–20059. [Google Scholar] [CrossRef]
- Xayasouk, T.; Lee, H.; Lee, G. Air Pollution Prediction Using Long Short-Term Memory (LSTM) and Deep Autoencoder (DAE) Models. Sustainability 2020, 12, 2570. [Google Scholar] [CrossRef]
- Wu, X.; Liu, Z.; Yin, L.; Zheng, W.; Song, L.; Tian, J.; Yang, B.; Liu, S. A Haze Prediction Model in Chengdu Based on LSTM. Atmosphere 2021, 12, 1479. [Google Scholar] [CrossRef]
- Jiang, T.; Liu, T.; Dong, W.; Liu, Y.; Hao, C.; Zhang, Q. Prediction of Safety Risk Levels of Veterinary Drug Residues in Freshwater Products in China Based on Transformer. Foods 2022, 11, 1690. [Google Scholar] [CrossRef]
- Jiang, T.; Liu, T.; Dong, W.; Liu, Y.; Zhang, Q. Security Risk Level Prediction of Carbofuran Pesticide Residues in Chinese Vegetables Based on Deep Learning. Foods 2022, 11, 1061. [Google Scholar] [CrossRef]
- Wang, Z.; Wu, Z.; Zou, M.; Wen, X.; Wang, Z.; Li, Y.; Zhang, Q. A Voting-Based Ensemble Deep Learning Method Focused on Multi-Step Prediction of Food Safety Risk Levels: Applications in Hazard Analysis of Heavy Metals in Grain Processing Products. Foods 2022, 11, 823. [Google Scholar] [CrossRef] [PubMed]
- GB 2762-2017; Food Safety National Standard—Contaminant Limits in Food. National Standard of the People’s Republic of China: Beijing, China, 2017. Available online: https://www.chinesestandard.net/PDF.aspx/GB2762-2017 (accessed on 20 May 2023)(PDF in English).
- GEMS/Food-EURO Second Workshop on Reliable Evaluation of Low-Level Contamination of Food Report on a Workshop in the Frame of GEMS/Food-EURO Kulmbach. 1999. Available online: https://www.semanticscholar.org/paper/GEMS-Food-EURO-Second-Workshop-on-Reliable-of-of-on/7d5162794a407ce3361458649750a63b6bda3381 (accessed on 16 February 2023).
- Zhang, Y.; Kuang, F.; Liu, C.; Ma, K.; Liu, T.; Zhao, M.; Lv, G.; Huang, H. Contamination and Health Risk Assessment of Multiple Mycotoxins in Edible and Medicinal Plants. Toxins 2023, 15, 209. [Google Scholar] [CrossRef] [PubMed]
- Niu, B.; Zhang, H.; Zhou, G.; Zhang, S.; Yang, Y.; Deng, X.; Chen, Q. Safety risk assessment and early warning of chemical contamination in vegetable oil. Food Control 2021, 125, 107970. [Google Scholar] [CrossRef]
- Taghizadeh, S.F.; Rezaee, R.; Boskabady, M.; Mashayekhi Sardoo, H.; Karimi, G. Exploring the carcinogenic and non-carcinogenic risk of chemicals present in vegetable oils. Int. J. Environ. Anal. Chem. 2022, 102, 5756–5784. [Google Scholar] [CrossRef]
- Ma, J.-K.; Li, K.; Li, X.; Elbadry, S.; Raslan, A.A.; Li, Y.; Mulla, Z.S.; Tahoun, A.B.M.B.; El-Ghareeb, W.R.; Huang, X.-C. Levels of polycyclic aromatic hydrocarbons in edible and fried vegetable oil: A health risk assessment study. Environ. Sci. Pollut. Res. 2021, 28, 59784–59791. [Google Scholar] [CrossRef]
- Risk Assessment Guidance for Superfund (RAGS): Part A. Available online: https://www.epa.gov/risk/risk-assessment-guidance-superfund-rags-part (accessed on 25 May 2023).
- Lu, F.; Shen, B.; Li, S.; Liu, L.; Zhao, P.; Si, M. Exposure characteristics and risk assessment of VOCs from Chinese residential cooking. J. Environ. Manag. 2021, 289, 112535. [Google Scholar] [CrossRef] [PubMed]
- Benford, D.; DiNovi, M.; Setzer, R.W. Application of the margin-of-exposure (MoE) approach to substances in food that are genotoxic and carcinogenic e.g.: Benzo[a]pyrene and polycyclic aromatic hydrocarbons. Food Chem. Toxicol. 2010, 48, S42–S48. [Google Scholar] [CrossRef]
- Liu, Y. Report on the state of nutrition and chronic diseases in China (2020). Food Nutr. China 2020, 26, 2. [Google Scholar]
- Opinion of the Scientific Committee on a request from EFSA related to A Harmonised Approach for Risk Assessment of Substances Which are both Genotoxic and Carcinogenic. EFSA J. 2005, 282, 1–31. [CrossRef]
- Sawut, R.; Kasim, N.; Maihemuti, B.; Hu, L.; Abliz, A.; Abdujappar, A.; Kurban, M. Pollution characteristics and health risk assessment of heavy metals in the vegetable bases of northwest China. Sci. Total Environ. 2018, 642, 864–878. [Google Scholar] [CrossRef]
- Frame, J.M.; Kratzert, F.; Raney, A.; Rahman, M.; Salas, F.R.; Nearing, G.S. Post-Processing the National Water Model with Long Short-Term Memory Networks for Streamflow Predictions and Model Diagnostics. J. Am. Water Resour. Assoc. 2021, 57, 885–905. [Google Scholar] [CrossRef]
- Li, G.; Zhao, X.; Fan, C.; Fang, X.; Li, F.; Wu, Y. Assessment of long short-term memory and its modifications for enhanced short-term building energy predictions. J. Build. Eng. 2021, 43, 103182. [Google Scholar] [CrossRef]
- Feng, C.; Chen, Z. Application of Weighted Combination Model Based on XGBoost and LSTM in Sales Forecasting. Computer. Syst. Appl. 2019, 28, 226–232. [Google Scholar] [CrossRef]
- Yan, Z.; Chen, H.; Dong, X.; Zhou, K.; Xu, Z. Research on prediction of multi-class theft crimes by an optimized decomposition and fusion method based on XGBoost. Expert Syst. Appl. 2022, 207, 117943. [Google Scholar] [CrossRef]
- Chai, T.; Draxler, R.R. Root mean square error (RMSE) or mean absolute error (MAE)?—Arguments against avoiding RMSE in the literature. Geosci. Model Dev. 2014, 7, 1247–1250. [Google Scholar] [CrossRef]
- Nasiri, A.; Omid, M.; Taheri-Garavand, A.; Jafari, A. Deep learning-based precision agriculture through weed recognition in sugar beet fields. Sustain. Comput. Inform. Syst. 2022, 35, 100759. [Google Scholar] [CrossRef]










| Computer Information | Operating System | Windows 10 64-bit |
| CPU | AMD Ryzen 7 5800H with Radeon Graphics 3.20 GHz | |
| GPU | Nvidia GeForce GTX1650 | |
| Memory | 16 GB | |
| Toolkit | Python 3.7.11 | Numpy 1.18.5 |
| Pandas 1.2.2 | ||
| Keras 2.9.0 | ||
| Torch 1.8.3 | ||
| Matplotlib 3.5.3 |
| Category | ILCR | MOE | NIPI | Sample Size | Risk Level |
|---|---|---|---|---|---|
| 1 | 0.026709 | 0.021994 | 0.047369 | 9177 | Low |
| 2 | 0.911746 | 0.001170 | 0.074586 | 3095 | Medium |
| 3 | 0.483147 | 0.000756 | 0.089037 | 554 | High |
| Model | P% | R% | F1% |
|---|---|---|---|
| LSTM | 81.23% | 78.66% | 79.92% |
| XGBoost | 80.08% | 82.42% | 82.19% |
| LSTM-XGBoost | 94.62% | 95.71% | 95.16% |
Disclaimer/Publisher’s Note: The statements, opinions and data contained in all publications are solely those of the individual author(s) and contributor(s) and not of MDPI and/or the editor(s). MDPI and/or the editor(s) disclaim responsibility for any injury to people or property resulting from any ideas, methods, instructions or products referred to in the content. |
© 2023 by the authors. Licensee MDPI, Basel, Switzerland. This article is an open access article distributed under the terms and conditions of the Creative Commons Attribution (CC BY) license (https://creativecommons.org/licenses/by/4.0/).
Share and Cite
Hao, C.; Zhang, Q.; Wang, S.; Jiang, T.; Dong, W. Prediction of Safety Risk Levels of Benzopyrene Residues in Edible Oils in China Based on the Variable-Weight Combined LSTM-XGBoost Prediction Model. Foods 2023, 12, 2241. https://doi.org/10.3390/foods12112241
Hao C, Zhang Q, Wang S, Jiang T, Dong W. Prediction of Safety Risk Levels of Benzopyrene Residues in Edible Oils in China Based on the Variable-Weight Combined LSTM-XGBoost Prediction Model. Foods. 2023; 12(11):2241. https://doi.org/10.3390/foods12112241
Chicago/Turabian StyleHao, Cheng, Qingchuan Zhang, Shimin Wang, Tongqiang Jiang, and Wei Dong. 2023. "Prediction of Safety Risk Levels of Benzopyrene Residues in Edible Oils in China Based on the Variable-Weight Combined LSTM-XGBoost Prediction Model" Foods 12, no. 11: 2241. https://doi.org/10.3390/foods12112241
APA StyleHao, C., Zhang, Q., Wang, S., Jiang, T., & Dong, W. (2023). Prediction of Safety Risk Levels of Benzopyrene Residues in Edible Oils in China Based on the Variable-Weight Combined LSTM-XGBoost Prediction Model. Foods, 12(11), 2241. https://doi.org/10.3390/foods12112241

