Exploring the Future of Edible Insects in Europe
Abstract
1. European Market of Insects
2. Regulation of Insects as Food in the EU
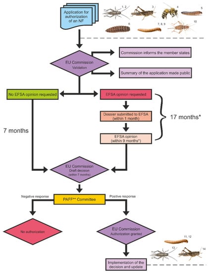
3. European Authorizations
4. Consumer Acceptance of Insects as Food
5. Conclusions and Future Prospects
Author Contributions
Funding
Acknowledgments
Conflicts of Interest
References
- van Huis, A.; van Itterbeeck, J.; Klunder, H.; Mertens, E.; Halloran, A.; Muir, G.; Vantomme, P. Edible Insects. Future Prospects for Food and Feed Security; Food and Agriculture Organization of the United Nations: Rome, Italy, 2013; Volume 171, ISBN 978-92-5-107595-1. [Google Scholar]
- Moruzzo, R.; Mancini, S.; Guidi, A. Edible Insects and Sustainable Development Goals. Insects 2021, 12, 557. [Google Scholar] [CrossRef]
- Macombe, C.; le Feon, S.; Aubin, J.; Maillard, F. Marketing and Social Effects of Industrial Scale Insect Value Chains in Europe: Case of Mealworm for Feed in France. J. Insects Food Feed. 2019, 5, 215–224. [Google Scholar] [CrossRef]
- Mancini, S.; Moruzzo, R.; Riccioli, F.; Paci, G. European Consumers’ Readiness to Adopt Insects as Food. A Review. Food Res. Int. 2019, 122, 661–678. [Google Scholar] [CrossRef]
- Payne, C.; Megido, R.C.; Dobermann, D.; Frédéric, F.; Shockley, M.; Sogari, G. Insects as Food in the Global North—The Evolution of the Entomophagy Movement. In Edible Insects in the Food Section; Springer: Cham, Switzerland, 2019; pp. 11–26. [Google Scholar] [CrossRef]
- Edible Insects Market Analysis 2020–2026|Industry Forecasts. Available online: https://www.gminsights.com/industry-analysis/edible-insects-market (accessed on 16 November 2021).
- Edible Insects Market to Reach US$850 Million Globally by. Available online: https://www.globenewswire.com/news-release/2020/05/22/2037713/0/en/Edible-Insects-Market-to-reach-US-850-Million-globally-by-end-of-2027-Coherent-Market-Insights.html (accessed on 16 November 2021).
- Edible Insects—Statistics & Facts|Statista. Available online: https://www.statista.com/topics/4806/edible-insects/#dossierKeyfigures (accessed on 16 November 2021).
- Guiné, R.P.F.; Correia, P.; Coelho, C.; Costa, C.A. The Role of Edible Insects to Mitigate Challenges for Sustainability. Open Agric. 2021, 6, 24–36. [Google Scholar] [CrossRef]
- Ebenebe, C.I.; Ibitoye, O.S.; Amobi, I.M.; Okpoko, V.O. African Edible Insect Consumption Market. In African Edible Insects as Alternative Source of Food, Oil, Protein and Bioactive Components; Springer: Cham, Switzerland, 2020; pp. 19–51. [Google Scholar] [CrossRef]
- Derrien, C.; Boccuni, A. Current Status of the Insect Producing Industry in Europe. In Edible Insects in Sustainable Food Systems; Springer International Publishing: Cham, Switzerland, 2018; pp. 471–479. [Google Scholar]
- Pippinato, L.; Gasco, L.; di Vita, G.; Mancuso, T. Current Scenario in the European Edible-Insect Industry: A Preliminary Study. J. Insects Food Feed. 2020, 6, 371–381. [Google Scholar] [CrossRef]
- Daub, C.-H.; Gerhard, C. Essento Insect Food AG: How Edible Insects Evolved from an Infringement into a Sustainable Business Model. Int. J. Entrep. Innov. 2021, 146575032110308. [Google Scholar] [CrossRef]
- Halloran, A.; Flore, R.; Vantomme, P.; Roos, N. Edible Insects in Sustainable Food Systems; Halloran, A., Flore, R., Vantomme, P., Roos, N., Eds.; Springer International Publishing: Cham, Switzerland, 2018; ISBN 978-3-319-74010-2. [Google Scholar]
- Skotnicka, M.; Karwowska, K.; Kłobukowski, F.; Borkowska, A.; Pieszko, M. Possibilities of the Development of Edible Insect-Based Foods in Europe. Foods 2021, 10, 766. [Google Scholar] [CrossRef]
- IPIFF Edible Insects on the European Market. Available online: https://ipiff.org/wp-content/uploads/2020/06/10-06-2020-IPIFF-edible-insects-market-factsheet.pdf (accessed on 16 November 2021).
- House, J. Insects Are Not ‘the New Sushi’: Theories of Practice and the Acceptance of Novel Foods. Soc. Cult. Geogr. 2019, 20, 1285–1306. [Google Scholar] [CrossRef]
- IPIFF The European Insect Sector Today: Challenges, Opportunities and Regulatory Landscape. Available online: https://ipiff.org/wp-content/uploads/2019/12/2019IPIFF_VisionPaper_updated.pdf (accessed on 16 November 2021).
- An Overview of the European Market of Insects as Feed. Available online: https://ipiff.org/wp-content/uploads/2021/04/Apr-27-2021-IPIFF_The-European-market-of-insects-as-feed.pdf (accessed on 22 January 2022).
- Mariod, A.A. The Legislative Status of Edible Insects in the World. In African Edible Insects as Alternative Source of Food, Oil, Protein and Bioactive Components; Springer: Cham, Switzerland, 2020; pp. 141–148. [Google Scholar] [CrossRef]
- Koko, M.Y.F.; Mariod, A.A. Sensory Quality of Edible Insects. In African Edible Insects as Alternative Source of Food, Oil, Protein and Bioactive Components; Springer: Cham, Switzerland, 2020; pp. 115–122. [Google Scholar] [CrossRef]
- van Huis, A. Edible Insects Are the Future? Proc. Nutr. Soc. 2016, 75, 294–305. [Google Scholar] [CrossRef]
- Mancini, S. Insects as Sustainable Feed and Food. Acta Fytotech. Et Zootech. 2020, 23, 214–216. [Google Scholar] [CrossRef]
- Svanberg, I.; Berggren, Å. Insects as Past and Future Food in Entomophobic Europe. Food Cult. Soc. 2021, 24, 624–638. [Google Scholar] [CrossRef]
- European Food Safety Authority. Risk Profile Related to Production and Consumption of Insects as Food and Feed. EFSA J. 2015, 13, 4257. [Google Scholar] [CrossRef]
- Lähteenmäki-Uutela, A.; Marimuthu, S.B.; Meijer, N. Regulations on Insects as Food and Feed: A Global Comparison. J. Insects Food Feed. 2021, 7, 849–856. [Google Scholar] [CrossRef]
- Bear, C. Making Insects Tick: Responsibility, Attentiveness and Care in Edible Insect Farming. Environ. Plan. E Nat. Space 2021, 4, 1010–1030. [Google Scholar] [CrossRef]
- Turck, D.; Castenmiller, J.; de Henauw, S.; Hirsch-Ernst, K.I.; Kearney, J.; Maciuk, A.; Mangelsdorf, I.; McArdle, H.J.; Naska, A.; Pelaez, C.; et al. Safety of Dried Yellow Mealworm (Tenebrio molitor Larva) as a Novel Food Pursuant to Regulation (EU) 2015/2283. EFSA J. 2021, 19, e06343. [Google Scholar] [CrossRef]
- Turck, D.; Castenmiller, J.; de Henauw, S.; Hirsch-Ernst, K.I.; Kearney, J.; Maciuk, A.; Mangelsdorf, I.; McArdle, H.J.; Naska, A.; Pelaez, C.; et al. Safety of Frozen and Dried Formulations from Migratory Locust (Locusta migratoria) as a Novel Food Pursuant to Regulation (EU) 2015/2283. EFSA J. 2021, 19, e06667. [Google Scholar] [CrossRef]
- Turck, D.; Bohn, T.; Castenmiller, J.; de Henauw, S.; Hirsch-Ernst, K.I.; Maciuk, A.; Mangelsdorf, I.; McArdle, H.J.; Naska, A.; Pelaez, C.; et al. Safety of Frozen and Dried Formulations from Whole Yellow Mealworm (Tenebrio molitor Larva) as a Novel Food Pursuant to Regulation (EU) 2015/2283. EFSA J. 2021, 19, e06778. [Google Scholar] [CrossRef]
- Turck, D.; Bohn, T.; Castenmiller, J.; de Henauw, S.; Hirsch-Ernst, K.I.; Maciuk, A.; Mangelsdorf, I.; McArdle, H.J.; Naska, A.; Pelaez, C.; et al. Safety of Frozen and Dried Formulations from Whole House Crickets (Acheta domesticus) as a Novel Food Pursuant to Regulation (EU) 2015/2283. EFSA J. 2021, 19, e06779. [Google Scholar] [CrossRef]
- Onwezen, M.C.; Bouwman, E.P.; Reinders, M.J.; Dagevos, H. A Systematic Review on Consumer Acceptance of Alternative Proteins: Pulses, Algae, Insects, Plant-Based Meat Alternatives, and Cultured Meat. Appetite 2021, 159, 105058. [Google Scholar] [CrossRef]
- de Boer, J.; Schösler, H.; Boersema, J.J. Motivational Differences in Food Orientation and the Choice of Snacks Made from Lentils, Locusts, Seaweed or “Hybrid” Meat. Food Qual. Prefer. 2013, 28, 32–35. [Google Scholar] [CrossRef]
- Caparros Megido, R.; Gierts, C.; Blecker, C.; Brostaux, Y.; Haubruge, É.; Alabi, T.; Francis, F. Consumer Acceptance of Insect-Based Alternative Meat Products in Western Countries. Food Qual. Prefer. 2016, 52, 237–243. [Google Scholar] [CrossRef]
- Tan, H.S.G.; Fischer, A.R.H.; van Trijp, H.C.M.; Stieger, M. Tasty but Nasty? Exploring the Role of Sensory-Liking and Food Appropriateness in the Willingness to Eat Unusual Novel Foods like Insects. Food Qual. Prefer. 2016, 48, 293–302. [Google Scholar] [CrossRef]
- Alexander, P.; Brown, C.; Arneth, A.; Dias, C.; Finnigan, J.; Moran, D.; Rounsevell, M.D.A. Could Consumption of Insects, Cultured Meat or Imitation Meat Reduce Global Agricultural Land Use? Glob. Food Secur. 2017, 15, 22–32. [Google Scholar] [CrossRef]
- Sogari, G.; Vantomme, P. A Tavola Con Gli Insetti; Mattioli 1885: Fidenza, Italy, 2014. [Google Scholar]
- Dagevos, H. A Literature Review of Consumer Research on Edible Insects: Recent Evidence and New Vistas from 2019 Studies. J. Insects Food Feed 2021, 7, 249–259. [Google Scholar] [CrossRef]
- Sogari, G.; Liu, A.; Li, J. Understanding Edible Insects as Food in Western and Eastern Societies. Environ. Health Bus. Oppor. New Meat Altern. Mark. 2018, 166–181. [Google Scholar] [CrossRef][Green Version]
- Menozzi, D.; Sogari, G.; Veneziani, M.; Simoni, E.; Mora, C. Explaining the Intention to Consume an Insect-Based Product: A Cross-Cultural Comparison. In Theory of Planned Behaviour: New Research; Seyal, A.H., Al, E., Eds.; Nova Publisher: New York, NY, USA, 2017; pp. 201–215. ISBN 9781536110968. [Google Scholar]
- Sogari, G.; Menozzi, D.; Hartmann, C.; Mora, C. How to Measure Consumers Acceptance towards Edible Insects?—A Scoping Review About Methodological Approaches. In Edible Insects in the Food Sector; Springer International Publishing: Cham, Switzerland, 2019; pp. 27–44. [Google Scholar] [CrossRef]
- Liu, A.J.; Li, J.; Gómez, M.I. Factors Influencing Consumption of Edible Insects for Chinese Consumers. Insects 2019, 11, 10. [Google Scholar] [CrossRef]
- Mancini, S.; Sogari, G.; Menozzi, D.; Nuvoloni, R.; Torracca, B.; Moruzzo, R.; Paci, G. Factors Predicting the Intention of Eating an Insect-Based Product. Foods 2019, 8, 270. [Google Scholar] [CrossRef]
- Pambo, K.O.; Okello, J.J.; Mbeche, R.M.; Kinyuru, J.N.; Alemu, M.H. The Role of Product Information on Consumer Sensory Evaluation, Expectations, Experiences and Emotions of Cricket-Flour-Containing Buns. Food Res. Int. 2018, 106, 532–541. [Google Scholar] [CrossRef]
- Arnaudova, M.; Brunner, T.A.; Götze, F. Examination of Students’ Willingness to Change Behaviour Regarding Meat Consumption. Meat Sci. 2022, 184, 108695. [Google Scholar] [CrossRef]
- Elorinne, A.-L.; Niva, M.; Vartiainen, O.; Väisänen, P. Insect Consumption Attitudes among Vegans, Non-Vegan Vegetarians, and Omnivores. Nutrients 2019, 11, 292. [Google Scholar] [CrossRef]
- Jones, V. ‘Just Don’t Tell Them What’s in It’: Ethics, Edible Insects and Sustainable Food Choice in Schools. Br. Educ. Res. J. 2020, 46, 894–908. [Google Scholar] [CrossRef]
- House, J. Insects as Food in the Netherlands: Production Networks and the Geographies of Edibility. Geoforum 2018, 94, 82–93. [Google Scholar] [CrossRef]
- la Barbera, F.; Verneau, F.; Videbæk, P.N.; Amato, M.; Grunert, K.G. A Self-Report Measure of Attitudes toward the Eating of Insects: Construction and Validation of the Entomophagy Attitude Questionnaire. Food Qual. Prefer. 2020, 79, 103757. [Google Scholar] [CrossRef]
- Menozzi, D.; Sogari, G.; Mora, C.; Gariglio, M.; Gasco, L.; Schiavone, A. Insects as Feed for Farmed Poultry: Are Italian Consumers Ready to Embrace This Innovation? Insects 2021, 12, 435. [Google Scholar] [CrossRef]
- Moruzzo, R.; Riccioli, F.; Espinosa Diaz, S.; Secci, C.; Poli, G.; Mancini, S. Mealworm (Tenebrio molitor): Potential and Challenges to Promote Circular Economy. Animals 2021, 11, 2568. [Google Scholar] [CrossRef] [PubMed]

| Maximum Use Level (g NF/100 g) | |||||||||
|---|---|---|---|---|---|---|---|---|---|
| Food Category | T. molitor1 | L. migratoria2 | T. molitor2 | A. domesticus2 | |||||
| W/D/P | F | D | P | D | P | F | D/P | F | |
| Beans and vegetable meal | 5 | 15 | |||||||
| Beer and beer-like beverages | 2 | 2 | 2 | 1 | 1 | 1 | 1 | 1 | |
| Biscuits | 10 | ||||||||
| Biscuits, sweet, plain | 8 | 8 | 30 | 8 | 30 | ||||
| Bread and rolls with special ingredients added | 10 | 30 | |||||||
| Caesar salad | 15 | 5 | 5 | 5 | 15 | ||||
| Canned or jarred legumes | 20 | 15 | 15 | ||||||
| Canned/jarred vegetables | 20 | 15 | 15 | ||||||
| Cereal bars | 15 | 15 | 30 | 15 | 30 | ||||
| Chickpeas (without pods) | 40 | 20 | 20 | 30 | 30 | 40 | 25 | 40 | |
| Chips/crisps | 20 | 20 | 40 | ||||||
| Chocolate and similar | 30 | 10 | 10 | 10 | 10 | 30 | 10 | 30 | |
| Crackers and breadsticks | 10 | 10 | 30 | 10 | 30 | ||||
| Dried pasta | 5 | 5 | 15 | 1 | 3 | ||||
| Dried stuffed pasta | 15 | 15 | 30 | 15 | 30 | ||||
| Frozen yoghurt | 15 | 5 | 5 | 5 | 5 | 15 | 5 | 15 | |
| Hummus | 5 | 15 | |||||||
| Legume (beans) soup | 15 | 5 | 5 | 5 | 15 | ||||
| Legume-based dishes | 10 | 15 | 5 | 5 | 5 | 5 | 15 | ||
| Meatballs | 16 | 16 | 40 | 16 | 40 | ||||
| Meat burgers (no sandwiches) | 16 | 16 | 40 | 16 | 40 | ||||
| Meat imitates | 80 | 50 | 50 | 50 | 50 | 80 | 50 | 80 | |
| Mixed alcoholic drinks | 2 | 2 | 2 | 1 | 1 | 1 | 1 | 1 | |
| Mixed vegetable soup | 15 | 5 | 5 | ||||||
| Mixed vegetable soup (dry) | 15 | 5 | 5 | 5 | 15 | ||||
| Multigrain bread and rolls | 10 | 10 | 30 | ||||||
| Mushroom soup | 15 | 5 | 5 | 5 | 15 | ||||
| Mushroom soup (dry) | 15 | 5 | 5 | 5 | 15 | ||||
| Oilseeds | 40 | 20 | 20 | 30 | 30 | 40 | 25 | 40 | |
| Onion soup | 15 | 5 | 5 | 5 | 15 | ||||
| Pasta-based dishes, cooked | 5 | 5 | 15 | ||||||
| Pasta, filled, cooked | 5 | 15 | |||||||
| Pasta-based dishes, uncooked | 10 | ||||||||
| Pizza and pizza-like dishes | 15 | 5 | 5 | 5 | 5 | 15 | |||
| Pizza and similar with cheese and vegetables | 5 | 15 | |||||||
| Pizza and similar with cheese, vegetables, and fruits | 5 | 15 | |||||||
| Potato soup | 15 | 5 | 5 | 5 | 15 | ||||
| Potato-based dishes | 15 | 5 | 5 | 5 | 5 | 15 | |||
| Potatoes and vegetable meal | 5 | 15 | |||||||
| Pre-mixes (dry) for baked products | 15 | 15 | 30 | 15 | 30 | ||||
| Prepared pasta salad | 15 | 5 | 5 | 5 | 15 | ||||
| Primary derivatives from nuts and similar seeds | 40 | 20 | 20 | 30 | 30 | 40 | 25 | 40 | |
| Protein and protein components for sports people | 10 | ||||||||
| Sausages | 30 | 10 | 10 | ||||||
| Snacks other than chips and similar | 100 | 100 | 100 | 100 | 100 | 100 | 100 | 100 | 100 |
| Soups and salads | 5 | 5 | 20 | ||||||
| Tartar sauce | 10 | 10 | 30 | 15 | 30 | ||||
| Tomato soup | 15 | 5 | 5 | 5 | 15 | ||||
| Tomato soup (dry) | 20 | 5 | 5 | 5 | 20 | ||||
| Tortilla chips | 20 | 40 | |||||||
| Tree nuts | 40 | 20 | 20 | 30 | 30 | 40 | 25 | 40 | |
| Unsweetened spirits and liqueurs | 2 | 2 | 2 | 1 | 1 | 1 | 1 | 1 | |
| Whey powder | 20 | 20 | 40 | 20 | 40 | ||||
Publisher’s Note: MDPI stays neutral with regard to jurisdictional claims in published maps and institutional affiliations. |
© 2022 by the authors. Licensee MDPI, Basel, Switzerland. This article is an open access article distributed under the terms and conditions of the Creative Commons Attribution (CC BY) license (https://creativecommons.org/licenses/by/4.0/).
Share and Cite
Mancini, S.; Sogari, G.; Espinosa Diaz, S.; Menozzi, D.; Paci, G.; Moruzzo, R. Exploring the Future of Edible Insects in Europe. Foods 2022, 11, 455. https://doi.org/10.3390/foods11030455
Mancini S, Sogari G, Espinosa Diaz S, Menozzi D, Paci G, Moruzzo R. Exploring the Future of Edible Insects in Europe. Foods. 2022; 11(3):455. https://doi.org/10.3390/foods11030455
Chicago/Turabian StyleMancini, Simone, Giovanni Sogari, Salomon Espinosa Diaz, Davide Menozzi, Gisella Paci, and Roberta Moruzzo. 2022. "Exploring the Future of Edible Insects in Europe" Foods 11, no. 3: 455. https://doi.org/10.3390/foods11030455
APA StyleMancini, S., Sogari, G., Espinosa Diaz, S., Menozzi, D., Paci, G., & Moruzzo, R. (2022). Exploring the Future of Edible Insects in Europe. Foods, 11(3), 455. https://doi.org/10.3390/foods11030455

