Comparative Characterization of Key Volatile Compounds in Slow- and Fast-Growing Duck Raw Meat Based on Widely Targeted Metabolomics
Abstract
1. Introduction
2. Materials and Methods
2.1. Animals Handling
2.2. Slaughtering and Sampling
2.3. Quantitative Descriptive Sensory Analysis
2.4. E-Nose Analysis
2.5. SPME-GC-MS Analysis
2.6. Widely Targeted Metabolomics Analysis
2.6.1. Sample Preparation and Extraction
2.6.2. UPLC-ESI-QTRAP-MS/MS Conditions and Data Analysis
2.7. Statistical and Bioinformatic Analysis
3. Results
3.1. Quantitative Descriptive Sensory and E-Nose Analysis of Duck Meat
3.2. SPME-GC-MS Analysis of Duck Meat
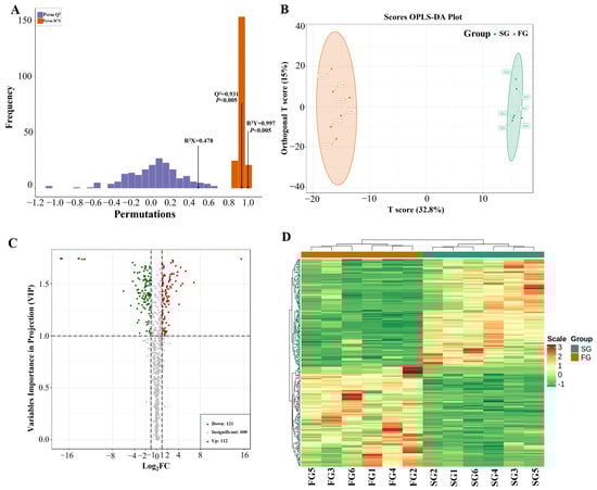
3.3. Metabolomic Profiles of Duck Meat
3.4. Identification of Differential Metabolites between SG and FG Meat
3.5. KEGG Enrichment and Pearson Correlation Analysis of Differential Metabolites between SG and FG Meat
4. Discussion
5. Conclusions
Supplementary Materials
Author Contributions
Funding
Institutional Review Board Statement
Informed Consent Statement
Data Availability Statement
Acknowledgments
Conflicts of Interest
References
- Food and Agriculture Organization of the United Nations. Available online: https://www.fao.org/faostat/en/#search/Meat%2C%20goose%20and%20guinea%20fowl (accessed on 4 December 2022).
- Biswas, S.; Banerjee, R.; Bhattacharyya, D.; Patra, G.; Das, A.K.; Das, S.K. Technological investigation into duck meat and its products—A potential alternative to chicken. World’s Poult. Sci. J. 2019, 75, 609–620. [Google Scholar] [CrossRef]
- Ishamri, I.; Joo, S.-T. Poultry Meat Quality in Relation to Muscle Growth and Muscle Fiber Characteristics. Korean J. Food Sci. Anim. Resour. 2017, 37, 873–883. [Google Scholar]
- Liu, H.; Wang, Z.; Zhang, D.; Shen, Q.; Pan, T.; Hui, T.; Ma, J. Characterization of Key Aroma Compounds in Beijing Roasted Duck by Gas Chromatography–Olfactometry–Mass Spectrometry, Odor-Activity Values, and Aroma-Recombination Experiments. J. Agric. Food Chem. 2019, 67, 5847–5856. [Google Scholar] [CrossRef]
- Xie, Q.; Xu, B.; Xu, Y.; Yao, Z.; Zhu, B.; Li, X.; Sun, Y. Effects of different thermal treatment temperatures on volatile flavor compounds of water-boiled salted duck after packaging. LWT-Food Sci. Technol. 2022, 154, 112625. [Google Scholar] [CrossRef]
- Bueno, M.; Resconi, V.C.; Campo, M.M.; Ferreira, V.; Escudero, A. Development of a robust HS-SPME-GC-MS method for the analysis of solid food samples. Analysis of volatile compounds in fresh raw beef of differing lipid oxidation degrees. Food Chem. 2019, 281, 49–56. [Google Scholar] [CrossRef]
- Xiao, Z.; Zhang, W.; Yang, H.; Yan, Z.; Ge, C.; Liao, G.; Su, H. 1H NMR-based water-soluble lower molecule characterization and fatty acid composition of Chinese native chickens and commercial broiler. Food Res. Int. 2021, 140, 110008. [Google Scholar] [CrossRef]
- Li, J.; Zhang, J.; Yang, Y.; Zhu, J.; He, W.; Zhao, Q.; Zhang, J. Comparative characterization of lipids and volatile compounds of Beijing Heiliu and Laiwu Chinese black pork as markers. Food Res. Int. 2021, 146, 110433. [Google Scholar] [CrossRef]
- Jin, Y.; Cui, H.; Yuan, X.; Liu, L.; Liu, X.; Wang, Y.; Wen, J. Identification of the main aroma compounds in Chinese local chicken high-quality meat. Food Chem. 2021, 359, 129930. [Google Scholar] [CrossRef]
- Wang, S.; Chen, H.; Sun, B. Recent progress in food flavor analysis using gas chromatography–ion mobility spectrometry (GC–IMS). Food Chem. 2020, 315, 126158. [Google Scholar] [CrossRef]
- Zhang, H.; Lu, Q.; Liu, R. Widely targeted metabolomics analysis reveals the effect of fermentation on the chemical composition of bee pollen. Food Chem. 2022, 375, 131908. [Google Scholar] [CrossRef]
- Jiang, T.; Bratcher, C.L. Differentiation of commercial ground beef products and correlation between metabolites and sensory attributes: A metabolomic approach. Food Res. Int. 2016, 90, 298–306. [Google Scholar] [CrossRef]
- Li, X.; Xie, W.; Bai, F.; Wang, J.; Zhou, X.; Gao, R.; Zhao, Y. Influence of thermal processing on flavor and sensory profile of sturgeon meat. Food Chem. 2022, 374, 131689. [Google Scholar] [CrossRef]
- Xiao, Z.; Ge, C.; Zhou, G.; Zhang, W.; Liao, G. 1H NMR-based metabolic characterization of Chinese Wuding chicken meat. Food Chem. 2019, 274, 574–582. [Google Scholar] [CrossRef]
- Chen, W.; Gong, L.; Guo, Z.; Wang, W.; Zhang, H.; Liu, X.; Luo, J. A Novel Integrated Method for Large-Scale Detection, Identification, and Quantification of Widely Targeted Metabolites: Application in the Study of Rice Metabolomics. Mol. Plant 2013, 6, 1769–1780. [Google Scholar] [CrossRef]
- Katiyo, W.; de Kock, H.L.; Coorey, R.; Buys, E.M. Sensory implications of chicken meat spoilage in relation to microbial and physicochemical characteristics during refrigerated storage. LWT 2020, 128, 109468. [Google Scholar] [CrossRef]
- Zhan, P.; Tian, H.; Zhang, X.; Wang, L. Contribution to aroma characteristics of mutton process flavor from the enzymatic hydrolysate of sheep bone protein assessed by descriptive sensory analysis and gas chromatography olfactometry. J. Chromatogr. B Biomed. Sci. Appl. 2013, 921, 1–8. [Google Scholar] [CrossRef]
- Soncin, S.; Chiesa, L.M.; Cantoni, C.; Biondi, P.A. Preliminary study of the volatile fraction in the raw meat of pork, duck and goose. J. Food Compos. Anal. 2007, 20, 436–439. [Google Scholar] [CrossRef]
- Rukmiasih, P.S.; Hardjosworo, P.P.; Matitaputty, P.R. Use of beluntas, vitamin C and E as an antioxidant for reducing off-odor of Alabio and Cihateup duck meat. J. Ilmu. Ternak. Vet. 2011, 16, 9–16. [Google Scholar]
- Mohd Ali, M.; Hashim, N.; Abd Aziz, S.; Lasekan, O. Principles and recent advances in electronic nose for quality inspection of agricultural and food products. Trends Food Sci. Technol. 2020, 99, 1–10. [Google Scholar] [CrossRef]
- Dong, X.; Gao, L.; Zhang, H.; Wang, J.; Qiu, K.; Qi, G.; Wu, S. Comparison of Sensory Qualities in Eggs from Three Breeds Based on Electronic Sensory Evaluations. Foods 2021, 10, 1984. [Google Scholar] [CrossRef]
- Chen, J.; Yan, W.; Fu, Y.; Wang, L.; Lv, X.; Dai, R.; Jia, F. The Use of Electronic Nose in the Quality Evaluation and Adulteration Identification of Beijing-You Chicken. Foods 2022, 11, 782. [Google Scholar] [CrossRef] [PubMed]
- Li, S.; Xiang, C.; Ge, Y.; Liu, H.; Zhang, D.; Wang, Z. Differences in eating quality and electronic sense of meat samples as a function of goat breed and postmortem rigor state. Food Res. Int. 2022, 152, 110923. [Google Scholar] [CrossRef] [PubMed]
- Azarbad, M.H.; Jeleń, H. Determination of Hexanal—An Indicator of Lipid Oxidation by Static Headspace Gas Chromatography (SHS-GC) in Fat-Rich Food Matrices. Food Anal. Methods 2015, 8, 1727–1733. [Google Scholar] [CrossRef]
- Liu, H.; Hui, T.; Fang, F.; Ma, Q.; Li, S.; Zhang, D.; Wang, Z. Characterization and Discrimination of Key Aroma Compounds in Pre- and Postrigor Roasted Mutton by GC-O-MS, GC E-Nose and Aroma Recombination Experiments. Foods 2021, 10, 2387. [Google Scholar] [CrossRef] [PubMed]
- Liu, Y.; Huang, Y.; Wang, Z.; Cai, S.; Zhu, B.; Dong, X. Recent advances in fishy odour in aquatic fish products, from formation to control. Int. J. Food Sci. Technol. 2021, 56, 4959–4969. [Google Scholar] [CrossRef]
- Shahidi, F.; Oh, W.Y. Lipid-derived flavor and off-flavor of traditional and functional foods: An overview. J. Food Bioact. 2020, 10, 10224. [Google Scholar] [CrossRef]
- Macedo, G.E.; de Brum Vieira, P.; Rodrigues, N.R.; Gomes, K.K.; Martins, I.K.; Franco, J.L.; Posser, T. Fungal compound 1-octen-3-ol induces mitochondrial morphological alterations and respiration dysfunctions in Drosophila melanogaster. Ecotoxicol. Environ. Saf. 2020, 206, 111232. [Google Scholar] [CrossRef]
- Muroya, S.; Ueda, S.; Komatsu, T.; Miyakawa, T.; Ertbjerg, P. MEATabolomics: Muscle and Meat Metabolomics in Domestic Animals. Metabolites 2020, 10, 188. [Google Scholar] [CrossRef]
- Utpott, M.; Rodrigues, E.; Rios, A.d.O.; Mercali, G.D.; Flôres, S.H. Metabolomics: An analytical technique for food processing evaluation. Food Chem. 2022, 366, 130685. [Google Scholar] [CrossRef]
- Liu, C.; Pan, D.; Ye, Y.; Cao, J. 1H NMR and multivariate data analysis of the relationship between the age and quality of duck meat. Food Chem. 2013, 141, 1281–1286. [Google Scholar] [CrossRef]
- Jahanian, R.; Ashnagar, M. Effects of dietary supplementation of choline and carnitine on growth performance, meat oxidative stability and carcass composition of broiler chickens fed diets with different metabolisable energy levels. Br. Poult. Sci. 2018, 59, 470–476. [Google Scholar] [CrossRef]
- Liu, G.; Ding, Y.; Chen, Y.; Yang, Y. Effect of energy intake and L-carnitine on fattening performance, carcass traits, meat quality, blood metabolites, and gene expression of lamb. Small Rumin. Res. 2020, 183, 106025. [Google Scholar] [CrossRef]
- Ramalingam, V.; Song, Z.; Hwang, I. The potential role of secondary metabolites in modulating the flavor and taste of the meat. Food Res. Int. 2019, 122, 174–182. [Google Scholar] [CrossRef] [PubMed]
- Li, J.; Tang, C.; Zhao, Q.; Yang, Y.; Li, F.; Qin, Y.; Zhang, J. Integrated lipidomics and targeted metabolomics analyses reveal changes in flavor precursors in psoas major muscle of castrated lambs. Food Chem. 2020, 333, 127451. [Google Scholar] [CrossRef] [PubMed]
- Massey, K.A.; Blakeslee, C.H.; Pitkow, H.S. A review of physiological and metabolic effects of essential amino acids. Amino Acids 1998, 14, 271–300. [Google Scholar] [CrossRef]
- Subramaniam, S.; Fletcher, C. Trimethylamine N-oxide: Breathe new life. Br. J. Pharmacol. 2018, 175, 1344–1353. [Google Scholar] [CrossRef]
- Lougovois, V. Freshness quality and spoilage of chill-stored fish. Food Policy Control Res. 2005, 1, 35–86. [Google Scholar]
- Mohammadi, M.; Mirza Alizadeh, A.; Mollakhalili Meybodi, N. Off-Flavors in Fish: A Review of Potential Development Mechanisms, Identification and Prevention Methods. J. Hum. Environ. Health Promot. 2021, 7, 120–128. [Google Scholar] [CrossRef]





| Descriptor | Definition | Rating Scale | Standard Reference (Extreme Level) |
|---|---|---|---|
| Bloody | Aromatic associated with raw lean meat, blood, serum or metal/iron | 0 = no bloody odor 10 = intense bloody odor | Raw beef liver |
| Pungent | Very strong, sharp smell | 0 = no pungent odor 10 = intense pungent odor | Reminiscent of a rotten freshwater fish |
| Fishy | Aromatic associated with spoiled fish | 0 = no fishy odor 10 = intense fishy odor | Reminiscent of a rotten freshwater fish |
| Rotten egg | Aromatic associated with rotten eggs | 0 = no rotten egg odor 10 = intense rotten egg odor | Reminiscent of a rotten egg |
| Ammonia-like | Aromatic associated with ammonia | 0 = no ammonia-like odor 10 = intense ammonia-like odor | 0.2% ammonia in water |
| Sensors | Sensitive Characteristics | Reference Volatile Compounds |
|---|---|---|
| W1C | Aromatic compounds | Methylbenzene, 10 ppm |
| W5S | Nitrogen oxides | NO2, 1 ppm |
| W3C | Ammonia and aromatic compounds | Benzene, 10 ppm |
| W6S | Hydrogen | H2, 100 ppb |
| W5C | Hydrocarbons, aromatic compounds | Propane, 1 ppb |
| W1S | Methane, broad range | CH3, 100 ppm |
| W1W | Inorganic sulfides | H2S, 1 ppm |
| W2S | Alcohols, aldehydes and ketones, broad range | CO, 100 ppm |
| W2W | Aromatic compounds, sulfur organic compounds | H2S, 1 ppm |
| W3S | Long-cyclic alkane | CH3, 100 ppm |
| Descriptor | SG | FG | p-Values |
|---|---|---|---|
| Bloody | 1.50 ± 0.17 | 1.30 ± 0.15 | 0.388 |
| Pungent | 1.40 ± 0.16 | 1.30 ± 0.15 | 0.660 |
| Fishy | 2.60 ± 0.22 a | 1.50 ± 0.22 b | 0.003 |
| Rotten egg | 1.20 ± 0.13 | 1.30 ± 0.15 | 0.628 |
| Ammonia-like | 1.70 ± 0.26 | 1.60 ± 0.16 | 0.749 |
| Sensors | SG | FG | p-Values |
|---|---|---|---|
| W1C | 0.86 ± 0.01 b | 0.88 ± 0.01 a | 0.018 |
| W5S | 1.62 ± 0.10 | 1.63 ± 0.11 | 0.878 |
| W3C | 0.91 ± 0.01 b | 0.92 ± 0.01 a | 0.024 |
| W6S | 1.10 ± 0.01 | 1.10 ± 0.00 | 0.078 |
| W5C | 0.92 ± 0.01 | 0.93 ± 0.01 | 0.112 |
| W1S | 2.86 ± 0.37 a | 2.40 ± 0.33 b | 0.045 |
| W1W | 1.87 ± 0.06 | 1.90 ± 0.14 | 0.567 |
| W2S | 1.43 ± 0.05 a | 1.36 ± 0.05 b | 0.048 |
| W2W | 1.76 ± 0.07 | 1.74 ± 0.09 | 0.698 |
| W3S | 1.17 ± 0.01 a | 1.15 ± 0.00 b | 0.000 |
| Compounds | Slow-Growing | Fast-Growing | Flavors and Aromas |
|---|---|---|---|
| Hexanal | 39.29 ± 2.95 | 40.57 ± 2.30 | Green, grass |
| Nonanal | 12.65 ± 0.89 a | 8.81 ± 1.19 b | Green, stale |
| Octanal | 7.03 ± 0.34 a | 4.39 ± 0.61 b | Fruity, sour |
| Furan, 2-pentyl- | 4.21 ± 0.87 | 4.18 ± 0.62 | Metallic, green, earthy, beany |
| Heptanal | 3.64 ± 0.15 | 3.11 ± 0.27 | Cheesy, fatty |
| Octenol | 0.45 ± 0.45 b | 5.77 ± 1.89 a | Mushroom |
| Octenal | 2.51 ± 0.37 a | 1.29 ± 0.43 b | Fatty |
| Octanedione | 1.78 ± 0.58 | 3.88 ± 1.07 | Warmed over flavor, lipid oxidation |
| Pentanal | 1.59 ± 0.19 | 1.46 ± 0.25 | Pungent |
| Formic acid, octyl ester | 0.44 ± 0.23 | 0.11 ± 0.10 | - |
| Heptanol | 0.49 ± 0.16 | 0.23 ± 0.10 | Green |
| Heptenal | 0.77 ± 0.31 | 0.38 ± 0.16 | Fatty |
| Pentanol | 0.45 ± 0.08 b | 0.8 ± 0.14 a | Fruity, grassy, sweet |
| Benzaldehyde | 0.79 ± 0.11 | 1.5 ± 0.39 | Almond |
| Carbamodithioic acid, diethyl-, methylester | 0.59 ± 0.13 | 0.63 ± 0.31 | - |
| Propanal, 3-(methylthio)- | 0.26 ± 0.08 | 0.33 ± 0.10 | - |
| Octanol | 1.04 ± 0.27 | 0.94 ± 0.28 | Citrus |
| Decadienal | 0.57 ± 0.22 | 0.26 ± 0.15 | Fatty, meat |
| Tridecenal | 1.52 ± 0.73 | 0.12 ± 0.08 | Waxy, citrus rind, fatty, soapy |
| Decanal | 0.28 ± 0.09 | 0.27 ± 0.12 | Flowery |
| Cyclohexenol | 0.42 ± 0.28 | 0.74 ± 0.45 | Caramelized, phenolic, and floral aroma |
| Heptanone | 0.27 ± 0.11 b | 0.98 ± 0.22 a | Musty, spicy |
| Octenol | 0.04 ± 0.04 b | 0.7 ± 0.26 a | Green apple |
| Pentadecanal- | 0.19 ± 0.09 | 0.24 ± 0.14 | Citrus rind and fresh waxy odors |
| Nonenal | 0.65 ± 0.25 | 0.39 ± 0.20 | Fishy, tallow |
| Hexanol | 0.1 ± 0.06 | 0.23 ± 0.10 | Green |
| Nonadienal | 0.37 ± 0.18 | - | Fishy, waxy |
Publisher’s Note: MDPI stays neutral with regard to jurisdictional claims in published maps and institutional affiliations. |
© 2022 by the authors. Licensee MDPI, Basel, Switzerland. This article is an open access article distributed under the terms and conditions of the Creative Commons Attribution (CC BY) license (https://creativecommons.org/licenses/by/4.0/).
Share and Cite
Weng, K.; Song, L.; Bao, Q.; Cao, Z.; Zhang, Y.; Zhang, Y.; Chen, G.; Xu, Q. Comparative Characterization of Key Volatile Compounds in Slow- and Fast-Growing Duck Raw Meat Based on Widely Targeted Metabolomics. Foods 2022, 11, 3975. https://doi.org/10.3390/foods11243975
Weng K, Song L, Bao Q, Cao Z, Zhang Y, Zhang Y, Chen G, Xu Q. Comparative Characterization of Key Volatile Compounds in Slow- and Fast-Growing Duck Raw Meat Based on Widely Targeted Metabolomics. Foods. 2022; 11(24):3975. https://doi.org/10.3390/foods11243975
Chicago/Turabian StyleWeng, Kaiqi, Lina Song, Qiang Bao, Zhengfeng Cao, Yu Zhang, Yang Zhang, Guohong Chen, and Qi Xu. 2022. "Comparative Characterization of Key Volatile Compounds in Slow- and Fast-Growing Duck Raw Meat Based on Widely Targeted Metabolomics" Foods 11, no. 24: 3975. https://doi.org/10.3390/foods11243975
APA StyleWeng, K., Song, L., Bao, Q., Cao, Z., Zhang, Y., Zhang, Y., Chen, G., & Xu, Q. (2022). Comparative Characterization of Key Volatile Compounds in Slow- and Fast-Growing Duck Raw Meat Based on Widely Targeted Metabolomics. Foods, 11(24), 3975. https://doi.org/10.3390/foods11243975

