Effect of High Hydrostatic Pressure on the Metabolite Profile of Striped Prawn (Melicertus kerathurus) during Chilled Storage
Abstract
1. Introduction
2. Materials and Methods
2.1. Sample Preparation
2.2. HHP Treatment
2.3. Storage
2.4. Microbiological Analysis
2.5. Metabolomics Analysis by 1H-NMR
2.6. Statistical Analysis
3. Results
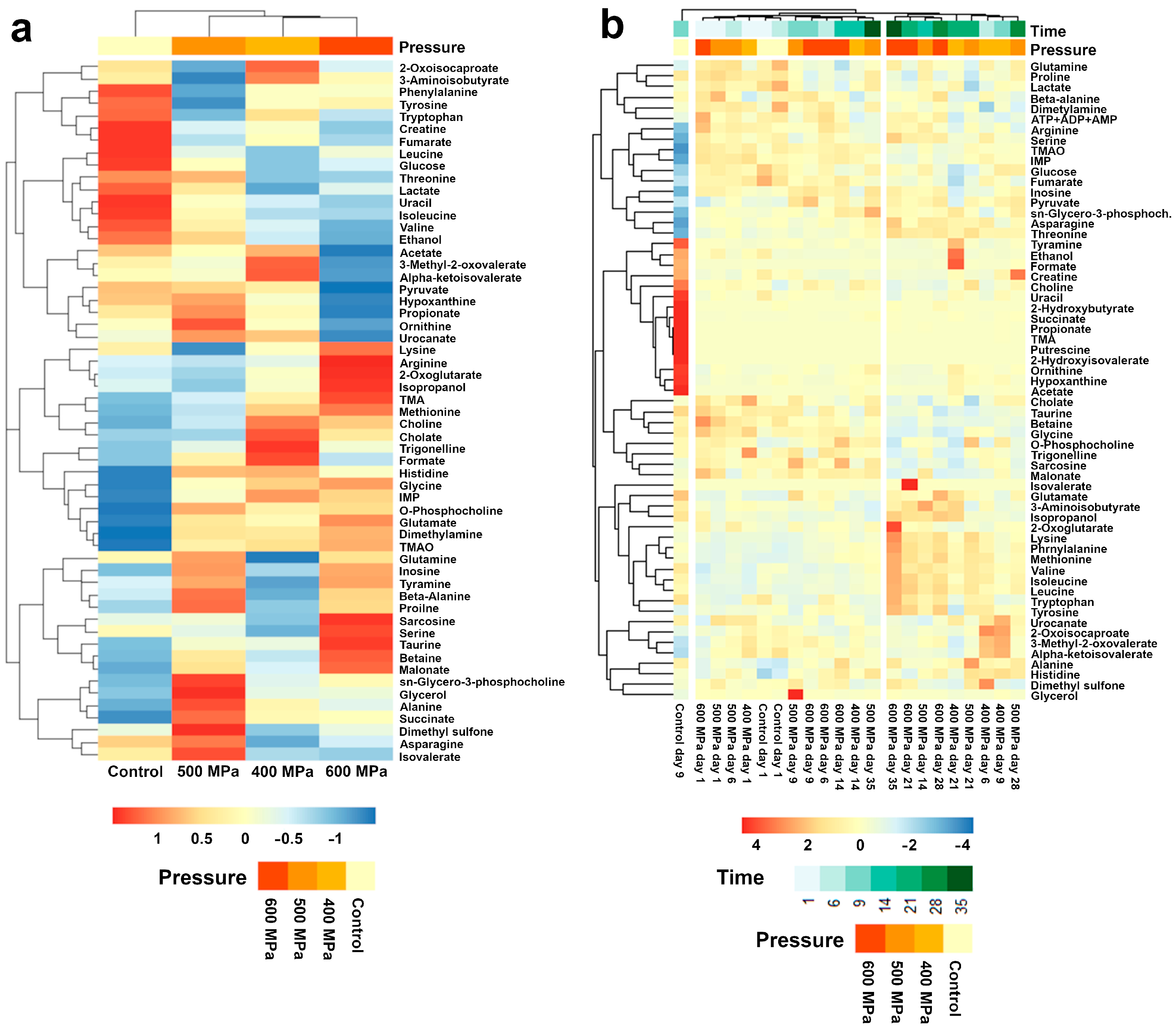
3.1. Characterization of the Striped Prawn Flesh Metabolome
3.2. Effect of HHP on Freshness-Related Metabolites during Storage
3.2.1. Nucleotide Degradation
3.2.2. TMAO, TMA, and DMA
3.2.3. Biogenic Amines
3.3. Effect of HHP on Taste-Active Metabolites during Storage
3.4. Effect of HHP Treatment on Other Metabolites
3.5. Effect of HHP on Microorganisms
3.6. Correlations between Microorganisms and Metabolites
4. Discussion
5. Conclusions
Supplementary Materials
Author Contributions
Funding
Data Availability Statement
Acknowledgments
Conflicts of Interest
References
- FAO. The State of World Fisheries and Aquaculture 2020. In Sustainability in Action; FAO: Rome, Italy, 2020. [Google Scholar] [CrossRef]
- Dalgaard, P.; Madsen, H.L.; Samieian, N.; Emborg, J. Biogenic Amine Formation and Microbial Spoilage in Chilled Garfish (Belone belone belone)—Effect of Modified Atmosphere Packaging and Previous Frozen Storage. J. Appl. Microbiol. 2006, 101, 80–95. [Google Scholar] [CrossRef] [PubMed]
- Ekonomou, S.I.; Boziaris, I.S. Non-Thermal Methods for Ensuring the Microbiological Quality and Safety of Seafood. Appl. Sci. 2021, 11, 833. [Google Scholar] [CrossRef]
- Banerjee, R.; Verma, A.K. Minimally Processed Meat and Fish Products. In Food Engineering Series; Springer: Berlin/Heidelberg, Germany, 2015. [Google Scholar]
- Roobab, U.; Fidalgo, L.G.; Arshad, R.N.; Khan, A.W.; Zeng, X.; Bhat, Z.F.; Bekhit, A.E.A.; Batool, Z.; Aadil, R.M. High-pressure Processing of Fish and Shellfish Products: Safety, Quality, and Research Prospects. Compr. Rev. Food Sci. Food Saf. 2022, 21, 3297–3325. [Google Scholar] [CrossRef]
- Reyes, J.E.; Tabilo-Munizaga, G.; Pérez-Won, M.; Maluenda, D.; Roco, T. Effect of High Hydrostatic Pressure (HHP) Treatments on Microbiological Shelf-Life of Chilled Chilean Jack Mackerel (Trachurus murphyi). Innov. Food Sci. Emerg. Technol. 2015, 29, 107–112. [Google Scholar] [CrossRef]
- Prabhakar, P.K.; Vatsa, S.; Srivastav, P.P.; Pathak, S.S. A Comprehensive Review on Freshness of Fish and Assessment: Analytical Methods and Recent Innovations. Food Res. Int. 2020, 133, 109157. [Google Scholar] [CrossRef]
- Lou, X.; Zhai, D.; Yang, H. Changes of Metabolite Profiles of Fish Models Inoculated with Shewanella baltica during Spoilage. Food Control 2021, 123, 107697. [Google Scholar] [CrossRef]
- Márquez-Ríos, E.; Moraán-Palacio, E.F.; Lugo-Saánchez, M.E.; Ocano-Higuera, V.M.; Pacheco-Aguilar, R. Postmortem Biochemical Behavior of Giant Squid (Dosidicus gigas) Mantle Muscle Stored in Ice and Its Relation with Quality Parameters. J. Food Sci. 2007, 72, C356–C362. [Google Scholar] [CrossRef] [PubMed]
- Mendes, R.; Quinta, R.; Nunes, M.L. Changes in Baseline Levels of Nucleotides during Ice Storage of Fish and Crustaceans from the Portuguese Coast. Eur. Food Res. Technol. 2001, 212, 141–146. [Google Scholar] [CrossRef]
- Karube, I.; Matsuoka, H.; Suzuki, S.; Watanabe, E.; Toyama, K. Determination of Fish Freshness with an Enzyme Sensor System. J. Agric. Food Chem. 1984, 32, 314–319. [Google Scholar] [CrossRef]
- Visciano, P.; Schirone, M.; Paparella, A. An Overview of Histamine and Other Biogenic Amines in Fish and Fish Products. Foods 2020, 9, 1795. [Google Scholar] [CrossRef]
- Sarower, M.G.; Farah, A.; Hasanuzzaman, M.; Biswas, B.; Abe, H. Taste Producing Components in Fish and Fisheries Products: A Review. Int. J. Food Ferment. Technol. 2012, 2, 113–121. [Google Scholar]
- Shumilina, E.; Ciampa, A.; Capozzi, F.; Rustad, T.; Dikiy, A. NMR Approach for Monitoring Post-Mortem Changes in Atlantic Salmon Fillets Stored at 0 and 4 °C. Food Chem. 2015, 184, 12–22. [Google Scholar] [CrossRef]
- Ciampa, A.; Picone, G.; Laghi, L.; Nikzad, H.; Capozzi, F. Changes in the Amino Acid Composition of Bogue (Boops boops) Fish during Storage at Different Temperatures by 1H-NMR Spectroscopy. Nutrients 2012, 4, 542–553. [Google Scholar] [CrossRef]
- Lu, Z.; Wang, S.; Ji, C.; Shan, X.; Wu, H. Evaluation of Metal Pollution-Induced Biological Effects in Chinese Shrimp Fenneropenaeus chinensis by NMR-Based Metabolomics. Mar. Pollut. Bull. 2020, 150, 110688. [Google Scholar] [CrossRef]
- Cappello, T.; Giannetto, A.; Parrino, V.; de Marco, G.; Mauceri, A.; Maisano, M. Food Safety Using NMR-Based Metabolomics: Assessment of the Atlantic Bluefin Tuna, Thunnus Thynnus, from the Mediterranean Sea. Food Chem. Toxicol. 2018, 115, 391–397. [Google Scholar] [CrossRef]
- Iacumin, L.; Pellegrini, M.; Sist, A.; Tabanelli, G.; Montanari, C.; Bernardi, C.; Comi, G. Improving the Shelf-Life of Fish Burgers Made with a Mix of Sea Bass and Sea Bream Meat by Bioprotective Cultures. Microorganisms 2022, 10, 1786. [Google Scholar] [CrossRef]
- Dieterle, F.; Ross, A.; Schlotterbeck, G.; Senn, H. Probabilistic Quotient Normalization as Robust Method to Account for Dilution of Complex Biological Mixtures. Application In1H NMR Metabonomics. Anal. Chem 2006, 78, 4281–4290. [Google Scholar] [CrossRef]
- Rotzoll, N.; Dunkel, A.; Hofmann, T. Quantitative Studies, Taste Reconstitution, and Omission Experiments on the Key Taste Compounds in Morel Mushrooms (Morchella deliciosa Fr.). J. Agric. Food Chem. 2006, 54, 2705–2711. [Google Scholar] [CrossRef]
- Yamaguchi, S.; Yoshikawa, T.; Ikeda, S.; Ninomiya, T. Measurement of the Relative Taste Intensity of Some L-α-Amino Acids and 5′-Nucleotides. J. Food Sci. 1971, 36, 846–849. [Google Scholar] [CrossRef]
- Erkan, N.; Üretener, G.; Alpas, H.; Selçuk, A.; Özden, Ö.; Buzrul, S. Effect of High Hydrostatic Pressure (HHP) Treatment on Physicochemical Properties of Horse Mackerel (Trachurus trachurus). Food Bioproc. Tech. 2011, 4, 1322–1329. [Google Scholar] [CrossRef]
- de Alba, M.; Pérez-Andrés, J.M.; Harrison, S.M.; Brunton, N.P.; Burgess, C.M.; Tiwari, B.K. High Pressure Processing on Microbial Inactivation, Quality Parameters and Nutritional Quality Indices of Mackerel Fillets. Innov. Food Sci. Emerg. Technol. 2019, 55, 80–87. [Google Scholar] [CrossRef]
- Kaur, B.P.; Kaushik, N.; Rao, P.S.; Chauhan, O.P. Effect of High-Pressure Processing on Physical, Biochemical, and Microbiological Characteristics of Black Tiger Shrimp (Penaeus monodon): High-Pressure Processing of Shrimp. Food Bioproc. Tech. 2013, 6, 1390–1400. [Google Scholar] [CrossRef]
- Ghosh, S.; Sarker, D.; Misra, T.N. Development of an Amperometric Enzyme Electrode Biosensor for Fish Freshness Detection. Sens. Actuators B Chem. 1998, 53, 58–62. [Google Scholar] [CrossRef]
- Özogul, Y.; Ahmad, J.I.; Hole, M.; Özogul, F.; Deguara, S. The Effects of Partial Replacement of Fish Meal by Vegetable Protein Sources in the Diet of Rainbow Trout (Onchorynchus mykiss) on Post Mortem Spoilage of Fillets. Food Chem. 2006, 96, 549–561. [Google Scholar] [CrossRef]
- Karim, N.U.; Kennedy, J.T.; Linton, M.; Patterson, M.; Watson, S.; Gault, N. Determination of Nucleotide and Enzyme Degradation in Haddock (Melanogrammus aeglefinus) and Herring (Clupea harengus) after High Pressure Processing. Peer J. 2019, 2019, e7527. [Google Scholar] [CrossRef] [PubMed]
- Alasalvar, C.; Taylor, K.D.A.; Öksüz, A.; Garthwaite, T.; Alexis, M.N.; Grigorakis, K. Freshness Assessment of Cultured Sea Bream (Sparus aurata) by Chemical, Physical and Sensory Methods. Food Chem. 2001, 72, 33–40. [Google Scholar] [CrossRef]
- Prabhakar, P.K.; Srivastav, P.P.; Pathak, S.S. Kinetics of Total Volatile Basic Nitrogen and Trimethylamine Formation in Stored Rohu (Labeo rohita) Fish. J. Aquat. Food Prod. Technol. 2019, 28, 452–464. [Google Scholar] [CrossRef]
- Senturk, T.; Alpas, H. Effect of High Hydrostatic Pressure Treatment (HHPT) on Quality and Shelf Life of Atlantic Mackerel (Scomber scombrus). Food Bioproc. Tech. 2013, 6, 2306–2318. [Google Scholar] [CrossRef]
- Johnson, R.J.; Nakagawa, T.; Sánchez-Lozada, L.G.; Lanaspa, M.A.; Tamura, Y.; Tanabe, K.; Ishimoto, T.; Thomas, J.; Inaba, S.; Kitagawa, W.; et al. Umami: The Taste That Drives Purine Intake. J. Rheumatol. 2013, 40, 1794–1796. [Google Scholar] [CrossRef]
- Visciano, P.; Schirone, M.; Tofalo, R.; Suzzi, G. Biogenic Amines in Raw and Processed Seafood. Front. Microbiol. 2012, 3, 188. [Google Scholar] [CrossRef]
- Benner, R.A.; Staruszkiewicz, W.F.; Rogers, P.L.; Otwell, W.S. Evaluation of Putrescine, Cadaverine, and Indole as Chemical Indicators of Decomposition in Penaeid Shrimp. J. Food Sci. 2003, 68, 2178–2185. [Google Scholar] [CrossRef]
- Baixas-Nogueras, S.; Bover-Cid, S.; Veciana-Nogués, M.T.; Mariné-Font, A.; Vidal-Carou, M.C. Biogenic Amine Index for Freshness Evaluation in Iced Mediterranean Hake (Merluccius merluccius). J. Food Prot. 2005, 68, 2433–2438. [Google Scholar] [CrossRef] [PubMed]
- Wunderlichová, L.; Buňková, L.; Koutný, M.; Jančová, P.; Buňka, F. Formation, Degradation, and Detoxification of Putrescine by Foodborne Bacteria: A Review. Compr. Rev. Food Sci. Food Saf. 2014, 13, 1012–1030. [Google Scholar] [CrossRef]
- Jia, S.; Li, Y.; Zhuang, S.; Sun, X.; Zhang, L.; Shi, J.; Hong, H.; Luo, Y. Biochemical Changes Induced by Dominant Bacteria in Chill-Stored Silver Carp (Hypophthalmichthys molitrix) and GC-IMS Identification of Volatile Organic Compounds. Food Microbiol. 2019, 84, 103248. [Google Scholar] [CrossRef]
- Liu, X.; Huang, Z.; Jia, S.; Zhang, J.; Li, K.; Luo, Y. The Roles of Bacteria in the Biochemical Changes of Chill-Stored Bighead Carp (Aristichthys nobilis): Proteins Degradation, Biogenic Amines Accumulation, Volatiles Production, and Nucleotides Catabolism. Food Chem. 2018, 255, 174–181. [Google Scholar] [CrossRef]
- Gou, J.; Choi, G.P.; Ahn, J. Biochemical Quality Assessment of Semi-Dried Squid (Todarodes pacificus) Treated with High Hydrostatic Pressure. J. Food Biochem. 2012, 36, 171–178. [Google Scholar] [CrossRef]
- Xu, Y.; Li, L.; Mac Regenstein, J.; Gao, P.; Zang, J.; Xia, W.; Jiang, Q. The Contribution of Autochthonous Microflora on Free Fatty Acids Release and Flavor Development in Low-Salt Fermented Fish. Food Chem. 2018, 256, 259–267. [Google Scholar] [CrossRef]
- Kato, M.; Ra Rhue, M.; Nishimura, T. Role of Free Amino Acids and Peptides in Food Taste. In Flavor Chemistry; American Chemical Society: Washington, DC, USA, 1989; Chapter 13; pp. 158–174. [Google Scholar] [CrossRef]






| Time (Days) | Treatment | |||
|---|---|---|---|---|
| Control | 400 MPa | 500 MPa | 600 MPa | |
| 1 | 39.93 ± 8.51 AB * | 33.62 ± 1.06 AB | 40.11 ± 1.91 A | 31.83 ± 0.95 B |
| 6 | 42.24 ± 0.66 A | 38.68 ± 0.29 B | 37.13 ± 0.44 C | 37.91 ± 1.97 AC |
| 9 | 93.52 ± 1.23 A | 50.28 ± 3.57 B | 45.95 ± 2.63 BC | 44.13 ± 0.38 C |
| 14 | 40.36 ± 0.21 | 41.12 ± 0.03 | 40.48 ± 1.42 | |
| 21 | 50.3 ± 0.83 | 44.33 ± 0.41 | 44.78 ± 0.48 | |
| 28 | 45.45 ± 1.24 | 45.56 ± 0.6 | ||
| 35 | 52.12 ± 1.15 | 46.32 ± 0.14 | ||
| Treatments | Time (Days) | TMAO | TMA | DMA | Cadaverine | Putrescine | Tyramine |
|---|---|---|---|---|---|---|---|
| Control | 1 | 137.8 ± 3.13 Ab * | 0.48 ± 0.04 Bc ** | 0.1 ± 0 Aa | - *** | - | - |
| 6 | 178.64 ± 0.71 Aa | 1.09 ± 0.18 Ac | 0.15 ± 0.02 Aa | - | - | - | |
| 9 | 17.47 ± 2.43 Bc | 139.1 ± 0.89 Aa | 0.1 ± 0.01 Aa | 2.78 ± 0.36 | 102 ± 13.5 | 14.19 ± 1.18 | |
| 400 MPa | 1 | 183.33 ± 14.1 Aa | 0.7 ± 0.04 ABa | 0.12 ± 0 Aa | - | - | - |
| 6 | 141.7 ± 4.1 Abc | 0.7 ± 0.05 ABa | 0.06 ± 0 Bc | - | - | - | |
| 9 | 135.93 ± 4.87 Abc | 2.55 ± 1.08 Ba | 0.1 ± 0 Ab | - | - | - | |
| 14 | 156.45 ± 5.34 Aab | 1.82 ± 0.48 Ba | 0.09 ± 0 Ab | - | - | 0.69 ± 0.15 | |
| 21 | 125.8 ± 4.61 Bc | 0.96 ± 0.01 Aa | 0.09 ± 0 Ab | - | - | 8.2 ± 0.36 | |
| 500 MPa | 1 | 173.62 ± 15.48 Aa | 0.56 ± 0.05 Bb | 0.12 ± 0 Aab | - | - | - |
| 6 | 157.63 ± 3.17 Aa | 0.52 ± 0.03 Bb | 0.12 ± 0 ABa | - | - | - | |
| 9 | 159.13 ± 2.67 Aa | 1.41 ± 0.22 Ba | 0.1 ± 0.01 Aabc | - | - | - | |
| 14 | 150.26 ± 2.72 Aa | 0.71 ± 0 Bb | 0.1 ± 0 Acd | - | - | - | |
| 21 | 148.7 ± 4.65 Aa | 0.79 ± 0.03 Ab | 0.1 ± 0 Abc | - | - | - | |
| 28 | 138.74 ± 8.26 a | 0.4 ± 0.01 b | 0.08 ± 0 d | - | - | - | |
| 35 | 156.72 ± 0.35 a | 0.47 ± 0.03 b | 0.11 ± 0 ab | - | - | - | |
| 600 MPa | 1 | 186.41 ± 18.67 Aa | 0.87 ± 0.01 Aa | 0.12 ± 0.02 Aa | - | - | - |
| 6 | 161.97 ± 15.03 Aabc | 0.5 ± 0.02 Bd | 0.13 ± 0.02 ABa | - | - | - | |
| 9 | 151.44 ± 6.29 Aabc | 0.8 ± 0.03 Bab | 0.11 ± 0 Aa | - | - | - | |
| 14 | 173.41 ± 4.35 Aab | 0.69 ± 0.02 Bbc | 0.1 ± 0 Aa | - | - | - | |
| 21 | 115.76 ± 6.1 Bc | 0.59 ± 0.03 Bcd | 0.1 ± 0.01 Aa | - | - | - | |
| 28 | 120.67 ± 9.25 c | 0.5 ± 0.05 d | 0.11 ± 0 a | - | - | - | |
| 35 | 130.21 ± 3.59 bc | 0.64 ± 0.02 d | 0.1 ± 0 a | - | - | - |
| Metabolite | Correlation | Adjusted p-Value | |
|---|---|---|---|
| Amines | |||
| Trigonelline | −0.41 | 1.46 × 10−2 | |
| TMAO | −0.66 | 8.72 × 10−6 | |
| Amino Acids | |||
| Arginine | −0.59 | 1.21 × 10−4 | |
| Glycine | −0.51 | 1.29 × 10−3 | |
| Betaine | −0.47 | 4.77 × 10−3 | |
| Sarcosine | −0.45 | 5.64 × 10−3 | |
| Ornithine | 0.34 | 4.87 × 10−2 | |
| Creatine | 0.36 | 3.33 × 10−2 | |
| Tryptophan | 0.38 | 2.38 × 10−2 | |
| Threonine | 0.43 | 8.70 × 10−3 | |
| Methionine | 0.46 | 5.64 × 10−3 | |
| Phenylalanine | 0.52 | 1.17 × 10−3 | |
| Leucine | 0.59 | 1.21 × 10−4 | |
| Isoleucine | 0.63 | 3.49 × 10−5 | |
| Valine | 0.73 | 4.87 × 10−7 | |
| Organic acids | |||
| Fumarate | −0.51 | 1.29 × 10−3 | |
| Succinate | 0.59 | 1.21 × 10−4 | |
| Acetate | 0.56 | 3.38 × 10−4 | |
| Nucleotides | |||
| AMP | −0.5 | 2.01 × 10−3 | |
| Inosine | −0.45 | 5.64 × 10−3 | |
| IMP | −0.69 | 2.40 × 10−6 | |
| Other | |||
| Glycerol | −0.4 | 1.74 × 10−2 | |
| Alpha-ketoisovaleric acid | −0.4 | 1.59 × 10−2 | |
| Ethanol | 0.34 | 4.87 × 10−2 | |
| Propionate | 0.44 | 8.12 × 10−3 |
Publisher’s Note: MDPI stays neutral with regard to jurisdictional claims in published maps and institutional affiliations. |
© 2022 by the authors. Licensee MDPI, Basel, Switzerland. This article is an open access article distributed under the terms and conditions of the Creative Commons Attribution (CC BY) license (https://creativecommons.org/licenses/by/4.0/).
Share and Cite
Lan, Q.; Tappi, S.; Braschi, G.; Picone, G.; Rocculi, P.; Laghi, L. Effect of High Hydrostatic Pressure on the Metabolite Profile of Striped Prawn (Melicertus kerathurus) during Chilled Storage. Foods 2022, 11, 3677. https://doi.org/10.3390/foods11223677
Lan Q, Tappi S, Braschi G, Picone G, Rocculi P, Laghi L. Effect of High Hydrostatic Pressure on the Metabolite Profile of Striped Prawn (Melicertus kerathurus) during Chilled Storage. Foods. 2022; 11(22):3677. https://doi.org/10.3390/foods11223677
Chicago/Turabian StyleLan, Qiuyu, Silvia Tappi, Giacomo Braschi, Gianfranco Picone, Pietro Rocculi, and Luca Laghi. 2022. "Effect of High Hydrostatic Pressure on the Metabolite Profile of Striped Prawn (Melicertus kerathurus) during Chilled Storage" Foods 11, no. 22: 3677. https://doi.org/10.3390/foods11223677
APA StyleLan, Q., Tappi, S., Braschi, G., Picone, G., Rocculi, P., & Laghi, L. (2022). Effect of High Hydrostatic Pressure on the Metabolite Profile of Striped Prawn (Melicertus kerathurus) during Chilled Storage. Foods, 11(22), 3677. https://doi.org/10.3390/foods11223677

