The Motivations for Consumption of Edible Insects: A Systematic Review
Abstract
1. Introduction
2. Materials and Methods
2.1. Study Design
2.2. Literature Search
2.3. Eligibility Criteria
2.4. Data Collection and Extraction
2.5. Data Analysis
3. Results
3.1. Bibliometric Analysis
3.2. Research Characteristics
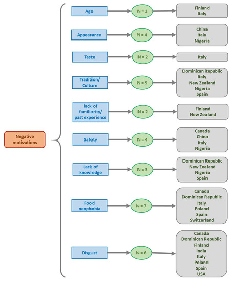
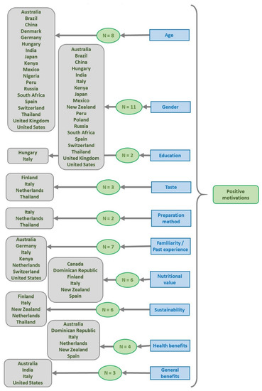
3.3. Determinants of Consumption
3.4. Whole Insects (WI) versus Food Containing Insects (FCI)
3.5. Insect-Eating Countries (IEC) versus Western Countries (WC)
4. Discussion
5. Conclusions
Author Contributions
Funding
Institutional Review Board Statement
Informed Consent Statement
Data Availability Statement
Acknowledgments
Conflicts of Interest
Appendix A
| (Author, Year) | Study Design a | Country (Region) | Insect-Eating Country? b | Instrument for Data Collection | Sample Size and Composition c | Form of the Insect d | Factors Influencing Insect Acceptance |
|---|---|---|---|---|---|---|---|
| (Balzan et al., 2016) [57] | QS | Italy | No | Focus group | 32 participants (11 M, 21 F) (20 to 35 y) | W + F | Positive
|
| (Barton et al., 2020) [41] | CSS | Canada (Nova Scotia) | No | Questionnaire | 100 participants (39 M, 61 F) (19 to 69 y) | W + F | Positive
|
| (Castro et al., 2019) [42] | CSS | United Sates, Mexico, Peru, Brazil, United Kingdom, Spain, Russia, India, China, Thailand, Japan, South Africa and Australia | B | Questionnaire | 7800 participants (630 recruited per country) (18 to 55+ y) | FCI | Positive
|
| (Cicatiello et al., 2016) [43] | CSS | Italy | No | Questionnaire | 201 participants (90 M, 111 F) (14 to 78 Y) | W + F | Positive
|
| (Clarckson et al., 2018) [58] | QS | New Zealand | No | Focus group | 32 participants (9 M, 23 F) (18 to 75 y) | W + F | Positive
|
| (Gómez-Luciano, 2021) [44] | CSS | Spain (S) Dominican Republic (DR) | No | Questionnaire | 401 participants | NS | Positive
|
| (Laureati et al., 2016) [17] | CSS | Italy | No | Questionnaire | 341 participants (118 M, 223 F) (18 to 80 y) | W + F | Positive
|
| (Levesvelt et al., 2014) [45] | CSS | Australia Netherlands | No | Questionnaire | 208 participants (74 Australian, 134 Dutch) | W + F | Positive
|
| (Liu et al., 2020) [18] | CSS | China | Yes | Questionnaire | 614 participants | W + F | Positive
|
| (Lorini et al. 2021) [19] | CSS | Italy (Florence) | No | Questionnaire | 248 participants (132 M, 116 F) (18 to 38 y) | W + F | Positive
|
| (Meludu et al., 2018) [46] | CSS | Nigeria (Kogi State) | Yes | Questionnaire | 160 participants | NS | Positive
|
| (Modlinska et al., 2021) [20] | CSS | Poland | No | Questionnaire | 1096 participants (493 M, 603 F) (16 to 78 y) | W + F | Positive
|
| (Myers et al., 2018) [62] | QS | Australia | B | Interview | 77 participants (10 M, 67 F) (60+ y) | NS | General (not specified)
|
| (Nyberg et al. 2021) [59] | QS | Sweden | No | Focus group | 13 participants (5 M, 8 F) 4 to 5 y) | W + F | General (not specified)
|
| (Orkusz et al., 2020) [47] | CSS | Poland (Wroclaw) | No | Questionnaire | 454 participants (18 to 24 y) | NS | Positive
|
| (Orsi et al., 2019) [21] | CSS | Germany | No | Questionnaire | 393 participants (193 M, 200 F) (13 to 82 y) | W + F | Positive
|
| (Palmieri et al., 2019) [22] | CSS | Italy (Abruzzo, Campania, Lazio and Molise) | B | Questionnaire | 456 participants (146 M, 310 F) (18 to 65 y) | FCI | Positive
|
| (Pambo et al., 2016) [60] | QS | Kenya (Siaya, Vihiga and Machakos) | B | Focus group | 43 participants (15 M, 28 F) | FCI | General (not specified)
|
| (Pambo et al., 2018) [48] | CSS | Kenya | B | Questionnaire | 432 participants | FCI | Positive
|
| (Ruby et al., 2019) [23] | CSS | USA India | No | Questionnaire | 275 participants (USA) (124 M, 151 F) 201 participants (India) (133 M, 68 F) | W + F | Positive
|
| (Schardong et al., 2019) [49] | CSS | Brazil (North, Northeast, Midwest, Southeast and South) | B | Questionnaire | 1619 participants (608 M, 1011 F) (0 to 50+ y) | W + F | General (not specified)
|
| (Schlup et al., 2018) [50] | CSS | Switzerland | No | Questionnaire | 379 participants (174 M, 205 F) | W + F | Positive
|
| (Sogari et al., 2019) [24] | CSS | Italy (Parma) | No | Questionnaire | 88 participants (43 M, 45 F) (18 to 40 y) | FCI | Positive
|
| (Szendro et al., 2020) [51] | CSS | Hungary | No | Questionnaire | 414 participants (143 M, 271 F) (18 to 50+ y) | FCI | Positive
|
| (Tan et al., 2015) [61] | QS | Thailand (T) Netherlands (N) | B | Focus group | 54 participants (19 M, 35 F) (20 to 65 y) | W + F | Positive
|
| (Tuccillo et al., 2020) [52] | CSS | Finland | No | Questionnaire | 567 participants (188 M, 379 F) (16 to 89 y) | W + F | Positive
|
| (Vartiainen et al., 2020) [53] | CSS | Finland | No | Questionnaire | 567 participants (188 M, 379 F) (16 to 89 y) | FCI | Negative
|
| (Verbeke, 2015) [54] | CSS | Belgium (Flanders) | No | Questionnaire | 368 participants (143 M, 225 F) (18 to 79 y) | FCI | General (not specified)
|
| (Videbaek et al., 2020) [55] | CSS | Denmark | No | Questionnaire | 975 participants (479 M, 496 F) | W + F | Positive
|
| (Wilkinson et al., 2018) [63] | CSS | Australia | B | Questionnaire | 820 participants (451 M, 369 F) (18 to 65+ y) | W + F | General (not specified)
|
| (Woolf et al., 2019) [56] | CSS | USA | No | Questionnaire | 397 participants (136 M, 261 F) (18 to 35+ y) | FCI | Positive
|
References
- Aiking, H. Future protein supply. Trends Food Sci. Technol. 2011, 22, 112–120. [Google Scholar] [CrossRef]
- Tamburino, L.; Bravo, G.; Clough, Y.; Nicholas, K.A. From population to production: 50 years of scientific literature on how to feed the world. Glob. Food Secur. 2020, 24, 100346. [Google Scholar] [CrossRef]
- Van Huis, A.; Van Itterbeeck, J.; Klunder, H.; Mertens, E.; Halloran, A.; Muir, G.; Vantomme, P. Edible Insects: Future Prospects for Food and Feed Security; Food and Agriculture Organization of the United Nations: Rome, Italy, 2013. [Google Scholar]
- HLPE; Pinstrup-Andersen, P.; Rahmanian, M.; Allahoury, A.; Hendriks, S.; Hewitt, J.; Guillou, M.; Iwanaga, M.; Kalafatic, C.; Kliksberg, B.; et al. Food Losses and Waste in the Context of Sustainable Food Systems; CFS Committee on World Food Security HLPE: Rome, Italy, 2014. [Google Scholar]
- Kawabata, M.; Berardo, A.; Mattei, P.; de Pee, S. Food security and nutrition challenges in Tajikistan: Opportunities for a systems approach. Food Policy 2020, 96, 101872. [Google Scholar] [CrossRef]
- Berggren, Å.; Jansson, A.; Low, M. Approaching Ecological Sustainability in the Emerging Insects-as-Food Industry. Trends Ecol. Evol. 2019, 34, 132–138. [Google Scholar] [CrossRef] [PubMed]
- Raheem, D.; Raposo, A.; Oluwole, O.B.; Nieuwland, M.; Saraiva, A.; Carrascosa, C. Entomophagy: Nutritional, ecological, safety and legislation aspects. Food Res. Int. 2019, 126, 108672. [Google Scholar] [CrossRef] [PubMed]
- Meyer-Rochow, V.B.; Gahukar, R.T.; Ghosh, S.; Jung, C. Chemical Composition, Nutrient Quality and Acceptability of Edible Insects Are Affected by Species, Developmental Stage, Gender, Diet, and Processing Method. Foods 2021, 10, 1036. [Google Scholar] [CrossRef] [PubMed]
- Imathiu, S. Benefits and food safety concerns associated with consumption of edible insects. NFS J. 2020, 18, 1–11. [Google Scholar] [CrossRef]
- Lucas, A.J.d.S.; Oliveira, L.M.; Rocha, M.; Prentice, C. Edible insects: An alternative of nutritional, functional and bioactive compounds. Food Chem. 2020, 311, 126022. [Google Scholar] [CrossRef]
- Toti, E.; Massaro, L.; Kais, A.; Aiello, P.; Palmery, M.; Peluso, I. Entomophagy: A Narrative Review on Nutritional Value, Safety, Cultural Acceptance and A Focus on the Role of Food Neophobia in Italy. Eur. J. Investig. Health Psychol. Educ. 2020, 10, 628–643. [Google Scholar] [CrossRef]
- Nowakowski, A.C.; Miller, A.C.; Miller, M.E.; Xiao, H.; Wu, X. Potential health benefits of edible insects. Crit. Rev. Food Sci. Nutr. 2022, 62, 3499–3508. [Google Scholar] [CrossRef]
- Oonincx, D.G.; de Boer, I.J. Environmental impact of the production of mealworms as a protein source for humans–A life cycle assessment. PLoS ONE 2012, 7, e51145. [Google Scholar] [CrossRef] [PubMed]
- Cardoso, A.P.; Ferreira, V.; Leal, M.; Ferreira, M.; Campos, S.; Guiné, R.P.F. Perceptions about Healthy Eating and Emotional Factors Conditioning Eating Behaviour: A Study Involving Portugal, Brazil and Argentina. Foods 2020, 9, 1236. [Google Scholar] [CrossRef] [PubMed]
- Florenca, S.G.; Correia, P.M.R.; Costa, C.A.; Guine, R.P.F. Edible Insects: Preliminary Study about Perceptions, Attitudes, and Knowledge on a Sample of Portuguese Citizens. Foods 2021, 10, 709. [Google Scholar] [CrossRef] [PubMed]
- Rozin, P.; Fallon, A. A Perspective on Disgust. Psychol. Rev. 1987, 94, 23–41. [Google Scholar] [CrossRef] [PubMed]
- Laureati, M.; Proserpio, C.; Jucker, C.; Savoldelli, S. New sustainable protein sources: Consumers′ willingness to adopt insects as feed and food. Ital. J. Food Sci. 2016, 28, 652–668. [Google Scholar]
- Liu, A.J.; Li, J.; Gomez, M.I. Factors Influencing Consumption of Edible Insects for Chinese Consumers. Insects 2020, 11, 10. [Google Scholar] [CrossRef] [PubMed]
- Lorini, C.; Ricotta, L.; Vettori, V.; Del Riccio, M.; Biamonte, M.A.; Bonaccorsi, G. Insights into the Predictors of Attitude toward Entomophagy: The Potential Role of Health Literacy: A Cross-Sectional Study Conducted in a Sample of Students of the University of Florence. Int. J. Environ. Res. Public Health 2021, 18, 5306. [Google Scholar] [CrossRef]
- Modlinska, K.; Adamczyk, D.; Maison, D.; Goncikowska, K.; Pisula, W. Relationship between Acceptance of Insects as an Alternative to Meat and Willingness to Consume Insect-Based Food-A Study on a Representative Sample of the Polish Population. Foods 2021, 10, 2420. [Google Scholar] [CrossRef]
- Orsi, L.; Voege, L.L.; Stranieri, S. Eating edible insects as sustainable food? Exploring the determinants of consumer acceptance in Germany. Food Res. Int. 2019, 125, 108573. [Google Scholar] [CrossRef]
- Palmieri, N.; Perito, M.A.; Macrì, M.C.; Lupi, C. Exploring consumers’ willingness to eat insects in Italy. Br. Food J. 2019, 121, 2937–2950. [Google Scholar] [CrossRef]
- Ruby, M.B.; Rozin, P. Disgust, sushi consumption, and other predictors of acceptance of insects as food by Americans and Indians. Food Qual. Prefer. 2019, 74, 155–162. [Google Scholar] [CrossRef]
- Sogari, G.; Menozzi, D.; Mora, C. The food neophobia scale and young adults′ intention to eat insect products. Int. J. Consum. Stud. 2019, 43, 68–76. [Google Scholar] [CrossRef]
- Hlongwane, Z.T.; Slotow, R.; Munyai, T.C. Nutritional Composition of Edible Insects Consumed in Africa: A Systematic Review. Nutrients 2020, 12, 2786. [Google Scholar] [CrossRef] [PubMed]
- Payne, C.L.R.; Scarborough, P.; Rayner, M.; Nonaka, K. A systematic review of nutrient composition data available for twelve commercially available edible insects, and comparison with reference values. Trends Food Sci. Technol. 2016, 47, 69–77. [Google Scholar] [CrossRef]
- Baiano, A. Edible insects: An overview on nutritional characteristics, safety, farming, production technologies, regulatory framework, and socio-economic and ethical implications. Trends Food Sci. Technol. 2020, 100, 35–50. [Google Scholar] [CrossRef]
- van Huis, A. Nutrition and health of edible insects. Curr. Opin. Clin. Nutr. Metab. Care 2020, 23, 228–231. [Google Scholar] [CrossRef]
- Ayensu, J.; Annan, R.A.; Edusei, A.; Lutterodt, H. Beyond nutrients, health effects of entomophagy: A systematic review. Nutr. Food Sci. 2019, 49, 2–17. [Google Scholar] [CrossRef]
- Jeong, K.Y.; Park, J.W. Insect Allergens on the Dining Table. Curr. Protein Pept. Sci. 2020, 21, 159–169. [Google Scholar] [CrossRef]
- Ribeiro, J.P.C.; Cunha, L.M.; Sousa-Pinto, B.; Fonseca, J. Allergic risks of consuming edible insects: A systematic review. Mol. Nutr. Food Res. 2018, 62, 1700030. [Google Scholar] [CrossRef]
- Murefu, T.R.; Macheka, L.; Musundire, R.; Manditsera, F.A. Safety of wild harvested and reared edible insects: A review. Food Control 2019, 101, 209–224. [Google Scholar] [CrossRef]
- van Huis, A.; Oonincx, D. The environmental sustainability of insects as food and feed. A review. Agron. Sustain. Dev. 2017, 37, 43. [Google Scholar] [CrossRef]
- Wade, M.; Hoelle, J. A review of edible insect industrialization: Scales of production and implications for sustainability. Environ. Res. Lett. 2020, 15, 123013. [Google Scholar] [CrossRef]
- Dagevos, H. A Literature Review of Consumer Research on Edible Insects: Recent Evidence and New Vistas from 2019 Studies. J. Insects Food Feed. 2021, 7, 249–259. [Google Scholar] [CrossRef]
- Hartmann, C.; Siegrist, M. Consumer perception and behaviour regarding sustainable protein consumption: A systematic review. Trends Food Sci. Technol. 2017, 61, 11–25. [Google Scholar] [CrossRef]
- Peniche, P. Drivers of insect consumption across human populations. Evol. Anthropol. 2021. Available online: https://www.x-mol.com/paper/1448463918713073664 (accessed on 11 October 2022). [CrossRef]
- Liberati, A.; Altman, D.; Tetzlaff, J.; Mulrow, C.; Gøtzsche, P.; Ioannidis, J.; Clarke, M.; Devereaux, P.J.; Kleijnen, J.; Moher, D. The PRISMA Statement for Reporting Systematic Reviews and Meta-Analyses of Studies That Evaluate Health Care Interventions: Explanation and Elaboration. J. Clin. Epidemiol. 2009, 62, e1–e34. [Google Scholar] [CrossRef] [PubMed]
- Moher, D.; Shamseer, L.; Clarke, M.; Ghersi, D.; Liberati, A.; Petticrew, M.; Shekelle, P.; Stewart, L.A.; Group, P.-P. Preferred reporting items for systematic review and meta-analysis protocols (PRISMA-P) 2015 statement. Syst. Rev. 2015, 4, 1. [Google Scholar] [CrossRef]
- Page, M.J.; McKenzie, J.E.; Bossuyt, P.M.; Boutron, I.; Hoffmann, T.C.; Mulrow, C.D.; Shamseer, L.; Tetzlaff, J.M.; Akl, E.A.; Brennan, S.E.; et al. The PRISMA 2020 statement: An updated guideline for reporting systematic reviews. Syst. Rev. 2021, 372, n71. [Google Scholar]
- Barton, A.; Richardson, C.D.; McSweeney, M.B. Consumer attitudes toward entomophagy before and after evaluating cricket (Acheta domesticus)-based protein powders. J. Food Sci. 2020, 85, 781–788. [Google Scholar] [CrossRef]
- Castro, M.; Chambers, E. Willingness to eat an insect based product and impact on brand equity: A global perspective. J. Sens. Stud. 2019, 34, e12486. [Google Scholar] [CrossRef]
- Cicatiello, C.; De Rosa, B.; Franco, S.; Lacetera, N. Consumer approach to insects as food: Barriers and potential for consumption in Italy. Br. Food J. 2016, 118, 2271–2286. [Google Scholar] [CrossRef]
- Gómez-Luciano, C.A.; Rondón Domínguez, F.R.; Vriesekoop, F.; Urbano, B. Consumer Acceptance of Insects as Food: Revision of Food Neophobia Scales. J. Int. Food Agribus. Mark. 2021, 34, 305–319. [Google Scholar] [CrossRef]
- Lensvelt, E.J.S.; Steenbekkers, L.P.A. Exploring Consumer Acceptance of Entomophagy: A Survey and Experiment in Australia and the Netherlands. Ecol. Food Nutr. 2014, 53, 543–561. [Google Scholar] [CrossRef] [PubMed]
- Meludu, N.T.; Onoja, M.N. Determinants of edible insects consumption level in Kogi State, Nigeria. J. Agric. Ext. 2018, 22, 156–170. [Google Scholar] [CrossRef]
- Orkusz, A.; Wolańska, W.; Harasym, J.; Piwowar, A.; Kapelko, M. Consumers′ Attitudes Facing Entomophagy: Polish Case Perspectives. Int. J. Environ. Res. Public Health 2020, 17, 2427. [Google Scholar] [CrossRef] [PubMed]
- Pambo, K.O.; Mbeche, R.M.; Okello, J.J.; Mose, G.N.; Kinyuru, J.N. Intentions to consume foods from edible insects and the prospects for transforming the ubiquitous biomass into food. Agric. Hum. Values 2018, 35, 885–898. [Google Scholar] [CrossRef]
- Schardong, I.S.; Freiberg, J.A.; Santana, N.A.; Richards, N. Brazilian consumers′ perception of edible insects. Cienc. Rural 2019, 49, 1–12. [Google Scholar] [CrossRef]
- Schlup, Y.; Brunner, T. Prospects for insects as food in Switzerland: A tobit regression. Food Qual. Prefer. 2018, 64, 37–46. [Google Scholar] [CrossRef]
- Szendro, K.; Toth, K.; Nagy, M.Z. Opinions on Insect Consumption in Hungary. Foods 2020, 9, 1829. [Google Scholar] [CrossRef]
- Tuccillo, F.; Marino, M.G.; Torri, L. Italian consumers′ attitudes towards entomophagy: Influence of human factors and properties of insects and insect-based food. Food Res. Int. 2020, 137, 109619. [Google Scholar] [CrossRef]
- Vartiainen, O.; Elorinne, A.L.; Niva, M.; Vaisanen, P. Finnish consumers′ intentions to consume insect-based foods. J. Insects Food Feed. 2020, 6, 261–272. [Google Scholar] [CrossRef]
- Verbeke, W. Profiling consumers who are ready to adopt insects as a meat substitute in a Western society. Food Qual. Prefer. 2015, 39, 147–155. [Google Scholar] [CrossRef]
- Videbaek, P.N.; Grunert, K.G. Disgusting or delicious? Examining attitudinal ambivalence towards entomophagy among Danish consumers. Food Qual. Prefer. 2020, 83, 103913. [Google Scholar] [CrossRef]
- Woolf, E.; Zhu, Y.Z.; Emory, K.; Zhao, J.; Liu, C.Q. Willingness to consume insect-containing foods: A survey in the United States. Lwt-Food Sci. Technol. 2019, 102, 100–105. [Google Scholar] [CrossRef]
- Balzan, S.; Fasolato, L.; Maniero, S.; Novelli, E. Edible insects and young adults in a north-east Italian city an exploratory study. Br. Food J. 2016, 118, 318–326. [Google Scholar] [CrossRef]
- Clarkson, C.; Mirosa, M.; Birch, J. Consumer acceptance of insects and ideal product attributes. Br. Food J. 2018, 120, 2898–2911. [Google Scholar] [CrossRef]
- Nyberg, M.; Olsson, V.; Wendin, K. ′Would you like to eat an insect?′-Children′s perceptions of and thoughts about eating insects. Int. J. Consum. Stud. 2021, 45, 248–258. [Google Scholar] [CrossRef]
- Pambo, K.O.; Mbeche, R.M.; Okello, J.J.; Kinyuru, J.N.; Mose, G.N. Consumers′ salient beliefs regarding foods from edible insects in Kenya: A qualitative study using concepts from the theory of planned behaviour. Afr. J. Food Agric. Nutr. Dev. 2016, 16, 11366–11385. [Google Scholar] [CrossRef]
- Tan, H.S.G.; Fischer, A.R.H.; Tinchan, P.; Stieger, M.; Steenbekkers, L.P.A.; van Trijp, H.C.M. Insects as food: Exploring cultural exposure and individual experience as determinants of acceptance. Food Qual. Prefer. 2015, 42, 78–89. [Google Scholar] [CrossRef]
- Myers, G.; Pettigrew, S. A qualitative exploration of the factors underlying seniors′ receptiveness to entomophagy. Food Res. Int. (Ott. Ont.) 2018, 103, 163–169. [Google Scholar] [CrossRef]
- Wilkinson, K.; Muhlhausler, B.; Motley, C.; Crump, A.; Bray, H.; Ankeny, R. Australian Consumers′ Awareness and Acceptance of Insects as Food. Insects 2018, 9, 44. [Google Scholar] [CrossRef]
- Mishyna, M.; Chen, J.; Benjamin, O. Sensory attributes of edible insects and insect-based foods–Future outlooks for enhancing consumer appeal. Trends Food Sci. Technol. 2020, 95, 141–148. [Google Scholar] [CrossRef]
- Hwang, J.; Choe, J.Y.; Kim, J.J. Strategy for enhancing the image of edible insect restaurants: Focus on internal environmental locus of control. J. Hosp. Tour. Manag. 2020, 45, 48–57. [Google Scholar] [CrossRef]
- Borges, M.M.; da Costa, D.V.; Trombete, F.M.; Câmara, A.K.F.I. Edible insects as a sustainable alternative to food products: An insight into quality aspects of reformulated bakery and meat products. Curr. Opin. Food Sci. 2022, 46, 100864. [Google Scholar] [CrossRef]
- Lange, K.W.; Nakamura, Y. Edible insects as future food: Chances and challenges. J. Future Foods 2021, 1, 38–46. [Google Scholar] [CrossRef]
- Ordoñez-Araque, R.; Egas-Montenegro, E. Edible insects: A food alternative for the sustainable development of the planet. Int. J. Gastron. Food Sci. 2021, 23, 100304. [Google Scholar] [CrossRef]
- Hartmann, C.; Shi, J.; Giusto, A.; Siegrist, M. The psychology of eating insects: A cross-cultural comparison between Germany and China. Food Qual. Prefer. 2015, 44, 148–156. [Google Scholar] [CrossRef]
- Ribeiro, J.C.; Gonçalves, A.T.S.; Moura, A.P.; Varela, P.; Cunha, L.M. Insects as food and feed in Portugal and Norway–Cross-cultural comparison of determinants of acceptance. Food Qual. Prefer. 2022, 102, 104650. [Google Scholar] [CrossRef]
- Liceaga, A.M. Edible insects, a valuable protein source from ancient to modern times. In Advances in Food and Nutrition Research; Academic Press: Cambridge, MA, USA, 2022. [Google Scholar]
- Ribeiro, J.C.; Lima, R.C.; Maia, M.R.G.; Almeida, A.A.; Fonseca, A.J.M.; Cabrita, A.R.J.; Cunha, L.M. Impact of defatting freeze-dried edible crickets (Acheta domesticus and Gryllodes sigillatus) on the nutritive value, overall liking and sensory profile of cereal bars. LWT 2019, 113, 108335. [Google Scholar] [CrossRef]
- Carvalho, N.M.; Madureira, A.R.; Pintado, M.E. The potential of insects as food sources–A review. Crit. Rev. Food Sci. Nutr. 2020, 60, 3642–3652. [Google Scholar] [CrossRef]
- Rozin, P.; Vollmecke, T.A. Food Likes and Dislikes. Annu. Rev. Nutr. 1986, 6, 433–456. [Google Scholar] [CrossRef]
- Sidali, K.L.; Pizzo, S.; Garrido-Pérez, E.I.; Schamel, G. Between food delicacies and food taboos: A structural equation model to assess Western students′ acceptance of Amazonian insect food. Food Res. Int. 2019, 115, 83–89. [Google Scholar] [CrossRef] [PubMed]
- Siegrist, M.; Hartmann, C.; Keller, C. Antecedents of food neophobia and its association with eating behavior and food choices. Food Qual. Prefer. 2013, 30, 293–298. [Google Scholar] [CrossRef]
- Lammers, P.; Ullmann, L.M.; Fiebelkorn, F. Acceptance of insects as food in Germany: Is it about sensation seeking, sustainability consciousness, or food disgust? Food Qual. Prefer. 2019, 77, 78–88. [Google Scholar] [CrossRef]
- Tan, H.S.G.; Tibboel, C.J.; Stieger, M. Why do unusual novel foods like insects lack sensory appeal? Investigating the underlying sensory perceptions. Food Qual. Prefer. 2017, 60, 48–58. [Google Scholar] [CrossRef]
- Guiné, R.P.F.; Correia, P.; Coelho, C.; Costa, C.A. The role of edible insects to mitigate challenges for sustainability. Open Agric. 2021, 6, 24–36. [Google Scholar] [CrossRef]
- Caparros Megido, R.; Gierts, C.; Blecker, C.; Brostaux, Y.; Haubruge, É.; Alabi, T.; Francis, F. Consumer acceptance of insect-based alternative meat products in Western countries. Food Qual. Prefer. 2016, 52, 237–243. [Google Scholar] [CrossRef]
- Verneau, F.; La Barbera, F.; Kolle, S.; Amato, M.; Del Giudice, T.; Grunert, K. The effect of communication and implicit associations on consuming insects: An experiment in Denmark and Italy. Appetite 2016, 106, 30–36. [Google Scholar] [CrossRef]
- Sato, K.; Ishizuka, N. Japanese attitude toward insects as food: The role of tradition. Appetite 2023, 180, 106341. [Google Scholar] [CrossRef]
- Ros-Baró, M.; Casas-Agustench, P.; Díaz-Rizzolo, D.A.; Batlle-Bayer, L.; Adrià-Acosta, F.; Aguilar-Martínez, A.; Medina, F.-X.; Pujolà, M.; Bach-Faig, A. Edible Insect Consumption for Human and Planetary Health: A Systematic Review. Int. J. Environ. Res. Public Health 2022, 19, 11653. [Google Scholar] [CrossRef]
- Verbeke, W.; Spranghers, T.; De Clercq, P.; De Smet, S.; Sas, B.; Eeckhout, M. Insects in animal feed: Acceptance and its determinants among farmers, agriculture sector stakeholders and citizens. Anim. Feed. Sci. Technol. 2015, 204, 72–87. [Google Scholar] [CrossRef]










| Inclusion Criteria |
|
| Exclusion Criteria |
|
Publisher’s Note: MDPI stays neutral with regard to jurisdictional claims in published maps and institutional affiliations. |
© 2022 by the authors. Licensee MDPI, Basel, Switzerland. This article is an open access article distributed under the terms and conditions of the Creative Commons Attribution (CC BY) license (https://creativecommons.org/licenses/by/4.0/).
Share and Cite
Florença, S.G.; Guiné, R.P.F.; Gonçalves, F.J.A.; Barroca, M.J.; Ferreira, M.; Costa, C.A.; Correia, P.M.R.; Cardoso, A.P.; Campos, S.; Anjos, O.; et al. The Motivations for Consumption of Edible Insects: A Systematic Review. Foods 2022, 11, 3643. https://doi.org/10.3390/foods11223643
Florença SG, Guiné RPF, Gonçalves FJA, Barroca MJ, Ferreira M, Costa CA, Correia PMR, Cardoso AP, Campos S, Anjos O, et al. The Motivations for Consumption of Edible Insects: A Systematic Review. Foods. 2022; 11(22):3643. https://doi.org/10.3390/foods11223643
Chicago/Turabian StyleFlorença, Sofia G., Raquel P. F. Guiné, Fernando J. A. Gonçalves, Maria João Barroca, Manuela Ferreira, Cristina A. Costa, Paula M. R. Correia, Ana P. Cardoso, Sofia Campos, Ofélia Anjos, and et al. 2022. "The Motivations for Consumption of Edible Insects: A Systematic Review" Foods 11, no. 22: 3643. https://doi.org/10.3390/foods11223643
APA StyleFlorença, S. G., Guiné, R. P. F., Gonçalves, F. J. A., Barroca, M. J., Ferreira, M., Costa, C. A., Correia, P. M. R., Cardoso, A. P., Campos, S., Anjos, O., & Cunha, L. M. (2022). The Motivations for Consumption of Edible Insects: A Systematic Review. Foods, 11(22), 3643. https://doi.org/10.3390/foods11223643

