Environmental Profile of a Novel High-Amylose Bread Wheat Fresh Pasta with Low Glycemic Index
Abstract
1. Introduction
2. RS-Enriched Fresh Pasta: Definition, Legal Norms, Potential Market, and Environmental Impact
3. Methodology
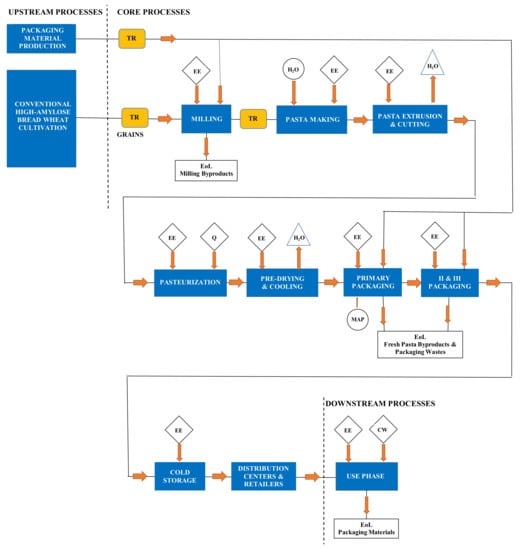
3.1. Goal and Scope Definition
3.2. Life Cycle Inventory Analysis
3.2.1. High-Amylose Bread Wheat Production
3.2.2. High-Amylose Bread Wheat Flour Production
3.2.3. Fresh Pasta Making, Pasteurization, Pre-drying, and Cooling
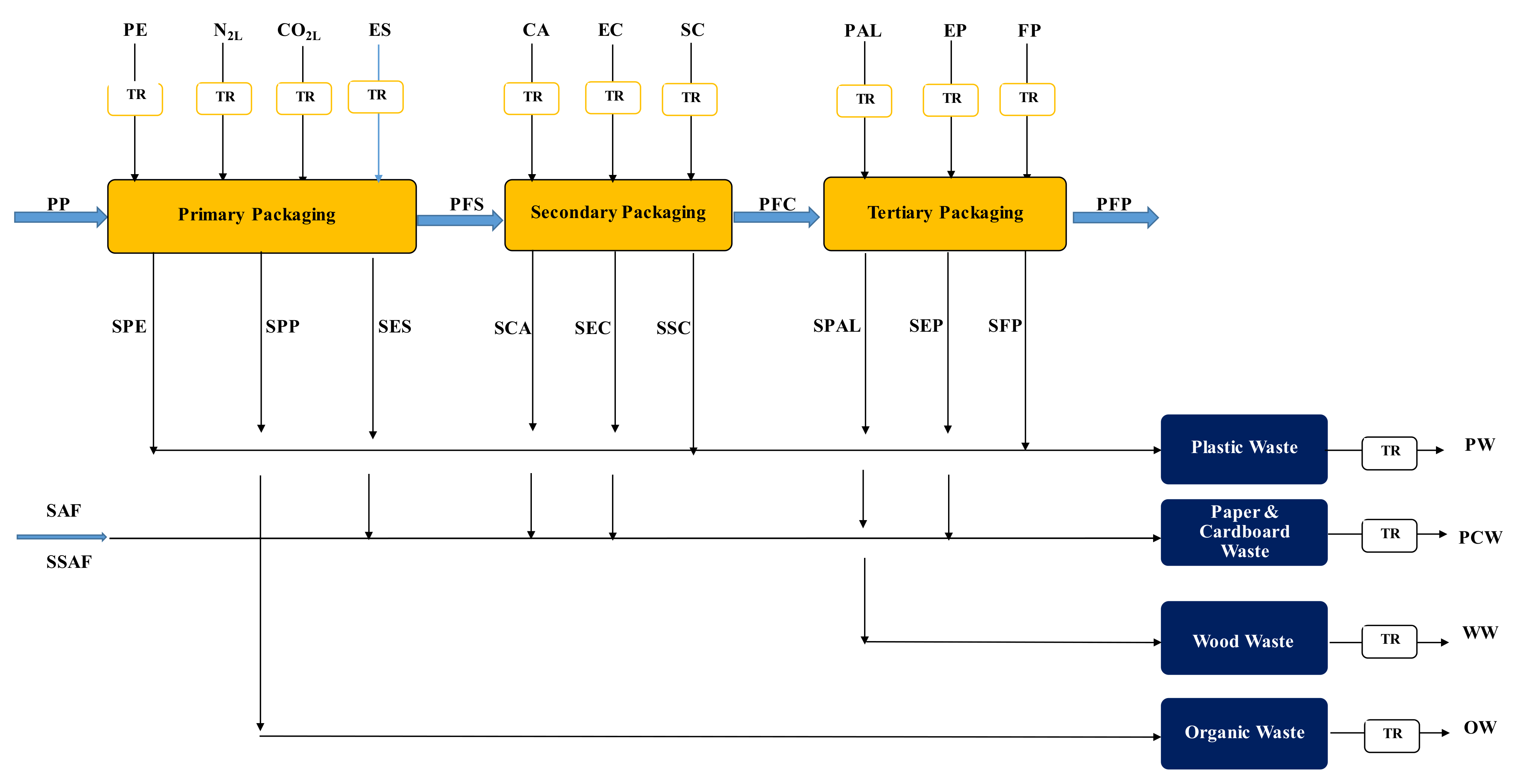
3.2.4. Fresh Pasta Packaging
3.2.5. Logistics of Input and Output Materials
3.2.6. Energy Sources
3.2.7. Fugitive Emissions of Refrigerant Gases
3.2.8. Consumer Use
- The energy consumed by a class A refrigerator was ~300 kWh/year.
- The number of foods and beverages averagely stored in a home refrigerator over a year-time basis was near to 10 kg. Thus, the daily specific energy consumption was equal to [300 kWh/(365 days × 10 kg) =] 0.082 kWh/(day kg).
- The average residence time of fresh pasta in the refrigerator at home was half of its claimed shelf-life, that is 30 days in this specific case.
3.2.9. Disposal of Processing and Post-Consumer Wastes
- -
- Dough (SI), pasteurized pasta (SPP), and cooked pasta wastes were collected in the bins for the organic fraction of municipal solid waste (MSW).
- -
- Packaging materials (i.e., paper bags, PE bags, cartons, adhesive paper labels, scotch tape, and PE thermo-retractile film) discarded during the primary packaging of wheat flour or fresh pasta, as well as the secondary and tertiary packaging of fresh pasta during its manufacture or storage at distribution centers, retailers, and consumers, were fractionated and amassed in the bins for paper and cardboard or plastic waste.
- -
- The wooden pallets, damaged during tertiary packaging or management at the distribution centers, were collected and returned to the Euro pallet managing center to be repaired and made newly available to the fresh pasta factory gate, while unrepairable aliquots were gathered in the bins for wood waste.
3.2.10. Life Cycle of Fresh Pasta
3.3. Impact Assessment
3.4. Sensitivity Analysis
- (i)
- The emission factors characterizing each input data, as well as the recycling of any post-consumer waste, were extracted from the same EcoInvent v. 3.8 database when using the system model Allocation at the point of substitution, simply known as APOS system model [62]. The APOS system model follows the attributional approach in which burdens are attributed proportionally to specific processes. In this way, recyclable materials are linked to the input side of the activities producing them with a negative sign, this being equal to a CO2e credit.
- (ii)
- The specific electric and thermal energy consumption yields during fresh pasta production were increased by +100% with respect to the default conditions (i.e., 200 kWh/Mg and 20 kWh/Mg, respectively).
- (iii)
4. Results and Discussion
4.1. The Carbon Footprint of High-Amylose Bread Wheat Grain and Related Fresh Pasta
- (a)
- Common wheat grains were cultivated in Central Italy with an average crop yield of 7.26 Mg/ha, the inventory of such a phase being described in the electronic supplement (Table S36).
- (b)
- Type 00 common wheat flour was produced and packed in 25-kg Kraft paper bags in an industrial mill located in Spoleto (Italy), as indicated by the reference fresh pasta industry, the average flour yield being about 73% of raw common wheat grains. Table S37 describes the inventory associated with the milling phase.
- (c)
- About 0.25 kg of water per kg of common wheat flour was used to prepare the dough, as indicated by the reference fresh pasta industry. Table S38 shows the inventory associated with the fresh pasta production step using type 00 common wheat flour. Moreover, the water uptake by cooked pasta was assumed as equal to 0.74 ± 0.02 g H2O per g raw fresh pasta, as determined by Cimini et al. [9].
4.2. The Environmental Profile of Low-GI Fresh Pasta
4.3. Sensitivity Analysis
4.4. Main Actions to Mitigate the Environmental Impact of Low-GI Fresh Pasta
5. Conclusions and Future Perspectives
Supplementary Materials
Author Contributions
Funding
Institutional Review Board Statement
Informed Consent Statement
Data Availability Statement
Acknowledgments
Conflicts of Interest
Nomenclature
| APOS | Allocation at the point of substitution |
| aW | Water activity [dimensionless] |
| B2B | Business-to-business |
| B2C | Business-to-consumers |
| CA | Cartons [kg] |
| CaF | Cattle farm |
| CFB2B | Business-to-business carbon footprint of a functional unit [kg CO2e/kg] |
| CFB2C | Business-to-consumer carbon footprint of a functional unit [kg CO2e/kg] |
| CFC | Trichlorofluoromethane |
| CH | Consumer house |
| CO2e | Carbon dioxide equivalent |
| CO2L | Liquid carbon dioxide [kg] |
| CP | Consumer phase |
| CPW | Cooked fresh pasta waste |
| CR1 | Wheat bran [kg] |
| CR2 | Wheat middlings [kg] |
| CW | Cooking water |
| CWF | Common wheat flour |
| DALY | Disability-adjusted life years |
| DCB | Dichlorobenzene |
| DCE | Distribution center |
| DCz | Generic z-th damage category |
| DF | Diesel fuel |
| EC | Carton label [kg] |
| EE | Electric energy |
| EoL | End of life |
| EoLPM | End of life of packaging material wastes. |
| EP | Wooden pallet label [kg] |
| EPAL | European Pallet Association |
| EPD | Environmental Product Declaration |
| EPMC | Euro pallet managing center |
| EQ | Ecosystem Quality |
| ES | PE bag label [kg] |
| FA | Forest area |
| FE | On-field emissions |
| FECO | Freshwater ecotoxicity |
| Fert | Fertilizers |
| FEU | Freshwater eutrophication |
| FG | Generic factory gate |
| FGT | Meal, germ and groats [kg] |
| Fi,j | Characterization factor of the j-th impact category for the generic i-th activity |
| FIP | Field phase |
| FP | Wooden pallet wrap film [kg] |
| FPFG | Fresh pasta factory gate |
| FRS | Fossil resource scarcity |
| GHG | Greenhouse gas |
| GI | Glycemic index |
| GP | Cleaned grains [kg] |
| GPP | Pre-cleaned grains [kg] |
| GPU | Wet cleaned grains [kg] |
| GW100a | 100-year time-horizon global warming |
| HA | High-amylose |
| HABWG | High-amylose bread wheat grains [kg] |
| HABWF | High-amylose bread wheat flour [kg] |
| HABWFS | High-amylose bread wheat flour packed in paper bags [kg] |
| HAT | Euro5 Heavy articulated truck |
| HCT | Human carcinogenic toxicity |
| HH | Human Health |
| HNCT | Human non-carcinogenic toxicity |
| HRT | Heavy rigid truck |
| I | Pasta dough [kg] |
| ICj | Generic j-th impact category |
| IPCC | Intergovernmental Panel on Climate Change |
| IR | Ionizing radiation |
| ISS | Grinding waste (impurities, stones, weed seeds, straw, etc.) [kg] |
| LCA | Life-cycle assessment |
| LCV | Light Commercial Vehicle |
| L-MRT | Light-medium rigid truck |
| LRT | Light rigid truck |
| LU | Land use |
| LubO | Lubricating oil |
| MAP | Modified atmosphere packaging |
| MECO | Marine ecotoxicity |
| MEU | Marine eutrophication |
| mi | Relative variation of the generic ecoindicator as referred to the relative variation of each independent parameter Xi, each variation being referred to the corresponding reference value [dimensionless] |
| MI | Milling phase |
| MRS | Mineral resource scarcity |
| MSW | Municipal solid waste |
| N2L | Liquid nitrogen [kg] |
| OD | Stratospheric ozone depletion |
| OFHH | Ozone formation, Human health |
| OFTE | Ozone formation, Terrestrial ecosystems |
| OW | Organic waste [kg] |
| OWDS | Overall weighted damage score [mPt] |
| PAL | Wooden pallet [kg] |
| PAS | Publicly Available Specification |
| PCW | Paper and cardboard waste [kg] |
| PE | Polyethylene or PE bag [kg] |
| Pest | Pesticides |
| PFC | Fresh pasta in secondary packages [kg] |
| PFP | Fresh pasta in tertiary packages [kg] |
| PFS | Fresh pasta in primary packages [kg] |
| PMP | Packaging material production |
| PMAP | Pasta production and modified atmosphere packaging |
| PM | Fine particulate matter formation |
| PM2.5 | Particulate matter with aerodynamic diameter not greater than 2.5 μm |
| PoS | Point of sale |
| PP | Pasteurized fresh pasta ready to be packaged [kg] |
| PPU | Pasteurized wet fresh pasta [kg] |
| PS | Production site |
| PTU | Extruded fresh pasta [kg] |
| PW | Plastic waste [kg] |
| Q | Thermal energy |
| RA | Resource availability |
| RDC | Regional distribution center |
| RHRT | Refrigerated heavy rigid truck |
| RLRT | Refrigerated light rigid truck |
| RS | Resistant starch |
| SAF | Paper bags [kg] |
| SC | Carton scotch tape [kg] |
| SCA | Carton waste [kg] |
| SEC | Carton label waste [kg] |
| SEP | Wooden pallet label waste [kg] |
| SES | Bag label waste [kg] |
| SFP | Wooden pallet wrap film waste [kg] |
| SI | Dough discarded during kneading [kg] |
| SPAL | Wooden pallet waste [kg] |
| SPE | PE bag waste [kg] |
| SPP | Fresh pasta waste [kg] |
| SSAF | Paper bag waste [kg] |
| SSC | Scotch tape waste [kg] |
| SSz | Single damage score of the z-th damage category |
| TA | Terrestrial acidification |
| TECO | Terrestrial ecotoxicity |
| TP | Cleaning dockage [kg] |
| TPP | Pre-cleaning dockage [kg] |
| TR | Transportation |
| TRfp | Transport of final product |
| TRpaw | Transport of packaging and auxiliary materials, and wastes |
| TW | Tempering water [kg] |
| VAT | Water vapor removed during pasta pre-drying [kg] |
| VP | Saturated steam needed to pasteurize fresh pasta [kg] |
| VT | Water evaporated during dough extrusion [kg] |
| WCC | Waste collection center |
| WDSz | Weighted damage score of the z-th damage category [mPt] |
| WE | Water evaporated during wheat milling [kg] |
| WhS | Wheat seeds |
| WFP | Wheat feed pellets [kg] |
| WI | Water used to prepare the dough [kg] |
| WMG | Wheat mill gate |
| WS | Water consumption |
| WW | Wood waste [kg] |
| Xi | Generic i-th independent parameter |
| xW | Moisture content [g/g1] |
| Greek Symbols | |
| ΔCFB2C | Relative variation of CFB2C with respect to the reference value (=CFB2C − CFB2C,R) [kg CO2e/kg] |
| ΔOWDS | Relative variation of OWDS with respect to the reference value (=OWDS − OWDSR) [mPt/kg] |
| ΔXi | Relative variation of each independent parameter Xi with respect to the corresponding reference value (XiR) |
| Ψi,j | Entity of the i-th activity on the j-th impact category [kg, J or Mg km] |
| Subscript | |
| R | Reference value |
References
- Institute of Medicine (US) Committee on Use of Dietary Reference Intakes in Nutrition Labeling. Overview of Food Fortification in the United States and Canada. In Dietary Reference Intakes: Guiding Principles for Nutrition Labeling and Fortification; National Academies Press (US): Washington, DC, USA, 2003; Chapter 3; pp. 45–47. Available online: https://www.ncbi.nlm.nih.gov/books/NBK208880/ (accessed on 8 October 2022).
- Dziki, D. Current trends in enrichment of wheat pasta: Quality, nutritional value and antioxidant properties. Processes 2021, 9, 1280. [Google Scholar] [CrossRef]
- Botticella, E.; Sestili, F.; Sparla, F.; Moscatello, S.; Marri, L.; Cuesta-Seijo, J.A.; Falini, G.; Battistelli, A.; Trost, P.; Lafiandra, D. Combining mutations at genes encoding key enzymes involved in starch synthesis affects the amylose content, carbohydrate allocation and hardness in the wheat grain. Plant Biotechnol. J. 2018, 16, 1723–1734. [Google Scholar] [CrossRef] [PubMed]
- Regina, A.; Berbezy, P.; Kosar-Hashemi, B.; Li, S.; Cmiel, M.; Larroque, O.; Bird, A.R.; Swain, S.M.; Cavanagh, C.; Jobling, S.A.; et al. A genetic strategy generating wheat with very high amylose content. Plant Biotechnol. J. 2015, 13, 1276–1286. [Google Scholar] [CrossRef]
- Slade, A.J.; McGuire, C.; Loeffler, D.; Mullenberg, J.; Skinner, W.; Fazio, G.; Holm, A.; Brandt, K.M.; Steine, M.N.; Goodstal, J.F.; et al. Development of high amylose wheat through tilling. BMC Plant Biol. 2012, 12, 69. [Google Scholar] [CrossRef]
- Ang, K.; Bourgy, C.; Fenton, H.; Regina, A.; Newberry, M.; Diepeveen, D.; Lafiandra, D.; Grafenauer, S.; Hunt, W.; Solah, V. Noodles made from high amylose wheat flour attenuate postprandial glycaemia in healthy adults. Nutrients 2020, 12, 2171. [Google Scholar] [CrossRef]
- Newberry, M.; Berbezy, P.; Belobrajdic, D.; Chapron, S.; Tabouillot, P.; Regina, A.; Bird, A. High-amylose wheat foods: A new opportunity to meet dietary fiber targets for health. Cereal Foods World 2018, 63, 188–193. [Google Scholar]
- Cimini, A.; Poliziani, A.; De Arcangelis, E.; Botticella, E.; Lafiandra, D.; Moresi, M. Caratterizzazione di Pasta Fresca Arricchita In Amido Resistente. In Book of Abstracts of the 12th Conference AISTEC “Cereali e Scienza: Resilienza, Sostenibilità e Innovazione”; Held in Portici, Italy; AISTEC: Rome, Italy, 2022; p. 45. Available online: http://www.aistec.it/dati/Libro-dei-riassunti.pdf (accessed on 8 October 2022).
- Cimini, A.; Poliziani, A.; Antonelli, G.; Sestili, F.; Lafiandra, D.; Moresi, M. Characterization of fresh pasta made of common and high-amylose wheat flour mixtures. Foods 2022, 11, 2510. [Google Scholar] [CrossRef]
- De Arcangelis, E.; Angelicola, M.; Trivisonno, M.C.; Iacovino, S.; Falasca, L.; Lafiandra, D.; Sestili, F.; Messia, M.C.; Marconi, E. High-amylose bread wheat and its effects on cooking quality and nutritional properties of pasta. Int. J. Food Sci. Technol. 2022, 57, 6785–6794. [Google Scholar] [CrossRef]
- European Union. Establishing a List of Permitted Health Claims Made on Foods, Other than Those Referring to the Reduction of Disease Risk and to Children’s Development and Health (EU Commission Regulation No. 432/2012 of 16 May 2012). Off. J. Eur. Union 2012, L136, 1–40. Available online: https://eur-lex.europa.eu/legal-content/EN/TXT/PDF/?uri=CELEX:02012R0432-20170822, (accessed on 8 October 2022).
- Stahel, W. The circular economy. Nature 2016, 531, 435–438. [Google Scholar] [CrossRef] [PubMed]
- Moresi, M.; Cibelli, M.; Cimini, A. Standard methods effectively useful to mitigate the environmental impact of food industry. In Environmental Impact of Agro-Food Industry and Food Consumption; Galanakis, C., Ed.; Academic Press: San Diego, CA, USA, 2021; Chapter 1; pp. 1–30. [Google Scholar] [CrossRef]
- BSI. PAS 2050: 2011; Specification for the Assessment of the Life Cycle Greenhouse Gas Emissions of Goods and Services. British Standards Institution: London, UK, 2011.
- Huijbregts, M.A.J.; Steinmann, Z.J.N.; Elshout, P.M.F.; Stam, G.; Verones, F.; Vieira, M.; Zijp, M.; Hollander, A.; van Zelm, R. ReCiPe2016: A harmonised life cycle impact assessment method at midpoint and endpoint level. Int. J. Life Cycle Assess. 2017, 22, 138–147. [Google Scholar] [CrossRef]
- ISO n. 7304-1; Durum Wheat Semolina and Alimentary Pasta-Estimation of Cooking Quality of Alimentary Pasta by Sensory Analysis-Part 1: Reference Method. International Organization for Standardization: Vernier, Geneva, 2016.
- DPR 9 febbraio 2001, n. 187-Regolamento per la revisione della normativa sulla produzione e commercializzazione di sfarinati e paste alimentari, a norma dell’art. 50 della L. 22 febbraio 1994, n. 146. Gazzetta Ufficiale della Repubblica Italiana, Serie generale-n. 117. 22 May 2001, pp. 6–12. Available online: https://www.gazzettaufficiale.it/eli/gu/2001/05/22/117/sg/pdf (accessed on 8 October 2022).
- Hatcher, D.W. Asian noodle processing. In Cereals Processing Technology; Owens, G., Ed.; Woodhead Publishing Limited and CRC Press: Boca Raton, FL, USA, 2001; pp. 131–157. [Google Scholar]
- Ruffo, D. La Produzione Industriale di Pasta in Italia. 2017. Available online: https://www.daniloruffo.com/la-produzione-industriale-di-pasta-in-italia/ (accessed on 8 October 2022).
- Soressi, M. Pasta Fresca, Business a Quota 892 Milioni: Vincono i Marchi Locali. 2021. Available online: https://www.ilsole24ore.com/art/pasta-fresca-business-quota-892-milioni-vincono-marchi-locali-AEa7aOx (accessed on 8 October 2022).
- Bandini, L. Export di Pasta Fresca: Quali i Mercati più Interessati? 2022. Available online: https://www.templus.it/blog/export-di-pasta-fresca-quali-i-mercati-piu-interessati/ (accessed on 8 October 2022).
- Cognitive Market Research. Global Fresh Pasta Market Report, 7th Edn. 2022. Available online: https://industrygrowthinsights.com/report/fresh-pasta-market/ (accessed on 8 October 2022).
- EPD®. Characterisation Factors for Default Impact Assessment Categories. 2018. Available online: https://www.environdec.com/resources/indicators (accessed on 8 October 2022).
- Bevilacqua, M.; Braglia, M.; Carmignani, G.; Zammori, F.A. Life cycle assessment of pasta production in Italy. J. Food Qual. 2007, 30, 932–952. [Google Scholar] [CrossRef]
- Renzulli, P.A.; Bacenetti, J.; Benedetto, G.; Fusi, A.; Ioppolo, G.; Niero, M.; Proto, M.; Salomone, R.; Sica, D.; Supino, S. Life cycle assessment in the cereal and derived products sector. In Life Cycle Assessment in the Agri-Food Sector. Case Studies, Methodological Issues and Best Practices; Notarnicola, B., Salomone, R., Petti, L., Renzulli, P.A., Roma, R., Cerutti, A.K., Eds.; Springer: Cham, Switzerland, 2015; Chapter 4; pp. 185–249. [Google Scholar]
- Lo Giudice, A.; Clasadonte, M.T.; Matarazzo, A. LCI preliminary results in the Sicilian durum wheat pasta chain production. J. Commod. Sci. Technol. Qual. 2011, 50, 65–79. [Google Scholar]
- Moresi, M. Il Carbon Footprint Della Pasta di Semola e di Semola Integrale di Grano Duro. In Atti Giornata di Studio su Innovazione Nella Filiera Grano Duro per Migliorare la Qualità e la Sostenibilità Ambientale, Viterbo, Italy, 11 November 2015; Accademia dei Georgofili: Florence, Italy, 2016; Available online: http://www.georgofili.it/uploaded/1593.pdf (accessed on 8 October 2022).
- Röös, E.; Sundberg, C.; Hansson, P.A. Uncertainties in the carbon footprint of refined wheat products: A case study on Swedish pasta. Int. J. Life Cycle Assess. 2011, 16, 338–350. [Google Scholar] [CrossRef]
- Zingale, S.; Guarnaccia, P.; Timpanaro, G.; Scuderi, A.; Matarazzo, A.; Bacenetti, J.; Ingrao, C. Environmental life cycle assessment for improved management of agri-food companies: The case of organic whole-grain durum wheat pasta in Sicily. Int. J. LCA 2022, 27, 205–226. [Google Scholar] [CrossRef]
- Cimini, A.; Cibelli, M.; Moresi, M. Cradle-to-grave carbon footprint of dried organic pasta: Assessment and potential mitigation measures. J. Sci. Food Agric. 2019, 99, 5303–5318. [Google Scholar] [CrossRef]
- Cibelli, M.; Cimini, A.; Moresi, M. Environmental profile of organic dry pasta. Chem. Eng. Trans. 2021, 87, 397–402. [Google Scholar] [CrossRef]
- Notarnicola, B.; Nicoletti, G.M. Analisi del ciclo di vita della pasta e del cuscus. Tec. Molit. 2001, 52, 19–27. [Google Scholar]
- Notarnicola, B.; Mongelli, I.; Tassielli, G.; Nicoletti, G.M. Environmental input-output analysis and hybrid approaches to improve the setup of the pasta life cycle inventory. J. Commod. Sci. 2004, 43, 59–86. [Google Scholar]
- Cimini, A.; Cibelli, M.; Moresi, M. Environmental impact of pasta. In Environmental Impact of Agro-Food Industry and Food Consumption; Galanakis, C., Ed.; Academic Press: San Diego, CA, USA, 2021; pp. 101–127. [Google Scholar]
- Recchia, L.; Cappelli, A.; Cini, E.; Garbati Pegna, F.; Boncinelli, P. Environmental sustainability of pasta production chains: An integrated approach for comparing local and global chains. Resources 2019, 8, 56. [Google Scholar] [CrossRef]
- Barilla. EPD Barilla Durum Wheat Semolina Pasta in Paperboard Box. Registration no.: S-EP-00217. 2017. Available online: https://www.environdec.com/Detail/epd217 (accessed on 8 October 2022).
- European Commission. Product Environmental Footprint Category 2 Rules Guidance 3, Version 6.3. 2018. Available online: https://eplca.jrc.ec.europa.eu/permalink/PEFCR_guidance_v6.3-2.pdf (accessed on 8 October 2022).
- Unions de Associations de Fabricants de Pâtes Alimentaires. Product Environmental Footprint Category Rules (PEFCR) for Dry Pasta, Vers. 3. 2018, p. 37. Available online: http://ec.europa.eu/environment/eussd/smgp/pdf/Dry%20pasta%20PEFCR_final.pdf (accessed on 8 October 2022).
- Brunetti, L.; Giametta, F.; Catalano, P.; Villani, F.; Fioralba, J.; Fucci, F.; La Fianza, G. Energy consumption and analysis of industrial drying plants for fresh pasta process. J. Agric. Eng. 2015, 46, 167–171. [Google Scholar] [CrossRef]
- Tamborrino, A.; Catalano, F.; Berardi, A.; Bianchi, B. New modelling approach for the energy and steam consumption evaluation in a fresh pasta industry. Chem. Eng. Trans. 2021, 87, 409–414. [Google Scholar]
- ISO. 14040; Environmental Management and Life Cycle Assessment. Principles and Framework. International Organization for Standardization: Geneva, Switzerland, 2006.
- ISO. 14044Environmental Management-Life Cycle Assessment-Requirements and Guidelines; International Organization for Standardization: Geneva, Switzerland, 2006.
- EcoInvent. Allocation, Cut-off by Classification. Available online: https://ecoinvent.org/the-ecoinvent-database/system-models/#!/allocation-cut-off (accessed on 8 October 2022).
- Hergoualc’h, K.; Akiyama, H.; Bernoux, M.; Chirinda, N.; del Prado, A.; Kasimir, Å.; Douglas MacDonald, J.; Ogle, S.M.; Regina, K.; van der Weerden, T.J. N2O Emissions from Managed Soils, and CO2 Emissions from Lime and Urea Application. In Agriculture, Forestry and Other Land Use. Vol. 4. 2019, Refinement to the 2006, IPCC Guidelines for National Greenhouse Gas Inventories; Intergovernmental Panel on Climate Change: Geneva, Switzerland, 2019; Chapter 11; Available online: https://www.ipcc-nggip.iges.or.jp/public/2019rf/pdf/4_Volume4/19R_V4_Ch11_Soils_N2O_CO2.pdf (accessed on 8 October 2022).
- EPD®. Arable and Vegetable Crops. Product Category Classification: UN CPC 011, 012, 014, 017, 0191. Vrs. 1.0. 2020. Available online: https://environdec.com/pcr-library (accessed on 8 October 2022).
- Kanojia, V.; Kushwaha, N.L.; Reshi, M.; Rouf, A.; Muzaffar, H. Products and byproducts of wheat milling process. Int. J. Chem. Stud. 2018, 6, 990–993. [Google Scholar]
- Carlsson-Kanyama, A.; Faist, M. Energy Use in the Food Sector: A Data Survey. AF-R Report 291; Environmental Strategies Research Group: Stockholm, Sweden, 2000. [Google Scholar]
- Johnson, A. R-404A Refrigerant Fact & Info Sheet. 2019. Available online: https://refrigeranthq.com/r-404a-refrigerant-fact-info-sheet/ (accessed on 8 October 2022).
- Fusi, A.; Guidetti, R.; Azapagic, A. Evaluation of environmental impacts in the catering sector: The case of pasta. J. Cleaner Prod. 2016, 132, 146–160. [Google Scholar] [CrossRef]
- Canale Energia. Efficienza, Frigoriferi A+++ Scelti Solo Dal 15% Degli Italiani. 2018. Available online: https://www.canaleenergia.com/rubriche/efficienza-energetica/efficienza-frigoriferi-scelti-solo-dal-15-degli-italiani/ (accessed on 8 October 2022).
- Enea. Etichetta Energetica per Frigoriferi, Frigocongelatori, Congelatori e Cantinette. 2019. Available online: https://www.efficienzaenergetica.enea.it/servizi-per/cittadini/interventi-di-efficienza-e-risparmio-energetico-nelle-abitazioni/etichetta-energetica/etichetta-energetica-apparecchi/etichetta-energetica-per-frigoriferi-frigocongelatori-congelatori-e-cantinette.html (accessed on 7 October 2022).
- EPD®. Uncooked Pasta, not Stuffed or otherwise Prepared; Product Category Classification: UN CPC 2371. Vers. 4.0.2. 2022. Available online: https://portal.environdec.com/api/api/v1/EPDLibrary/Files/f76f9122-e8c0-41be-dcbc-08da1c754aa8/Data (accessed on 26 April 2022).
- Ronchi, E.; Nepi, M.L. L’Italia del Riciclo 2020; Fondazione per lo sviluppo sostenibile; FISE UNICIRCULAR: Rome, Italy, 2020; Available online: https://www.fondazionesvilupposostenibile.org/wp-content/uploads/dlm_uploads/Italia-del-riciclo-2020-Rapporto.pdf (accessed on 8 October 2022).
- Adella, L.; Aragona, G.; D’Alessandro, P.; Ermili, S.; Frittelloni, V.; Lanz, A.M.; Lupica, I.; Minniti, F. Gestione dei rifiuti urbani. In Rapporto Rifiuti Urbani; Edizione 2020; ISPRA: Rome, Italy, 2020; pp. 73–175, Rapporti 331/2020. [Google Scholar]
- SRD. Treatment of Municipal Solid Urban Waste in Italy 2019, by Method; Statista Research Department: Hamburg, Germany, 2021; Available online: https://www.statista.com/statistics/682944/management-of-solid-urban-waste-in-italy-by-treatment/#statisticContainer (accessed on 8 October 2022).
- Legambiente. Rifiuti zero, impianti mille. Dossier di Lega Ambiente. 2019. Available online: https://www.legambiente.it/wp-content/uploads/dossier-Rifiuti-zero-Impianti-mille-2019.pdf (accessed on 8 October 2022).
- Barilla. Barilla Food Loss and Waste Report. Barilla Blue Box Pasta 1 kg. 2017. Available online: https://flwprotocol.org/wp-content/uploads/2020/09/Pasta_FLW_5820.pdf (accessed on 8 October 2022).
- Cimini, A.; Cibelli, M.; Moresi, M. Reducing the cooking water-to-dried pasta ratio and environmental impact of pasta cooking. J. Sci. Food Agric. 2019, 99, 1258–1266. [Google Scholar] [CrossRef] [PubMed]
- IPCC. Climate Change 2021: The Physical Science Basis. Contribution of Working Group I to the Sixth Assessment Report of the Intergovernmental Panel on Climate Change; Masson-Delmotte, V., Zhai, P., Pirani, A., Connors, S.L., Péan, C., Berger, S., Caud, N., Chen, Y., Goldfarb, L., Gomis, M.I., et al., Eds.; Cambridge University Press: Cambridge, UK; New York, NY, USA, in press; Available online: https://www.ipcc.ch/report/sixth-assessment-report-working-group-i/ (accessed on 8 October 2022).
- Thompson, M.; Ellis, R.; Wildavsky, A. Cultural Theory; Westview Press: Boulder, CO, USA, 1990. [Google Scholar]
- Theodoridis, S. Monte Carlo Methods. In Machine Learning. A Bayesian and Optimization Perspective; Academic Press: London, UK, 2015; Chapter 14; pp. 707–744. [Google Scholar]
- EcoInvent. Allocation at the Point of Substitution. Available online: https://ecoinvent.org/the-ecoinvent-database/system-models/#!/allocation (accessed on 8 October 2022).
- Perenzin, M.; Brandolini, A. Frumento Tenero, le Varietà Migliori per Ogni Areale. Terraèvita, 13 September 2019; Available online: https://terraevita.edagricole.it/seminativi/frumento-tenero-le-varieta-migliori-per-ogni-areale/#tab1_variet_tenero (accessed on 8 October 2022).
- Myhre, G.; Shindell, D.; Bréon, F.-M.; Collins, W.; Fuglestvedt, J.; Huang, J.; Koch, D.; Lamarque, J.-F.; Lee, D.; Mendoza, B.; et al. Anthropogenic and Natural Radiative Forcing. In Climate Change 2013: The Physical Science Basis. Contribution of Working Group I to the Fifth Assessment Report of the Intergovernmental Panel on Climate Change; Stocker, T.F., Qin, D., Plattner, G.-K., Tignor, M., Allen, S.K., Boschung, J., Nauels, A., Xia, Y., Bex, V., Midgley, P.M., Eds.; Cambridge University Press: Cambridge, UK; New York, NY, USA, 2013; Chapter 8; pp. 731–738. Available online: https://www.ipcc.ch/site/assets/uploads/2018/02/WG1AR5_Chapter08_FINAL.pdf (accessed on 8 October 2022).
- Chiriacò, M.V.; Grossi, G.; Castaldi, S.; Valentini, R. The contribution to climate change of the organic versus conventional wheat farming: A case study on the carbon footprint of wholemeal bread production in Italy. J. Clean. Prod. 2017, 153, 309–319. [Google Scholar] [CrossRef]
- Cimini, A.; Cibelli, M.; Moresi, M. Development and assessment of a home eco-sustainable pasta cooker. Food Bioprod. Process. 2020, 122, 291–302. [Google Scholar] [CrossRef]






| Localization | Farm 1 | Farm 2 | Unit | |
|---|---|---|---|---|
| Denomination | “Nello Lupori” | “Filzi Massimo” | ||
| Town | Viterbo, I | Anguillara Sabazia, I | ||
| Latitude | 42°26′ N | 42.060215 | ||
| Longitude | 12°04′ E | 12.258220 | ||
| Altitude | 310 | 200 | m a.s.l. | |
| Crop year | 2019 | 2020 | 2021 | |
| Cultivation area | 0.3340 | 1.2 | 7.3 | ha |
| Grain yield | 2395 | 1500 | 1000 | kg/ha |
| Seed moisture | 12.5 | 11.0 | 11.0 | % p/p |
| Storage | in situ | in situ | in situ | |
| Distance from grain storer to miller | 10 | 12 | 12 | km |
| Grain drying | no | no | no | |
| Straw utilization - Left on field: - Incineration: - Other uses | 100 0 0 | 0 0 100 | 0 0 100 | % % % |
| Below ground residue uses - Left on field: - Incineration: - Other uses | 100 0 0 | 100 0 0 | 100 0 0 | % % % |
| Seeding density | 200 | 250 | 250 | kg/ha |
| Diesel fuel consumption | 130 § | 70 * | 70 * | L/ha |
| Lubricating oil | 5 | 0.2 | 0.2 | L/ha |
| (NH4)2HPO4 (N: 18%, P2O5: 46%) | 250 | 200 | 200 | kg/ha |
| NH4NO3 (N: 26%) | 0 | 150 | 150 | kg/ha |
| Urea (N: 46%) | 150 | 150 | 150 | kg/ha |
| Herbicide | - | 0.8 | 0.8 | L/ha |
| Fungicide | - | 1 | 1 | L/ha |
| Input/Output Stream | Lab-Scale Mill | Pilot-Scale Mill | Unit | |
|---|---|---|---|---|
| Processed grain | HABWG | 162 | 7496 | kg |
| Clean grain | GP | n.d. | 7200 | kg |
| Grain cleaning waste | TPP + TP | n.d. | 296 | kg |
| Tempering water | TW | 18 | n.d. | % |
| Wet grain | GPU | n.d. | 7417 | kg |
| Flour | HABWF | 91 | 4005 | kg |
| Wheat bran | CR1 | 48 | 528 | kg |
| Wheat middlings | CR2 | 1681 | kg | |
| Meal + Germ + Groats | FGT | 23 | 980 | kg |
| Packaging Type | Technical Specifications | Unit |
|---|---|---|
| Primary Packaging | PE bags | |
| Mass of fresh pasta | 0.5 | kg |
| Mass of PE bag | 15.7 ± 0.3 | g |
| Length × Width × Height | 180 × 65 × 280 | mm × mm × mm |
| Thickness | 100 | mm |
| Paper label | 1 | g |
| Liquid nitrogen mass | 5 | g |
| Liquid carbon dioxide mass | 2.5 | g |
| Primary packaging overall mass | 0.524 | kg |
| Secondary Packaging | Cardboard carton | |
| No. of primary packages | 12 | - |
| Length × Width × Height | 400 × 300 × 400 | mm × mm × mm |
| Carton mass | 560 ± 1 | g |
| Adhesive label for cartons | 2 | g |
| Scotch tape | 7 | g |
| Mass of fresh pasta per carton | 6.00 | kg |
| Secondary packaging overall mass | 6.86 | kg |
| Tertiary Packaging | Euro pallet | |
| Length × Width × Height | 1200 × 800 × 144 | mm × mm × mm |
| Pallet mass | 22 | kg |
| No. secondary packages | 8 | - |
| No. layer per pallet | 5 | - |
| Overall height of pallet | 2.1414 | m |
| Pallet label | 2 × (3.11 ± 0.05) | g |
| Stretch-and-shrink PE film | 684 ± 4 | g |
| Mass of fresh pasta per pallet | 240 | kg |
| Tertiary packaging overall mass | 297.1 | kg |
| Input/Output Materials | From | To | Means of Transport | Load Capacity [Mg] | Distance [km] |
|---|---|---|---|---|---|
| HABW seeds | PS | Field | Euro5 L-MRT | 3.5–7.5 | 55 |
| Urea | PS | Field | Euro5 HRT | 7.5–16 | 100 |
| Ammonium nitrate | PS | Field | Euro5 HRT | 7.5–16 | 100 |
| Diammonium phosphate | PS | Field | Euro5 HRT | 7.5–16 | 100 |
| Herbicide | PS | Field | LCV | 1.2 | 25 |
| Fungicide | PS | Field | LCV | 1.2 | 25 |
| Diesel fuel | RDC | Field | LCV | 1.2 | 25 |
| Lubricating oil | RDC | Field | LCV | 1.2 | 25 |
| Straw | Field | CaF | Euro5 HRT | 7.5–16 | 50 |
| HABW grains | Field | WMG | Euro5 HRT | 13.9 | 20 |
| Bread wheat flour type 00 | WMG | FPFG | Euro5 HRT | 13.9 | 150 |
| HABW flour | WMG1 | FPFG | Euro5 HRT | 13.9 | 60 |
| Kraft paper | FA | PS | Euro5 HAT | 16–32 | 250 |
| 25-kg paper bags | PS | WMG | Euro5 HAT | 16–32 | 527 |
| Liquid CO2 | PS | FPFG | Euro5 HRT | 10 | 95 |
| Liquid N2 | PS | FPFG | Euro5 HRT | 10 | 95 |
| PE granules | PS | FG | Euro5 HRT | 7.5–16 | 150 |
| PE bags | FG | FPFG | Euro5 HRT | 13.9 | 106 |
| Cartons | PS | FPFG | Euro5 HRT | 13.9 | 65 |
| Raw mat.s for paper label production | PS | FG | Euro5 HRT | 7.5–16 | 250 |
| Adhesive paper labels | FG | FPFG | Euro5 HRT | 13.9 | 65 |
| PE film and scotch tape | FG | FPFG | Euro5 HRT | 13.9 | 100 |
| Raw mat.s for wood pallet production | PS | EPMC | Euro5 HRT | 16–32 | 100 |
| Reusable wood pallet | EPMC/DCE | FPFG/EPMC | Euro5 HRT | 13.9 | 30/100 |
| Broken wood pallet | FPFG/DCE | EPMC | Euro5 HRT | 13.9 | 50 |
| Palletized fresh pasta | FPFG/DCE | DCE/PoS | Euro5 RHRT/RLRT | 7.5–16/3.5–7.5 | 100/30 |
| Detergent (Liquid Cl2) | PS | WMG/FPFG | Euro5 LRT | 3.5–7.5 | 112/83 |
| Lubricant oil | PS | WMG/FPFG | Euro5 LRT | 3.5–7.5 | 133/103 |
| Milling by-products | WMG | CaF | Euro5 HRT | 13.9 | 50 |
| Organic or packaging waste | FPFG/WMG/CH | WCC | Euro5 L-MRT | 3.5–7.5 | 50 |
| Waste Management Scenario | Landfill [%] | Recycling [%] | Incineration [%] | References |
|---|---|---|---|---|
| Organic wastes | 31 | 51 | 18 | [54,55] |
| Paper and cardboard wastes | 1.6 | 80.8 | 7.6 | [53] |
| Wood wastes | 34.8 | 63.1 | 2.1 | [53] |
| Plastic wastes | 7.4 | 45.6 | 47.0 | [53] |
| Unsorted MSW | 52.6 | 0.0 | 47.4 | [56] |
| Fresh Pasta Made of | HABWF | CWF | ||||
|---|---|---|---|---|---|---|
| EcoInvent v. 3.8 Database | Cut-Off, S | APOS, S | Cut-Off, S | |||
| Life Cycle Phases | [#] | [%] | [#] | [%] | [#] | [%] |
| Field phase (FIP) | 807 | 20.65 | 810 | 21.13 | 122 | 4.85 |
| On-field Emissions (FE) | 817 | 20.90 | 817 | 21.31 | 143 | 5.68 |
| Milling (MI) | 82 | 2.09 | 81 | 2.12 | 60 | 2.38 |
| Pasta production and modified atmosphere packaging (PMAP) | 95 | 2.43 | 95 | 2.47 | 92 | 3.65 |
| Packaging material production (PMP) | 335 | 8.59 | 291 | 7.59 | 335 | 13.37 |
| Transport of packaging, auxiliary materials and wastes (TRpaw) | 96 | 2.45 | 96 | 2.50 | 82 | 3.26 |
| Transport of final product (TRfp) | 36 | 0.91 | 35 | 0.93 | 36 | 1.42 |
| Consumer phase (CP) | 1554 | 39.77 | 1554 | 40.56 | 1554 | 61.96 |
| Cooked fresh pasta waste (CPW) | 19 | 0.48 | 20 | 0.53 | 19 | 0.75 |
| End-of-life packaging material waste (EoLPM) | 68 | 1.73 | 33 | 0.85 | 68 | 2.69 |
| Carbon Footprint (CFB2C) | 3908 | 100.00 | 3832 | 100.00 | 2508 | 100.0 |
| Midpoint Impact Category ICj | Life Cycle Phase Contribution (%) | ICj Score | Unit | ||||||||||
|---|---|---|---|---|---|---|---|---|---|---|---|---|---|
| FIP + FE | MI | PMAP | PMP | TRpaw | TRfp | CP | CPW | EoLPM | Mean | ± | sd | ||
| Global warming (GW100) | 42.27 | 2.06 | 2.40 | 8.48 | 2.37 | 0.88 | 39.20 | 0.57 | 1.77 | 3.99 × 100 | ± | 3.83 × 10−1 | kg CO2e |
| Stratospheric ozone depletion (OD) | 96.44 | 0.15 | 0.17 | 0.60 | 0.20 | 0.07 | 2.34 | 0.01 | 0.02 | 3.49 × 10−5 | ± | 1.08 × 10−5 | kg CFC-11e |
| Ionizing radiation (IR) | 13.06 | 3.75 | 4.26 | 19.81 | 0.84 | 0.19 | 57.86 | 0.21 | 0.01 | 2.82 × 10−1 | ± | 6.45 × 10−3 | kBq 60Coe |
| Fine particulate matter formation (PM) | 67.14 | 1.26 | 1.36 | 7.24 | 1.45 | 0.49 | 20.90 | 0.13 | 0.04 | 6.69 × 10−3 | ± | 7.99 × 10−4 | kg PM2.5e |
| O3 formation, Human health (OFHH) | 69.16 | 1.15 | 1.22 | 6.69 | 2.27 | 0.79 | 18.56 | 0.07 | 0.09 | 1.18 × 10−2 | ± | 1.46 × 10−3 | kg NOxe |
| O3 formation, Terrestrial ecosystems (OFTE) | 81.81 | 0.67 | 0.71 | 4.00 | 1.34 | 0.47 | 10.91 | 0.04 | 0.05 | 2.04 × 10−2 | ± | 2.99 × 10−3 | kg NOxe |
| Terrestrial acidification (TA) | 72.27 | 1.16 | 1.26 | 5.05 | 1.04 | 0.36 | 18.71 | 0.12 | 0.03 | 2.15 × 10−2 | ± | 2.77 × 10−3 | kg SO2e |
| Freshwater eutrophication (FEU) | 71.22 | 0.71 | 0.83 | 11.54 | 0.66 | 0.25 | 12.83 | 0.32 | 1.65 | 2.75 × 10−3 | ± | 3.48 × 10−4 | kg Pe |
| Marine eutrophication (MEU) | 90.85 | 0.05 | 0.08 | 2.30 | 0.03 | 0.02 | 2.74 | 3.65 | 0.29 | 3.41 × 10−3 | ± | 1.39 × 10−3 | kg Ne |
| Terrestrial ecotoxicity (TECO) | 39.49 | 0.55 | 0.90 | 8.32 | 12.15 | 3.44 | 33.88 | -0.02 | 1.28 | 1.13 × 101 | ± | 8.31 × 10−1 | kg 1,4-DCB |
| Freshwater ecotoxicity (FECO) | 25.37 | 0.55 | 0.74 | 7.01 | 1.39 | 0.65 | 61.76 | 0.03 | 2.51 | 1.71 × 10−1 | ± | 7.64 × 10−3 | kg 1,4-DCB |
| Marine ecotoxicity (MECO) | 26.10 | 0.59 | 0.79 | 7.25 | 1.78 | 0.73 | 59.95 | 0.04 | 2.79 | 2.20 × 10−1 | ± | 1.01 × 10−2 | kg 1,4-DCB |
| Human carcinogenic toxicity (HCT) | 32.18 | 1.73 | 2.14 | 14.09 | 3.74 | 1.20 | 44.73 | -0.10 | 0.30 | 1.19 × 10−1 | ± | 6.90 × 10−3 | kg 1,4-DCB |
| Human non-carcinogenic toxicity (HNCT) | 36.19 | 1.38 | 1.66 | 13.31 | 3.23 | 0.70 | 41.44 | 0.23 | 1.87 | 2.37 × 100 | ± | 1.53 × 10−1 | kg 1,4-DCB |
| Land use (LU) | 97.94 | 0.02 | 0.02 | 1.59 | 0.05 | 0.01 | 0.37 | 0.01 | 0.00 | 9.00 × 100 | ± | 1.59 × 100 | m2 yr crope |
| Mineral resource scarcity (MRS) | 70.32 | 0.45 | 0.60 | 6.68 | 1.69 | 0.53 | 19.75 | -0.08 | 0.04 | 1.36 × 10−2 | ± | 1.71 × 10−3 | kg Cue |
| Fossil resource scarcity (FRS) | 32.20 | 2.36 | 2.62 | 12.18 | 3.00 | 0.98 | 46.60 | 0.04 | 0.02 | 1.07 × 100 | ± | 6.10 × 10−2 | kg oile |
| Water consumption (WS) | 67.32 | 1.50 | 1.85 | 6.23 | 0.19 | 0.05 | 22.78 | 0.07 | 0.02 | 1.01 × 10−1 | ± | 1.21 × 10−2 | m3 |
| Damage Category (DCz) | Life Cycle Phase Contribution (%) | SSz | Unit | WDSz | ||||||||||
|---|---|---|---|---|---|---|---|---|---|---|---|---|---|---|
| FIP + FE | MI | PMAP | PMP | TRpaw | TRfp | CP | CPW | EoLPM | Mean | ± | sd | mPt/kg | ||
| Human health (HH) | 54.82 | 1.58 | 1.80 | 8.18 | 1.95 | 0.67 | 29.87 | 0.30 | 0.84 | 9.27 × 10−6 | ± | 9.32 × 10−7 | ¥ | 155 ± 16 |
| Ecosystem quality (EQ) | 89.48 | 0.33 | 0.38 | 2.81 | 0.41 | 0.14 | 6.14 | 0.08 | 0.23 | 1.00 × 10−7 | ± | 1.60 × 10−8 | § | 27 ± 3 |
| Resource availability (RA) | 35.21 | 2.08 | 2.31 | 11.98 | 3.78 | 1.22 | 43.41 | -0.01 | 0.02 | 3.62 × 10−1 | ± | 2.25 × 10−2 | # | 2.6 ± 0.2 |
| OWDS | 59.74 | 1.40 | 1.59 | 7.43 | 1.75 | 0.59 | 26.50 | 0.26 | 0.74 | 184 ± 20 | ||||
| Case No. | Sensitivity or Mitigation Parameter Xi | Value | Unit | Ref. | CFB2C [kg CO2e/kg] | mCF,i [%] | OWDSB2C [mPt/kg] | mOWDS,i [%] |
|---|---|---|---|---|---|---|---|---|
| 1 | Reference Value | - | - | This work | 3.88 ± 0.37 | - | 184 ± 20 | - |
| 2 | Higher electric and thermal energy needs | 400 40 | kWh/Mg kWh/Mg | This work This work | 3.93 ± 0.36 3.88 ± 0.37 | 1.3 0.0 | 187 ± 21 186 ± 21 | 1.6 1.1 |
| 3 | Higher cooked pasta waste | 20 | % | [57] | 4.01 ± 0.35 | 0.4 | 187 ± 20 | 0.2 |
| 4 | Higher HABW yield | 7.26 | Mg/ha | [63] | 2.65 ± 0.07 | -8.3 | 101 ± 2 | -11.7 |
| 5 | Smaller cooking energy needs | 0.58 ± 0.01 | kWh/kg | [66] | 2.79 ± 0.37 | 51.0 | 154 ± 20 | 29.6 |
| 6 | Smaller refrigeration energy needs | 0.55 | kWh/kg | This work | 3.26 ± 0.07 | 20.6 | 161 ± 20 | 16.1 |
| 7 | Simultaneous options no. 4, 5, and 6 | 7.26 0.58 0.55 | Mg/ha kWh/kg kWh/kg | This work | 1.58 ± 0.06 | - | 68 ± 2 | - |
Publisher’s Note: MDPI stays neutral with regard to jurisdictional claims in published maps and institutional affiliations. |
© 2022 by the authors. Licensee MDPI, Basel, Switzerland. This article is an open access article distributed under the terms and conditions of the Creative Commons Attribution (CC BY) license (https://creativecommons.org/licenses/by/4.0/).
Share and Cite
Cimini, A.; Sestili, F.; Moresi, M. Environmental Profile of a Novel High-Amylose Bread Wheat Fresh Pasta with Low Glycemic Index. Foods 2022, 11, 3199. https://doi.org/10.3390/foods11203199
Cimini A, Sestili F, Moresi M. Environmental Profile of a Novel High-Amylose Bread Wheat Fresh Pasta with Low Glycemic Index. Foods. 2022; 11(20):3199. https://doi.org/10.3390/foods11203199
Chicago/Turabian StyleCimini, Alessio, Francesco Sestili, and Mauro Moresi. 2022. "Environmental Profile of a Novel High-Amylose Bread Wheat Fresh Pasta with Low Glycemic Index" Foods 11, no. 20: 3199. https://doi.org/10.3390/foods11203199
APA StyleCimini, A., Sestili, F., & Moresi, M. (2022). Environmental Profile of a Novel High-Amylose Bread Wheat Fresh Pasta with Low Glycemic Index. Foods, 11(20), 3199. https://doi.org/10.3390/foods11203199

