Contribution of Lipids to the Flavor of Mussel (Mytilus edulis) Maillard Reaction Products
Abstract
:1. Introduction
2. Materials and Methods
2.1. Samples and Chemicals
2.2. Extraction and Detection of Polar and Nonpolar Lipids from Mussel
2.3. Preparation of MRPs
2.4. Sensory Analysis
2.5. Electronic Nose Analyses
2.6. Electronic Tongue Analyses
2.7. Volatile Compound Detection
2.8. Extraction and Detection of Non-Volatile Compounds
2.9. Data Processing
3. Results and Discussion
3.1. Determination of the Mass Fractions of Polar and Nonpolar Lipids by TLC-FID
3.2. Sensory Evaluation Results
3.3. Determination of Volatile Compounds
3.4. Correlation Analysis of Electronic Nose Results and Volatile Compounds in MRPs with Different Polar Lipids
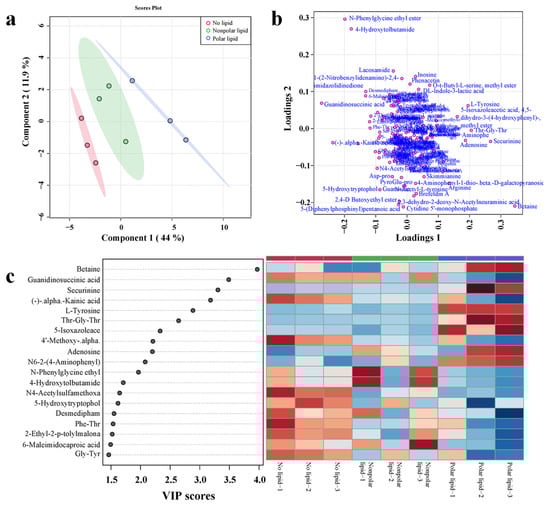
3.5. Determination of Non-Volatile Compounds
3.6. Analysis of Amino Acids and Their Derivatives
3.7. Oligopeptide Analysis
3.8. Correlation Analysis of Electronic Tongue Results and Non-Volatile Compounds in MRPs with Different Polar Lipids
4. Conclusions
Supplementary Materials
Author Contributions
Funding
Institutional Review Board Statement
Informed Consent Statement
Data Availability Statement
Conflicts of Interest
References
- Dong, Z.Y.; Liu, W.; Zhou, Y.J.; Ren, H.; Li, M.Y.; Liu, Y. Effects of ultrasonic treatment on Maillard reaction and product characteristics of enzymatic hydrolysate derived from mussel meat. J. Food Process Eng. 2019, 42, e13206. [Google Scholar] [CrossRef]
- Chan, N.Y.; Hossain, M.M.; Brooks, M.S. A preliminary study of protein recovery from mussel blanching water by a foaming process. Chem. Eng. Process. Process Intensif. 2007, 46, 501–504. [Google Scholar] [CrossRef]
- Neves, A.C.; Harnedy, P.A.; FitzGerald, R.J. Angiotensin converting enzyme and dipeptidyl peptidase-iv inhibitory, and antioxidant activities of a blue mussel (Mytilus edulis) meat protein extract and its hydrolysates. J. Aquat. Food Prod. Technol. 2016, 25, 1221–1233. [Google Scholar] [CrossRef]
- Smital, T.; Kurelec, B. The chemosensitizers of multixenobiotic resistance mechanism in aquatic invertebrates: A new class of pollutants. Mutat. Res. Fundam. Mol. Mech. Mutagen. 1998, 399, 43–53. [Google Scholar] [CrossRef]
- Rodríguez-Hernández, Á.; Zumbado, M.; Henríquez-Hernández, L.A.; Boada, L.D.; Luzardo, O.P. Dietary Intake of Essential, Toxic, and Potentially Toxic Elements from Mussels (Mytilus spp.) in the Spanish Population: A Nutritional Assessment. Nutrients 2019, 11, 864. [Google Scholar] [CrossRef]
- Li, G.; Li, J.; Li, D. Seasonal Variation in Nutrient Composition of Mytilus coruscus from China. J. Agric. Food Chem. 2010, 58, 7831–7837. [Google Scholar] [CrossRef]
- Almonacid, S.; Bustamante, J.; Simpson, R.; Pinto, M. Shellfish (Mussel) processing and components. In Processing and Impact on Active Components in Food; Academic Press: Cambridge, MA, USA, 2015; pp. 447–454. [Google Scholar]
- Horvat, Š.; Roščić, M. Glycosylation of lysine-containing pentapeptides by glucuronic acid: New insights into the Maillard reaction. Carbohydr. Res. 2010, 345, 377–384. [Google Scholar] [CrossRef]
- Fu, Y.; Zhang, Y.; Soladoye, O.P.; Aluko, R.E. Maillard reaction products derived from food protein-derived peptides: Insights into flavor and bioactivity. Crit. Rev. Food Sci. Nutr. 2020, 60, 3429–3442. [Google Scholar] [CrossRef]
- Nguyen, C.V. Toxicity of the AGEs generated from the Maillard reaction: On the relationship of food-AGEs and biological-AGEs. Mol. Nutr. Food Res. 2006, 50, 1140–1149. [Google Scholar] [CrossRef]
- Zhang, Y.; Ma, X.; Dai, Z. Comparison of nonvolatile and volatile compounds in raw, cooked, and canned yellowfin tuna (Thunnus albacores). J. Food Process. Preserv. 2019, 43, e14111. [Google Scholar] [CrossRef]
- Fuke, S.; Konosu, S. Taste-active components in some foods: A review of Japanese research. Physiol. Behav. 1991, 49, 863–868. [Google Scholar] [CrossRef]
- Van Ruth, S.M.; Brouwer, E.; Koot, A.; Wijtten, M. Seafood and Water Management. Foods 2014, 3, 622–631. [Google Scholar] [CrossRef] [PubMed]
- Wakimoto, T.; Kondo, H.; Nii, H.; Kimura, K.; Egami, Y.; Oka, Y.; Yoshida, M.; Kida, E.; Ye, Y.; Akahoshi, S. Furan fatty acid as an anti-inflammatory component from the green-lipped mussel Perna canaliculus. Proc. Natl. Acad. Sci. USA 2011, 108, 17533–17537. [Google Scholar] [CrossRef] [PubMed]
- Singh, M.; Hodges, L.; Wright, P.; Cheah, D.; Wynne, P.; Kalafatis, N.; Macrides, T. The CO2-SFE crude lipid extract and the free fatty acid extract from Perna canaliculus have anti-inflammatory effects on adjuvant-induced arthritis in rats. Comp. Biochem. Physiol. Part B Biochem. Mol. Biol. 2008, 149, 251–258. [Google Scholar] [CrossRef] [PubMed]
- Treschow, A.; Hodges, L.D.; Wright, P.; Wynne, P.M.; Kalafatis, N.; Macrides, T.A. Novel anti-inflammatory ω-3 PUFAs from the New Zealand green-lipped mussel, Perna canaliculus. Comp. Biochem. Physiol. Part B Biochem. Mol. Biol. 2007, 147, 645–656. [Google Scholar] [CrossRef] [PubMed]
- Mottram, D.S.; Edwards, R.A.; Macfie, J.H.H. A comparison of the flavour volatiles from cooked beef and pork meat systems. J. Sci. Food Agric. 1982, 33, 934–944. [Google Scholar] [CrossRef]
- Pearson, A.M.; Wenham, L.M.; Carse, W.A.; McLeod, K.; Davey, C.L.; Kirton, A.H. Observations on the Contribution of Fat and Lean to the Aroma of Cooked Beef and Lamb. J. Anim. Sci. 1973, 36, 511–515. [Google Scholar] [CrossRef]
- Abeyrathne, E. Extraction and Comparison of Physiochemical Properties of Lipids from Catla (Catla catla) and Tuna (Thunnus albacares) fish skin. Doctoral Dissertation, Uva Wellassa University of Sri Lanka, Badulla, Sri Lanka, 2016. [Google Scholar]
- Huang, X.-H.; Qi, L.-B.; Fu, B.-S.; Chen, Z.-H.; Zhang, Y.-Y.; Du, M.; Dong, X.-P.; Zhu, B.-W.; Qin, L. Flavor formation in different production steps during the processing of cold-smoked Spanish mackerel. Food Chem. 2019, 286, 241–249. [Google Scholar] [CrossRef]
- Fan, X.; Ding, L.; Liu, H.; Liu, Y.; Liu, J.; Ma, L. Flavor Analysis of Mrps Made from Different Enzymolysis Products Based on Electronic Nose and Electronic Tongue. In IOP Conference Series: Earth and Environmental Science; IOP Publishing Ltd.: Bristol, UK, 2020; Volume 440. [Google Scholar] [CrossRef]
- Chen, J.-N.; Huang, X.-H.; Zheng, J.; Sun, Y.-H.; Dong, X.-P.; Zhou, D.-Y.; Zhu, B.-W.; Qin, L. Comprehensive metabolomic and lipidomic profiling of the seasonal variation of blue mussels (Mytilus edulis L.): Free amino acids, 5′-nucleotides, and lipids. LWT 2021, 149, 111835. [Google Scholar] [CrossRef]
- Chong, J.; Soufan, O.; Li, C.; Caraus, I.; Li, S.; Bourque, G.; Wishart, D.S.; Xia, J. MetaboAnalyst 4.0: Towards more transparent and integrative metabolomics analysis. Nucleic Acids Res. 2018, 46, W486–W494. [Google Scholar] [CrossRef]
- Prato, E.; Fanelli, G.; Prlapiano, I. and Biandolino, F. Bioactive fatty acids in seafood from Ionian Sea and relation to dietary recommendations. Int. J. Food Sci. Nutr. 2020, 71, 693–705. [Google Scholar] [CrossRef] [PubMed]
- Mottram, D.S. Flavour formation in meat and meat products: A review. Food Chem. 1998, 62, 415–424. [Google Scholar] [CrossRef]
- Wang, Y.; Li, J.; Wu, Y.; Yang, S.; Wang, D.; Liu, Q. Analysis of Volatile Compounds in Sea Bass (Lateolabrax japonicus) Resulting from Different Slaughter Methods Using Electronic-Nose (E-Nose) and Gas Chromatography-Ion Mobility Spectrometry. Molecules 2021, 26, 5889. [Google Scholar] [CrossRef] [PubMed]
- Sakpetch, P.; Benchama, O.; Masniyom, P.; Salaipeth, L.; Kanjan, P. Physicochemical characteristics and flavor profiles of fermented fish sauce (budu) during fermentation in commercial manufacturing plant. J. Food Sci. Technol. 2021, 59, 693–702. [Google Scholar] [CrossRef] [PubMed]
- Fratini, G.; Lois, S.; Pazos, M.; Parisi, G.; Medina, I. Volatile profile of Atlantic shellfish species by HS-SPME GC/MS. Food Res. Int. 2012, 48, 856–865. [Google Scholar] [CrossRef]
- Iglesias, J.; Medina, I. Solid-phase microextraction method for the determination of volatile compounds associated to oxidation of fish muscle. J. Chromatogr. A 2008, 1192, 9–16. [Google Scholar] [CrossRef]
- Li, X.; Liu, Y.; Wang, Y.; Wang, J.; Xu, Y.; Yi, S.; Zhu, W.; Mi, H.; Li, T.; Li, J. Combined ultrasound and heat pretreatment improve the enzymatic hydrolysis of clam (Aloididae aloidi) and the flavor of hydrolysates. Innov. Food Sci. Emerg. Technol. 2020, 67, 102596. [Google Scholar] [CrossRef]
- Werkhoff, P.; Bruening, J.; Emberger, R.; Guentert, M.; Koepsel, M.; Kuhn, W.; Surburg, H. Isolation and characterization of volatile sulfur-containing meat flavor components in model systems. J. Agric. Food Chem. 1990, 38, 777–791. [Google Scholar] [CrossRef]
- Selli, S.; Cayhan, G.G. Analysis of volatile compounds of wild gilthead sea bream (Sparus aurata) by simultaneous distillation–extraction (SDE) and GC–MS. Microchem. J. 2009, 93, 232–235. [Google Scholar] [CrossRef]
- Giogios, I.; Grigorakis, K.; Nengas, I.; Papasolomontos, S.; Papaioannou, N.; Alexis, M.N. Fatty acid composition and volatile compounds of selected marine oils and meals. J. Sci. Food Agric. 2008, 89, 88–100. [Google Scholar] [CrossRef]
- de Zwart, F.; Slow, S.; Payne, R.; Lever, M.; George, P.; Gerrard, J.; Chambers, S. Glycine betaine and glycine betaine analogues in common foods. Food Chem. 2003, 83, 197–204. [Google Scholar] [CrossRef]
- Chen, M.; Ji, H.; Li, J.; Zhang, C. Non-volatile taste active compounds in Maillard reaction products of enzymatic extracts from Pinctada martensii entrails. China Condiment 2010, 9, 42–47. [Google Scholar]
- Wang, K.; Maga, J.A.; Bechtel, P.J. Taste Properties and Synergisms of Beefy Meaty Peptide. J. Food Sci. 1996, 61, 837–839. [Google Scholar] [CrossRef]
- Rhyu, M.-R.; Kim, E.-Y. Umami taste characteristics of water extract of Doenjang, a Korean soybean paste: Low-molecular acidic peptides may be a possible clue to the taste. Food Chem. 2011, 127, 1210–1215. [Google Scholar] [CrossRef]
- van den Oord, A.H.A.; van Wassenaar, P.D. Umami peptides: Assessment of their alleged taste properties. Z. Lebensm. Forsch. A 1997, 205, 125–130. [Google Scholar] [CrossRef]
- Lioe, H.N.; Takara, K.; Yasuda, M. Evaluation of Peptide Contribution to the Intense Umami Taste of Japanese Soy Sauces. J. Food Sci. 2006, 71, S277–S283. [Google Scholar] [CrossRef]
- Fadda, S.; López, C.; Vignolo, G. Role of lactic acid bacteria during meat conditioning and fermentation: Peptides generated as sensorial and hygienic biomarkers. Meat Sci. 2010, 86, 66–79. [Google Scholar] [CrossRef] [PubMed]







Publisher’s Note: MDPI stays neutral with regard to jurisdictional claims in published maps and institutional affiliations. |
© 2022 by the authors. Licensee MDPI, Basel, Switzerland. This article is an open access article distributed under the terms and conditions of the Creative Commons Attribution (CC BY) license (https://creativecommons.org/licenses/by/4.0/).
Share and Cite
Xin, R.; Ma, L.; Liu, R.; Huang, X.; Fu, B.; Dong, X.; Qin, L. Contribution of Lipids to the Flavor of Mussel (Mytilus edulis) Maillard Reaction Products. Foods 2022, 11, 3015. https://doi.org/10.3390/foods11193015
Xin R, Ma L, Liu R, Huang X, Fu B, Dong X, Qin L. Contribution of Lipids to the Flavor of Mussel (Mytilus edulis) Maillard Reaction Products. Foods. 2022; 11(19):3015. https://doi.org/10.3390/foods11193015
Chicago/Turabian StyleXin, Ran, Lixin Ma, Rong Liu, Xuhui Huang, Baoshang Fu, Xiuping Dong, and Lei Qin. 2022. "Contribution of Lipids to the Flavor of Mussel (Mytilus edulis) Maillard Reaction Products" Foods 11, no. 19: 3015. https://doi.org/10.3390/foods11193015
APA StyleXin, R., Ma, L., Liu, R., Huang, X., Fu, B., Dong, X., & Qin, L. (2022). Contribution of Lipids to the Flavor of Mussel (Mytilus edulis) Maillard Reaction Products. Foods, 11(19), 3015. https://doi.org/10.3390/foods11193015

