Relationship between the Grade and the Characteristic Flavor of PCT (Panyong Congou Black Tea)
Abstract
1. Introduction
2. Materials and Methods
2.1. Sample Preparation
2.2. Chemicals
2.3. QDA for the Sensory Evaluation
2.4. HS-GC-IMS Analysis
2.5. Physicochemical Analysis
2.5.1. Determination of Differences in Color
2.5.2. Determination of pH
2.5.3. Determination of TPs and Free Amino Acids
2.5.4. Determination of TRs and TBs
2.6. HPLC Analysis
2.7. Data Processing
3. Results and Discussion
3.1. Sensory Evaluation Analysis
3.2. Analysis of the Liquor Characteristics
3.3. VOC Analysis
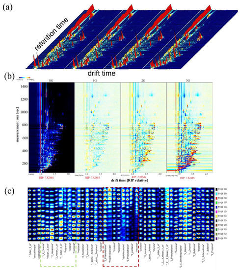
3.3.1. GC-IMS Topographic Plots of Different Grades of PCT
3.3.2. Analysis of VOCs in Different Grades of PCT
3.3.3. Key Aroma-Active Compounds of Four Grades PCT
3.4. Multivariate Statistical Analysis of Biochemical Compositions and VOCs
3.4.1. PCA of the Four Different Grades of PCT
3.4.2. OPLS-DA of the Four Different Grades of PCT
3.5. Relationship between Biochemical Compositions, VOCs and Sensory Characteristics of PCT
4. Conclusions
Supplementary Materials
Author Contributions
Funding
Institutional Review Board Statement
Informed Consent Statement
Data Availability Statement
Conflicts of Interest
References
- Shevchuk, A.; Jayasinghe, L.; Kuhnert, N. Differentiation of black tea infusions according to origin, processing and botanical varieties using multivariate statistical analysis of LC-MS data. Food Res. Int. 2018, 109, 387–402. [Google Scholar] [CrossRef] [PubMed]
- Nevin, S.; Basar, G.B.; Mehmet, A. Tea consumption and disease correlations. Trends Food Sci. Technol. 2018, 78, 95–106. [Google Scholar]
- Huang, D.; Bian, Z.; Qiu, Q.; Wang, Y.; Fan, D.; Wang, X. Identification of Similar Chinese Congou Black Teas Using an Electronic Tongue Combined with Pattern Recognition. Molecules 2019, 24, 4549. [Google Scholar] [CrossRef] [PubMed]
- Li, X.J.; You, F.N.; Li, L.L.; Xu, X.Y.; Liu, B.B.; Lin, H.Z.; Sun, Y. Comparison of Quality of Different Technology and Varieties of Panyong congou Black Tea. Sci. Technol. Food Ind. 2018, 39, 27–33+39. [Google Scholar]
- Li, J.; Yao, Y.; Wang, J.; Hua, J.; Wang, J.; Yang, Y.; Dong, C.; Zhou, Q.; Jiang, Y.; Deng, Y.; et al. Rutin, gamma-Aminobutyric Acid, Gallic Acid, and Caffeine Negatively Affect the Sweet-Mellow Taste of Congou Black Tea Infusions. Molecules 2019, 24, 4221. [Google Scholar] [CrossRef]
- Li, H.H.; Luo, L.Y.; Wang, J.; Fu, D.H.; Zeng, L. Lexicon development and quantitative descriptive analysis of Hunan fuzhuan brick tea infusion. Food Res. Int. 2019, 120, 275–284. [Google Scholar] [CrossRef]
- Wang, H.; Shen, S.; Wang, J.; Jiang, Y.; Li, J.; Yang, Y.; Hua, J.; Yuan, H. Novel insight into the effect of fermentation time on quality of Yunnan Congou black tea. LWT 2021, 155, 112939. [Google Scholar] [CrossRef]
- Hua, J.; Xu, Q.; Yuan, H.; Wang, J.; Jiang, Y. Effects of novel fermentation method on the biochemical components change and quality formation of Congou black tea. J. Food Compos. Anal. 2021, 96, 103751. [Google Scholar] [CrossRef]
- Liang, Y.; Lu, J.; Zhang, L.; Wu, S.; Wu, Y. Estimation of black tea quality by analysis of chemical composition and colour difference of tea infusions. Food Chem. 2003, 80, 283–290. [Google Scholar] [CrossRef]
- Pan, M.H.; Lai, C.S.; Wang, H.; Lo, C.Y.; Ho, C.T.; Li, S.M. Black tea in chemo-prevention of cancer and other human diseases. Food Sci. Hum. Wellness 2013, 2, 12–21. [Google Scholar] [CrossRef]
- Kimura, K.; Ozeki, M.; Juneja, L.R.; Ohira, H. L-Theanine reduces psychological and physiological stress responses. Biol. Psychol. 2007, 74, 39–45. [Google Scholar] [CrossRef]
- Tenore, G.C.; Campiglia, P.; Giannetti, D.; Novellino, E. Simulated gastrointestinal digestion, intestinal permeation and plasma protein interaction of white, green, and black tea polyphenols. Food Chem. 2015, 169, 320–326. [Google Scholar] [CrossRef]
- Vidyasagar, R.; Greyling, A.; Draijer, R.; Corfield, D.R.; Parkes, L.M. The effect of black tea and caffeine on regional cerebral blood flow measured with arterial spin labeling. J. Cereb. Blood Flow Metab. 2013, 33, 963–968. [Google Scholar] [CrossRef]
- Ke, L.; Yu, P.; Zhang, Z.X.; Huang, S.S.; Huang, G.; Ma, X.H. Congou tea drinking and oesophageal cancer in South China. Br. J. Cancer 2002, 86, 346–347. [Google Scholar] [CrossRef] [PubMed][Green Version]
- Su, D.; He, J.J.; Zhou, Y.Z.; Li, Y.L.; Zhou, H.J. Aroma effects of key volatile compounds in Keemun black tea at different grades: HS-SPME-GC-MS, sensory evaluation, and chemometrics. Food Chem. 2022, 373 (Pt B), 131587. [Google Scholar] [CrossRef]
- Ma, Y.Q.; Fang, C.G.; Xia, L.F.; Sun, Y.N.; Tong, J.Y.; Zhang, Y.M.; Pan, L.Y.; Yang, F.H. Effect of different fermentation degree on aroma components of heavy withered ‘Yunkang No.10’ black tea. Southwest China J. Agric. Sci. 2020, 33, 760–768. [Google Scholar]
- Shi, J.F.; Hang, W.J.; Chen, Z. Characterization of Volatile Components of Eight FengHuang Dancong Manufactured Teas and Fresh Leaves by HS-SPME Coupled with GC-MS. Int. J. Nutr. Food Sci. 2018, 7, 160–172. [Google Scholar] [CrossRef]
- Zhu, J.; Niu, Y.; Xiao, Z. Characterization of the key aroma compounds in Laoshan green teas by application of odour activity value (OAV), gas chromatography-mass spectrometry-olfactometry (GC-MS-O) and comprehensive two-dimensional gas chromatography mass spectrometry (GC × GC-qMS). Food Chem. 2021, 339, 128136. [Google Scholar] [CrossRef]
- Contreras, M.D.M.; Jurado-Campos, N.; Arce, L.; Arroyo-Manzanares, N. A robustness study of calibration models for olive oil classification: Targeted and non-targeted fingerprint approaches based on GC-IMS. Food Chem. 2019, 288, 315–324. [Google Scholar] [CrossRef]
- Arroyo-Manzanares, N.; Martin-Gomez, A.; Jurado-Campos, N.; Garrido-Delgado, R.; Arce, C.; Arce, L. Target vs. spectral fingerprint data analysis of Iberian ham samples for avoiding labelling fraud using headspace-gas chromatography-ion mobility spectrometry. Food Chem. 2018, 246, 65–73. [Google Scholar] [CrossRef]
- Wang, X.; Rogers, K.M.; Li, Y.; Yang, S.; Chen, L.; Zhou, J. Untargeted and Targeted Discrimination of Honey Collected by Apis cerana and Apis mellifera Based on Volatiles Using HS-GC-IMS and HS-SPME-GC–MS. J. Agric. Food Chem. 2019, 67, 12144–12152. [Google Scholar] [CrossRef] [PubMed]
- Garrido-Delgado, R.; Arce, L.; Guaman, A.V.; Pardo, A.; Marco, S.; Valcarcel, M. Direct coupling of a gas-liquid separator to an ion mobility spectrometer for the classification of different white wines using chemometrics tools. Talanta 2011, 84, 471–479. [Google Scholar] [CrossRef] [PubMed]
- Yang, Y.; Qian, M.C.; Deng, Y.; Yuan, H.; Jiang, Y. Insight into aroma dynamic changes during the whole manufacturing process of chestnut-like aroma green tea by combining GC-E-Nose, GC-IMS, and GC × GC-TOFMS. Food Chem. 2022, 387, 132813. [Google Scholar] [CrossRef]
- Qin, R.Z.; Huang, L.; Teng, J.W.; Xia, N.; Wei, B.Y. Effects of different baking temperatures on the aroma of Liupao tea based on GC-IMS. Food Sci. Technol. 2022, 47, 282–290. [Google Scholar]
- Qi, H.; Ding, S.; Pan, Z.; Li, X.; Fu, F. Characteristic Volatile Fingerprints and Odor Activity Values in Different Citrus-Tea by HS-GC-IMS and HS-SPME-GC-MS. Molecules 2020, 25, 6027. [Google Scholar] [CrossRef]
- Liu, H.; Xu, Y.; Wu, J.; Wen, J.; Yu, Y.; An, K.; Zou, B. GC-IMS and olfactometry analysis on the tea aroma of Yingde black teas harvested in different seasons. Food Res. Int. 2021, 150, 110784. [Google Scholar] [CrossRef]
- Wang, Z.H.; Xue, Z.H.; Zhu, W.W.; Sun, W.J. Analyses of volatile compounds in compressed white tea of different years based on GC-IMS. J. Food Sci. Biotechnol. 2021, 40, 85–94. [Google Scholar]
- Liu, X.Y.; Wang, J.; Peng, Y.; Lyu, C.Y.; Li, R.Y. Volatile component analysis of sun-dried green tea in Menghai county based on GC-IMS. Sci. Technol. Food Ind. 2021, 42, 233–240. [Google Scholar]
- Guo, X.; Schwab, W.; Ho, C.T.; Song, C.; Wan, X. Characterization of the aroma profiles of oolong tea made from three tea cultivars by both GC-MS and GC-IMS. Food Chem. 2021, 376, 131933. [Google Scholar] [CrossRef]
- Jin, J.; Zhao, M.; Zhang, N.; Jing, T.; Song, C. Stable isotope signatures versus gas chromatography-ion mobility spectrometry to determine the geographical origin of Fujian Oolong tea (Camellia sinensis) samples. Eur. Food Res. Technol. 2020, 246, 955–964. [Google Scholar] [CrossRef]
- Luo, Y.Q.; Wei, Y.J.; Lin, L.; Lin, F.M.; Su, F.; Sun, W.J. Origin discrimination of Fujian white tea using gas chromatography-ion mobility spectrometry. Trans. Chin. Soc. Agric. Eng. 2021, 37, 264–273. [Google Scholar]
- Jing, S.Q.; Wu, F.H.; Cheng, J.S.; Zhang, J.Y.; Tang, H.; Li, H.X. Detection of flavor components in three tea products by GC-IMS combined with HS-SPME/GC-MS. Food Res. Dev. 2022, 43, 167–176. [Google Scholar]
- Wu, X.; Ozawa, T.; Li, Y.; Duan, J.; Wang, K. Effect of fermentation time and temperature on polyphenol compound content in different Congou black tea. J. Food Processing Preserv. 2021, 45, e15844. [Google Scholar] [CrossRef]
- Zhou, J.; Yu, X.; He, C.; Qiu, A.; Ni, D. Withering degree affects flavor and biological activity of black tea: A non-targeted metabolomics approach. LWT 2020, 130, 109535. [Google Scholar] [CrossRef]
- Zhu, M.Z.; Li, N.; Zhou, F.; Ouyang, J.; Wu, J.L. Microbial bioconversion of the chemical components in dark tea. Food Chem. 2019, 312, 126043. [Google Scholar] [CrossRef]
- Lee, K.Y.M.; Paterson, A.; Piggott, J.R.; Richardson, G.D. Origins of Flavour in Whiskies and a Revised Flavour Wheel: A Review. J. Inst. Brew. 2012, 107, 287–313. [Google Scholar] [CrossRef]
- Spencer, M.; Sage, E.; Velez, M.; Guinard, J.X. Using Single Free Sorting and Multivariate Exploratory Methods to Design a New Coffee Taster’s Flavor Wheel. J. Food Sci. 2016, 81, S2997–S3005. [Google Scholar] [CrossRef]
- Huo, D.; Wu, Y.; Yang, M.; Fa, H.; Luo, X.; Hou, C. Discrimination of Chinese green tea according to varieties and grade levels using artificial nose and tongue based on colorimetric sensor arrays. Food Chem. 2014, 145, 639–645. [Google Scholar] [CrossRef]
- Ke, L.; Xu, W.; Gao, J.; Gao, G.; Xu, Y. Isolation and characterization of thermo-tolerant polyphenol oxidases in a black tea infusion. Food Control 2020, 119, 107465. [Google Scholar] [CrossRef]
- Kumamoto, M.; Sonda, T.; Nagayama, K.; Tabata, M. Effects of pH and Metal Ions on Antioxidative Activities of Catechins. Biosci. Biotechnol. Biochem. 2001, 65, 126–132. [Google Scholar] [CrossRef]
- Lin, J.; Liu, F.; Zhou, X.; Tu, Z.; Chen, L.; Wang, Y.; Yang, Y.; Wu, X.; Lv, H.; Zhu, H.; et al. Effect of red light on the composition of metabolites in tea leaves during the withering process using untargeted metabolomics. J. Sci. Food Agric. 2021, 102, 1628–1639. [Google Scholar] [CrossRef] [PubMed]
- Scharbert, S.; Hofmann, T. Molecular definition of black tea taste by means of quantitative studies, taste reconstitution, and omission experiments. J. Agric. Food Chem. 2005, 53, 5377–5384. [Google Scholar] [CrossRef] [PubMed]
- Yu, P.; Huang, H.; Zhao, X.; Zhong, N.; Zheng, H.; Gong, Y. Distinct variation in taste quality of Congou black tea during a single spring season. Food Sci. Nutr. 2020, 8, 1848–1856. [Google Scholar] [CrossRef] [PubMed]
- Yan, Z.; Zhong, Y.; Duan, Y.; Chen, Q.; Li, F. Antioxidant mechanism of tea polyphenols and its impact on health benefits. Anim. Nutr. 2020, 6, 115–123. [Google Scholar] [CrossRef]
- Hua, J.; Wang, H.; Yuan, H.; Yin, P.; Wang, J.; Guo, G.; Jiang, Y. New insights into the effect of fermentation temperature and duration on catechins conversion and formation of tea pigments and theasinensins in black tea. J. Sci. Food Agric. 2022, 102, 2750–2760. [Google Scholar] [CrossRef] [PubMed]
- Wang, H.; Wang, J.; Yuan, H.; Shen, S.; Li, J.; Hua, J.; Jiang, Y. Novel insights into the effect of withering degree on Dianhong Congou black tea quality. Int. J. Food Sci. Technol. 2022, 57, 3713–3726. [Google Scholar] [CrossRef]
- Qin, J.H.; Li, N.; Tu, P.F.; Ma, Z.Z.; Zhang, L. Change in tea polyphenol and purine alkaloid composition during solid-state fungal fermentation of postfermented tea. J. Agric. Food Chem. 2012, 60, 1213–1217. [Google Scholar] [CrossRef]
- Laddi, A.; Prakash, N.R.; Kumar, A. Quality evaluation of black CTC teas based upon seasonal variations. Int. J. Food Sci. Technol. 2014, 49, 493–500. [Google Scholar] [CrossRef]
- Yang, J.; Liu, R.H. The phenolic profiles and antioxidant activity in different types of tea. Int. J. Food Sci. Technol. 2013, 48, 163–171. [Google Scholar] [CrossRef]
- Bhuyan, L.P.; Borah, P.; Sabhapondit, S.; Gogoi, R.; Bhattacharyya, P. Spatial variability of theaflavins and thearubigins fractions and their impact on black tea quality. J. Food Sci. Technol. 2015, 52, 7984–7993. [Google Scholar] [CrossRef]
- Kumar, R.; Muraleedharan, N.N.; Murugesan, S.; Kottur, G.; Anand, M.P.; Nishadh, A. Biochemical quality characteristics of CTC black teas of south India and their relation to organoleptic evaluation. Food Chem. 2011, 129, 117–124. [Google Scholar] [CrossRef]
- Sharma, N.; Phan, H.T.; Chikae, M.; Takamura, Y.; Vestergaard, M.C. Black tea polyphenol theaflavin as promising antioxidant and potential copper chelator: Theaflavin as a potential copper chelator. J. Sci. Food Agric. 2020, 100, 3126–3135. [Google Scholar] [CrossRef] [PubMed]
- Zhou, X.; Zeng, L.; Chen, Y.; Wang, X.; Yang, Z. Metabolism of Gallic Acid and Its Distributions in Tea (Camellia sinensis) Plants at the Tissue and Subcellular Levels. Int. J. Mol. Sci. 2020, 21, 5684. [Google Scholar] [CrossRef]
- Chen, X.; Chen, D.; Jiang, H.; Sun, H.; Zhang, C.; Zhao, H.; Li, X.; Yan, F.; Chen, C.; Xu, Z. Aroma characterization of Hanzhong black tea (Camellia sinensis) using solid phase extraction coupled with gas chromatography-mass spectrometry and olfactometry and sensory analysis. Food Chem. 2019, 274, 130–136. [Google Scholar] [CrossRef] [PubMed]
- Arce, L.; Gallegos, J.; Garrido-Delgado, R.; Medina, L.M.; Sielemann, S.; Wortelmann, T. Ion Mobility Spectrometry a Versatile Analytical Tool for Metabolomics Applications in Food Science. Curr. Metab. 2014, 2, 264–271. [Google Scholar] [CrossRef]
- Alasalvar, C.; Topal, B.; Serpen, A.; Bahar, B.; Pelvan, E.; Gokmen, V. Flavor characteristics of seven grades of black tea produced in Turkey. J. Agric. Food Chem. 2012, 60, 6323–6332. [Google Scholar] [CrossRef]
- Wang, Z.Y.; Han, B.S.; Jing, W.F.; Yi, Z.B.; Zhang, D.B. Effects of Different Steeping Temperatures on the Leaching of Aroma Components in Black Tea by SPME-GC-MS Coupled with Chemometric Method. J. AOAC Int. 2019, 102, 1834–1844. [Google Scholar] [CrossRef]
- Salih, S.A.; Hasim, K.; Serkan, S. Characterization of bioactive and volatile profiles of thyme (Thymus vulgaris L.) teas as affected by infusion times. J. Food Meas. Charact. 2018, 12, 2570–2580. [Google Scholar]
- He, C.; Guo, X.; Yang, Y.; Xie, Y.; Ju, F.; Guo, W. Characterization of the aromatic profile in “zijuan” and “pu-erh” green teas by headspace solid-phase microextraction coupled with GC-O and GC-MS. Anal. Methods 2016, 8, 4727–4735. [Google Scholar] [CrossRef]
- Yun, J.; Cui, C.; Zhang, S.; Zhu, J.; Hou, R. Use of Headspace GC/MS Combined with Chemometric Analysis to Identify the Geographic Origins of Black Tea. Food Chem. 2021, 360, 130033. [Google Scholar] [CrossRef]
- Ravichandran, R. Carotenoid composition, distribution and degradation to flavour volatiles during black tea manufacture and the effect of carotenoid supplementation on tea quality and aroma. Food Chem. 2002, 78, 23–28. [Google Scholar] [CrossRef]
- Yue, C.N.; Yang, P.X.; Qin, D.D.; Cai, H.L.; Wang, Z.H.; Li, C.; Wu, H.L. Identification of volatile components and analysis of aroma characteristics of Jiangxi Congou black tea. Int. J. Food Prop. 2020, 23, 2160–2173. [Google Scholar] [CrossRef]
- Kumazawa, K.; Masuda, H. Identification of potent odorants in different green tea varieties using flavor dilution technique. J. Agric. Food Chem. 2002, 50, 5660–5663. [Google Scholar] [CrossRef]
- Lv, S.; Wu, Y.; Wei, J.; Ming, L.; Chen, W.; Gao, X.; Meng, Q. Application of gas chromatography-mass spectrometry and chemometrics methods for assessing volatile profiles of Pu-erh tea with different processing methods and ageing years. RSC Adv. 2015, 5, 87806–87817. [Google Scholar] [CrossRef]
- Ho, C.T.; Zheng, X.; Li, S. Tea aroma formation. Food Sci. Hum. Wellness 2015, 4, 9–27. [Google Scholar] [CrossRef]
- Brunton, N.P.; Cronin, D.A.; Monahan, F.J. A comparison of solid-phase microextraction (SPME) fibres for measurement of hexanal and pentanal in cooked turkey. Food Chem. 2000, 68, 339–345. [Google Scholar] [CrossRef]
- Deng, W.W.; Wang, R.; Yang, T.; Jiang, L.; Zhang, Z.Z. Functional Characterization of Salicylic Acid Carboxyl Methyltransferase from Camellia sinensis, Providing the Aroma Compound of Methyl Salicylate during the Withering Process of White Tea. J. Agric. Food Chem. 2017, 65, 11036–11045. [Google Scholar] [CrossRef]
- Guo, L.; Peng, Q.; Zhao, F.; Lu, H.W.; Bao, X.W.; Lin, Z. Flavor Chemistry Characteristics of New Jiuqu Hongmei Tea of Different Grade Levels. Food Sci. 2021, 42, 215–220. [Google Scholar]
- Wang, Q.; Jiang, X.; Qin, D.; Liu, S.; Wu, H. Metabolic profiling of flavor compounds in black teas with almond odor during processing. Eur. Food Res. Technol. 2020, 246, 2039–2053. [Google Scholar] [CrossRef]
- El Hadi, M.A.; Zhang, F.J.; Wu, F.F.; Zhou, C.H.; Tao, J. Advances in fruit aroma volatile research. Molecules 2013, 18, 8200–8229. [Google Scholar] [CrossRef]
- Kang, S.; Yan, H.; Zhu, Y.; Liu, X.; Lv, H.P.; Zhang, Y.; Dai, W.D.; Guo, L.; Tan, J.F.; Peng, Q.H.; et al. Identification and quantification of key odorants in the world’s four most famous black teas. Food Res. Int. 2019, 121, 73–83. [Google Scholar] [CrossRef]
- Wang, C.; Zhang, C.X.; Shao, C.F.; Li, C.W.; Liu, S.H.; Peng, X.P.; Xu, Y.Q. Chemical Fingerprint Analysis for the Quality Evaluation of Deepure Instant Pu-erh Tea by HPLC Combined with Chemometrics. Food Anal. Methods 2016, 9, 3298–3309. [Google Scholar] [CrossRef]
- Park, J.H.; Choi, S.H.; Bong, Y.S. Geographical origin authentication of onions using stable isotope ratio and compositions of C, H, O, N, and S. Food Control 2019, 101, 121–125. [Google Scholar] [CrossRef]
- Li, T.; Xu, S.; Wang, Y.; Wei, Y.; Shi, L.; Xiao, Z.; Liu, Z.; Deng, W.W.; Ning, J. Quality chemical analysis of crush-tear-curl (CTC) black tea from different geographical regions based on UHPLC-Orbitrap-MS. J. Food Sci. 2021, 86, 3909–3925. [Google Scholar] [CrossRef]
- He, X.; Li, J.; Zhao, W.; Liu, R.; Zhang, L.; Kong, X. Chemical fingerprint analysis for quality control and identification of Ziyang green tea by HPLC. Food Chem. 2015, 171, 405–411. [Google Scholar] [CrossRef]
- Zhang, Y.N.; Yin, J.F.; Chen, J.X.; Wang, F.; Du, Q.Z.; Jiang, Y.W.; Xu, Y.Q. Improving the sweet aftertaste of green tea infusion with tannase. Food Chem. 2016, 192, 470–476. [Google Scholar] [CrossRef]
- Cao, Q.Q.; Zou, C.; Zhang, Y.H.; Du, Q.Z.; Yin, J.F.; Shi, J.; Xue, S.; Xu, Y.Q. Improving the taste of autumn green tea with tannase. Food Chem. 2019, 277, 432–437. [Google Scholar] [CrossRef] [PubMed]
- Han, W.Y.; Wang, D.H.; Fu, S.W.; Ahmed, S. Tea from organic production has higher functional quality characteristics compared with tea from conventional management systems in China. Biol. Agric. Hortic. 2017, 34, 120–131. [Google Scholar] [CrossRef]
- Yu, P.G.; Yeo, S.L.; Low, M.Y.; Zhou, W.B. Identifying key non-volatile compounds in ready-to-drink green tea and their impact on taste profile. Food Chem. 2014, 155, 9–16. [Google Scholar] [CrossRef]
- Feng, L.; Gao, M.J.; Hou, R.Y.; Hu, X.Y.; Zhang, L.; Wan, X.C.; Wei, S. Determination of quality constituents in the young leaves of albino tea cultivars. Food Chem. 2014, 155, 98–104. [Google Scholar] [CrossRef]







| Tea Sample | Research Goal | Pattern Recognition Method | Reference |
|---|---|---|---|
| Chinese green tea | Quality change in manufacturing process analysis | PLS-DA/OPLS-DA | [23] |
| Liupao tea | PCA | [24] | |
| Chinese citrus tea | Tea biochemical content analysis | OPLS-DA | [25] |
| Yingde black teas | PLSR/PCA | [26] | |
| Chinese white tea | PCA/LDA | [27] | |
| Chinese green tea | PCA | [28] | |
| Chinese oolong tea | Tea origin identification | PCA/OPLS-DA | [29,30] |
| Chinese white tea | LDA-KNN/MLP/SVM/Adaboost/DecisionTree/KNN/MLP/Random Forest/SVM | [31] | |
| Rwanda black/green tea | Tea quality analysis | PCA | [32] |
| Types | Attributes | F | I | M |
|---|---|---|---|---|
| Taste | Mellow | 0.857 | 0.493 | 0.65 |
| Sour | 0.750 | 0.414 | 0.56 | |
| Astringent | 0.714 | 0.307 | 0.47 | |
| Sweet aftertaste | 0.607 | 0.300 | 0.43 | |
| Bitter | 0.571 | 0.214 | 0.35 | |
| Aroma | Floral | 0.679 | 0.429 | 0.54 |
| Caramel | 0.786 | 0.429 | 0.58 | |
| Fresh | 0.571 | 0.357 | 0.45 | |
| Fruity | 0.429 | 0.300 | 0.36 | |
| Grassy | 0.464 | 0.214 | 0.31 |
| Grade | L | a | b | pH | Picture |
|---|---|---|---|---|---|
| SG | 13.14 ± 0.36 d | 17.78 ± 0.50 a | 22.79 ± 0.56 c | 5.33 ± 0.02 a | ![]() |
| 1G | 15.50 ± 0.06 c | 15.46 ± 0.12 b | 26.73 ± 1.82 b | 5.15 ± 0.01 b | ![]() |
| 2G | 16.27 ± 0.37 b | 14.51 ± 1.11 b | 28.05 ± 0.63 b | 5.09 ± 0.04 c | ![]() |
| 3G | 17.70 ± 0.72 a | 14.89 ± 1.25 b | 30.51 ± 1.23 a | 5.07 ± 0.01 c | ![]() |
| Code | Classification | Aroma Constituent a | Aroma Description b | Intensity (V) c | |||
|---|---|---|---|---|---|---|---|
| SG | 1G | 2G | 3G | ||||
| 1 | Alcohols | Octen-3-ol | Mushroom | 3886.33 ± 100.66 b | 3609.45 ± 134.40 c | 3943.22 ± 54.50 b | 4177.67 ± 71.03 a |
| 2 | α-TerpineolM | Citrus, lemon | 2949.57 ± 63.95 a | 2577.49 ± 104.25 c | 2809.92 ± 23.77 b | 2568.83 ± 63.38 c | |
| 2′ | α-TerpineolD | Citrus, lemon | 524.75 ± 22.96 b | 520.25 ± 5.04 b | 536.04 ± 9.65 ab | 561.62 ± 16.45 a | |
| 3 | LinaloolM | Caramel, orange | 4647.72 ± 15.23 a | 4461.71 ± 33.46 b | 4374.99 ± 37.82 bc | 4293.98 ± 77.49 c | |
| 3′ | LinaloolD | Caramel, orange | 1427.40 ± 5.69 a | 969.31 ± 2.87 b | 847.85 ± 6.77 c | 816.02 ± 7.24 d | |
| 4 | 1,8-Cineole | Herbal, medicinal | 238.33 ± 2.53 d | 253.55 ± 4.08 c | 387.17 ± 5.03 b | 516.52 ± 16.55 a | |
| 5 | (Z)-3-Hexen-1-olM | Grassy, fresh | 5505.77 ± 68.70 b | 5644.36 ± 181.58 b | 6562.79 ± 3.75 a | 6654.21 ± 47.38 a | |
| 5′ | (Z)-3-Hexen-1-olD | Grassy, fresh | 211.42 ± 13.19 b | 240.90 ± 32.70 ab | 264.57 ± 11.46 a | 253.79 ± 9.59 a | |
| 6 | 1-Octen-3-olM | Mushroom, green | 735.75 ± 8.31 d | 806.05 ± 7.50 c | 949.14 ± 15.96 b | 1247.91 ± 10.67 a | |
| 6′ | 1-Octen-3-olD | Mushroom, green | 217.70 ± 12.13 a | 149.86 ± 42.96 b | 246.01 ± 6.60 a | 225.12 ± 31.38 a | |
| 7 | 2-Hexen-1-ol | Grassy, fruity | 775.19 ± 9.62 d | 836.73 ± 5.66 c | 935.48 ± 4.89 b | 952.85 ± 5.48 a | |
| 8 | 2-PhenylethanolM | Rose | 1367.68 ±29.44 a | 1121.66 ±13.75 b | 1111.16 ±2.40 c | 834.50 ±2.81 d | |
| 8′ | 2-PhenylethanolD | Rose | 624.30 ± 22.11 a | 399.38 ± 113.11 b | 397.28 ± 14.66 b | 232.15 ± 9.80 c | |
| 9 | n-Hexanol | Fresh, fruity | 282.98 ± 12.54 b | 336.49 ± 47.18 a | 321.37 ± 12.10 ab | 363.71 ± 8.95 a | |
| 10 | 1-Octanol | Rose, sweet | 413.14 ± 28.80 a | 353.58 ± 42.80 b | 385.25 ± 6.27 ab | 327.58 ± 6.00 c | |
| 11 | 1-Pentanol | Honey, potato | 1192.90 ± 206.94 a | 578.49 ± 244.22 b | 267.42 ± 2.90 c | 221.55 ± 2.30 d | |
| 12 | 1-Butanol | Mellow, sweet | 738.90 ± 7.34 c | 906.53 ± 107.02 b | 1014.82 ± 18.69 ab | 1113.69 ± 89.36 a | |
| 13 | 1-Propanol | Pineapple, sweet | 5549.51 ± 135.63 c | 5830.68 ± 138.77 b | 5896.31 ± 51.29 b | 6173.71 ± 165.10 a | |
| 14 | Esters | Propyl hexanoate | Pineapple, fruity | 216.74 ± 15.59 a | 141.15 ± 23.10 b | 102.76 ± 5.56 c | 78.65 ± 3.40 d |
| 15 | Ketones | 5-Nonanone | Fruit, green | 7112.43 ± 98.23 ab | 6828.97 ±191.28 c | 7308.86 ±76.61 a | 6904.97 ±44.99 bc |
| 16 | Furaneol | Caramel | 814.05 ± 5.10 a | 670.88 ± 3.45 b | 625.6 ± 58.65 c | 626.8 ± 43.16 c | |
| 17 | Acetophenone | Plum, bitter | 662.51 ± 4.06 c | 742.55 ± 21.35 b | 874.06 ± 21.59 a | 848.66 ± 38.97 a | |
| 18 | 2-HeptanoneM | Spicy, coconut | 1152.87 ± 63.64 b | 1110.23 ± 94.47 b | 1472.83 ± 17.64 a | 1584.87 ± 43.77 a | |
| 18′ | 2-HeptanoneD | Spicy, coconut | 433.79 ± 2.85 a | 373.8 ± 41.34 bc | 416.17 ± 27.81 ab | 360.18 ± 8.59 c | |
| 19 | Cyclohexanone | Minty | 317.31 ± 1.27 a | 276.78 ± 7.60 b | 174.41 ± 4.86 c | 126.37 ± 8.68 d | |
| 20 | Hexan-2-one | Mushroom, buttery | 140.95 ± 6.55 c | 145.19 ± 2.05 bc | 160.99 ± 9.34 b | 225.11 ± 15.50 a | |
| 21 | 2-Hexanone | Cherry blossom | 80.14 ± 15.90 c | 122.93 ± 23.19 b | 149.19 ± 6.93 b | 219.61 ± 6.94 a | |
| 22 | 2-Butanone | Minty | 4696.86 ± 435.80 c | 5363.33 ± 404.29 b | 5341.69 ± 163.86 b | 6080.01 ± 220.30 a | |
| 23 | 2,3-Butanedione | Spicy, buttery | 1129.26 ± 61.13 b | 1245.79 ± 75.49 a | 1132.63 ± 18.72 b | 1283.83 ± 54.23 a | |
| 24 | Aldehydes | BenzaldehydeM | Grassy, wood | 2507.51 ± 68.05 b | 2501.47 ± 182.02 b | 2526.64 ± 24.40 b | 2845.44 ± 61.76 a |
| 24′ | BenzaldehydeD | Grassy, wood | 855.95 ± 30.38 c | 925.99 ± 34.53 bc | 981.39 ± 18.48 b | 1029.80 ± 17.62 a | |
| 25 | Octanal | Citrus, orange | 169.13 ± 3.56 c | 170.82 ± 20.86 c | 180.81 ± 10.42 b | 215.92 ± 20.75 a | |
| 26 | HeptanalM | Grassy, cilantro | 232.63 ± 2.70 b | 236.25 ± 6.63 b | 272.70 ± 18.78 a | 288.07 ± 14.16 a | |
| 26′ | HeptanalD | Grassy, cilantro | 100.64 ± 22.75 b | 136.21 ± 24.11 b | 202.07 ± 7.63 a | 215.42 ± 27.27 a | |
| 27 | Pentanal | Nutty | 531.21 ± 7.91 d | 583.68 ± 8.79 c | 833.20 ± 21.02 a | 753.50 ± 19.92 b | |
| 28 | Butanal | Plum, malty | 908.45 ± 29.88 a | 786.44 ± 33.63 ab | 915.30 ± 15.48 a | 749.17 ± 47.17 b | |
| 29 | Propanal | Dusty, earthy | 1177.58 ± 2.28c | 1190.51 ± 1.55b | 1195.49 ± 4.96b | 1205.05 ± 10.01a | |
| 30 | Hexanal | Citrus, lingering | 1496.42 ± 19.55 a | 1302.1 ± 15.08 b | 558.97 ± 28.67 c | 407.69 ± 15.70 c | |
| 31 | Terpenes | Limonene | Minty, fresh | 340.14 ± 19.09 c | 322.21 ± 31.03 c | 389.95 ± 29.80 a | 368.37 ± 17.91 ab |
| 32 | α-Pinene | Blueberry, herbal | 2335.85 ± 68.76 a | 2072.58 ± 457.49 ab | 2235.77 ± 61.75 a | 1653.22 ± 148.25 b | |
| 33 | Styrene | Blueberry, floral | 660.90 ± 13.90 ab | 580.98 ± 74.08 b | 706.45 ± 18.98 a | 723.42 ± 62.80 a | |
| 34 | Nitrogen heterocyclic compound | 2,5-Dimethylpyrazine | Nutty | 604.24 ± 30.34 a | 591.33 ± 18.45 a | 514.18 ± 18.26 b | 493.06 ± 29.52 b |
Publisher’s Note: MDPI stays neutral with regard to jurisdictional claims in published maps and institutional affiliations. |
© 2022 by the authors. Licensee MDPI, Basel, Switzerland. This article is an open access article distributed under the terms and conditions of the Creative Commons Attribution (CC BY) license (https://creativecommons.org/licenses/by/4.0/).
Share and Cite
Gao, C.; Huang, Y.; Li, J.; Lyu, S.; Wang, Z.; Xie, F.; Luo, Y.; Zhang, F.; Chen, Z.; Sun, W. Relationship between the Grade and the Characteristic Flavor of PCT (Panyong Congou Black Tea). Foods 2022, 11, 2815. https://doi.org/10.3390/foods11182815
Gao C, Huang Y, Li J, Lyu S, Wang Z, Xie F, Luo Y, Zhang F, Chen Z, Sun W. Relationship between the Grade and the Characteristic Flavor of PCT (Panyong Congou Black Tea). Foods. 2022; 11(18):2815. https://doi.org/10.3390/foods11182815
Chicago/Turabian StyleGao, Chenxi, Yan Huang, Jing Li, Shiheng Lyu, Zhihui Wang, Feng Xie, Yuqin Luo, Fan Zhang, Zhidan Chen, and Weijiang Sun. 2022. "Relationship between the Grade and the Characteristic Flavor of PCT (Panyong Congou Black Tea)" Foods 11, no. 18: 2815. https://doi.org/10.3390/foods11182815
APA StyleGao, C., Huang, Y., Li, J., Lyu, S., Wang, Z., Xie, F., Luo, Y., Zhang, F., Chen, Z., & Sun, W. (2022). Relationship between the Grade and the Characteristic Flavor of PCT (Panyong Congou Black Tea). Foods, 11(18), 2815. https://doi.org/10.3390/foods11182815





