GC–MS Untargeted Analysis of Volatile Compounds in Four Red Grape Varieties (Vitis vinifera L. cv) at Different Maturity Stages near Harvest
Abstract
:1. Introduction
2. Materials and Methods
2.1. Chemicals and Reagents
2.2. Vineyard and Grape Samples
2.3. Physicochemical Parameters
2.4. Free Aroma Volatile Components Analysis
2.5. Bound Volatile Components Analysis
2.6. IBMP Analysis
2.7. Qualitative Analysis and Quantification of Volatile Compounds
2.8. Statistical Analysis
3. Results and Discussion
3.1. Physicochemical Parameters
3.2. Evolution of the Concentration of Volatile Compounds during Grape Ripening
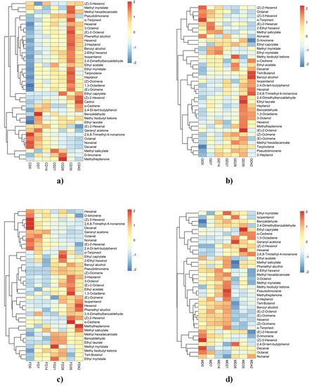
3.2.1. Free Volatile Compounds
3.2.2. Bound Volatile Compounds
3.3. Distribution of Volatile Compounds in the Four Wine Grape Varieties
3.3.1. Free Volatile Compounds of the Four Wine Grape Varieties
3.3.2. Bound Volatile Compounds of the Four Wine Grape Varieties
3.4. Variations in the IBMP Contents of Different Grape Varieties during Maturity
4. Conclusions
Supplementary Materials
Author Contributions
Funding
Data Availability Statement
Conflicts of Interest
References
- Jiang, B.; Zhang, Z. Volatile compounds of young wines from cabernet sauvignon, Cabernet Gernischet and chardonnay varieties grown in the loess plateau region of China. Molecules 2010, 15, 9184–9196. [Google Scholar] [CrossRef] [PubMed]
- Li, Z.; Pan, Q.H.; Jin, Z.M.; Mu, L.; Duan, C.Q. Comparison on phenolic compounds in Vitis vinifera cv. Cabernet Sauvignon wines from five wine-growing regions in China. J. Agric. Food Chem. 2011, 125, 77–83. [Google Scholar] [CrossRef]
- Zhang, P.Z.; Ma, W.; Meng, Y.Q.; Zhang, Y.F.; Jin, G.; Fang, Z.X. Wine phenolic profile altered by yeast: Mechanisms and influences. Compr. Rev. Food Sci. Food Saf. 2021, 20, 3579–3619. [Google Scholar] [CrossRef]
- Gonzalez-Barreiro, C.; Rial-Otero, R.; Cancho-Grande, B.; Simal-Gandara, J. Wine Aroma Compounds in Grapes: A Critical Review. J. Crit. Rev. Food Sci. 2015, 55, 202–218. [Google Scholar] [CrossRef]
- Roberts, D.D.; Pollien, P.; Milo, C. Solid-phase microextraction method development for headspace analysis of volatile flavor compounds. J. Agric. Food Chem. 2000, 48, 2430–2437. [Google Scholar] [CrossRef] [PubMed]
- Salinas, M.R.; Garijo, J.; Pardo, F.; Zalacain, A.; Alonso, G.L. Color, polyphenol, and aroma compounds in rose wines after prefermentative maceration and enzymatic treatments. Am. J. Enol. Vitic. 2003, 54, 195–202. [Google Scholar]
- Cabrita, M.J.; Freitas, A.M.C.; Laureano, O.; Di Stefano, R. Glycosidic aroma compounds of some Portuguese grape cultivars. J. Sci. Food Agric. 2006, 86, 922–931. [Google Scholar] [CrossRef]
- Fenoll, J.; Manso, A.; Hellin, P.; Ruiz, L.; Flores, P. Changes in the aromatic composition of the Vitis vinifera grape Muscat Hamburg during ripening. J. Food Chem. 2009, 114, 420–428. [Google Scholar] [CrossRef]
- Ferreira, V.; Lopez, R. The Actual and Potential Aroma of Winemaking Grapes. J. Biomol. 2019, 9, 818. [Google Scholar] [CrossRef]
- Torchio, F.; Giacosa, S.; Vilanova, M.; Segade, S.R.; Gerbi, V.; Giordano, M.; Rolle, L. Use of response surface methodology for the assessment of changes in the volatile composition of Moscato bianco (Vitis vinifera L.) grape berries during ripening. J. Agric. Food Chem. 2016, 212, 576–584. [Google Scholar] [CrossRef]
- Previtali, P.; Dokoozlian, N.; Capone, D.L.; Wilkinson, K.L.; Ford, C.M. Exploratory study of sugar and C6 compounds in single berries of grapevine (Vitis vinifera L.) cv. Cabernet Sauvignon throughout ripening. Aust. J. Grape Wine Res. 2021, 2, 194–205. [Google Scholar] [CrossRef]
- Piazzolla, F.; Pati, S.; Amodio, M.L.; Colelli, G. Effect of harvest time on table grape quality during on-vine storage. J. Sci. Food Agric. 2016, 96, 131–139. [Google Scholar] [CrossRef] [PubMed]
- Yang, C.X.; Wang, Y.J.; Wu, B.H.; Fang, J.B.; Li, S.H. Volatile compounds evolution of three table grapes with different flavour during and after maturation. J. Food Chem. 2011, 128, 823–830. [Google Scholar] [CrossRef]
- Lasanta, C.; Caro, I.; Gomez, J.; Perez, L. The influence of ripeness grade on the composition of musts and wines from Vitis vinifera cv. Tempranillo grown in a warm climate. J. Food Res. Int. 2014, 64, 432–438. [Google Scholar] [CrossRef]
- Vilanova, M.; Genisheva, Z.; Bescansa, L.; Masa, A.; Oliveira, J.M. Changes in free and bound fractions of aroma compounds of four Vitis vinifera cultivars at the last ripening stages. J. Phytochem. 2012, 74, 196–205. [Google Scholar] [CrossRef]
- Liang, C.; Ristic, R.; Jiranek, V.; Jeffery, D.W. Chemical and Sensory Evaluation of Magnetic Polymers as a Remedial Treatment for Elevated Concentrations of 3-Isobutyl-2-methoxypyrazine in Cabernet Sauvignon Grape Must and Wine. J. Agric. Food Chem. 2018, 66, 7121–7130. [Google Scholar] [CrossRef]
- Rajchl, A.; Cizkova, H.; Voldrich, M.; Lukesova, D.; Panovska, Z. Methoxypyrazines in Sauvignon Blanc Wines, Detection of Addition of Artificial Aroma. Czech J. Food Sci. 2009, 27, 259–266. [Google Scholar] [CrossRef]
- Ryona, I.; Leclerc, S.; Sacks, G.L. Correlation of 3-isobutyl-2-methoxypyrazine to 3-isobutyl-2-hydroxypyrazine during maturation of bell pepper (Capsicum annuum) and wine grapes (Vitis vinifera). J. Agric. Food Chem. 2000, 58, 9723–9730. [Google Scholar] [CrossRef]
- Wang, J.; Zhang, X.; Su, L.; Li, H.; Zhang, L.; Wei, J. Global warming effects on climate zones for wine grape in Ningxia region, China. J. Theor. Appl. Climatol. 2020, 140, 1527–1536. [Google Scholar] [CrossRef]
- Weir, T.L.; Wang, R.; Sun, Q.; Chang, Q. Soil Types Effect on Grape and Wine Composition in Helan Mountain Area of Ningxia. PLoS ONE 2015, 10, e0116690. [Google Scholar] [CrossRef]
- Lan, Y.B.; Qian, X.; Yang, Z.J.; Xiang, X.F.; Yang, W.X.; Liu, T.; Duan, C.Q. Striking changes in volatile profiles at sub-zero temperatures during over-ripening of ‘Beibinghong’ grapes in Northeastern China. J. Food Chem. 2016, 212, 172–182. [Google Scholar] [CrossRef] [PubMed]
- Hjelmeland, A.K.; King, E.S.; Ebeler, S.E.; Heymann, H. Characterizing the Chemical and Sensory Profiles of United States Cabernet Sauvignon Wines and Blends. Am. J. Enol. Vitic. 2013, 64, 169–179. [Google Scholar] [CrossRef]
- Chen, K.; Wen, J.F.; Ma, L.Y.; Wen, H.C.; Li, J.M. Dynamic changes in norisoprenoids and phenylalanine-derived volatiles in off-vine Vidal blanc grape during late harvest. J. Food Chem. 2019, 289, 645–656. [Google Scholar] [CrossRef] [PubMed]
- Lei, Y.; Xie, S.; Chen, H.; Guan, X.; Zhang, Z. Behavior of 3-isobutyl-2-methoxypyrazine biosynthesis related to proposed precursor and intermediate in wine grape. J. Food Chem. 2019, 277, 609–616. [Google Scholar] [CrossRef] [PubMed]
- Botezatu, A.; Pickering, G.J.; Kotseridis, Y. Development of a rapid method for the quantitative analysis of four methoxypyrazines in white and red wine using multi-dimensional Gas Chromatography-Mass Spectrometry. J. Food Chem. 2014, 160, 141–147. [Google Scholar] [CrossRef]
- Zellner, B.D.A.; Bicchi, C.; Dugo, P.; Rubiolo, P.; Dugo, G.; Mondello, L. Linear retention indices in gas chromatographic analysis: A review. Flavour Fragr. J. 2008, 23, 297–314. [Google Scholar] [CrossRef]
- The R Project for Statistical Computing. Available online: http://www.alz.org/what-is-dementia.asp (accessed on 10 September 2022).
- Noguerol-Pato, R.; Gonzalez-Alvarez, M.; Gonzalez-Barreiro, C.; Cancho-Grande, B.; Simal-Gandara, J. Evolution of the aromatic profile in Garnacha Tintorera grapes during raisining and comparison with that of the naturally sweet wine obtained. J. Food Chem. 2012, 139, 1052–1061. [Google Scholar] [CrossRef]
- Schwab, W.; Davidovich-Rikanati, R.; Lewinsohn, E. Biosynthesis of plant-derived flavor compounds. J. Plant 2008, 54, 712–732. [Google Scholar] [CrossRef]
- Kalua, C.M.; Boss, P.K. Evolution of Volatile Compounds during the Development of Cabernet Sauvignon Grapes (Vitis vinifera L.). J. Agric. Food Chem. 2009, 57, 3818–3830. [Google Scholar] [CrossRef]
- Pedneault, K.; Dorais, M.; Angers, P. Flavor of Cold-Hardy Grapes: Impact of Berry Maturity and Environmental Conditions. J. Agric. Food Chem. 2013, 61, 10418–10438. [Google Scholar] [CrossRef]
- Costantini, V.; Bellincontro, A.; De Santis, D.; Botondi, R.; Mencarelli, F. Metabolic changes of Malvasia grapes for wine production during postharvest drying. J. Agric. Food Chem. 2006, 54, 3334–3340. [Google Scholar] [CrossRef] [PubMed]
- Chkaiban, L.; Botondi, R.; Bellicontro, A.; De Santis, D.; Kefalas, P.; Mencarelli, F. Influence of postharvest water stress on lipoxygenase and alcohol dehydrogenase activities, and on the composition of some volatile compounds of Gewurztraminer grapes dehydrated under controlled and uncontrolled thermohygrometric conditions. Aust. J. Grape Wine Res. 2007, 13, 142–149. [Google Scholar] [CrossRef]
- Matarese, F.; Boss, P.K.; Scalabrelli, G.; D'Onofrio, C. Functional Characterization of Terpene Synthases of ‘Aromatic’ and ‘Non-Aromatic’ Grapevine Cultivars. J. Acta Hortic. 2014, 1046, 557–563. [Google Scholar]
- Wen, Y.; Ontanon, I.; Ferreira, V.; Lopez, R. Determination of ppq-levels of alkylmethoxypyrazines in wine by stirbar sorptive extraction combined with multidimensional gas chromatography-mass spectrometry. J. Food Chem. 2018, 255, 235–241. [Google Scholar] [CrossRef]
- Roujou de Boubée, D.; Cumsille, A.M.; Pons, M.; Dubourdieu, D. Location of 2-methoxy-3-isobutylpyrazine in Cabernet Sauvignon grape bunches and its extractability during vinification. Am. J. Enol. Vitic. 2002, 53, 1–5. [Google Scholar]




| Physiochemical Parameters | Variety | D0 | D7 | D14 | D21 | D28 | D35 | D42 |
|---|---|---|---|---|---|---|---|---|
| Sugars/acids ratio | Cabernet Sauvignon | 24.69 ± 0.38 d | 42.98 ± 0.78 cd | 47.75 ± 0.89 bc | 54.45 ± 1.05 abc | 67.27 ± 0.22 a | 62.95 ± 1.37 ab | 64.91 ± 1.44 ab |
| Cabernet Gernischet | 33.28 ± 0.53 c | 41.93 ± 1.30 bc | 58.27 ± 2.53 ab | 68.60 ± 1.17 a | 69.49 ± 1.26 a | 62.22 ± 1.41 a | 65.16 ± 1.55 a | |
| Cabernet Franc | 36.04 ± 0.79 c | 45.24 ± 0.00 bc | 56.91 ± 1.32 ab | 68.73 ± 2.77 a | 67.12 ± 1.70 a | 53.09 ± 0.86 ab | 61.11 ± 1.47 abc | |
| Merlot | 51.00 ± 0.41 c | 61.33 ± 0.64 bc | 79.56 ± 1.99 ab | 95.89 ± 3.16 a | 66.65 ± 1.33 bc | 68.79 ± 1.77 bc | 71.10 ± 2.86 bc | |
| Total Sugar(g/L) | Cabernet Sauvignon | 173.82 ± 0.53 d | 202.56 ± 3.63 c | 210.46 ± 3.92 c | 217.99 ± 4.22 bc | 240.78 ± 5.01 ab | 248.20 ± 5.48 a | 255.95 ± 0.00 a |
| Cabernet Gernischet | 167.05 ± 2.41 b | 197.62 ± 3.37 a | 210.46 ± 3.92 a | 212.24 ± 3.61 a | 215.00 ± 3.90 a | 209.49 ± 3.90 a | 209.49 ± 3.90 a | |
| Cabernet Franc | 183.09 ± 2.53 b | 207.69 ± 0.00 a | 216.00 ± 0.00 a | 220.97 ± 4.22 a | 223.96 ± 0.00 a | 212.24 ± 3.90 a | 215.00 ± 0.00 a | |
| Merlot | 209.16 ± 5.10 b | 236.52 ± 2.46 a | 253.25 ± 5.51 a | 255.95 ± 0.00 a | 230.45 ± 4.59 ab | 233.70 ± 0.00 ab | 237.24 ± 5.01 a | |
| Titratable Acid(g/L) | Cabernet Sauvignon | 7.04 ± 0.09 a | 4.71 ± 0.09 b | 4.41 ± 0.00 b | 4.00 ± 0.00 b | 3.58 ± 0.09 b | 3.94 ± 0.09 b | 3.94 ± 0.09 b |
| Cabernet Gernischet | 5.02 ± 0.09 a | 4.71 ± 0.09 ab | 3.61 ± 0.09 bc | 3.09 ± 0.00 c | 3.09 ± 0.00 c | 3.37 ± 0.04 c | 3.22 ± 0.09 c | |
| Cabernet Franc | 5.08 ± 0.09 a | 4.59 ± 0.00 ab | 3.80 ± 0.09 bc | 3.22 ± 0.09 c | 3.34 ± 0.09 c | 4.00 ± 0.01 bc | 3.52 ± 0.09 bc | |
| Merlot | 4.10 ± 0.00 ab | 3.86 ± 0.00 ab | 3.18 ± 0.09 bc | 2.67 ± 0.09 c | 3.46 ± 0.00 ab | 3.40 ± 0.09 abc | 3.34 ± 0.09 bc | |
| pH | Cabernet Sauvignon | 3.48 ± 0.00 c | 3.65 ± 0.00 bc | 3.66 ± 0.00 bc | 3.81 ± 0.01 ab | 3.98 ± 0.00 a | 3.98 ± 0.00 a | 3.98 ± 0.00 a |
| Cabernet Gernischet | 3.69 ± 0.00 b | 3.86 ± 0.00 ab | 3.87 ± 0.02 ab | 4.04 ± 0.00 a | 4.01 ± 0.00 a | 4.02 ± 0.00 a | 3.92 ± 0.00 a | |
| Cabernet Franc | 3.61 ± 0.01 b | 3.80 ± 0.00 bc | 3.92 ± 0.00 ab | 4.06 ± 0.00 a | 4.01 ± 0.00 ab | 3.96 ± 0.01 ab | 4.00 ± 0.00 ab | |
| Merlot | 3.84 ± 0.00 c | 3.94 ± 0.01 bc | 3.98 ± 0.00 bc | 4.14 ± 0.01 a | 4.04 ± 0.00 ab | 3.98 ± 0.00 bc | 3.98 ± 0.00 bc | |
| Weight per 100 berries(g) | Cabernet Sauvignon | 95.08 ± 1.39 b | 96.52 ± 1.25 b | 99.50 ± 1.18 b | 102.38 ± 1.15 ab | 112.30 ± 3.35 a | 103.12 ± 1.54 ab | 97.12 ± 1.47 b |
| Cabernet Gernischet | 124.20 ± 3.33 c | 124.15 ± 4.19 c | 127.02 ± 2.05 bc | 132.72 ± 2.98 abc | 142.92 ± 1.35 a | 137.88 ± 2.83 a | 137.131 ± 1.73 ab | |
| Cabernet Franc | 119.31 ± 4.46 a | 122.64 ± 1.06 a | 123.19 ± 2.32 a | 125.30 ± 3.02 a | 126.25 ± 2.40 a | 120.39 ± 6.28 a | 106.22 ± 2.35 b | |
| Merlot | 99.82 ± 1.17 bc | 101.68 ± 1.03 abc | 104.24 ± 1.81 ab | 107.94 ± 2.10 a | 105.85 ± 1.88 ab | 102.68 ± 1.29 abc | 95.73 ± 4.63 c |
Publisher’s Note: MDPI stays neutral with regard to jurisdictional claims in published maps and institutional affiliations. |
© 2022 by the authors. Licensee MDPI, Basel, Switzerland. This article is an open access article distributed under the terms and conditions of the Creative Commons Attribution (CC BY) license (https://creativecommons.org/licenses/by/4.0/).
Share and Cite
Gu, X.; Zhang, X.; Wang, K.; Lv, X.; Li, R.; Ma, W. GC–MS Untargeted Analysis of Volatile Compounds in Four Red Grape Varieties (Vitis vinifera L. cv) at Different Maturity Stages near Harvest. Foods 2022, 11, 2804. https://doi.org/10.3390/foods11182804
Gu X, Zhang X, Wang K, Lv X, Li R, Ma W. GC–MS Untargeted Analysis of Volatile Compounds in Four Red Grape Varieties (Vitis vinifera L. cv) at Different Maturity Stages near Harvest. Foods. 2022; 11(18):2804. https://doi.org/10.3390/foods11182804
Chicago/Turabian StyleGu, Xiaobo, Xue Zhang, Keqing Wang, Xi Lv, Ruyi Li, and Wen Ma. 2022. "GC–MS Untargeted Analysis of Volatile Compounds in Four Red Grape Varieties (Vitis vinifera L. cv) at Different Maturity Stages near Harvest" Foods 11, no. 18: 2804. https://doi.org/10.3390/foods11182804
APA StyleGu, X., Zhang, X., Wang, K., Lv, X., Li, R., & Ma, W. (2022). GC–MS Untargeted Analysis of Volatile Compounds in Four Red Grape Varieties (Vitis vinifera L. cv) at Different Maturity Stages near Harvest. Foods, 11(18), 2804. https://doi.org/10.3390/foods11182804

