Valorization of Spent Coffee Grounds as a Natural Source of Bioactive Compounds for Several Industrial Applications—A Volatilomic Approach
Abstract
:1. Introduction
2. Materials and Methods
2.1. Reagents and Standards
2.2. Sample Preparation
2.3. Headspace Solid-Phase Microextraction (HS-SPME) Procedure
2.4. Gas Chromatography-Mass Spectrometry (GC-MS) Conditions
2.5. Statistical Analysis
3. Results
3.1. Volatile Fingerprint of Spent Coffee Grounds
3.2. Potential Applications of Spent Coffee Grounds Volatile Compounds
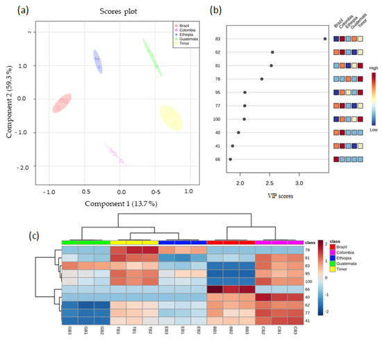
3.3. Statistical Analysis
4. Conclusions
Supplementary Materials
Author Contributions
Funding
Institutional Review Board Statement
Informed Consent Statement
Data Availability Statement
Conflicts of Interest
References
- Rattan, S.; Parande, A.K.; Nagaraju, V.D.; Ghiwari, G.K. A comprehensive review on utilization of wastewater from coffee processing. Environ. Sci. Pollut. Res. 2015, 22, 6461–6472. [Google Scholar] [CrossRef] [PubMed]
- Crossley, O.P.; Thorpe, R.B.; Lee, J. Phosphorus recovery from process waste water made by the hydrothermal carbonisation of spent coffee grounds. Bioresour. Technol. 2020, 301, 122664. [Google Scholar] [CrossRef] [PubMed]
- ICO International Coffee Organization. Trade Statistics Tables. Available online: https://www.ico.org/trade_statistics.asp?section=Statistics (accessed on 3 April 2022).
- Brand, D.; Pandey, A.; Roussos, S.; Soccol, C.R. Biological detoxification of coffee husk by filamentous fungi using a solid state fermentation system. Enzym. Microb. Technol. 2000, 27, 127–133. [Google Scholar] [CrossRef]
- La Scalia, G.; Saeli, M.; Miglietta, P.P.; Micale, R. Coffee biowaste valorization within circular economy: An evaluation method of spent coffee grounds potentials for mortar production. Int. J. Life Cycle Assess. 2021, 26, 1805–1815. [Google Scholar] [CrossRef]
- Gaidukova, G.; Platnieks, O.; Aunins, A.; Barkane, A.; Ingrao, C.; Gaidukovs, S. Spent coffee waste as a renewable source for the production of sustainable poly(butylene succinate) biocomposites from a circular economy perspective. RSC Adv. 2021, 11, 18580–18589. [Google Scholar] [CrossRef]
- Plaza, M.G.; González, A.S.; Pevida, C.; Pis, J.J.; Rubiera, F. Valorisation of spent coffee grounds as CO2 adsorbents for postcombustion capture applications. Appl. Energy 2012, 99, 272–279. [Google Scholar] [CrossRef] [Green Version]
- Garcia, C.V.; Kim, Y.T. Spent coffee grounds and coffee silverskin as potential materials for packaging: A review. J. Polym. Environ. 2021, 29, 2372–2384. [Google Scholar] [CrossRef]
- Zuo, J.; Tang, W.; Xu, Y. Anti-Hepatitis B Virus Activity of Chlorogenic Acid and Its Related Compounds; Elsevier Inc.: Amsterdam, The Netherlands, 2015; ISBN 9780124167162. [Google Scholar]
- Saberian, M.; Li, J.; Donnoli, A.; Bonderenko, E.; Oliva, P.; Gill, B.; Lockrey, S.; Siddique, R. Recycling of spent coffee grounds in construction materials: A review. J. Clean. Prod. 2021, 289, 125837. [Google Scholar] [CrossRef]
- Cervera-Mata, A.; Pastoriza, S.; Rufián-Henares, J.Á.; Párraga, J.; Martín-García, J.M.; Delgado, G. Impact of spent coffee grounds as organic amendment on soil fertility and lettuce growth in two Mediterranean agricultural soils. Arch. Agron. Soil Sci. 2018, 64, 790–804. [Google Scholar] [CrossRef]
- Cervera-Mata, A.; Delgado, G.; Fernández-Arteaga, A.; Fornasier, F.; Mondini, C. Spent coffee grounds by-products and their influence on soil C–N dynamics. J. Environ. Manag. 2022, 302, 114075. [Google Scholar] [CrossRef]
- Ma, J.; Zhang, M.; Zhang, H.; Wang, Y.; Li, F.; Hu, N.; Dai, Z.; Ding, Y.; Ding, D. Efficient removal of U(VI) in acidic environment with spent coffee grounds derived hydrogel. J. Hazard. Mater. 2022, 426, 127786. [Google Scholar] [CrossRef] [PubMed]
- Wang, X.; Wang, Y.; Hu, G.; Hong, D.; Guo, T.; Li, J.; Li, Z.; Qiu, M. Review on factors affecting coffee volatiles: From seed to cup. J. Sci. Food Agric. 2021, 102, 1341–1352. [Google Scholar] [CrossRef] [PubMed]
- Kwon, Y.; Schouten, K.J.P.; Van Der Waal, J.C.; De Jong, E.; Koper, M.T.M. Electrocatalytic conversion of furanic compounds. ACS Catal. 2016, 6, 6704–6717. [Google Scholar] [CrossRef]
- Wang, P.; Wu, Y. A review on colloidal delivery vehicles using carvacrol as a model bioactive compound. Food Hydrocoll. 2021, 120, 106922. [Google Scholar] [CrossRef]
- Scapin, E.; Rambo, M.K.D.; Viana, G.C.C.; Borges, M.S.; Rambo, M.C.D.; Carneiro, C. Production of furanic compounds and organic acids from Brazilian Pequi (Caryocar brasiliensis Camb.) residues using green chemistry. J. Braz. Chem. Soc. 2020, 31, 1383–1391. [Google Scholar] [CrossRef]
- Obot, I.B.; Umoren, S.A.; Ankah, N.K. Pyrazine derivatives as green oil field corrosion inhibitors for steel. J. Mol. Liq. 2019, 277, 749–761. [Google Scholar] [CrossRef]
- Mortzfeld, F.B.; Hashem, C.; Vranková, K.; Winkler, M.; Rudroff, F. Pyrazines: Synthesis and industrial application of these valuable flavor and fragrance compounds. Biotechnol. J. 2020, 15, 2000064. [Google Scholar] [CrossRef]
- Borah, B.; Dwivedi, K.D.; Chowhan, L.R. Recent advances in metal-and organocatalyzed asymmetric functionalization of pyrroles. Asian J. Org. Chem. 2021, 10, 2709–2762. [Google Scholar] [CrossRef]
- Neta, N.S.; Teixeira, J.A.; Rodrigues, L.R. Sugar ester surfactants: Enzymatic synthesis and applications in food industry. Crit. Rev. Food Sci. Nutr. 2014, 55, 595–610. [Google Scholar] [CrossRef]
- Jiang, Z.; Kempinski, C.; Chappell, J. Extraction and analysis of terpenes/terpenoids. Curr. Protoc. Plant Biol. 2016, 1, 345–358. [Google Scholar] [CrossRef] [Green Version]
- Liu, T.; Feng, C.; Li, Z.; Gu, Z.; Ban, X.; Hong, Y.; Cheng, L.; Li, C. Efficient formation of carvacrol inclusion complexes during β-cyclodextrin glycosyltransferase-catalyzed cyclodextrin synthesis. Food Control 2021, 130, 108296. [Google Scholar] [CrossRef]
- Ibáñez, M.D.; Sanchez-Ballester, N.M.; Blázquez, M.A. Encapsulated limonene: A pleasant lemon-like aroma with promising application in the agri-food industry. A review. Molecules 2020, 25, 2598. [Google Scholar] [CrossRef] [PubMed]
- Aguiar, J.; Gonçalves, J.L.; Alves, V.L.; Câmara, J.S. Relationship between volatile composition and bioactive potential of vegetables and fruits of regular consumption—An integrative approach. Molecules 2021, 26, 3653. [Google Scholar] [CrossRef]
- Perestrelo, R.; Silva, C.; Câmara, J.S. Madeira wine volatile profile. A platform to establish madeirawine aroma descriptors. Molecules 2019, 24, 3028. [Google Scholar] [CrossRef] [PubMed] [Green Version]
- Kamiyama, M. Antioxidant/anti-inflammatory activities and chemical composition of extracts from the mushroom trametes versicolor. Int. J. Nutr. Food Sci. 2013, 2, 85. [Google Scholar] [CrossRef]
- Chai, W.M.; Liu, X.; Hu, Y.H.; Feng, H.L.; Jia, Y.L.; Guo, Y.J.; Zhou, H.T.; Chen, Q.X. Antityrosinase and antimicrobial activities of furfuryl alcohol, furfural and furoic acid. Int. J. Biol. Macromol. 2013, 57, 151–155. [Google Scholar] [CrossRef]
- Sekine, N.; Shibutani, S. Chemical structures of p-menthane monoterpenes with special reference to their effect on seed germination and termite mortality. J. Wood Sci. 2013, 59, 229–237. [Google Scholar] [CrossRef]
- Yurttaş, L.; Özkay, Y.; Kaplancıklı, Z.A.; Tunalı, Y.; Yurtta, L.; Özkay, Y.; Kaplancıklı, Z.A.; Karaca, H. Synthesis and antimicrobial activity of some new hydrazone-bridged thiazole-pyrrole derivatives. Enzym. Inhib. Med. Chem. 2013, 28, 830–835. [Google Scholar] [CrossRef]
- Morales-López, J.; Centeno-Álvarez, M.; Nieto-Camacho, A.; López, M.G.; Pérez-Hernández, E.; Pérez-Hernández, N.; Fernández-Martínez, E. Evaluation of antioxidant and hepatoprotective effects of white cabbage essential oil. Pharm. Biol. 2016, 55, 233–241. [Google Scholar] [CrossRef]
- Maga, J.A. Pyrazine Update. Food Rev. Int. 2009, 8, 479–558. [Google Scholar] [CrossRef]
- Jung, K.-H.; Yoo, S.K.; Moon, S.-K.; Lee, U.-S. Furfural from pine needle extract inhibits the growth of a plant pathogenic fungus, alternaria mali. Mycobiology 2007, 35, 39. [Google Scholar] [CrossRef] [PubMed] [Green Version]
- Can Baser, K. Biological and pharmacological activities of carvacrol and carvacrol bearing essential oils. Curr. Pharm. Des. 2008, 14, 3106–3119. [Google Scholar] [CrossRef] [PubMed]
- Yang, W.; Sen, A. Direct catalytic synthesis of 5-Methylfurfural from biomass-derived carbohydrates. ChemSusChem 2011, 4, 349–352. [Google Scholar] [CrossRef] [PubMed]
- Page, J.C.; Arruda, N.P.; Freitas, S.P. Crude ethanolic extract from spent coffee grounds: Volatile and functional properties. Waste Manag. 2017, 69, 463–469. [Google Scholar] [CrossRef]
- Zambonin, C.G.; Giuseppe, L.; Di Benedetto, G.L.; Palmisano, F. Solid-phase microextraction–gas chromatography mass spectrometry and multivariate analysis for the characterization of roasted coffees. Talanta 2005, 66, 261–265. [Google Scholar] [CrossRef]
- Bertrand, B.; Boulanger, R.; Dussert, S.; Ribeyre, F.; Berthiot, L.; Descroix, F.; Joët, T. Climatic factors directly impact the volatile organic compound fingerprint in green Arabica coffee bean as well as coffee beverage quality. Food Chem. 2012, 135, 2575–2583. [Google Scholar] [CrossRef]
- Qin, L.; Wei, Q.P.; Kang, W.H.; Zhang, Q.; Sun, J.; Liu, S.Z. Comparison of volatile compounds in “Fuji” apples in the different regions in China. Food Sci. Technol. Res. 2017, 23, 79–89. [Google Scholar] [CrossRef] [Green Version]






| Peak n° | RT (min) | Chemical Families | Relative Concentration (µg/L) ± Standard Deviation | ||||
|---|---|---|---|---|---|---|---|
| Guatemala | Colombia | Brazil | Timor | Ethiopia | |||
| Furanic compounds | |||||||
| 3 | 10.69 | 2-Methylfuran | 32.35 ± 2.807 | 165.8 ± 18.27 | 157.6 ± 3.476 | 279.3 ± 35.10 | 81.75 ± 11.61 |
| 8 | 13.679 | 2,5-Dimethylfuran | 32.45 ± 3.151 | 67.83 ± 10.29 | 45.82 ± 3.605 | 59.84 ± 7.554 | 30.22 ± 2.647 |
| 11 | 19.48 | Vinylfuran | - | 68.22 ± 10.09 | 62.12 ± 3.754 | 80.80 ± 14.44 | 25.15 ± 0.591 |
| 29 | 27.45 | 2-(2-Propenyl)furan | 57.81 ± 9.025 | 174.4 ± 12.13 | 109.3 ± 1.837 | 128.0 ± 24.93 | 78.47 ± 14.94 |
| 31 | 28.67 | 2-Penthylfuran | 153.7 ± 27.17 | 123.1 ± 6.383 | 81.27 ± 3.392 | 72.71 ± 11.59 | 50.92 ± 6.991 |
| 33 | 29.18 | 2-(Methoxymethyl)furan | 40.75 ± 4.517 | 130.8 ± 4.067 | 64.74 ± 10.38 | 114.1 ± 11.85 | 55.75 ± 0.328 |
| 59 | 42.77 | Furfural | 1052 ± 185.5 | 3846 ± 303.1 | 1537 ± 195.4 | 4317 ± 344.7 | 1037 ± 95.63 |
| 65 | 45.12 | 2-Acetylfuran | 611.6 ± 80.38 | 1319 ± 79.80 | 517.9 ± 38.71 | 1262 ± 100.6 | 360.5 ± 42.45 |
| 66 | 45.31 | Benzofuran | - | - | 118.5 ± 19.35 | - | - |
| 71 | 48.89 | 5-Methylfurfural | 1876 ± 365.1 | 7150 ± 635.8 | 3071 ± 98.47 | 7625 ± 788.2 | 2235 ± 191.8 |
| 73 | 49.98 | 2,2’-Bifuran | 68.59 ± 6.937 | 406.7 ± 38.41 | 233.6 ± 78.03 | 321.8 ± 6.142 | 167.6 ± 26.19 |
| 75 | 50.26 | 2-Methylbenzofuran | - | - | 139.0 ± 19.08 | 101.6 ± 6.604 | 61.61 ± 6.493 |
| 77 | 50.47 | 2,2’-Methylenebisfuran | 205.6 ± 15.90 | 1205 ± 40.91 | 777.4 ± 149.7 | 747.6 ± 56.68 | 442.8 ± 38.63 |
| 81 | 52.74 | 2-Furanmethanol | 2131 ± 408.7 | 5270 ± 382.1 | 2096 ± 118.6 | 5916 ± 464.1 | 1280 ± 183.2 |
| 84 | 53.98 | 2-Furfuryl-5-methylfuran | 153.0 ± 29.48 | 688.7 ± 60.06 | 380.1 ± 65.47 | 447.8 ± 23.57 | 294.8 ± 17.45 |
| 104 | 68.38 | Difurfuryl ether | 116.2 ± 13.61 | 471.7 ± 63.78 | 330.5 ± 50.35 | 479.4 ± 49.76 | 251.1 ± 32.65 |
| Carbonyl compounds | |||||||
| 1 | 9.21 | 2-Methylpropanal | - | 39.23 ± 5.756 | 20.99 ± 2.912 | 42.71 ± 3.692 | 15.65 ± 2.433 |
| 2 | 9.27 | Acetone | 36.77 ± 6.790 | 47.40 ± 3.951 | 25.49 ± 3.514 | 88.42 ± 12.57 | 18.87 ± 1.544 |
| 4 | 11.65 | 2-Butanone | 18.21 ± 1.393 | 48.25 ± 6.338 | 23.08 ± 2.668 | 53.50 ± 4.322 | 18.04 ± 1.360 |
| 5 | 12.12 | 2-Methylbutanal | 37.91 ± 6.963 | 185.7 ± 29.20 | 98.24 ± 8.734 | 280.1 ± 25.59 | 101.5 ± 11.28 |
| 6 | 12.27 | 3-Methylbutanal | 19.09 ± 3.443 | 101.6 ± 13.12 | 48.51 ± 3.580 | 128.3 ± 0.579 | 47.23 ± 2.425 |
| 10 | 18.33 | 3-Hexanone | - | 50.66 ± 7.312 | 26.30 ± 2.368 | 32.27 ± 0.898 | 16.48 ± 1.638 |
| 13 | 20.00 | Hexanal | 161.6 ± 21.45 | 76.59 ± 10.58 | 123.2 ± 4.822 | 84.80 ± 16.42 | 35.43 ± 1.386 |
| 15 | 20.85 | 2-Methyl-2-butenal | - | 34.98 ± 2.586 | - | 49.81 ± 7.886 | 20.91 ± 2.539 |
| 49 | 37.46 | 2-Methylcyclopent-2-en-1-one | 30.82 ± 4.513 | 24.43 ± 2.215 | 15.80 ± 1.861 | 51.17 ± 4.746 | - |
| 57 | 42.30 | 1-(Acetyloxy)-2-propanone | 262.7 ± 50.82 | 772.4 ± 44.97 | 485.1 ± 14.64 | 742.4 ± 66.74 | 386.0 ± 36.64 |
| 64 | 44.76 | 2,3,4-Trimethylcyclopent-2-ene-1-one | 47.01 ± 4.102 | 97.00 ± 14.88 | 69.10 ± 7.897 | 133.5 ± 23.56 | - |
| 68 | 46.10 | 1-(Acetyloxy)-2-butanone | 69.79 ± 8.213 | 192.8 ± 11.79 | 98.62 ± 7.483 | 239.5 ± 38.96 | 78.67 ± 5.236 |
| 80 | 51.66 | 1-Methylpyrrole-2-carboxaldehyde | 409.1 ± 60.99 | 1009 ± 96.13 | 408.2 ± 44.55 | 863.8 ± 125.8 | 337.4 ± 6.290 |
| 85 | 54.50 | 1-(5-Methyl-2-furanyl)-1-propanone | 51.11 ± 8.913 | 193.3 ± 19.20 | 161.9 ± 15.62 | 245.7 ± 18.78 | 104.3 ± 3.237 |
| 88 | 55.44 | 3-Thiophenecarboxaldehyde | 81.95 ± 6.049 | 194.1 ± 13.32 | 128.1 ± 4.330 | 230.0 ± 12.46 | 110.1 ± 3.956 |
| 89 | 55.77 | 4-(5-Methyl-2-furanyl)-2-butanone | 55.04 ± 7.713 | 150.9 ± 9.911 | 117.7 ± 14.19 | 168.3 ± 13.30 | 99.93 ± 1.155 |
| 96 | 60.67 | 3,4-dimethylpyrrole-2-carboxaldehyde | 79.86 ± 15.15 | 238.2 ± 23.10 | 163.8 ± 24.02 | 229.2 ± 28.86 | 133.4 ± 4.687 |
| 100 | 64.50 | 3-Ethyl-2-hydroxy-2-cyclopenten-1-one | 48.21 ± 10.05 | 140.3 ± 27.11 | - | 142.8 ± 11.36 | 45.20 ± 3.894 |
| 101 | 65.20 | 4-(2-Furanyl)-3-buten-2-one | 75.43 ± 12.29 | 222.4 ± 5.494 | 154.6 ± 18.53 | 197.4 ± 30.26 | 89.65 ± 16.57 |
| 109 | 73.79 | 1-Methylpyrrole-2-carboxaldehyde | 73.36 ± 11.76 | 186.6 ± 24.95 | 137.8 ± 22.56 | 207.6 ± 25.33 | 98.89 ± 7.737 |
| Nitrogen compounds | |||||||
| 19 | 23.48 | 1-Methylpyrrole | - | 56.41 ± 9.041 | 43.53 ± 1.601 | 113.8 ± 17.90 | - |
| 25 | 25.89 | Pyridine | 231.5 ± 16.62 | 465.3 ± 17.32 | 549.1 ± 52.99 | 672.2 ± 104.2 | 180.8 ± 31.07 |
| 30 | 27.77 | Pyrazine | 19.67 ± 1.841 | 47.68 ± 5.511 | 35.46 ± 4.561 | 67.02 ± 8.104 | - |
| 38 | 30.99 | Methylpyrazine | 594.3 ± 66.29 | 1206 ± 62.03 | 621.6 ± 80.05 | 1252 ± 100.3 | 375.4 ± 51.81 |
| 44 | 34.31 | 2,5-Dimethylpyrazine | 4870 ± 74.89 | 1228 ± 89.84 | 631.7 ± 77.06 | 1075 ± 106.1 | 446.4 ± 58.79 |
| 45 | 34.68 | 2,6-Dimethylpyrazine | 534.2 ± 75.54 | 1157 ± 81.97 | 577.6 ± 86.41 | 989.7 ± 94.39 | 412.0 ± 58.61 |
| 46 | 35.09 | Ethylpyrazine | 324.31 ± 26.88 | 623.1 ± 82.54 | 405.2 ± 66.44 | 610.5 ± 55.32 | 279.3 ± 31.50 |
| 47 | 35.80 | 2,3-Dimethylpyrazine | 100.6 ± 16.08 | 193.4 ± 6.569 | 135.2 ± 20.53 | 201.6 ± 12.12 | 76.31 ± 11.12 |
| 48 | 37.33 | 1-Pentylpyrrole | - | - | 12.25 ± 0.496 | - | - |
| 50 | 38.03 | 2-Ethyl-6-methylpyrazine, | 495.6 ± 84.41 | 1396 ± 104.9 | 860.8 ± 130.4 | 1216 ± 113.5 | 737.2 ± 83.66 |
| 51 | 38.42 | 2-Ethyl-5-methylpyrazine | 381.5 ± 70.70 | 1056 ± 127.9 | 695.6 ± 68.88 | 906.9 ± 108.8 | 590.8 ± 53.03 |
| 52 | 39.13 | Trimethylpyrazine | 390.7 ± 54.93 | 1029 ± 123.9 | 644.4 ± 72.31 | 897.8 ± 95.26 | 497.1 ± 36.64 |
| 53 | 40.03 | 2-(n-Propyl)pyrazine | 44.63 ± 7.261 | 80.94 ± 3.038 | 71.45 ± 10.83 | 105.7 ± 12.70 | 44.33 ± 3.517 |
| 54 | 40.84 | 2,6-Diethylpyrazine | 91.39 ± 13.22 | 1329 ± 27.96 | 274.7 ± 25.70 | 280.7 ± 28.03 | 233.4 ± 21.70 |
| 55 | 41.37 | 3-Ethyl-2,5-dimethylpyrazine | 413.5 ± 62.74 | 1329 ± 150.5 | 1086 ± 55.40 | 1079 ± 80.68 | 894.1 ± 66.24 |
| 56 | 41.96 | 2,3-Dimethylpirazine | - | 88.19 ± 7.728 | 77.43 ± 2.614 | 90.05 ± 15.41 | 53.59 ± 3.506 |
| 58 | 42.56 | 2-Methyl-5-propylpyrazine | - | - | 54.63 ± 0.121 | 86.75 ± 9.378 | 67.38 ± 4.048 |
| 61 | 44.02 | 2,3-Diethyl-5-methylpyrazine | 51.43 ± 6.440 | - | - | - | 112.7 ± 9.891 |
| 62 | 44.09 | 3,5-Diethyl-2-methylpyrazine | 77.78 ± 13.28 | 277.9 ± 35.88 | 571.2 ± 35.19 | 423.6 ± 31.38 | 290.9 ± 12.74 |
| 63 | 44.49 | 2-Ethenyl-6-methylpyrazine | - | 156.5 ± 18.49 | 107.1 ± 5.82 | 170.3 ± 32.77 | 66.40 ± 1.476 |
| 67 | 45.82 | 2-Methoxy-3-(2-methylpropyl)pyrazine | - | - | 258.5 ± 30.03 | 528.2 ± 48.95 | - |
| 74 | 50.07 | Isopropenylpyrazine | 40.46 ± 8.075 | 186.7 ± 20.50 | 79.01 ± 12.64 | 178.6 ± 20.04 | 83.51 ± 11.45 |
| 78 | 50.56 | 2-Acetylpyridine | - | - | - | 134.0 ± 19.05 | 69.45 ± 8.223 |
| 82 | 53.22 | 2-Acetyl-1-methylpyrrole | 253.6 ± 48.89 | 847.5 ± 99.88 | 534.5 ± 44.33 | 683.6 ± 21.41 | 337.4 ± 33.81 |
| 87 | 55.22 | 2-Acetyl-3-methylpyrazine | 63.38 ± 8.495 | 237.2 ± 35.77 | 136.8 ± 9.104 | 252.8 ± 24.67 | 114.8 ± 9.090 |
| 90 | 56.25 | 3-Methylpyrrole | 53.57 ± 7.528 | 204.2 ± 22.15 | 87.33 ± 12.65 | 213.9 ± 26.46 | - |
| 97 | 61.57 | 1-(2-Furanylmethyl)pyrrole | 403.7 ± 77.24 | 1615 ± 89.00 | 1291 ± 108.4 | 1462 ± 92.84 | 977.4 ± 83.77 |
| 103 | 67.99 | 2-Acetylpyrrole | 263.2 ± 52.03 | 803.2 ± 156.7 | 291.3 ± 36.40 | 837.9 ± 73.19 | 234.3 ± 37.07 |
| 107 | 70.52 | Pyrrole-2-carboxaldehyde | 304.7 ± 55.57 | 1081 ± 188.2 | 502.1 ± 76.74 | 1102 ± 44.02 | 483.3 ± 75.45 |
| Esters | |||||||
| 17 | 21.41 | Methyl-2-butanoate | - | - | - | - | 15.76 ± 1.038 |
| 32 | 28.77 | Undecyl benzoate | - | - | 13.51 ± 1.205 | - | - |
| 36 | 30.00 | 3,3-Dimethylallyl acetate | - | 37.87 ± 2.202 | 46.03 ± 9.062 | 47.30 ± 1.309 | 32.02 ± 0.934 |
| 69 | 46.38 | 2-Furfuryl acetate | 3090 ± 497.2 | 7930 ± 144.8 | 6097 ± 737.2 | 8499 ± 633.6 | 4250 ± 270.1 |
| 72 | 49.57 | 2-Furfuryl propanoate | 205.4 ± 29.76 | 638.7. ± 22.90 | 438.7 ± 33.69 | 504.0 ± 55.12 | 328.2 ± 39.06 |
| 86 | 54.54 | Furfuryl 3-methylbutanoate | 89.78 ± 15.27 | 379.5 ± 46.98 | 198.8 ± 39.16 | 354.2 ± 23.96 | 224.8 ± 6.479 |
| 93 | 59.60 | Methyl-2-hydroxybenzoate | 40.45 ± 6.367 | 251.1 ± 38.54 | 121.0 ± 17.56 | 344.2 ± 40.12 | 133.9 ± 8.486 |
| Terpenoids | |||||||
| 18 | 22.06 | β-Terpinene | 28.99 ± 1.445 | 17.29 ± 2.617 | - | - | - |
| 21 | 23.74 | 3-Carene | 23.20 ± 3.721 | - | - | - | - |
| 23 | 24.43 | β-Myrcene | 26.69 ± 3.975 | 58.45 ± 9.665 | 37.32 ± 2.044 | 39.95 ± 5.829 | 38.64 ± 1.532 |
| 24 | 25.19 | α-Terpinene | 26.13 ± 3.925 | - | - | - | - |
| 28 | 26.80 | Limonene | 194.1 ± 25.74 | 200.0 ± 16.20 | 103.3 ± 9.771 | 106.9 ± 16.01 | 164.8 ± 9.548 |
| 34 | 29.65 | γ-Terpinene | 87.64 ± 11.33 | 54.32 ± 6.037 | - | - | - |
| 35 | 29.83 | β-cis-Ocimene | - | 68.74 ± 6.549 | 34.20 ± 1.713 | 34.79 ± 5.172 | 30.30 ± 3.454 |
| 39 | 31.30 | Cymene | 107.0 ± 17.59 | 51.05 ± 7.566 | - | - | - |
| 76 | 50.35 | Caryophyllene | 172.7 ± 33.19 | - | - | - | - |
| 92 | 59.16 | 2-Menthene | 40.14 ± 6.087 | 199.9 ± 21.73 | 78.83 ± 11.04 | 244.1 ± 15.15 | 62.24 ± 8.815 |
| 111 | 77.92 | Carvacrol | 96.52 ± 14.20 | 855.3 ± 124.3 | 653.5 ± 126.8 | 1393 ± 118.5 | 270.3 ± 32.90 |
| Volatile phenols | |||||||
| 22 | 24.05 | 3-Methylphenol | - | 156.2 ± 17.66 | 126.1 ± 10.80 | 113.0 ± 1.997 | 66.73 ± 9.176 |
| 98 | 63.00 | Guaiacol | 263.7 ± 41.87 | 852.5 ± 118.3 | 457.4 ± 26.62 | 903.4 ± 83.59 | 441.3 ± 36.06 |
| 99 | 63.93 | o-Cresol | 85.86 ± 15.10 | 222.8 ± 36.49 | 178.5 ± 9.106 | 231.5 ± 19.46 | 151.9 ± 17.41 |
| 105 | 69.00 | p-Cresol | 63.46 ± 5.820 | 141.5 ± 3.574 | 82.15 ± 3.970 | 167.8 ± 12.53 | 63.80 ± 9.344 |
| 106 | 69.26 | Phenol | 119.9 ± 19.63 | 287.0 ± 28.80 | 142.9 ± 8.188 | 345.9 ± 32.88 | 117.3 ± 20.18 |
| 108 | 72.78 | m-Cresol | 61.88 ± 5.393 | 164.9 ± 27.65 | 131.1 ± 20.10 | 281.9 ± 39.97 | 84.74 ± 12.16 |
| 110 | 76.46 | m-tert-Butylphenol | 43.97 ± 0.994 | - | - | - | - |
| Sulphur compounds | |||||||
| 12 | 19.65 | Dimethyldisulfide | - | 33.51 ± 5.493 | - | 47.00 ± 6.383 | 15.04 ± 0.262 |
| 14 | 20.67 | 2-Methylthiophene | - | 21.62 ± 0.893 | 21.65 ± 1.543 | - | 13.39 ± 0.668 |
| 102 | 66.71 | 2-Thiophenemethanol | 72.11 ± 10.73 | 266.0 ± 46.03 | - | - | - |
| Alcohols | |||||||
| 42 | 33.30 | 3-Methylbenzyl alcohol | - | - | 15.21 ± 1.480 | - | - |
| 43 | 33.44 | 2-Heptanol | - | - | 49.17 ± 8.216 | 48.71 ± 5.321 | 40.74 ± 4.082 |
| 60 | 43.31 | 2-Ethyl-1-hexanol | 131.5 ± 24.21 | 129.0 ± 24.51 | 95.27 ± 4.130 | - | - |
| 70 | 46.98 | 1-Octanol | - | - | 80.54 ± 12.42 | - | - |
| Acids | |||||||
| 83 | 53.51 | 3-Methylbutanoic acid | 418.9 ± 48.21 | 437.0 ± 77.70 | - | 297.7 ± 46.61 | 95.85 ± 16.71 |
| 94 | 59.90 | (Pyrrol-3-yl) acetic acid | - | 182.2 ± 15.59 | 93.53 ± 9.126 | 276.5 ± 45.85 | 115.9 ± 7.289 |
| 95 | 60.13 | 3-Methyl-2-butenoic acid | 59.71 ± 5.449 | 105.8 ± 9.025 | - | 132.0 ± 11.38 | 73.68 ± 11.98 |
| Others | |||||||
| 7 | 13.49 | 2,2,4,6,6-Pentamethylheptane | 15.3 ± 1.552 | - | - | - | - |
| 9 | 15.30 | Decane | 31.96 ± 3.145 | 16.74 ± 1.903 | 8.31 ± 0.4633 | - | - |
| 16 | 21.14 | 2,3,6-Trimethyl-1,5-heptadiene | - | 28.64 ± 3.653 | 21.54 ± 2.496 | - | 19.32 ± 2.044 |
| 20 | 23.52 | p-Xylene | 20.14 ± 2.173 | - | - | - | - |
| 26 | 26.14 | Dodecane | 53.13 ± 4.700 | 127.3 ± 14.52 | 64.57 ± 6.056 | 62.26 ± 12.11 | - |
| 27 | 26.33 | Trimethyloxazole | 25.72 ± 4.273 | 39.29 ± 2.386 | 43.27 ± 7.174 | - | 47.78 ± 5.174 |
| 37 | 30.61 | Styrene | - | 53.67 ± 0.409 | 33.55 ± 3.740 | 31.48 ± 1.251 | 32.17 ± 3.835 |
| 40 | 31.71 | 2,7-Dimethyloxepine | - | 58.62 ± 7.032 | 31.20 ± 1.046 | - | - |
| 41 | 32.34 | 3-Methylanisole | - | 252.9 ± 20.84 | 133.1 ± 3.533 | 111.7 ± 16.03 | 81.05 ± 5.853 |
| 79 | 51.04 | 1-Acetyl-2-methylcyclopentene | 108.3 ± 18.89 | 327.0 ± 48.98 | 164.3 ± 21.58 | 265.4 ± 28.01 | 136.5 ± 12.05 |
| 91 | 57.86 | Cyclopentene | 45.19 ± 4.663 | - | - | - | - |
| VOMs | Antidiabetic | Anti-inflammatory | Antimicrobial | Antioxidant | Antiproliferative | Antitumor | Cytotoxic | Flavors | References |
|---|---|---|---|---|---|---|---|---|---|
| Furfural | x | x | x | [25,27,28,29,30,31,32,33,34,35] | |||||
| 5-Methylfurfural | x | x | x | ||||||
| 2-Furanmethanol | x | x | x | ||||||
| 2-Ethyl-6-methyl-pyrazine | x | ||||||||
| 3-Ethyl-2,5-dimethylpyrazine | x | ||||||||
| Pyrrole-2-carboxaldehyde | x | ||||||||
| Hexanal | x | ||||||||
| β-Myrcene | x | x | x | ||||||
| Limonene | x | x | x | x | x | x | x | ||
| Carvacrol | x | x | x | x | x | x | |||
| Menthene | x | x | x | ||||||
| Dimethyl disulfide | x | ||||||||
| Guaiacol | x | x |
Publisher’s Note: MDPI stays neutral with regard to jurisdictional claims in published maps and institutional affiliations. |
© 2022 by the authors. Licensee MDPI, Basel, Switzerland. This article is an open access article distributed under the terms and conditions of the Creative Commons Attribution (CC BY) license (https://creativecommons.org/licenses/by/4.0/).
Share and Cite
Andrade, C.; Perestrelo, R.; Câmara, J.S. Valorization of Spent Coffee Grounds as a Natural Source of Bioactive Compounds for Several Industrial Applications—A Volatilomic Approach. Foods 2022, 11, 1731. https://doi.org/10.3390/foods11121731
Andrade C, Perestrelo R, Câmara JS. Valorization of Spent Coffee Grounds as a Natural Source of Bioactive Compounds for Several Industrial Applications—A Volatilomic Approach. Foods. 2022; 11(12):1731. https://doi.org/10.3390/foods11121731
Chicago/Turabian StyleAndrade, Carolina, Rosa Perestrelo, and José S. Câmara. 2022. "Valorization of Spent Coffee Grounds as a Natural Source of Bioactive Compounds for Several Industrial Applications—A Volatilomic Approach" Foods 11, no. 12: 1731. https://doi.org/10.3390/foods11121731
APA StyleAndrade, C., Perestrelo, R., & Câmara, J. S. (2022). Valorization of Spent Coffee Grounds as a Natural Source of Bioactive Compounds for Several Industrial Applications—A Volatilomic Approach. Foods, 11(12), 1731. https://doi.org/10.3390/foods11121731

