An Extended Model of the Theory of Planned Behaviour to Predict Local Wine Consumption Intention and Behaviour
Abstract
1. Introduction
2. Materials and Methods
2.1. Literature Review: Theory of Planned Behaviour
2.1.1. Attitude towards Local Wine Consumption
2.1.2. Perceived Behavioural Control
2.1.3. Subjective Norms
2.1.4. Intention
2.2. Literature Review: Antecedents to Attitude towards Local Wine Consumption
2.2.1. Personal Norm
2.2.2. Place Satisfaction
2.2.3. Place Identity
2.3. Influence of the Consumer’s Profile on Consumption Intention and Behaviour
2.3.1. Ethnocentrism
2.3.2. Cosmopolitanism
2.4. Theoretical Model of the Study
2.5. Methodology
2.5.1. Data Gathering and Measurements
2.5.2. Data Processing
3. Results
3.1. Descriptive Analysis
3.2. Evaluation of the Overall Model
3.3. Evaluation of the Measurement Model
3.4. Evaluation of the Structural Model
3.5. Importance–Performance Map Analysis
4. Discussion
4.1. Contributions to the Literature
4.2. Management Implications
5. Conclusions
Limitations
Author Contributions
Funding
Institutional Review Board Statement
Informed Consent Statement
Data Availability Statement
Conflicts of Interest
References
- Bimbo, F.; Russo, C.; Di Fonzo, A.; Nardone, G. Consumers’ environmental responsibility and their purchase of local food: Evidence from a large-scale survey. Br. Food J. 2020, 123, 1853–1874. [Google Scholar] [CrossRef]
- Bonnal, L.; Ferru, M.; Charles, D. Perceptions et comportements d’achat des produits alimentaires locaux. Écon. Rurale 2019, 370, 101–123. [Google Scholar] [CrossRef]
- Veziroğlu, P.; Çiftçi, K.; Şahin, A.N.; Miran, B.; Emeksiz, Ö.F. Best Alternative Models to Increase Local Product Consumption. Selcuk J. Agric. Food Sci. 2017, 3, 154–161. [Google Scholar] [CrossRef][Green Version]
- Conner, D.; Colasanti, K.; Ross, R.B.; Smalley, S.B. Locally grown foods and farmers markets: Consumer attitudes and behaviors. Sustainability. Sustainability 2010, 2, 742–756. [Google Scholar] [CrossRef]
- Lang, M.; Stanton, J.; Qu, Y. Consumers’ evolving definition and expectations for local foods. Br. Food J. 2014, 116, 1808–1820. [Google Scholar] [CrossRef]
- Onozaka, Y.; Nurse, G.; McFadden, D.T. Local food consumers: How motivations and perceptions translate to buying behaviour. Choices 2010, 25, 1–6. [Google Scholar]
- Seyfang, G. From Frankenstein foods to veggie box schemes: Sustainable consumption in cultural perspective. GSERGE Work. Pap. 2003, 03–13. [Google Scholar]
- Karner, S.; Chioncel, N.; Berger, B.; Balint, B.; Bodorkós, B.; Budzich-Szukala, U.; Darrot, C.; Durand, G.; Juroszek, W.G.L.; Kelemen, E.; et al. Local Food Systems in Europe: Case Studies from Five Countries and What They Imply for Policy and Practice; IFZ Graz: Graz, Austria, 2010. [Google Scholar]
- La Trobe, H. Local Food, Future Directions. Friends Earth 2002, 1, 2–69. [Google Scholar]
- Seyfang, G. Ecological citizenship and sustainable consumption: Examining local organic food networks. J. Rural Stud. 2006, 22, 383–395. [Google Scholar] [CrossRef]
- Rainbolt, G.N.; Onozaka, Y.; McFadden, D.T. Consumer motivations and buying behavior: The case of the local food system movement. J. Food Prod. Mark. 2012, 18, 385–396. [Google Scholar] [CrossRef]
- Robinson, R.; Smith, C. Psychosocial and Demographic Variables Associated with Consumer Intention to Purchase Sustainably Produced Foods as Defined by the Midwest Food Alliance. J. Nutr. Educ. Behav. 2002, 34, 316–325. [Google Scholar] [CrossRef]
- Ajzen, I. From Intentions to Actions: A Theory of Planned Behavior. In Action Control; Springer: Berlin/Heidelberg, Germany, 1985; pp. 11–39. [Google Scholar]
- Shin, Y.H.; Hancer, M. The role of attitude, subjective norm, perceived behavioral control, and moral norm in the intention to purchase local food products. J. Foodserv. Bus. Res. 2016, 19, 338–351. [Google Scholar] [CrossRef]
- Qi, X.; Ploeger, A. Explaining Chinese Consumers’ Green Food Purchase Intentions during the COVID-19 Pandemic: An Extended Theory of Planned Behaviour. Foods 2021, 10, 1200. [Google Scholar] [CrossRef]
- Tajfel, H. Social Identity and Intergroup Behaviour. Soc. Sci. Inf. 1974, 13, 65–93. [Google Scholar] [CrossRef]
- Tajfel, H.; Turner, J.C. The Social Identity Theory of Intergroup Behavior. In Political Psychology; Jost, J.T., Sidanius, J., Eds.; Psychology Press: Hove, UK, 2004; pp. 276–293. ISBN 9780203505984. [Google Scholar]
- Verlegh, P.W.J. Home Country Bias in Product Evaluation: The Complementary Roles of Economic and Socio-Psychological Motives. J. Int. Bus. Stud. 2007, 38, 361–373. [Google Scholar] [CrossRef]
- Zeugner-Roth, K.P.; Žabkar, V.; Diamantopoulos, A. Consumer Ethnocentrism, National Identity, and Consumer Cosmopolitanism as Drivers of Consumer Behavior: A Social Identity Theory Perspective. J. Int. Mark. 2015, 23, 25–54. [Google Scholar] [CrossRef]
- Hollebeek, L.D.; Jaeger, S.R.; Brodie, R.J.; Balemi, A. The Influence of Involvement on Purchase Intention for New World Wine. Food Qual. Prefer. 2007, 18, 1033–1049. [Google Scholar] [CrossRef]
- Jaeger, S.R.; Mielby, L.H.; Heymann, H.; Jia, Y.; Frøst, M.B. Analysing Conjoint Data with OLS and PLS Regression: A Case Study with Wine. J. Sci. Food Agric. 2013, 93, 3682–3690. [Google Scholar] [CrossRef] [PubMed]
- Yang, Y.; Paladino, A. The Case of Wine: Understanding Chinese Gift-Giving Behavior. Mark. Lett. 2015, 26, 335–361. [Google Scholar] [CrossRef]
- Gultek, M.M.; Dodd, T.H.; Guydosh, R.M. Restaurateurs’ Attitude Toward Local Wines and Its Influence on Local Wine Purchases. Int. J. Wine Mark. 2005, 17, 5–24. [Google Scholar] [CrossRef]
- Kolyesnikova, N.; Dodd, T.H.; Duhan, D.F. Consumer Attitudes towards Local Wines in an Emerging Region: A Segmentation Approach. Int. J. Wine Bus. Res. 2008, 20, 321–334. [Google Scholar] [CrossRef]
- Tomić Maksan, M.; Kovačić, D.; Cerjak, M. The Influence of Consumer Ethnocentrism on Purchase of Domestic Wine: Application of the Extended Theory of Planned Behaviour. Appetite 2019, 142, 1–8. [Google Scholar] [CrossRef] [PubMed]
- Scuderi, V.; Mannino, L.; Santisi, G. Sicilian Wine’s Effect on Consumers’ Identity-Behavioral Intentions: The Mediation Effect of Subjective Norms and Social Activity. Int. J. Wine Res. 2020, 12, 23–32. [Google Scholar] [CrossRef]
- Hill, R.J.; Fishbein, M.; Ajzen, I. Belief, Attitude, Intention and Behavior: An Introduction to Theory and Research. Contemp. Sociol. 1977, 6, 244. [Google Scholar] [CrossRef]
- Ajzen, I. Consumer Attitudes and Behavior: The Theory of Planned Behavior Applied to Food Consumption Decisions. Ital. Rev. Agric. Econ. 2015, 70, 121–138. [Google Scholar]
- Menozzi, D.; Giraud, G.; Saïdi, M.; Yeh, C.H. Choice Drivers for Quality-Labelled Food: A Cross-Cultural Comparison on Pdo Cheese. Foods 2021, 10, 1176. [Google Scholar] [CrossRef]
- Capitello, R.; Agnoli, L.; Begalli, D. Determinants of consumer behaviour in novice markets: The case of wine. J. Res. Mark. Entrep. 2015, 17, 110–126. [Google Scholar] [CrossRef]
- Silva, A.P.; Figueiredo, I.; Hogg, T.; Sottomayor, M. Young Adults and Wine Consumption a Qualitative Application of the Theory of Planned Behavior. Br. Food J. 2014, 116, 832–848. [Google Scholar] [CrossRef]
- Blackwell, R.D.; Miniard, P.W.; Engel, J.F. Consumer Behavior; Thomson South-Western: Mason, OH, USA, 2006; p. 774. ISBN 9780324271973. [Google Scholar]
- Bianchi, C.; Mortimer, G. Drivers of local food consumption: A comparative study. Br. Food J. 2015, 117, 2282–2299. [Google Scholar] [CrossRef]
- Melovic, B.; Cirovic, D.; Dudic, B.; Vulic, T.B.; Gregus, M. The Analysis of Marketing Factors Influencing Consumers’ Preferences and Acceptance of Organic Food Products—Recommendations for the Optimization of the Offer in a Developing Market. Foods 2020, 9, 259. [Google Scholar] [CrossRef]
- Nguyen, N.T.; Pham, T.N. Consumer Attitudinal Dispositions: A Missing Link between Socio-Cultural Phenomenon and Purchase Intention of Foreign Products: An Empirical Research on Young Vietnamese Consumers. Cogent Bus. Manag. 2021, 8, 8. [Google Scholar] [CrossRef]
- Çabuk, S.; Tanrikulu, C.; Gelibolu, L. Understanding Organic Food Consumption: Attitude as a Mediator. Int. J. Consum. Stud. 2014, 38, 337–345. [Google Scholar] [CrossRef]
- Campbell, J.M. Muy Local: Differentiating Hispanic and Caucasian Shoppers of Locally Produced Foods in US Grocery. J. Retail. Consum. Serv. 2013, 20, 325–333. [Google Scholar] [CrossRef]
- Jianlin, W.U.; Ning, Z.H.U.; Qi, D.A.I. Consumer Ethnocentrism, Product Attitudes and Purchase Intentions of Domestic Products in China. Proc. Int. Conf. Eng. Bus. Manag. 2010, 1, 2262–2265. [Google Scholar]
- Qing, P.; Lobo, A.; Chongguang, L. The Impact of Lifestyle and Ethnocentrism on Consumers’ Purchase Intentions of Fresh Fruit in China. J. Consum. Mark. 2012, 29, 43–51. [Google Scholar] [CrossRef]
- Ajzen, I. The Theory of Planned Behavior. Organ. Behav. Hum. Decis. Process. 1991, 50, 179–211. [Google Scholar] [CrossRef]
- Al-Swidi, A.; Huque, S.M.R.; Hafeez, M.H.; Shariff, M.N.M. The Role of Subjective Norms in Theory of Planned Behavior in the Context of Organic Food Consumption. Br. Food J. 2014, 116, 1561–1580. [Google Scholar] [CrossRef]
- Botetzagias, I.; Dima, A.-F.; Malesios, C. Extending the Theory of Planned Behavior in the context of recycling: The role of moral norms and of demographic predictors. Resour. Conserv. Recycl. 2015, 95, 58–67. [Google Scholar] [CrossRef]
- De Leeuw, A.; Valois, P.; Ajzen, I.; Schmidt, P. Using the Theory of Planned Behavior to Identify Key Beliefs Underlying Pro-Environmental Behavior in High-School Students: Implications for Educational Interventions. J. Environ. Psychol. 2015, 42, 128–138. [Google Scholar] [CrossRef]
- Lizin, S.; Van Dael, M.; Van Passel, S. Battery Pack Recycling: Behaviour Change Interventions Derived from an Integrative Theory of Planned Behaviour Study. Resour. Conserv. Recycl. 2017, 122, 66–82. [Google Scholar] [CrossRef]
- Wang, E.S.T. Hypotheses for the Reasons behind Beer Consumer’s Willingness to Purchase Beer: An Expanded Theory from a Planned Behavior Perspective. Foods 2020, 9, 1842. [Google Scholar] [CrossRef]
- Capitello, R.; Agnoli, L.; Begalli, D.; Bruwer, J.; Saliba, A.; Miller, B.; Li, E.; Buller, C.; Barber, N.; Dodd, T.; et al. Understanding the Wine Consumption Behaviour of Generation Y in Italy. J. Wine Res. 2011, 18, 19–34. [Google Scholar]
- Candan, B.; Aydın, K.; Yamamoto, G.T. A Research on Measuring Consumer Ethnocentrism of Young Turkish Customers Purchasing Behaviors. Serb. J. Manag. 2008, 3, 39–60. [Google Scholar]
- Finlay, K.A.; Trafimow, D.; Moroi, E. The Importance of Subjective Norms on Intentions to Perform Health Behaviors. J. Appl. Soc. Psychol. 1999, 29, 2381–2393. [Google Scholar] [CrossRef]
- James, J.S.; Rickard, B.J.; Rossman, W.J. Product Differentiation and Market Segmentation in Applesauce: Using a Choice Experiment to Assess the Value of Organic, Local, and Nutrition Attributes. Agric. Resour. Econ. Rev. 2009, 38, 357–370. [Google Scholar] [CrossRef]
- St James, M.; Christodoulidou, N. Factors Influencing Wine Consumption in Southern California Consumers. Int. J. Wine Bus. Res. 2011, 23, 36–48. [Google Scholar] [CrossRef]
- Thompson, K.E.; Vourvachis, A. Social and Attitudinal Influences on the Intention to Drink Wine. Int. J. Wine Mark. 1995, 7, 35–45. [Google Scholar] [CrossRef]
- Van Zanten, R. Drink Choice: Factors Influencing the Intention to Drink Wine. Int. J. Wine Mark. 2005, 17, 49–61. [Google Scholar] [CrossRef]
- Ajzen, I.; Fishbein, M. Understanding Attitudes and Predicting Social Behavior; Prentice-Hall: Upper Saddle River, NJ, USA, 1980; p. 278. ISBN 9780139364358. [Google Scholar]
- Schwartz, S.H.; Howard, J.A. A. A Normative Decision-Making Model of Altruism. In Altruism and Helping Behavior: Social, Personality, and Developmental Perspectives; Rushton, J.P., Sorrentino, R.M., Eds.; Lawrence Erlbaum Associates: Mahwah, NJ, USA, 1981; pp. 189–211. ISBN 9780898591552. [Google Scholar]
- Schwartz, S.H. Normative Influences on Altruism. Adv. Exp. Soc. Psychol. 1977, 10, 221–279. [Google Scholar]
- Thøgersen, J.; Ölander, F. The Dynamic Interaction of Personal Norms and Environment-Friendly Buying Behavior: A Panel Study. J. Appl. Soc. Psychol. 2006, 36, 1758–1780. [Google Scholar] [CrossRef]
- Thøgersen, J. Direct Experience and the Strength of the Personal Norm—Behavior Relationship. Psychol. Mark. 2002, 19, 881–893. [Google Scholar] [CrossRef]
- Stedman, R.C. Toward a Social Psychology of Place: Predicting Behavior from Place-Based Cognitions, Attitude, and Identity. Environ. Behav. 2002, 34, 561–581. [Google Scholar] [CrossRef]
- Zenker, S.; Petersen, S.; Aholt, A. Development and Implementation of the Citizen Satisfaction Index (CSI): Four Basic Factors of Citizens’ Satisfaction. Res. Pap. Mark. Retail. 2009, 39, 1–19. [Google Scholar]
- Antonsich, M. Meanings of Place and Aspects of the Self: An Interdisciplinary and Empirical Account. GeoJournal 2010, 75, 119–132. [Google Scholar] [CrossRef]
- Cuba, L.; Hummon, D.M. A Place to Call Home: Identification With Dwelling, Community, and Region. Sociol. Q. 1993, 34, 111–131. [Google Scholar] [CrossRef]
- Proshansky, H.M. The City and Self-Identity. Environ. Behav. 1978, 10, 147–169. [Google Scholar] [CrossRef]
- Proshansky, H.M.; Fabian, A.K.; Kaminoff, R. Place-Identity: Physical World Socialization of the Self. J. Environ. Psychol. 1983, 3, 57–83. [Google Scholar] [CrossRef]
- Tuan, Y.F. Place: An Existential Perspective. Geogr. Rev. 1975, 65, 151–165. [Google Scholar] [CrossRef]
- Twigger-Ross, C.; Uzzel, D. Place and identity processes. J. Environ. Psychol. 1996, 16, 205–220. [Google Scholar] [CrossRef]
- Blank, T.; Schmidt, P. National Identity in a United Germany: Nationalism or Patriotism? An Empirical Test with Representative Data. Polit. Psychol. 2003, 24, 289–312. [Google Scholar] [CrossRef]
- Feather, N.T. National Sentiment in a Newly Independent Nation. J. Pers. Soc. Psychol. 1981, 4, 1017–1028. [Google Scholar] [CrossRef]
- Nguyen, T.D.; Nguyen, T.T.M.; Barrett, N.J. Consumer ethnocentrism, cultural sensitivity, and intention to purchase local products—Evidence from Vietnam. J. Consum. Behaviour. 2008, 7, 88–100. [Google Scholar] [CrossRef]
- Yildiz, H.; Heitz-Spahn, S.; Belaud, L. Do Ethnocentric Consumers Really Buy Local Products? J. Retail. Consum. Serv. 2018, 43, 139–148. [Google Scholar] [CrossRef]
- Sumner, W.G. Folkways: The Sociological Importance of Usages, Manners, Customs, Mores, and Morals. Am. Hist. Rev. 1907, 13, 116–117. [Google Scholar] [CrossRef]
- Steenkamp, J.B.E.M.; De Jong, M.G. A Global Investigation into the Constellation of Consumer Attitudes toward Global and Local Products. J. Mark. 2010, 74, 18–40. [Google Scholar] [CrossRef]
- Xie, Y.; Batra, R.; Peng, S. An Extended Model of Preference Formation between Global and Local Brands: The Roles of Identity Expressiveness, Trust, and Affect. J. Int. Mark. 2015, 23, 50–71. [Google Scholar] [CrossRef]
- Fernández-Ferrín, P.; Bande-Vilela, B. Attitudes and Reactions of Galician (Spanish) Consumers towards the Purchase of Products from Other Regions. Glob. Bus. Econ. Rev. 2015, 17, 131–150. [Google Scholar] [CrossRef]
- Klein, J.G.; Ettenson, R.; Morris, M.D. The Animosity Model of Foreign Product Purchase: An Empirical Test in the People’s Republic of China. J. Mark. 1998, 62, 89–100. [Google Scholar] [CrossRef]
- Wang, C.L.; Chen, Z.X. Consumer Ethnocentrism and Willingness to Buy Domestic Products in a Developing Country Setting: Testing Moderating Effects. J. Consum. Mark. 2004, 21, 391–400. [Google Scholar] [CrossRef]
- García-Gallego, J.M.; Chamorro-Mera, A.; García-Galán, M.M. The Region-of-Origin Effect in the Purchase of Wine: The Moderating Role of Familiarity. Span. J. Agric. Res. 2015, 3, 1–11. [Google Scholar] [CrossRef]
- Fernández-Ferrín, P.; Calvo-Turrientes, A.; Bande, B.; Artaraz-Miñón, M.; Galán-Ladero, M.M. The Valuation and Purchase of Food Products That Combine Local, Regional and Traditional Features: The Influence of Consumer Ethnocentrism. Food Qual. Prefer. 2018, 64, 138–147. [Google Scholar] [CrossRef]
- Leung, A.K.Y.; Koh, K.; Tam, K.P. Being Environmentally Responsible: Cosmopolitan Orientation Predicts pro-Environmental Behaviors. J. Environ. Psychol. 2015, 43, 79–94. [Google Scholar] [CrossRef]
- Riefler, P.; Diamantopoulos, A. Consumer Cosmopolitanism: Review and Replication of the CYMYC Scale. J. Bus. Res. 2009, 62, 407–419. [Google Scholar] [CrossRef]
- Riefler, P.; Diamantopoulos, A.; Siguaw, J.A. Cosmopolitan Consumers as a Target Group for Segmentation. J. Int. Bus. Stud. 2012, 43, 285–305. [Google Scholar] [CrossRef]
- Sharma, S.; Shimp, T.A.; Shin, J. Consumer Ethnocentrism: A Test of Antecedents and Moderators. J. Acad. Mark. Sci. 1995, 23, 26–37. [Google Scholar] [CrossRef]
- Caldwell, M.; Blackwell, K.; Tulloch, K. Cosmopolitanism as a Consumer Orientation: Replicating and Extending Prior Research. Qual. Mark. Res. 2006, 9, 126–139. [Google Scholar] [CrossRef]
- Skrbis, Z.; Kendall, G.; Woodward, I. Locating Cosmopolitanism: Between Humanist Ideal and Grounded Social Category. Theory, Cult. Soc. 2004, 21, 115–136. [Google Scholar] [CrossRef]
- Roster, C.A.; Rogers, R.D.; Albaum, G.; Klein, D. A Comparison of Response Characteristics from Web and Telephone Surveys. Int. J. Mark. Res. 2004, 46, 359–374. [Google Scholar] [CrossRef]
- Liu, H.; Cella, D.; Gershon, R.; Shen, J.; Morales, L.S.; Riley, W.; Hays, R.D. Representativeness of the Patient-Reported Outcomes Measurement Information System Internet Panel. J. Clin. Epidemiol. 2010, 63, 1169–1178. [Google Scholar] [CrossRef]
- Shimp, T.A.; Sharma, S. Consumer Ethnocentrism: Construction and Validation of the CETSCALE. J. Mark. Res. 1987, 24, 280–289. [Google Scholar] [CrossRef]
- Cannon, H.M.; Yoon, S.J.; McGowan, L.; Yaprak, A. In search of the global consumer. In Proceedings of the 1994 Annual Meeting of the Academy of International Business, Boston, MA, USA, 6–9 April 1994. [Google Scholar]
- Erdfelder, E.; Faul, F.; Buchner, A.; Lang, A.G. Statistical Power Analyses Using G*Power 3.1: Tests for Correlation and Regression Analyses. Behav. Res. Methods 2009, 41, 1149–1160. [Google Scholar]
- Ringle, C.M.; Wende, S.; Becker, J.M.; SmartPLS 3. Bönningstedt: SmartPLS. 2015. Available online: http://www.smartpls.com (accessed on 23 August 2020).
- Henseler, J.; Hubona, G.; Ray, P.A. Using PLS Path Modeling in New Technology Research: Updated Guidelines. Ind. Manag. Data Syst. 2016, 116, 2–20. [Google Scholar] [CrossRef]
- Podsakoff, P.M.; Organ, D.W. Self-Reports in Organizational Research: Problems and Prospects. J. Manag. 1986, 12, 531–544. [Google Scholar] [CrossRef]
- Carmines, E.G.; Zeller, R.A. Reliability and Validity Assessment; SAGE Publications Inc.: Beverly Hills, CA, USA, 1979; ISBN 9781412985642. [Google Scholar]
- Dijkstra, T.K.; Henseler, J. Consistent Partial Least Squares Path Modeling. MIS Q. Manag. Inf. Syst. 2015, 39, 297–316. [Google Scholar] [CrossRef]
- Fornell, C.; Larcker, D.F. Evaluating Structural Equation Models with Unobservable Variables and measurement error. J. Mark. Res. 1981, XVIII, 39–50. [Google Scholar] [CrossRef]
- Kline, R. Convergence of Structural Equation Modeling and Multilevel Modeling. In The SAGE Handbook of Innovation in Social Research Methods; Williams, M., Vogt, W.P., Eds.; SAGE Publications Ltd.: London, UK, 2011; pp. 562–589. ISBN 9781446268261. [Google Scholar]
- Hair, J.F.; Ringle, C.M.; Sarstedt, M. PLS-SEM: Indeed a Silver Bullet. J. Mark. Theory Pract. 2011, 19, 139–152. [Google Scholar] [CrossRef]
- Henseler, J.; Ringle, C.M.; Sinkovics, R.R. The Use of Partial Least Squares Path Modeling in International Marketing. Adv. Int. Mark. 2009, 20, 277–319. [Google Scholar]
- Cohen, J. Statistical Power Analysis for the Behavioral Sciences; Erlbaum: Hillsdale, NJ, USA, 1988; p. 400. ISBN 9780805802832. [Google Scholar]
- Stone, M. Cross-Validatory Choice and Assessment of Statistical Predictions. J. R. Stat. Soc. 1974, 36, 111–133. [Google Scholar] [CrossRef]
- Geisser, S. The Predictive Sample Reuse Method with Applications. J. Am. Stat. Assoc. 1975, 70, 320–328. [Google Scholar] [CrossRef]
- Hair, J.F.; Sarstedt, M.; Ringle, C.M.; Gudergan, S.P. Advanced Issues in Partial Least Squares Structural Equation Modeling; SAGE Publications Ltd.: London, UK, 2017; p. 272. ISBN 9781483377414. [Google Scholar]


| Sex | |
|---|---|
| Female | 43.2% |
| Male | 56.8% |
| Age | |
| 18–24 years | 9.4% |
| 25–34 years | 22.8% |
| 35–44 years | 26.4% |
| 45–54 years | 23.4% |
| ≥55 years | 18.0% |
| Level of education | |
| Basic/primary | 0.7% |
| Secondary/baccalaureate/vocational training | 36.5% |
| University | 62.9% |
| Island of residence | |
| Tenerife | 43.3% |
| La Palma | 7.5% |
| La Gomera | 3.0% |
| El Hierro | 3.7% |
| Gran Canaria | 28.3% |
| Lanzarote | 8.1% |
| Fuerteventura | 6.0% |
| Income | |
| Below average | 17.7% |
| Average | 61.3% |
| Above average | 19.7% |
| Not known | 1.3% |
| Frequency of wine consumption | |
| Once every 15 days | 22.8% |
| Once a week | 31.7% |
| Several times a week | 36.9% |
| Daily | 8.6% |
| Total | 762 |
| Constructs/Associated Items | Mean | Standard Deviation | Loading | Cronbach’s Alpha | Composite Reliability | Average Variance Extracted | |
|---|---|---|---|---|---|---|---|
| B | Behaviour | 0.959 | 0.974 | 0.925 | |||
| B1 | I usually order or buy Canarian wine. | 3.89 | 1.946 | 0.968 | |||
| B2 | I regularly have Canarian wine on my table. | 3.78 | 1.943 | 0.957 | |||
| B3 | I usually choose Canarian wine from a selection of different wines. | 3.90 | 1.908 | 0.960 | |||
| IN | Intention | 0.931 | 0.956 | 0.879 | |||
| IN1 | I intend to buy or consume Canarian wine on a regular basis. | 4.74 | 1.532 | 0.947 | |||
| IN2 | I am determined to buy or consume Canarian wine. | 4.96 | 1.520 | 0.924 | |||
| IN3 | I will probably buy or consume Canarian wine regularly. | 4.81 | 1.505 | 0.941 | |||
| AT | Attitude | 0.907 | 0.942 | 0.843 | |||
| AT1 | I find buying Canarian wine on a regular basis satisfying. | 4.73 | 1.512 | 0.924 | |||
| AT2 | Buying Canarian wine regularly makes me feel positive. | 4.74 | 1.455 | 0.917 | |||
| AT3 | I feel proud to buy Canarian wine. | 5.06 | 1.406 | 0.914 | |||
| SN | Subjective Norms | 0.838 | 0.902 | 0.755 | |||
| SN1 | My friends and relatives approve of me consuming Canarian wine. | 4.86 | 1.448 | 0.868 | |||
| SN2 | I make a good impression on my friends and colleagues by ordering Canarian wine. | 4.68 | 1.422 | 0.880 | |||
| SN3 | My friends and acquaintances regularly buy Canarian wine. | 4.19 | 1.671 | 0.859 | |||
| PBC | Perceived Behavioural Control | 0.798 | 0.881 | 0.714 | |||
| PBC1 | Whether or not I regularly buy Canarian wine is my own decision. | 5.13 | 1.502 | 0.723 | |||
| PBC2 | My friends and acquaintances regularly buy Canarian wine. | 4.33 | 1.720 | 0.901 | |||
| PBC3 | I find it easy to buy Canarian wine. | 4.41 | 1.783 | 0.899 | |||
| PN | Personal Norm | 0.830 | 0.898 | 0.746 | |||
| PN1 | I have a responsibility to consume Canarian products, even if it means I have to sacrifice personal benefits. | 4.43 | 1.541 | 0.834 | |||
| PN2 | I feel morally obliged to defend Canarian products. | 4.91 | 1.523 | 0.897 | |||
| PN3 | Everyone has a responsibility to favour goods produced on the islands. | 5.14 | 1.331 | 0.859 | |||
| PS | Place Satisfaction | 0.811 | 0.888 | 0.728 | |||
| PS1 | Satisfaction with the tranquillity of the Canary Islands. | 5.68 | 1.288 | 0.895 | |||
| PS2 | Satisfaction with the level of development of the islands. | 5.07 | 1.450 | 0.730 | |||
| PS3 | Satisfaction with the living environment on the islands. | 5.65 | 1.263 | 0.922 | |||
| PI | Place Identity | 0.900 | 0.937 | 0.833 | |||
| PI1 | I feel that I belong here and it is part of my identity. | 5.26 | 1.533 | 0.928 | |||
| PI2 | I like living here and I feel connected to the place. | 5.42 | 1.362 | 0.936 | |||
| PI3 | It is the best place to do the things that I enjoy. | 5.25 | 1.381 | 0.872 | |||
| ETH | Ethnocentric consumer | 0.755 | 0.854 | 0.662 | |||
| ETH1 | Canarians should always buy products made in the Canary Islands rather than imported goods. | 4.52 | 1.523 | 0.851 | |||
| ETH2 | There should be very little business and purchasing of products from other countries unless it is necessary. | 4.20 | 1.517 | 0.708 | |||
| ETH3 | It may cost me more in the long term, but I prefer to back Canarian products. | 5.03 | 1.251 | 0.872 | |||
| COS | Cosmopolitan consumer | 0.853 | 0.909 | 0.769 | |||
| COS1 | I am open-minded towards foreign countries and cultures. | 5.45 | 1.327 | 0.872 | |||
| COS2 | I appreciate the diversity of products of different origins. | 5.41 | 1.235 | 0.907 | |||
| COS3 | I have a positive attitude towards the consumption of products from different countries. | 5.11 | 1.328 | 0.851 | |||
| Constructs | ATT | B | ETH | COS | IN | PBC | PI | PN | PS | SN |
|---|---|---|---|---|---|---|---|---|---|---|
| Heterotrait–Monotrait Ratio (HTMT) | ||||||||||
| ATT | ||||||||||
| B | 0.790 | |||||||||
| ETH | 0.604 | 0.561 | ||||||||
| COS | 0.351 | 0.177 | 0.226 | |||||||
| IN | 0.727 | 0.775 | 0.538 | 0.308 | ||||||
| PBC | 0.876 | 0.824 | 0.539 | 0.323 | 0.684 | |||||
| PI | 0.623 | 0.542 | 0.453 | 0.263 | 0.515 | 0.657 | ||||
| PN | 0.613 | 0.483 | 0.695 | 0.156 | 0.487 | 0.527 | 0.621 | |||
| PS | 0.543 | 0.393 | 0.351 | 0.329 | 0.427 | 0.536 | 0.726 | 0.587 | ||
| SN | 0.954 | 0.791 | 0.597 | 0.338 | 0.709 | 0.962 | 0.619 | 0.598 | 0.530 | |
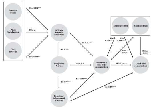
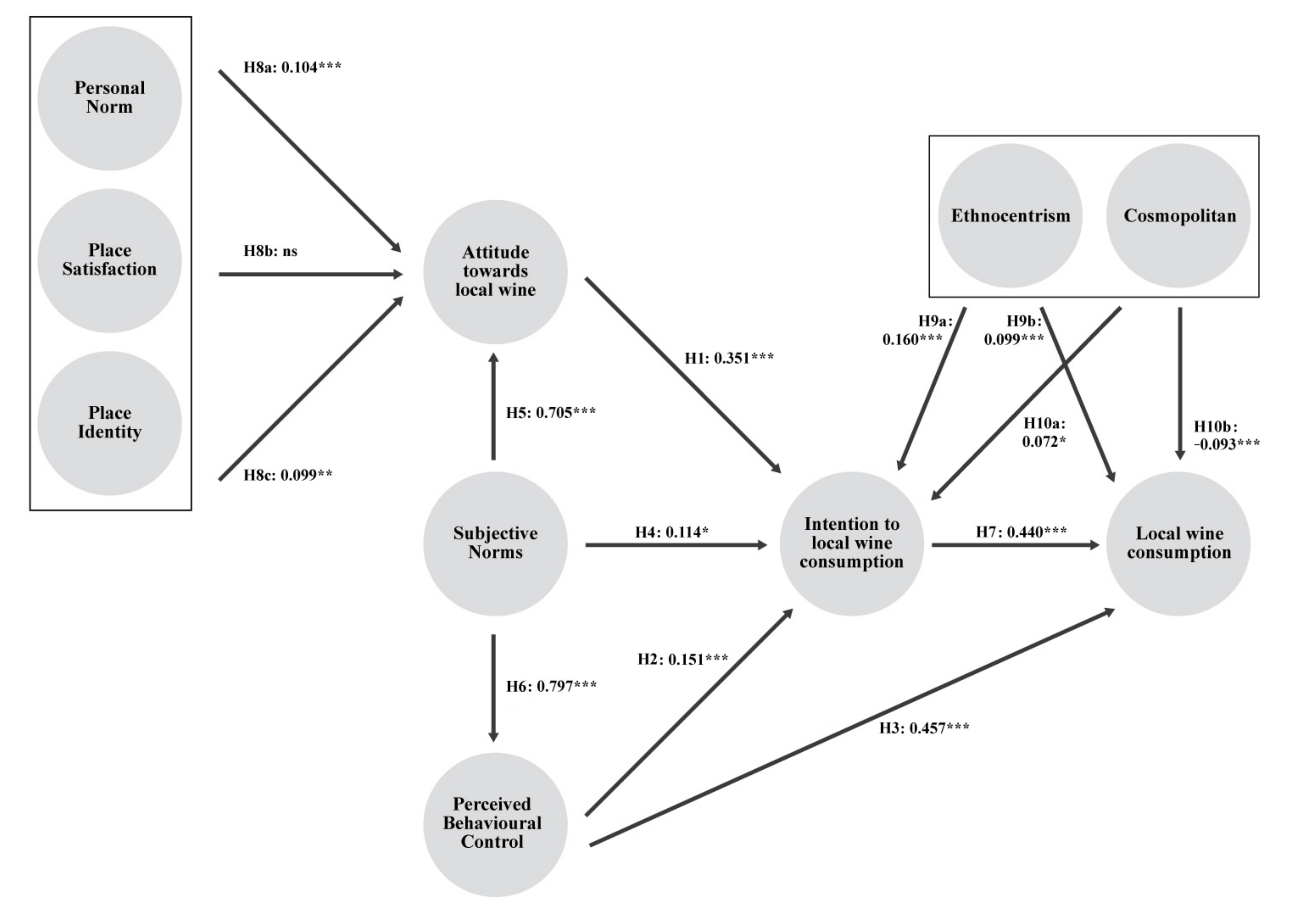
| Path Coefficient | Sig. | T Statistics | Confidence Intervals | Confidence Interval Bias | Supported | Variable Correlation | Coefficient of Determination (R2) | Predictive Relevance (Q2) | Effect Size (f2) | ||
| Behaviour | 0.695 | 0.636 | |||||||||
| H7 | IN -> B | 0.440 | *** | 11.777 | [0.378; 0.501] | [0.377; 0.5] | Yes/Yes | 0.734 | 0.323 | 0.361 | |
| H3 | PBC -> B | 0.457 | *** | 15.028 | [0.406; 0.507] | [0.405; 0.507] | Yes/Yes | 0.739 | 0.338 | 0.412 | |
| H9b | ETH -> B | 0.099 | *** | 3.490 | [0.052; 0.145] | [0.052; 0.145] | Yes/Yes | 0.500 | 0.050 | 0.023 | |
| H10b | COS -> B | −0.093 | *** | 3.587 | [−0.136; -0.05] | [−0.137; -0.052] | Yes/Yes | 0.167 | −0.016 | 0.026 | |
| Intention | 0.494 | 0.428 | |||||||||
| H1 | ATT -> IN | 0.351 | *** | 6.898 | [0.268; 0.435] | [0.268; 0.435] | Yes/Yes | 0.668 | 0.234 | 0.064 | |
| H4 | SN -> IN | 0.114 | * | 2.048 | [0.019; 0.203] | [0.022; 0.206] | Yes/Yes | 0.627 | 0.071 | 0.006 | |
| H2 | PBC -> IN | 0.151 | *** | 3.196 | [0.077; 0.229] | [0.074; 0.227] | Yes/Yes | 0.596 | 0.090 | 0.015 | |
| H9a | ETH -> IN | 0.160 | *** | 3.974 | [0.095; 0.226] | [0.094; 0.225] | Yes/Yes | 0.485 | 0.078 | 0.036 | |
| H10a | COS -> IN | 0.072 | * | 2.076 | [0.015; 0.129] | [0.012; 0.127] | Yes/Yes | 0.283 | 0.020 | 0.009 | |
| Attitude | 0.722 | 0.604 | |||||||||
| H5 | SN -> ATT | 0.705 | *** | 23.759 | [0.653; 0.751] | [0.654; 0.751] | Yes/Yes | 0.832 | 0.587 | 1.143 | |
| H8c | PI -> ATT | 0.099 | ** | 2.652 | [0.04; 0.162] | [0.039; 0.162] | Yes/Yes | 0.567 | 0.056 | 0.017 | |
| H8a | PN -> ATT | 0.104 | *** | 3.902 | [0.061; 0.148] | [0.06; 0.147] | Yes/Yes | 0.533 | 0.055 | 0.025 | |
| H8b | PS -> ATT | 0.051 | ns | 1.494 | [−0.004; 0.106] | [−0.003; 0.108] | No/No | 0.472 | 0.024 | 0.005 | |
| Perceived Behavioural Control | 0.635 | 0.447 | |||||||||
| H6 | SN -> PBC | 0.797 | *** | 50.265 | [0.77; 0.822] | [0.767; 0.82] | Yes/Yes | 0.797 | 0.635 | 1.744 | |
| Behaviour | Intention | Performance | |
|---|---|---|---|
| ATT | 0.15 | 0.35 | 64.12 |
| ETH | 0.17 | 0.16 | 61.70 |
| COS | −0.06 | 0.07 | 72.52 |
| IN | 0.44 | 63.89 | |
| PBC | 0.52 | 0.15 | 59.71 |
| PI | 0.02 | 0.04 | 71.94 |
| PN | 0.02 | 0.04 | 64.27 |
| PS | 0.01 | 0.02 | 75.45 |
| SN | 0.58 | 0.48 | 59.95 |
Publisher’s Note: MDPI stays neutral with regard to jurisdictional claims in published maps and institutional affiliations. |
© 2021 by the authors. Licensee MDPI, Basel, Switzerland. This article is an open access article distributed under the terms and conditions of the Creative Commons Attribution (CC BY) license (https://creativecommons.org/licenses/by/4.0/).
Share and Cite
Sabina del Castillo, E.J.; Díaz Armas, R.J.; Gutiérrez Taño, D. An Extended Model of the Theory of Planned Behaviour to Predict Local Wine Consumption Intention and Behaviour. Foods 2021, 10, 2187. https://doi.org/10.3390/foods10092187
Sabina del Castillo EJ, Díaz Armas RJ, Gutiérrez Taño D. An Extended Model of the Theory of Planned Behaviour to Predict Local Wine Consumption Intention and Behaviour. Foods. 2021; 10(9):2187. https://doi.org/10.3390/foods10092187
Chicago/Turabian StyleSabina del Castillo, Edgar J., Ricardo J. Díaz Armas, and Desiderio Gutiérrez Taño. 2021. "An Extended Model of the Theory of Planned Behaviour to Predict Local Wine Consumption Intention and Behaviour" Foods 10, no. 9: 2187. https://doi.org/10.3390/foods10092187
APA StyleSabina del Castillo, E. J., Díaz Armas, R. J., & Gutiérrez Taño, D. (2021). An Extended Model of the Theory of Planned Behaviour to Predict Local Wine Consumption Intention and Behaviour. Foods, 10(9), 2187. https://doi.org/10.3390/foods10092187

