Comparison of Nutritional Compositions and Essential Oil Profiles of Different Parts of a Dill and Two Fennel Cultivars
Abstract
:1. Introduction
2. Materials and Methods
2.1. Sample Collection and Preparation
2.2. Determination of Nutritional Composition from Plant Materials
2.3. Extraction and Yield Determination of EOs
2.4. Gas Chromatography-Mass Spectrometry (GC-MS) Analysis
2.5. Statistical Analysis
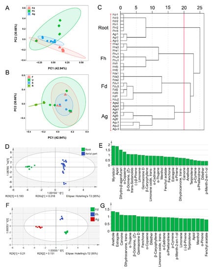
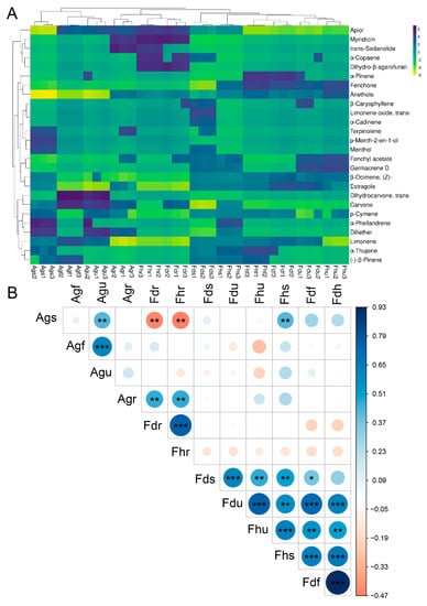
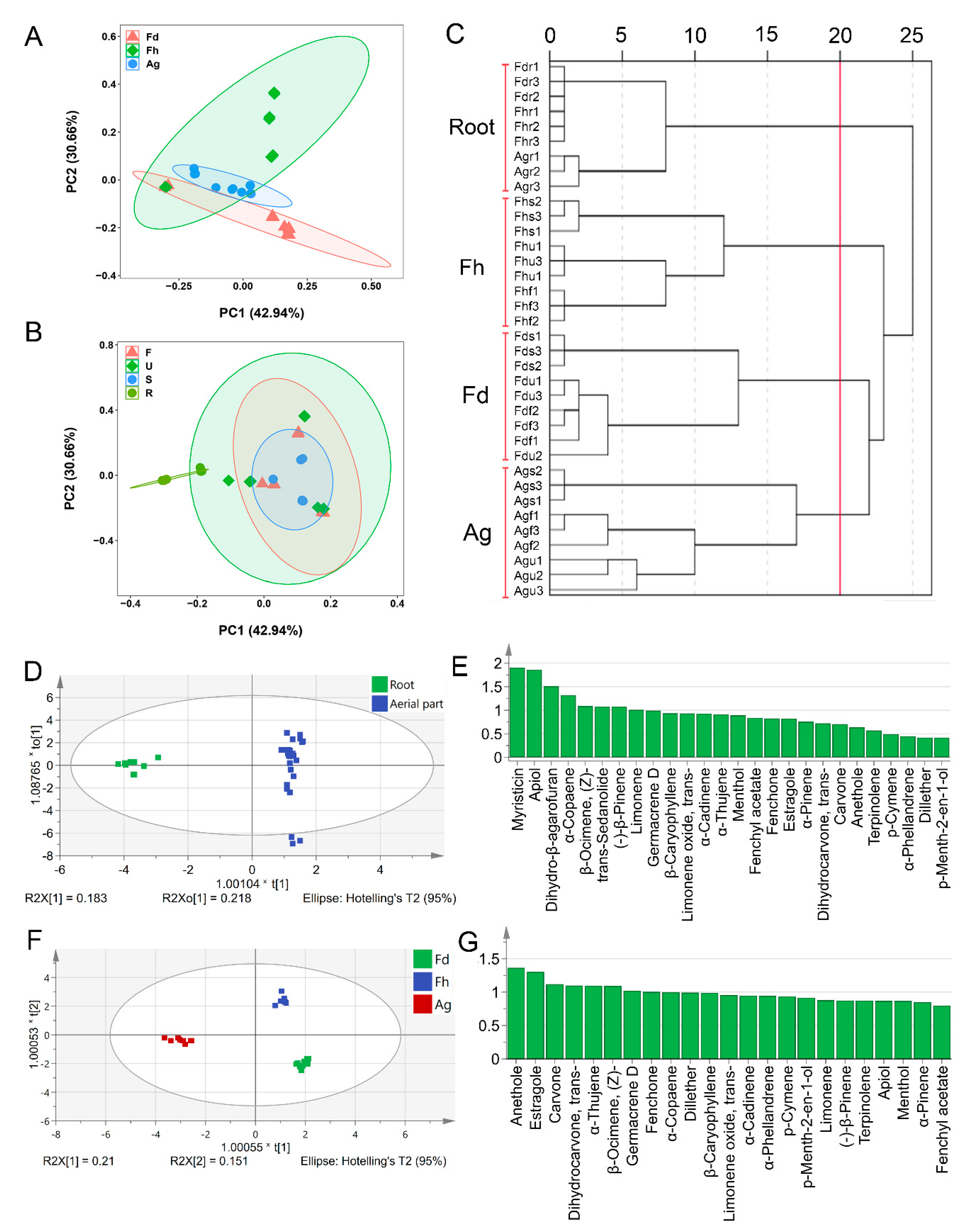
3. Results and Discussion
3.1. Morphological Observations
3.2. Analysis of Nutritional Compositions
3.3. Comparison of EO Yields from Different Samples
3.4. Comparison of EO Constituents
3.5. Multivariate Statistical Analysis of EO Chemical Profiles
4. Conclusions
Author Contributions
Funding
Institutional Review Board Statement
Informed Consent Statement
Data Availability Statement
Acknowledgments
Conflicts of Interest
References
- Sayed-Ahmad, B.; Talou, T.; Saad, Z.; Hijazi, A.; Merah, O. The Apiaceae: Ethnomedicinal Family as Source for Industrial Uses. Ind. Crop. Prod. 2017, 109, 661–671. [Google Scholar] [CrossRef] [Green Version]
- Sousa, R.M.O.F.; Cunha, A.C.; Fernandes-Ferreira, M. The Potential of Apiaceae species as Sources of Singular Phytochemicals and Plant-Based Pesticides. Phytochemistry 2021, 187, 112714. [Google Scholar] [CrossRef]
- Gautam, P.; Singh, K.; Kalra, S.; Khanna, D.; Paliwal, Y.K.; Mehan, S. Dill Herb: Wall Against Dysfunctions: An Updated Profile. Int. J. Recent Adv. Pharm. Res. 2013, 4, 1–8. [Google Scholar]
- Rostaei, M.; Fallah, S.; Lorigooini, Z.; Abbasi Surki, A. The Effect of Organic Manure and Chemical Fertilizer on Essential Oil, Chemical Compositions and Antioxidant Activity of Dill (Anethum graveolens) in Sole and Intercropped with Soybean (Glycine max). J. Clean. Prod. 2018, 199, 18–26. [Google Scholar] [CrossRef]
- Ghanem, M.T.M.; Radwan, H.M.A.; Mahdy, E.S.M.; Elkholy, Y.M.; Hassanein, H.D.; Shahat, A.A. Phenolic Compounds from Foeniculum vulgare (subsp. Piperitum) (Apiaceae) Herb and Evaluation of Hepatoprotective Antioxidant Activity. Pharmacogn. Res. 2012, 4, 104–108. [Google Scholar] [CrossRef] [Green Version]
- Javed, R.; Hanif, M.A.; Ayub, M.A.; Rehman, R. Chapter 19. Fennel. In Medicinal Plants of South Asia; Hanif, M.A., Nawaz, H., Khan, M.M., Byrne, H.J., Eds.; Elsevier: Amsterdam, The Netherlands, 2020; pp. 241–256. [Google Scholar]
- Miraj, S.; Kiani, S. Study of Antibacterial, Antimycobacterial, Antifungal, and Antioxidant Activities of Foeniculum vulgare: A Review. Pharm. Lett. 2016, 8, 200–205. [Google Scholar]
- Mohsin, M.M.; Hanif, M.A.; Ayub, M.A.; Bhatti, I.A.; Jilani, M.I. Chapter 18. Dill. In Medicinal Plants of South Asia; Hanif, M.A., Nawaz, H., Khan, M.M., Byrne, H.J., Eds.; Elsevier: Amsterdam, The Netherlands, 2020; pp. 231–239. [Google Scholar]
- Özcan, M.M.; AhmetÜnver, T. Mineral Content of Some Herbs and Herbal Teas by Infusion and Decoction. Food Chem. 2008, 3, 1120–1127. [Google Scholar] [CrossRef]
- Lillian, B.A.; Carvalho, A.M.; Ferreira, I.C. The Nutritional Composition of Fennel (Foeniculum vulgare): Shoots, Leaves, Stems and Inflorescences. LWT Food Sci. Technol. 2010, 43, 814–818. [Google Scholar] [CrossRef]
- Özcan, M.M.; Akbulut, M. Estimation of Minerals, Nitrate and Nitrite Contents of Medicinal and Aromatic Plants Used as Spices, Condiments and Herbal Tea. Food Chem. 2008, 106, 852–858. [Google Scholar] [CrossRef]
- Fadlalla, I.M.T.; Omer, S.A.; Atta, M. Determination of Some Serum Macroelement Minerals Levels at Different Lactation Stages of Dairy Cows and Their Correlations. Sci. Afr. 2020, 8, e00351. [Google Scholar] [CrossRef]
- Saeedi, S.; Dayani, O.; Tahmasbi, R.; Khezri, A. Effect of Supplementation of Calf Starter with Fennel Powder on Performance, Weaning Age and Fermentation Characteristics in Holstein Dairy Calves. J. Anim. Physiol. Anim. Nutr. 2017, 101, 81–87. [Google Scholar] [CrossRef] [PubMed] [Green Version]
- Hajalizadeh, Z.; Dayani, O.; Khezri, A.; Tahmasbi, R.; Mohammadabadi, M.R. The Effect of Adding Fennel (Foeniculum vulgare) Seed Powder to the Diet of Fattening Lambs on Performance, Carcass Characteristics and Liver Enzymes. Small Rumin. Res. 2019, 175, 72–77. [Google Scholar] [CrossRef]
- Rao, J.J.; Chen, B.C.; McClements, D.J. Improving the Efficacy of Essential Oils as Antimicrobials in Foods: Mechanisms of Action. Annu. Rev. Food Sci. Technol. 2019, 10, 365–387. [Google Scholar] [CrossRef]
- Aghbash, B.N.; Pouresmaeil, M.; Dehghan, G.; Nojadeh, M.S.; Mobaiyen, H.; Maggi, F. Chemical Composition, Antibacterial and Radical Scavenging Activity of Essential Oils from Satureja macrantha C.A.Mey. at Different Growth Stages. Foods 2020, 9, 494. [Google Scholar] [CrossRef] [Green Version]
- Falleh, H.; Ben Jemaa, M.; Saada, M.; Ksouri, R. Essential Oils: A Promising Eco-Friendly Food Preservative. Food Chem. 2020, 330, 127268. [Google Scholar] [CrossRef]
- Badgujar, S.B.; Patel, V.V.; Bandivdekar, A.H. Foeniculum vulgare Mill: A Review of Its Botany, Phytochemistry, Pharmacology, Contemporary Application, and Toxicology. BioMed. Res. Int. 2014, 2014, 842674. [Google Scholar] [CrossRef] [PubMed] [Green Version]
- Wright, J. The Herb Society of Americas Essential Guide to Dill; American Press: Lake Charles, LA, USA, 2010. [Google Scholar]
- Hartmans, K.J.; Diepenhorst, P.; Bakker, W.; Gorris, L.G.M. The Use of Carvone in Agriculture: Sprout Suppression of Potatoes and Antifungal Activity against Potato Tuber and Other Plant Diseases. Ind. Crops Prod. 1995, 4, 3–13. [Google Scholar] [CrossRef]
- Sun, J. D-Limonene: Safety and Clinical Applications. Altern. Med. Rev. 2007, 12, 259–264. [Google Scholar] [PubMed]
- Vieira, A.J.; Beserra, F.P.; Souza, M.C.; Totti, B.M.; Rozza, A.L. Limonene: Aroma of Innovation in Health and Disease. Chem. Biol. Interact. 2018, 283, 97–106. [Google Scholar] [CrossRef] [Green Version]
- AOAC. Official Methods of Analysis, 17th ed.; Association of Official Analytical Chemists Inc.: Arlington, VA, USA, 2002. [Google Scholar]
- Van Soest, P.J.; Robertson, J.B.; Lewis, B.A. Methods for Dietary Fiber, Neutral Detergent Fiber, and Nonstarch Polysaccharides in Relation to Animal Nutrition. J. Dairy Sci. 1991, 74, 3583–3597. [Google Scholar] [CrossRef]
- Babushok, V.I.; Linstrom, P.J.; Zenkevich, I.G. Retention Indices for Frequently Reported Compounds of Plant Essential Oils. J. Phys. Chem. Ref. Data. 2011, 40, 043101. [Google Scholar] [CrossRef] [Green Version]
- Özcan, M. Mineral contents of some plants used as condiments in Turkey. Food Chem. 2004, 84, 437–440. [Google Scholar] [CrossRef]
- Bukhari, H.; Shehzad, A.; Saeed, K.; Butt, M.; Tanweer, S.; Iftikhar, T.; Din, U. Compositional Profiling of Fennel Seed. Pak. J. Food Sci. 2014, 24, 132–136. [Google Scholar]
- Tunçtürk, M.; Özgökçe, F. Chemical Composition of Some Apiaceae Plants Commonly Used in Herby Cheese in Eastern Anatolia. Turk. J. Agric. For. 2015, 39, 55–62. [Google Scholar] [CrossRef]
- Rezaei-Chiyaneh, E.; Amirnia, R.; Amani Machiani, M.; Javanmard, A.; Maggi, F.; Morshedloo, M.R. Intercropping fennel (Foeniculum vulgare L.) with common bean (Phaseolus vulgaris L.) as affected by PGPR inoculation: A strategy for improving yield, essential oil and fatty acid composition. Sci. Hortic. 2020, 261, 1089581. [Google Scholar] [CrossRef]
- Stanojević, L.P.; Radulović, N.S.; Djokić, T.M.; Stanković, B.M.; Ilić, D.P.; Cakić, M.D.; Nikolić, V.D. The yield, composition and hydrodistillation kinetics of the essential oil of dill seeds (Anethi fructus) obtained by different hydrodistillation techniques. Ind. Crop. Prod. 2015, 65, 429–436. [Google Scholar] [CrossRef]
- Franz, C.; Novak, J. Sources of Essential Oils. In Handbook of Essential Oils: Science, Technology, and Applications; Baser, K.H.C.K., Buchbauer, G., Eds.; CRC Press: Boca Raton, FL, USA, 2009; pp. 39–82. [Google Scholar]
- Stankovic, M.; Stanojevic, L.; Nikolic, N.; Cakic, M. The Effect of Parsley (Petroselinum crispum (Mill.) Nym. ex A.W. Hill) Seeds Milling and Fermentation Conditions on Essential Oil Yield and Composition. Chem. Ind. Chem. Eng. Q. 2005, 11, 177–182. [Google Scholar] [CrossRef]
- Carrubba, A.; Torre, R.; Saiano, F.; Aiello, P. Sustainable Production of Fennel and Dill by Intercropping. Agron. Sustain. Dev. 2008, 28, 247–256. [Google Scholar] [CrossRef] [Green Version]
- Olle, M.; Bender, I. The Content of Oils in Umbelliferous Crops and Its Formation. Agron. Res. 2010, 8, 687–696. [Google Scholar]
- El-Serafy, R.S.; El-Sheshtawy, A.A. Effect of nitrogen fixing bacteria and moringa leaf extract on fruit yield, estragole content and total phenols of organic fennel. Sci. Hortic. 2020, 265, 109209. [Google Scholar] [CrossRef]
- Karimi, K.; Ahari, A.B.; Weisany, W.; Pertot, I.; Vrhovsek, U.; Arzanlou, M. Funneliformis mosseae root colonization affects Anethum graveolens essential oil composition and its efficacy against Colletotrichum nymphaeae. Ind. Crop. Prods. 2016, 90, 126–134. [Google Scholar] [CrossRef]
- Guillen, M.D.; Manzanos, M.J. A study of several parts of the plant Foeniculum vulgare as a source of compounds with industrial interest. Food Res. Int. 1996, 29, 85–88. [Google Scholar] [CrossRef]
- Yaldiz, G.; Camlica, M. Variation in the Fruit Phytochemical and Mineral Composition, and Phenolic Content and Antioxidant Activity of the Fruit Extracts of Different Fennel (Foeniculum vulgare L.) Genotypes. Ind. Crop. Prod. 2019, 142, 111852. [Google Scholar] [CrossRef]
- Hu, G.; Peng, X.; Gao, Y.; Huang, Y.; Li, X.; Su, H.; Qiu, M. Effect of Roasting Degree of Coffee Beans on Sensory Evaluation: Research from the Perspective of Major Chemical Ingredients. Food Chem. 2020, 331, 127329. [Google Scholar] [CrossRef]
- Baser, K.H.C.; Kırımer, N. Essential Oils of Anatolian Apiaceae—A Profile. Nat. Volatiles Essent. Oils. 2014, 1, 1–50. [Google Scholar]
- Bettaieb, I.; Bourgou, S.; Wannes, W.A.; Hamrouni, I.; Limam, F.; Marzouk, B. Essential Oils, Phenolics, and Antioxidant Activities of Different Parts of Cumin (Cuminum Cyminum, L.). J. Agric. Food Chem. 2010, 58, 10410–10418. [Google Scholar] [CrossRef] [PubMed]
- Bendiabdellah, A.; Dib, M.E.; Djabou, N.; Allali, H.; Tabti, B.; Muselli, A.; Costa, J. Biological Activities and Volatile Constituents of Daucus muricatus L. from Algeria. Chem. Cent. J. 2012, 6, 10. [Google Scholar] [CrossRef]
- Drew, D.P.; Rasmussen, S.K.; Avato, P.; Simonsen, H.T. A Comparison of Headspace Solid-Phase Microextraction and Classic Hydrodistillation for the Identification of Volatile Constituents from Thapsia spp. Provides Insights into Guaianolide Biosynthesis in Apiaceae. Phytochem. Anal. 2012, 23, 44–51. [Google Scholar] [CrossRef]
- Wajs-Bonikowska, A.; Malarz, J.; Szoka, Ł.; Kwiatkowski, P.; Stojakowska, A. Composition of Essential Oils from Roots and Aerial Parts of Carpesium cernuum and Their Antibacterial and Cytotoxic Activities. Molecules 2021, 26, 1883. [Google Scholar] [CrossRef]






| Compound | RI | Fdf | Fdu | Fds | Fdr | Fhf | Fhu | Fhs | Fhr | Agf | Agu | Ags | Agr |
|---|---|---|---|---|---|---|---|---|---|---|---|---|---|
| α-Thujene | 929 | 0.18 ± 0.31 cd | - | 0.1 ± 0.05 d | - | 1.86 ± 0.18 b | - | 2.39 ± 0.43 a | - | - | - | 0.56 ± 0.44 c | - |
| α-Pinene | 0.56 ± 0.1 b | 0.06 ± 0.1 c | - | - | 1.64 ± 0.05 a | - | - | - | - | 0.06 ± 0.1 c | - | - | |
| (−)-β-Pinene | 990 | - | - | 0.26 ± 0 a | - | 0.27 ± 0.04 a | - | 0.35 ± 0.09 a | - | 0.07 ± 0.01 b | - | 0.15 ± 0.14 b | - |
| Fenchone | 1086 | 1.72 ± 0.17 c | 0.88 ± 0.14 d | - | - | 16.74 ± 0.61 a | 1.08 ± 0.18 d | 2.13 ± 0.06 b | - | - | - | - | - |
| α-Phellandrene | 1001 | - | - | - | - | - | - | 2.14 ± 0.49 b | - | - | 3.87 ± 6.7 b | 28.44 ± 0.05 a | - |
| p-Cymene | 1022 | 0.05 ± 0 d | 0.04 ± 0.07 d | 1.1 ± 0.02 c | - | 0.28 ± 0.01 d | 0.07 ± 0.08 d | 2.25 ± 0.05 b | - | - | 2.12 ± 0.87 b | 25.67 ± 0.23 a | 0.14 ± 0.12 d |
| Limonene | 7.88 ± 2.13 bcd | 7.98 ± 7.9 bcd | 41.77 ± 0.55 a | - | 3.91 ± 0.24 cd | - | 12.58 ± 0.49 b | - | 50.19 ± 7.71 a | 15.53 ± 9.17 b | 10.39 ± 0.21 bc | - | |
| β-Ocimene, (Z)- | 1039 | 0.8 ± 0.4 b | 0.49 ± 0.49 bc | 2.26 ± 0.31 a | - | 0.2 ± 0.02 cde | 0.15 ± 0.02 cde | 0.41 ± 0.09 bcde | - | - | 0.06 ± 0.1 de | 0.43 ± 0.01 bcd | - |
| Dihydrocarvone, trans- | 1201 | - | - | - | - | - | - | - | - | 2.2 ± 0.29 b | 3.06 ± 0.78 a | - | - |
| Terpinolene | 1088 | - | - | 0.09 ± 0.08 b | - | - | - | - | - | - | - | 0.26 ± 0.01 a | 0.16 ± 0.14 b |
| p-Menth-2-en-1-ol | 1139 | - | - | - | - | - | - | - | - | - | - | 0.42 ± 0.07 a | - |
| Limonene oxide, trans- | 1137 | - | - | 1.05 ± 0.06 a | - | - | - | - | - | - | - | - | - |
| Menthol | 1173 | - | - | 0.16 ± 0.02 b | - | - | - | - | - | - | - | 0.21 ± 0.05 a | - |
| Dill ether | 1183 | - | - | - | - | - | - | 0.1 ± 0.02 c | - | - | 5.32 ± 0.42 b | 28.5 ± 0.19 a | 0.34 ± 0.02 c |
| Estragole | 1220 | 85.56 ± 2.27 a | 81.58 ± 6.74 a | 45.25 ± 0.46 b | - | 3.33 ± 0.13 d | 0.42 ± 0.64 d | 24.62 ± 0.61 c | - | - | - | 2.29 ± 0.11 d | 2.5 ± 2.13 d |
| Fenchyl acetate | 1219 | - | 0.98 ± 0.09 b | 3.83 ± 0.62 a | 0.09 ± 0.08 b | - | 0.79 ± 0.11 b | 3.3 ± 2.46 a | - | - | - | - | 0.12 ± 0.11 b |
| Carvone | 1246 | - | - | - | 0.31 ± 0.05 c | - | - | 0.32 ± 0.04 c | - | 42.41 ± 2.92 b | 45.78 ± 4.7 a | 0.38 ± 0.23 c | 2.72 ± 0.29 c |
| Anethole | 1286 | 2.79 ± 0.53 f | 6.8 ± 1.94 e | 0.69 ± 0.8 fg | 1.24 ± 0.92 fg | 71.17 ± 1.08 b | 96.8 ± 0.37 a | 46.79 ± 1.68 c | 0.24 ± 0.17 g | - | - | - | 16.86 ± 1.95 d |
| α-Copaene | - | 0.03 ± 0.06 c | 0.31 ± 0.01 b | 0.45 ± 0.39 ab | - | - | - | 0.67 ± 0.04 a | - | - | - | - | |
| β-Caryophyllene | 1420 | - | 0.04 ± 0.04 b | 0.49 ± 0.02 a | 0.02 ± 0.03 b | - | - | - | - | - | - | - | - |
| Germacrene D | 1484 | - | 0.41 ± 0.05 b | 0.73 ± 0.02 a | - | - | 0.3 ± 0.05 c | 0.15 ± 0.02 d | - | - | - | - | - |
| Dihydro-β-agarofuran | 1490 | - | - | - | 0.34 ± 0.03 a | - | - | - | 0.28 ± 0.01 b | - | - | - | - |
| Apiol | 1640 | - | - | 0.69 ± 0.51 d | 92.85 ± 1.77 a | - | - | 1.35 ± 0.18 d | 94.24 ± 0.87 a | 4.63 ± 4.85 d | 23.83 ± 9.65 c | - | 67.13 ± 0.49 b |
| Myristicin | - | - | - | 3.67 ± 0.91 a | - | - | - | 4.07 ± 0.85 a | - | - | - | 4.38 ± 0.12 a | |
| α-Cadinene | - | - | 0.13 ± 0.03 a | - | - | - | - | - | - | - | - | - | |
| trans-Sedanolide | - | - | - | - | - | - | - | 0.1 ± 0.01 b | - | - | - | 3.4 ± 0.09 a | |
| Total | 99.54 ± 0.05 | 99.29 ± 0.29 | 98.92 ± 0.09 | 98.96 ± 0.51 | 99.39 ± 0.06 | 99.61 ± 0.12 | 98.87 ± 0.34 | 99.6 ± 0.04 | 99.49 ± 0.31 | 99.63 ± 0.34 | 97.71 ± 0.66 | 97.75 ± 0.44 |
Publisher’s Note: MDPI stays neutral with regard to jurisdictional claims in published maps and institutional affiliations. |
© 2021 by the authors. Licensee MDPI, Basel, Switzerland. This article is an open access article distributed under the terms and conditions of the Creative Commons Attribution (CC BY) license (https://creativecommons.org/licenses/by/4.0/).
Share and Cite
Hao, Y.; Kang, J.; Guo, X.; Yang, R.; Chen, Y.; Li, J.; Shi, L. Comparison of Nutritional Compositions and Essential Oil Profiles of Different Parts of a Dill and Two Fennel Cultivars. Foods 2021, 10, 1784. https://doi.org/10.3390/foods10081784
Hao Y, Kang J, Guo X, Yang R, Chen Y, Li J, Shi L. Comparison of Nutritional Compositions and Essential Oil Profiles of Different Parts of a Dill and Two Fennel Cultivars. Foods. 2021; 10(8):1784. https://doi.org/10.3390/foods10081784
Chicago/Turabian StyleHao, Yuanpeng, Jiamu Kang, Xiaoqi Guo, Rui Yang, Yuliang Chen, Jingyi Li, and Lei Shi. 2021. "Comparison of Nutritional Compositions and Essential Oil Profiles of Different Parts of a Dill and Two Fennel Cultivars" Foods 10, no. 8: 1784. https://doi.org/10.3390/foods10081784
APA StyleHao, Y., Kang, J., Guo, X., Yang, R., Chen, Y., Li, J., & Shi, L. (2021). Comparison of Nutritional Compositions and Essential Oil Profiles of Different Parts of a Dill and Two Fennel Cultivars. Foods, 10(8), 1784. https://doi.org/10.3390/foods10081784

