Investigating the Role of Psychological, Social, Religious and Ethical Determinants on Consumers’ Purchase Intention and Consumption of Convenience Food
Abstract
1. Introduction
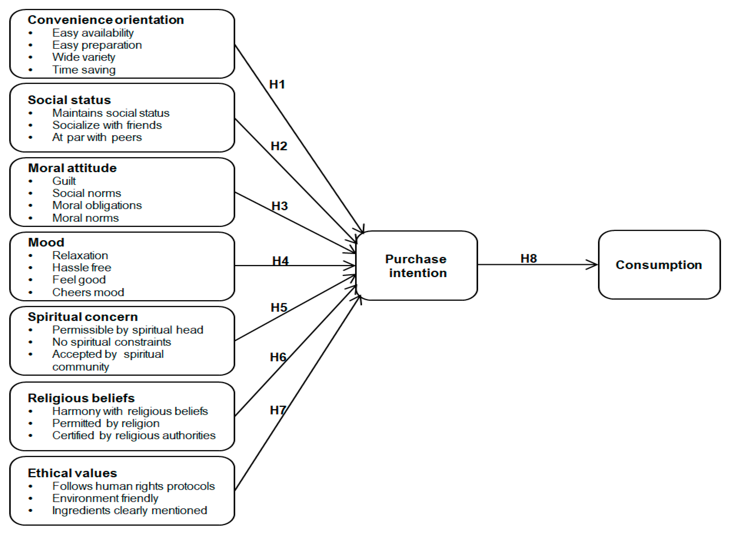
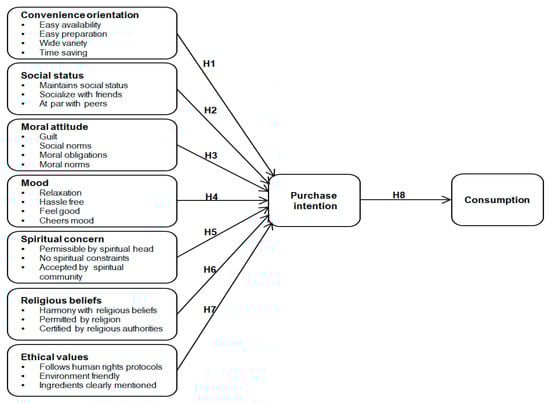
2. Theoretical Background and Development of Hypotheses
2.1. Convenience Orientation
2.2. Social Status
2.3. Moral Attitude
2.4. Mood
2.5. Spiritual Concern
2.6. Religious Beliefs
2.7. Ethical Values
2.8. Purchase Intention and Consumption
3. Materials and Methods
3.1. Development, Pre-Testing and Structure of the Questionnaire
3.2. Participants
3.3. Sampling Method and Sample Size
3.4. Data Collection
3.5. Data Analysis
4. Results
4.1. Descriptive Statistics
4.2. Measurement Model
4.3. Structural Model
5. Discussion
6. Conclusions
Author Contributions
Funding
Institutional Review Board Statement
Informed Consent Statement
Acknowledgments
Conflicts of Interest
Appendix A
| Convenience orientation (CVO) |
| CVO 1—I prefer convenience food due to availability of variety of convenience food near to my residence |
| CVO 2—I prefer convenience food due to availability of variety of convenience food near to my workplace. |
| CVO 3—I prefer convenience food because it is easily available in supermarkets, grocery store and 24 h food outlets. |
| CVO 4—I prefer convenience food because it is easy to plan meals for family/guests with short notice. |
| CVO 5—I prefer convenience food because it is easy to prepare/cook. |
| CVO 6—I prefer convenience food because it requires little time to cook/prepare. |
| CVO 7—I prefer convenience food because it requires little physical effort to cook and clean up. |
| CVO 8—I prefer convenience food because it is easy to store. |
| CVO 9—I prefer convenience food because its waste disposal is easy. |
| CVO 10—I prefer convenience food because it makes life easier. |
| Social status (SOS) |
| SOS 1—I prefer convenience food in order to maintain my social status. |
| SOS 2—I prefer convenience food because it keeps me at par with my peers in the social circle. |
| SOS 3—I prefer convenience food because it gives me an opportunity to socialize with my friends. |
| Moral Attitude (MOD) |
| MA 1—I prefer convenience food because I don’t feel guilty on eating it. |
| MA 2—I prefer convenience food because I don’t feel any moral obligation restricting its purchase and consumption. |
| MA 3—I prefer convenience food because I don’t have any social norms restricting its purchase and consumption. |
| MA 4—I prefer convenience food because I don’t have any moral norms restricting its purchase and consumption. |
| MA 5—I prefer convenience food because I don’t feel that I am neglecting my duty for cooking from scratch |
| MA 6—I prefer convenience food because I don’t feel it will destroy my food tradition |
| MA 7—I prefer convenience food because I don’t feel it will make me lazy |
| MA 8—I prefer convenience food because I don’t feel I am promoting unhealthy food tradition |
| Mood (MOD) |
| MOD 1—I prefer convenience food because it helps me to relax. |
| MOD 2—I prefer convenience food because it makes me feel good. |
| MOD 3—I prefer convenience food because it helps me to cope with life. |
| MOD 4—I prefer convenience food because it minimizes my daily hassles. |
| MOD 5—I prefer convenience food because it cheers the mood of my spouse/children/friends/guests. |
| Spiritual concern (SPC) |
| SPC 1—I prefer convenience food because my spiritual head allows me to consume convenience food. |
| SPC 2—I prefer convenience food because as per my spiritual beliefs, I don′t have any constraints to consume convenience food. |
| SPC 3—I prefer convenience food because it is not forbidden in my spiritual community. |
| SPC 4—I prefer convenience food because it doesn’t constraint me to get involved in spiritual activities. |
| SPC 5—I prefer convenience food because it is certified by my spiritual community. |
| Religious beliefs (RB) |
| RB 1—I prefer convenience food because it is in harmony with my religion. |
| RB 2—I prefer convenience food because it is not forbidden in my religion. |
| RB 3—I prefer convenience food because it is certified by the religious authorities. |
| RB 4—I prefer convenience food because it is not mandatory to cook food from scratch in my religion. |
| RB 5—I prefer convenience food because it is permitted in religious functions. |
| Ethical values (ETV) |
| ETV 1—I prefer convenience food because it comes from friendly countries. |
| ETV 2—I prefer convenience food because it comes from a country which follows international standards for processing and packaging. |
| ETV 3—I prefer convenience food because it comes from countries following international human rights. |
| ETV 4—I prefer convenience food because it is produced and packed with environmentally friendly technologies. |
| ETV 5—I prefer convenience food because all the ingredients are properly marked on its packet. |
| ETV 6—I prefer convenience food because country of origin is clearly mentioned on its packets. |
| Purchase intention (PI) |
| PI 1—I will continue to buy convenience food due to competitive price and promotional offer. |
| PI 2—I will continue to buy convenience food to save time. |
| PI 3—I will continue to buy convenience food due to lack of cooking skills and motivation. |
| PI 4—I will continue to buy convenience food to reduce environmental damage. |
| PI 5—I will continue to buy convenience food due to good quality, safety and health. |
| PI 6—I will continue buy convenience food because it is readily available and easy to prepare. |
| PI 7—I will continue to buy convenience food as there are choices available for multi cuisines. |
| Consumption (CON) |
| CON 1—I consume convenience food due to convenience. |
| CON 2—I consume convenience food due to minimum physical and mental effort to cook. |
| CON 3—I consume convenience food due to good taste, smell and appearance. |
| CON 4—I consume convenience food due to attractive packaging. |
| CON 5—I consume convenience food due to competitive price. |
| CON 6—I consume convenience food due to good quality, high safety and healthiness. |
| CON 7—I consume convenience food due to my religious and ethical beliefs. |
References
- Research and Market. 2020. Available online: https://www.researchandmarkets.com/reports/ (accessed on 1 December 2020).
- Olsen, S.A.; Scholderer, J.; Brunsø, K.; Verbeke, W. Exploring the relationship between convenience and fish consumption: A cross cultural study. Appetite 2007, 49, 84–91. [Google Scholar] [CrossRef]
- Alam, M. Consumer buying behaviour and awareness towards ready to cook food products (A study done at Kolkata city of West Bengal State, India). Int. J. Adv. Res. Comput. Sci. Manag. Stud. 2016, 4, 75–84. [Google Scholar]
- Musaiger, O.A. Consumption, health attitudes and perception towards fast food among Arab consumers in Kuwait: Gender differences. Glob. J. Health Sci. 2014, 6, 136–143. [Google Scholar] [CrossRef] [PubMed]
- Daniels, S.; Glorieux, I. Convenience, food and family lives. A socio-typological study of household food expenditure in 21st Century, Belgium. Appetite 2015, 94, 54–61. [Google Scholar] [CrossRef] [PubMed]
- Olsen, O.S.; Tuu, H.H. Time perspectives and convenience food consumption among teenagers in Vietnam: The dual role of hedonic and healthy eating values. Food Res. Int. 2017, 99, 98–105. [Google Scholar] [CrossRef]
- Bailey, C.; Garg, V.; Kapoor, D.; Wasser, H.; Prabhakaran, D.; Jaacks, L.M. Food Choice Drivers in the Context of the Nutrition Transition in Delhi, India. J. Nutr. Educ. Behav. 2018, 50, 675–686. [Google Scholar] [CrossRef]
- Contini, C.; Boncinelli, F.; Gerini, F.; Scozzafava, G.; Casini, L. Investigating the role of personal and context- related factors in convenience foods consumption. Appetite 2018, 126, 26–35. [Google Scholar] [CrossRef]
- Prescott, J.; Young, O.; O’neill, L.; Yau, N.J.N.; Stevens, R. Motives for food choice: A comparison of consumers from Japan, Taiwan, Malaysia and New Zealand. Food Qual. Prefer. 2002, 13, 489–495. [Google Scholar] [CrossRef]
- Januszewska, R.; Pieniak, Z.; Verbeke, W. Food choice questionnaire revisited in four countries. Does it still measure the same? Appetite 2011, 57, 94–98. [Google Scholar] [CrossRef]
- Share, M.; Stewart- Knox, B. Determinants of food choice in Irish adolescents. Food Qual. Prefer. 2012, 25, 57–62. [Google Scholar] [CrossRef]
- Olsen, N.V.; Sijtsema, S.J.; Hall, G. Predicting consumers’ intention to consume ready to eat meals. The role of moral attitude. Appetite 2010, 55, 534–539. [Google Scholar] [CrossRef] [PubMed]
- Arbit, N.; Ruby, M.B.; Sproesserd, G.; Rennerd, B.; Schuppd, H.; Rozin, P. Spheres of moral concern, moral engagement and food choice in the USA and Germany. Food Qual. Prefer. 2017, 62, 38–45. [Google Scholar] [CrossRef]
- Hoek, A.C.; Pearson, D.; James, S.W.; Lawrence, M.A.; Friel, S. Shrinking the food–print: A qualitative study into consumer perceptions, experience and attitudes towards healthy and environmentally friendly food behaviours. Appetite 2017, 108, 117–131. [Google Scholar] [CrossRef] [PubMed]
- Pula, K.; Parks, C.D.; Ross, C.F. Regulatory focus and food choice motives. Prevention orientation associated with mood, convenience, and familiarity. Appetite 2014, 78, 15–22. [Google Scholar] [CrossRef] [PubMed]
- Honkanen, P.; Frewer, L. Russian consumer’s motives for food choice. Appetite 2009, 52, 363–371. [Google Scholar] [CrossRef]
- Thong, T.N.; Solgaard, S.H. Consumer’s food motives and seafood consumption. Food Qual. Prefer. 2017, 56, 181–188. [Google Scholar] [CrossRef]
- Tan, M.M.; Chan, C.K.Y.; Reidpath, D.D. Faith, food and Fettle: Is individual and neighborhood religiosity/spirituality associated with a better diet. Religions 2014, 5, 801–813. [Google Scholar] [CrossRef]
- Bakar, A.; Lee, R.; Rungie, C. The effects of religious symbols in product packaging on Muslim consumer responses. Aust. Mark. J. 2013, 21, 198–204. [Google Scholar] [CrossRef]
- Aiedah, A.K. Young consumers’ attitude towards halal food outlets and JAKIM’s halal certification in Malaysia. Procedia Soc. Behav. Sci. 2014, 121, 26–34. [Google Scholar]
- Suki, N.M.; Suki, N.M. Does religion influence consumers’ green food consumption? Some insights from Malaysia. J. Consum. Mark. 2015, 32, 551–563. [Google Scholar] [CrossRef]
- Mathras, D.; Cohen, A.B.; Mandel, N.; Mick, D.G. The effects of religion on consumer behaviour: A conceptual framework and research agenda. J. Consum. Psychol. 2016, 26, 298–311. [Google Scholar] [CrossRef]
- Zander, K.; Stolz, H.; Hamm, U. Promising ethical arguments for product differentiation in the organic food sector. A mixed methods research approach. Appetite 2013, 62, 133–142. [Google Scholar] [CrossRef] [PubMed]
- Radnitz, C.; Beezhold, B.; Di Matteo, J. Investigation of lifestyle choices of individuals following a vegan diet for health and ethical reasons. Appetite 2015, 90, 31–36. [Google Scholar] [CrossRef] [PubMed]
- Ghvanidze, S.; Velikova, N.; Dodd, T.H.; Oldewage-Theron, W. Consumers′ environmental and ethical consciousness and the use of the related food products information: The role of perceived consumer effectiveness. Appetite 2016, 107, 311–322. [Google Scholar] [CrossRef] [PubMed]
- O’Connor, L.E.; Sims, L.; White, M.K. Ethical food choices: Examining people’s fair-trade purchasing decisions. Food Qual. Prefer. 2017, 60, 105–112. [Google Scholar] [CrossRef]
- FnB News. 2020. Available online: http://www.fnbnews.com/Top-News/growth-drivers-for-convenience-food-in-india-59301 (accessed on 1 July 2020).
- Gupta, R.; Singh, R. Working Women’s Attitudes towards Convenience Food Products: An Empirical Investigation. Pac. Bus. Rev. Int. 2016, 1, 21–30. [Google Scholar]
- Priyadarshini, V. Purchasing practice of the consumers towards ready to eat food products. Asian J. Home Sci. 2015, 10, 290–295. [Google Scholar] [CrossRef]
- De’ Boer, J.; Schosler, H. Food and value motivation: Linking consumer affinities to different types of food products. Appetite 2016, 103, 95–114. [Google Scholar] [CrossRef]
- Đorđević, Đ.; Buchtova, H. Factors influencing sushi meal as representative of non-traditional meal: Consumption among Czech consumers. Acta Alim. 2017, 46, 76–83. [Google Scholar] [CrossRef]
- Muller Loose, S.; Szolnoki, G. Market price differentials for food packaging characteristics. Food Qual. Prefer. 2012, 25, 171–182. [Google Scholar] [CrossRef]
- Ting, H.; Tan, R.S.; John, N.A. Consumption intention towards ethnic food: Determinants of dayak food choice by Malaysians. J. Ethn. Foods 2017, 4, 21–27. [Google Scholar] [CrossRef]
- Hulsof, K.; Brussaard, J.H.; Kruizinga, A.G.; Telman, J.; Lowik, M.R.H. Socio-economic status, dietary intake and 10y trends: The Dutch national food consumption survey. Eur. J. Clin. Nutr. 2003, 57, 128–137. [Google Scholar] [CrossRef] [PubMed]
- Schultz, P.W.; Nolan, J.M.; CIaldini, R.B.; Goldstein, N.J.; Griskecicius, V. The constructive, destructive and reconstructive power of social norms. Psychol. Sci. 2007, 18, 429–434. [Google Scholar] [CrossRef] [PubMed]
- Prattala, R.; Berg, M.A.; Puska, P. Diminishing or increasing contrasts? Social class variation in Finnish food consumption patterns. Eur. J. Clin. Nutr. 1992, 46, 279–287. [Google Scholar]
- Mollen, S.; Rimal, N.R.; Ruiter, A.C.R.; Kok, G. Healthy and unhealthy social norms and food selection. Findings from a field-experiment. Appetite 2013, 65, 83–89. [Google Scholar] [CrossRef]
- Pechey, R.; Monsivais, P. Socioeconomic inequalities in the healthiness of food choices: Exploring the contributions of food expenditures. Prev. Med. 2016, 88, 203–209. [Google Scholar] [CrossRef]
- Arvola, A.; Vassallo, M.; Dean, M.; Lampila, P.; Saba, A.; Lahteenmaki, L. Predicting intentions to purchase organic food: The role of affective and moral attitudes in the Theory of Planned Behaviour. Appetite 2008, 50, 443–454. [Google Scholar] [CrossRef]
- Rozin, P.; Remick, A.K.; Fischler, C. Broad themes of difference between French and American in attitudes toward food and other life domains: Personal values, communal values, quantity versus quality, and comforts versus joys. Front. Psychol. 2011, 2, 1–9. [Google Scholar] [CrossRef]
- Bratanova, B.; Vauclair, C.-M.; Kervyn, N.; Schumann, S.; Wood, R.; Klein, O. Savouring morality Moral satisfaction renders food of ethical origin subjectively tastier. Appetite 2015, 9, 37–149. [Google Scholar] [CrossRef]
- Olsen, N.V.; Menichelli, E.; Sǿrheim, O.; Næs, T. Likelihood of buying healthy convenience food: An at-home testing procedure for ready-to-eat meals. Food Qual. Prefer. 2012, 24, 171–178. [Google Scholar] [CrossRef]
- Yeomans, M.R.; Coughlan, E. Mood-induced eating. Interactive effects of restraint and tendency to overeat. Appetite 2009, 52, 290–298. [Google Scholar] [CrossRef] [PubMed]
- Loxton, J.N.; Dawe, S.; Cahill, A. Does negative mood drive the urge to eat? The contribution of negative mood, exposure to food cues and eating style. Appetite 2011, 56, 368–374. [Google Scholar] [CrossRef] [PubMed]
- Hendy, H.M. Which comes first in food–mood relationships, foods or moods? Appetite 2012, 58, 771–775. [Google Scholar] [CrossRef]
- Gardner, P.M.; Wansink, B.; Kim, J.; Park, S.-B. Better moods for better eating: How mood influences food choice. J. Consum. Psychol. 2014, 24, 320–335. [Google Scholar] [CrossRef]
- Koenig, H.G.; King, D.E.; Carson, V.B. Handbook of Religion and Health, 2nd ed.; Oxford University Press: New York, NY, USA, 2012. [Google Scholar]
- Hill, T.D.; Burdette, A.M.; Ellison, C.G.; Musick, M.A. Religious attendance and the health behaviors of Texas adults. Prev. Med. 2006, 42, 309–312. [Google Scholar] [CrossRef]
- Said, M.; Hassan, F.; Musa, R.; Rahman, N.A. Assessing Consumers perception, knowledge and religiosity on Malaysia’s halal food products. Procedia Soc. Behav. Sci. 2014, 130, 120–128. [Google Scholar] [CrossRef]
- Tan, M.M.; Chan, C.K.Y.; Reidpath, D.D. Religiosity and spirituality and the intake of fruit, vegetable and fat: A systematic review. Hindawi Publ. Corp. Evid. Based Complement. Altern. Med. 2013, 2013, 1–19. [Google Scholar] [CrossRef]
- Dowd, K.; Burke, K.J. The influence of ethical values and food choice motivations on intentions to purchase sustainably sourced foods. Appetite 2013, 69, 137–144. [Google Scholar] [CrossRef]
- Bandara, B.E.S.; Silva, D.E.; Madhuwanthi, B.C.H.; Warunasinghe, W.A.A.I. Impact of food labeling information on consumer purchasing decision: With special reference to faculty of agricultural sciences. Proc. Food Sci. 2016, 6, 309–313. [Google Scholar] [CrossRef]
- Geeroms, N.; Verbeke, W.; Kenhove, P.V. Consumers’ health-related motive orientations and ready meal consumption behaviour. Appetite 2008, 51, 704–712. [Google Scholar] [CrossRef]
- Pope, P.; Boleman, C.; Cummings, S. Questionnaire Design: Asking Questions with a Purpose; Texas A&M Agri-LIFE Extensions Service: College Station, TX, USA, 2005.
- Phellas, C.N.; Block, A.; Seale, C. Structured methods: Interviews, questionnaire, and observation. In Researching Society and Culture, 3rd ed.; Seale, C., Ed.; Sage Publications: Thousand Oaks, CA, USA, 2012; pp. 181–205. [Google Scholar]
- Grimm, P. Pretesting a Questionnaire. In Wiley International Encyclopedia of Marketing; Sheth, J., Malhotra, N., Eds.; Wiley-Blackwell: Hoboken, NJ, USA, 2010. [Google Scholar] [CrossRef]
- Issac, S.; Michael, W.B. Handbook in Research and Evaluation; Educational and Industrial Testing Services: San Diego, CA, USA, 1995. [Google Scholar]
- Hill, R.; Hamilton, W.P. What sample size is “enough” in internet survey research? Interpers. Comput. Technol. 1998, 6, 3–4. [Google Scholar]
- Cocks, K.; Torgerson, D.J. Sample size calculations for pilot randomized trials: A confidence interval approach. J. Clin. Epidemiol. 2013, 66, 197–201. [Google Scholar] [CrossRef] [PubMed]
- Singh, A.; Kathuria, L.M. Understanding drivers of branded food choice among low-income consumers. Food Qual. Prefer. 2016, 52, 52–61. [Google Scholar] [CrossRef]
- Pieniak, Z.; Verbeke, W.; Vanhonacker, F.; Guerrero, L.; Hersleth, M. Association between traditional food consumption and motives for food choice in six European countries. Appetite 2009, 53, 101–108. [Google Scholar] [CrossRef] [PubMed]
- Wang, O.; Steur, H.D.; Gellynck, X.; Verbeke, W. Motives for consumer choice of traditional food and European food in mainland China. Appetite 2015, 87, 143–151. [Google Scholar] [CrossRef] [PubMed]
- Konuk, F.A. The impact of retailer innovativeness and food healthiness on store prestige, store trust and store loyalty. Food Res. Int. 2019, 116, 724–730. [Google Scholar] [CrossRef]
- Steptoe, A.; Pollard, T.M.; Wardle, J. Development of a measure of the motives underlying the selection of food: The food choice questionnaire. Appetite 1995, 25, 267–284. [Google Scholar] [CrossRef] [PubMed]
- Bae, H.; Chae, M.; Ryu, K. Consumer behaviors towards ready to eat foods based on food related lifestyles in Korea. Nutr. Res. Pract. 2010, 4, 332–338. [Google Scholar] [CrossRef]
- Osman, I.; Osman, S.; Mokhtar, I.; Setapa, F.; Shukor, S.A.M.; Temyati, Z. Family Food Consumption: Desire towards Convenient Food Products. Procedia Soc. Behav. Sci. 2014, 121, 223–231. [Google Scholar] [CrossRef]
- The Research Advisors. Sample Size Table. Available online: Research-Advisors.com/tools/ (accessed on 1 January 2020).
- Nunnally, J.C. Psychometric Theory, 2nd ed.; Mc Graw-Hill: New York, NY, USA, 1978. [Google Scholar]
- Rezai, G.; Teng, P.K.; Mohamed, Z.; Shamsudin, M.N. Structural equation modeling of consumer purchase intention toward synthetic functional foods. J. food Prod. Mark. 2014, 20, 13–34. [Google Scholar] [CrossRef]
- Fornell, C.; Larcker, D.F. Evaluating structural equation models with unobservable variables and measurement error. J. Mark. Res. 1981, 18, 39–50. [Google Scholar] [CrossRef]
- Hair, J.F.; Black, W.C.; Rabin, B.J.; Anderson, R.E. Multivariate Data Analysis, 7th ed.; Prentice Hall: Upper Saddle River, NJ, USA, 2010. [Google Scholar]
- Hu, L.T.; Bentler, P.M. Cutoff criteria for fit indexes in covariance structure analysis: Conventional criteria versus new alternatives. Struct. Equ. Modeling 1999, 6, 1–55. [Google Scholar] [CrossRef]
- Bernues, A.; Ripoll, G.; Panea, B. Consumer segmentation based on convenience orientation and attitudes towards quality attributes of lamb meat. Food Qual. Prefer. 2012, 26, 211–220. [Google Scholar] [CrossRef]
- O’Connor, R.C.; Armitage, C.J. Theory of planned behaviour and parasuicide: An explanatory study. Curr. Psychol. 2003, 5, 12–30. [Google Scholar] [CrossRef]


| Constructs | Source |
|---|---|
| General information | Geeroms et al. [53]; Januszewska et al. [10] |
| Convenience orientation | Steptoe et al. [64]; Pula et al. [15] |
| Social status | Schultz et al. [35]; Mollen et al. [37] |
| Moral attitude | Olsen et al. [12]; Arbit et al. [13]; Hoek et al. [14] |
| Mood | Honkanen and Frewer, [16]; Loxton et al. [44]; Pula et al. [15]; |
| Spiritual concern | Koieng et al. [47]; Tan et al. [18]; Mathras et al. [22]; |
| Religious beliefs | Bakar et al. [19]; Aiedah, [20]; Mathras et al. [22] |
| Ethical values | Steptoe et al. [64]; Honkanen and Frewer, [16]; O′Connor et al. [26]; |
| Purchase intention | Olsen et al. [12]; O′Connor et al. [26]; Ting et al. [33] |
| Consumption | Bae et al. [65]; Osman et al. [66]; Ting et al. [33] |
| Socio-Demographic Variables | Groups | Number of Participants | Percentage of Participants |
|---|---|---|---|
| Gender | Male | 207 | 41.32 |
| Female | 294 | 58.68 | |
| Age (Years) | 18–25 | 175 | 34.93 |
| 26–35 | 203 | 40.52 | |
| 36–45 | 94 | 18.76 | |
| 46–65 | 29 | 5.79 | |
| Marital status | Single | 245 | 48.90 |
| Married | 256 | 51.10 | |
| Employment status | Unemployed | 171 | 34.13 |
| Employed | 330 | 65.87 | |
| Education level | 10 * | 2 | 0.40 |
| 10 + 2 ** | 35 | 6.99 | |
| Diploma | 7 | 1.40 | |
| Undergraduate | 170 | 33.93 | |
| Masters | 173 | 34.53 | |
| Doctoral | 114 | 22.75 | |
| Annual family income (INR) | 50,000–75,000 | 27 | 5.39 |
| 75,000–100,000 | 32 | 6.39 | |
| 100,000–200,000 | 64 | 12.77 | |
| 200,000–500,000 | 140 | 27.94 | |
| 500,000–1,500,000 | 199 | 39.72 | |
| 1,500,000–3,000,000 | 37 | 7.39 | |
| >3,000,000 | 2 | 0.40 |
| Construct | Items Code | Mean Score | Factor Loading | p-Value | α | CR | AVE |
|---|---|---|---|---|---|---|---|
| Convenience orientation (CVO) | 4.21 | 0.731 | 0.990 | 0.9699 | |||
| CVO 1 | 3.60 | 0.978 | *** | ||||
| CVO 2 | 3.51 | 0.923 | *** | ||||
| CVO 3 | 3.98 | 0.729 | *** | ||||
| CVO 4 | 3.65 | 0.984 | *** | ||||
| CVO 5 | 4.22 | 0.721 | *** | ||||
| CVO 6 | 4.21 | 0.665 | *** | ||||
| CVO 7 | 4.21 | 0.686 | *** | ||||
| CVO 8 | 3.72 | 0.953 | *** | ||||
| CVO 9 | 3.76 | 0.919 | *** | ||||
| CVO 10 | 3.91 | 0.790 | *** | ||||
| Social status (SOS) | 2.79 | 0.890 | 0.899 | 0.582 | |||
| SOS 1 | 2.67 | 0.712 | *** | ||||
| SOS 2 | 2.94 | 0.880 | *** | ||||
| SOS 3 | 3.01 | 0.681 | *** | ||||
| Moral attitude (MA) | 3.98 | 0.901 | 0.984 | 0.538 | |||
| MA 1 | 4.01 | 0.771 | *** | ||||
| MA 2 | 3.92 | 0.774 | *** | ||||
| MA 3 | 3.91 | 0.786 | *** | ||||
| MA 4 | 3.83 | 0.801 | *** | ||||
| MA 5 | 3.75 | 0.708 | *** | ||||
| MA 6 | 3.71 | 0.713 | *** | ||||
| MA 7 | 3.53 | 0.672 | *** | ||||
| MA 8 | 3.80 | 0.717 | *** | ||||
| Mood (MOD) | 3.79 | ||||||
| MOD 1 | 3.59 | 0.985 | *** | 0.765 | 0.961 | 0.768 | |
| MOD 2 | 3.65 | 0.903 | *** | ||||
| MOD 3 | 3.56 | 0.873 | *** | ||||
| MOD 4 | 3.56 | 0.945 | *** | ||||
| MOD 5 | 3.22 | 0.632 | *** | ||||
| Spiritual concern (SPC) | 3.32 | 0.892 | 0.961 | 0.629 | |||
| SPC 1 | 2.90 | 0.658 | *** | ||||
| SPC 2 | 3.31 | 0.829 | *** | ||||
| SPC 3 | 3.24 | 0.847 | *** | ||||
| SPC 4 | 3.18 | 0.827 | *** | ||||
| SPC 5 | 3.03 | 0.791 | *** | ||||
| Religious beliefs (RB) | 3.41 | 0.891 | 0.961 | 0.633 | |||
| RB 1 | 3.21 | 0.827 | *** | ||||
| RB 2 | 3.46 | 0.853 | *** | ||||
| RB 3 | 3.11 | 0.774 | *** | ||||
| RB 4 | 3.30 | 0.759 | *** | ||||
| RB 5 | 3.27 | 0.759 | *** | ||||
| Ethical values (ETV) | 3.54 | 0.898 | 0.973 | 0.600 | |||
| ETV 1 | 2.94 | 0.664 | *** | ||||
| ETV 2 | 3.22 | 0.814 | *** | ||||
| ETV 3 | 3.12 | 0.824 | *** | ||||
| ETV 4 | 3.32 | 0.794 | *** | ||||
| ETV 5 | 3.52 | 0.789 | *** | ||||
| ETV 6 | 3.45 | 0.753 | *** | ||||
| Purchase intention (PI) | 4.21 | 0.780 | 0.900 | 0.576 | |||
| PI 1 | 4.14 | 0.628 | *** | ||||
| PI 2 | 4.17 | 0.689 | *** | ||||
| PI 3 | 3.65 | 0.842 | *** | ||||
| PI 4 | 3.59 | 0.907 | *** | ||||
| PI 5 | 3.50 | 0.754 | *** | ||||
| PI 6 | 4.20 | 0.694 | *** | ||||
| PI 7 | 3.93 | 0.763 | *** | ||||
| Consumption (CON) | 3.95 | 0.740 | 0.940 | 0.690 | |||
| CON 1 | 3.83 | 0.900 | *** | ||||
| CON 2 | 3.38 | 0.767 | *** | ||||
| CON 3 | 3.79 | 0.826 | *** | ||||
| CON 4 | 3.59 | 0.765 | *** | ||||
| CON 5 | 3.81 | 0.816 | *** | ||||
| CON 6 | 3.36 | 0.912 | *** | ||||
| CON 7 | 3.67 | 0.741 | *** |
| Constructs | CVO | SOS | MA | MOD | SPC | RB | ETV | PI |
|---|---|---|---|---|---|---|---|---|
| CVO | 0.984 | |||||||
| SOS | 0.195 | 0.763 | ||||||
| MA | 0.146 | 0.273 | 0.733 | |||||
| MOD | 0.413 | 0.172 | 0.101 | 0.876 | ||||
| SPC | 0.195 | 0.545 | 0.273 | 0.172 | 0.793 | |||
| RB | 0.199 | 0.415 | 0.251 | 0.670 | 0.415 | 0.795 | ||
| ETV | 0.155 | 0.249 | 0.219 | 0.228 | 0.249 | 0.422 | 0.774 | |
| PI | 0.369 | 0.105 | 0.294 | 0.540 | 0.405 | 0.374 | 0.674 | 0.759 |
| Hypothesis | Structural Path | Standardised Estimate (β) | Standard Error (SE) | t-Value | p-Value | Results |
|---|---|---|---|---|---|---|
| H1 | CVO → PI | 0.789 | 0.024 | 32.462 | *** | Supported |
| H2 | SOS → PI | 0.153 | 0.040 | 1.484 | 0.230 | Rejected |
| H3 | MA → PI | 0.594 | 0.028 | 20.984 | *** | Supported |
| H4 | MOD → PI | 0.586 | 0.028 | 18.683 | *** | Supported |
| H5 | SPC → PI | 0.145 | 0.044 | 3.23 | *** | Supported |
| H6 | RB → PI | 0.451 | 0.031 | 14.787 | *** | Supported |
| H7 | ETV → PI | 0.497 | 0.032 | 16.678 | *** | Supported |
| H8 | PI → CON | 0.998 | 0.016 | 61.962 | *** | Supported |
Publisher’s Note: MDPI stays neutral with regard to jurisdictional claims in published maps and institutional affiliations. |
© 2021 by the authors. Licensee MDPI, Basel, Switzerland. This article is an open access article distributed under the terms and conditions of the Creative Commons Attribution (CC BY) license (http://creativecommons.org/licenses/by/4.0/).
Share and Cite
Imtiyaz, H.; Soni, P.; Yukongdi, V. Investigating the Role of Psychological, Social, Religious and Ethical Determinants on Consumers’ Purchase Intention and Consumption of Convenience Food. Foods 2021, 10, 237. https://doi.org/10.3390/foods10020237
Imtiyaz H, Soni P, Yukongdi V. Investigating the Role of Psychological, Social, Religious and Ethical Determinants on Consumers’ Purchase Intention and Consumption of Convenience Food. Foods. 2021; 10(2):237. https://doi.org/10.3390/foods10020237
Chicago/Turabian StyleImtiyaz, Hena, Peeyush Soni, and Vimolwan Yukongdi. 2021. "Investigating the Role of Psychological, Social, Religious and Ethical Determinants on Consumers’ Purchase Intention and Consumption of Convenience Food" Foods 10, no. 2: 237. https://doi.org/10.3390/foods10020237
APA StyleImtiyaz, H., Soni, P., & Yukongdi, V. (2021). Investigating the Role of Psychological, Social, Religious and Ethical Determinants on Consumers’ Purchase Intention and Consumption of Convenience Food. Foods, 10(2), 237. https://doi.org/10.3390/foods10020237

