Case Study on the Microbiological Quality, Chemical and Sensorial Profiles of Different Dairy Creams and Ricotta Cheese during Shelf-Life
Abstract
:1. Introduction
2. Materials and Methods
2.1. Milk Cream and Ricotta Samples
2.2. Bacterial Counts
2.3. Extraction Process for Untargeted Metabolomics Analysis
2.4. Untargeted UHPLC-QTOF-MS Analysis
2.5. Sensory Analysis of the Ricotta Cheese Samples
2.6. Statistical Analysis
3. Results and Discussion
3.1. Microbiological Analyses
3.2. Metabolomic Discrimination between Creams Obtained by Natural Creaming and Centrifugation
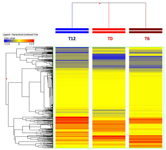
3.3. Changes of Chemical Composition of Ricotta during Shelf-Life
3.4. Sensory Analysis
4. Conclusions
Supplementary Materials
Author Contributions
Funding
Acknowledgments
Conflicts of Interest
References
- Salvatore, E.; Pes, M.; Falchi, G.; Pagnozzi, D.; Furesi, S.; Fiori, M.; Roggio, T.; Addis, M.F.; Pirisi, A. Effect of whey concentration on protein recovery in fresh ovine ricotta cheese. J. Dairy Sci. 2014, 97, 4686–4694. [Google Scholar] [CrossRef]
- Pizzillo, M.; Claps, S.; Cifuni, G.F.; Fedele, V.; Rubino, R. Effect of goat breed on the sensory, chemical, and nutritional characteristics of ricotta cheese. Livest. Prod. Sci. 2005, 94, 33–40. [Google Scholar] [CrossRef]
- Nzekoue, F.K.; Alesi, A.; Vittori, S.; Sagratini, G.; Caprioli, G. Development of a functional whey cheese (ricotta) enriched in phytosterols: Evaluation of the suitability of whey cheese matrix and processing for phytosterols: Evaluation of the suitability of whey cheese matrix and processing for phytosterols supplementation. LWT 2021, 139, 110479. [Google Scholar]
- Scatassa, M.L.; Mancuso, I.; Sciortino, S.; Macaluso, G.; Palmeri, M.; Arcuri, L.; Todaro, M.; Cardamone, C. Retrospective study on the hygienic quality of fresh ricotta cheeses produced in Sicily, Italy. Ital. J. Food Saf. 2018, 7, 68–71. [Google Scholar] [CrossRef]
- Pappa, E.C.; Samelis, J.; Kondyli, E.; Pappas, A.C. Characterisation of Urda whey cheese: Evolution of main biochemical and microbiological parameters during ripening and vacuum packaged cold storage. Int. Dairy J. 2016, 58, 54–57. [Google Scholar] [CrossRef]
- Rako, A.; Kalit, M.T.; Kalit, S.; Soldo, B.; Ljubenkov, I. Nutritional characteristics of Croatian whey cheese (Bračka skuta) produced in different stages of lactation. LWT 2018, 96, 657–662. [Google Scholar] [CrossRef]
- Camerini, S.; Montepeloso, E.; Casella, M.; Crescenzi, M.; Marianella, R.M.; Fuselli, F. Mass spectrometry detection of fraudulent use of cow whey in water buffalo, sheep, or goat Italian ricotta cheese. Food Chem. 2016, 197, 1240–1248. [Google Scholar] [CrossRef]
- Rubel, I.A.; Iraporda, C.; Gallo, A.; Manrique, G.D.; Genovese, D.B. Spreadable ricotta cheese with hydrocolloids: Effect on physicochemical and rheological properties. Int. Dairy J. 2019, 94, 7–15. [Google Scholar] [CrossRef]
- Bergamaschi, M.; Bittante, G. From milk to cheese: Evolution of flavor fingerprint of milk, cream, curd, whey, ricotta, scotta, and ripened cheese obtained during summer Alpine pasture. J. Dairy Sci. 2018, 101, 3918–3934. [Google Scholar] [CrossRef] [PubMed] [Green Version]
- Kumar, P.; Sharma, N.; Ranjan, R.; Kumar, S.; Bhat, Z.F.; Kee Jeaong, D. Perspective in membrane technology in dairy industry: A Review. Asian Australas. J. Anim. Sci. 2013, 26, 1347–1358. [Google Scholar] [CrossRef] [Green Version]
- Samelis, J.; Kakouri, A.; Rogga, K.J.; Savvaidis, I.N.; Kontominas, M.G. Nisin treatments to control Listeria monocytogenes post-processing contamination on Anthotyros, a traditional Greek whey cheese, stored at 4 °C in vacuum packages. Food Microbiol. 2003, 20, 661–669. [Google Scholar] [CrossRef]
- Guatemim, E.L.X.; da Silveira, S.M.; Millezi, A.F.; Ferenz, M.; Dalla Costa, K.; Rossi, P.; Bampi, G.B. Evaluation of the microbiological quality of ricotta cheese commercialized in Santa Catarina, Brazil. Food Sci. Technol. 2016, 36, 612–615. [Google Scholar] [CrossRef] [Green Version]
- Dalsgaard, T.K.; Sørensen, J.; Bakman, M.; Vognsen, L.; Nebel, C.; Albrechtsen, R.; Nielsen, J.H. Light-induced protein and lipid oxidation in cheese: Dependence on fat content and packaging conditions. Dairy Sci. Technol. 2010, 90, 565–577. [Google Scholar] [CrossRef] [Green Version]
- Vieira, S.A.; Zhang, G.; Decker, E.A. Biological implications of lipid oxidation products. J. Am. Oil Chem. Soc. 2017, 94, 339–351. [Google Scholar] [CrossRef]
- Ortiz Araque, L.C.; Darré, M.; Ortiz, C.M.; Massolo, J.F.; Vicente, A.R. Quality and yield of Ricotta cheese as affected by milk fat content and coagulant type. Int. J. Dairy Technol. 2017, 71, 340–346. [Google Scholar] [CrossRef]
- Fusaro, I.; Giammarco, M.; Chincarini, M.; Odintsov Vaintrub, M.; Formigoni, A.; Mammi, L.M.E.; Vignola, G. Fatty acids, health indices and sensory properties of Ricotta cheese from sheep fed three different diets. Int. J. Dairy Technol. 2019, 72, 427–434. [Google Scholar] [CrossRef]
- Faccia, M.; Trani, A.; Natrella, G.; Gambacorta, G. Short communication: Chemical-sensory and volatile compound characterization of ricotta forte, a traditional fermented whey cheese. J. Dairy Sci. 2018, 101, 5751–5757. [Google Scholar] [CrossRef] [PubMed]
- Silva Meira, Q.G.; Magnani, M.; de Medeiros Júnior, F.C.; do Egito, R.D.C.R.; Madruga, M.S.; Gullón, B.; Pereira Gomes, A.M.; Estevez Pintado, M.M.; de Souza, E.L. Effects of added Lactobacillus acidophilus and Bifidobacterium lactis probiotics on the quality characteristics of goat ricotta and their survival under simulated gastrointestinal conditions. Food Res. Int. 2015, 76, 828–838. [Google Scholar] [CrossRef] [PubMed] [Green Version]
- Bellassi, P.; Rocchetti, G.; Nocetti, M.; Lucini, L.; Masoero, F.; Morelli, L. A Combined Metabolomic and Metagenomic Approach to Discriminate Raw Milk for the Production of Hard Cheese. Foods 2021, 10, 109. [Google Scholar] [CrossRef]
- Rocchetti, G.; Gallo, A.; Nocetti, M.; Lucini, L.; Masoero, F. Milk metabolomics based on ultra-high-performance liquid chromatography coupled with quadrupole time-of-flight mass spectrometry to discriminate different cows feeding regimens. Food Res. Int. 2020, 134, 109279. [Google Scholar] [CrossRef]
- Foroutan, A.; Guo, A.C.; Vazquez-Fresno, R.; Lipfert, M.; Zhang, L.; Zheng, J.; Badran, H.; Budinski, Z.; Mandal, R.; Ametaj, B.N.; et al. Chemical composition of commercial cow’s milk. J. Agric. Food Chem. 2019, 67, 4897–4914. [Google Scholar] [CrossRef]
- Salek, R.M.; Steinbeck, C.; Viant, M.R.; Goodacre, R.; Dunn, W.B. The role of reporting standards for metabolite annotation and identification in metabolomic studies. GigaScience 2013, 2, 2047-2217X-2-13. [Google Scholar] [CrossRef]
- Rocchetti, G.; Braceschi, G.P.; Odello, L.; Bertuzzi, T.; Trevisan, M.; Lucini, L. Identification of markers of sensory quality in ground coffee: An untargeted metabolomics approach. Metabolomics 2020, 16, 127. [Google Scholar] [CrossRef]
- Sattin, E.; Andreani, N.A.; Carraro, L.; Fasolato, L.; Balzan, S.; Novelli, E.; Squartini, A.; Telatin, A.; Simionati, B.; Cardazzo, B. Microbial dynamics during shelf-life of industrial Ricotta cheese and identification of a Bacillus strain as a cause of a pink discolouration. Food Microbiol. 2016, 57, 8–15. [Google Scholar] [CrossRef]
- Ricciardi, E.F.; Pedros-Garrido, S.; Papoutsis, K.; Lyng, J.G.; Conte, A.; Del Nobile, M. Novel technologies for preserving Ricotta cheese: Effects of ultraviolet and near-ultraviolet-visible light. Foods 2020, 9, 580. [Google Scholar] [CrossRef]
- Rocchetti, G.; O’Callaghan, T.F. Application of metabolomics to assess milk quality and traceability. Curr. Opin. Food Sci. 2021, 40, 168–178. [Google Scholar] [CrossRef]
- Barone, G.; Moloney, C.; O’Regan, J.; Kelly, A.L.; O’Mahony, J.A. Chemical composition, protein profile and physicochemical properties of whey protein concentrate ingredients enriched in α-lactalbumin. J. Food Comp. Anal. 2020, 92, 103546. [Google Scholar] [CrossRef]
- Lievore, P.; Simões, D.R.S.; Silva, K.M.; Drunkler, N.L.; Barana, A.C.; Nogueira, A.; Demiate, I.M. Chemical characterisation and application of acid whey in fermented milk. J. Food Sci. Technol. 2015, 52, 2083–2092. [Google Scholar] [CrossRef] [PubMed] [Green Version]
- Ianni, A.; Bennato, F.; Martino, C.; Grotta, L.; Martino, G. Volatile Flavor Compounds in Cheese as Affected by Ruminant Diet. Molecules 2020, 25, 461. [Google Scholar] [CrossRef] [PubMed] [Green Version]





| Samples | TMC Log10 (cfu/g) | CFM Log10 (cfu/g) | ENTERO Log10 (cfu/g) | PSEU Log10 (cfu/g) |
|---|---|---|---|---|
| B1-CA | 7.27 ± 0.07 | 5.95 ± 0.04 | 5.34 ± 0.05 | 7.11 ± 0.07 |
| B2-CA | 6.62 ± 0.15 | 5.26 ± 0.15 | 5.93 ± 0.03 | 5.98 ± 0.20 |
| B3-CA | 7.11 ± 0.05 | 5.80 ± 0.12 | 6.99 ± 0.07 | 6.97 ± 0.07 |
| B1-CC | 6.82 ± 0.03 | 4.90 ± 0.06 | 5.40 ± 0.44 | 4.30 ± 0.01 |
| B2-CC | 5.86 ± 0.23 | 4.12 ± 0.01 | 4.25 ± 0.24 | 5.12 ± 0.01 |
| B3-CC | 8.21 ± 0.06 | 6.85 ± 0.02 | 6.42 ± 0.09 | 6.82 ± 0.01 |
| Significance CA vs. CC | ns | ns | ns | ns |
| Samples | TMC Log10(cfu/g) | ENTERO Log10(cfu/g) | PSEU Log10(cfu/g) |
|---|---|---|---|
| T0 | |||
| B-1R | 1.93 ± 0.08 a | <10 a | <100 a |
| B-2R | 2.54 ± 0.04 a | <10 a | <100 a |
| B-3R | 2.58 ± 0.04 a | <10 a | <100 a |
| B-4R | 2.53 ± 0.05 a | <10 a | <100 a |
| T6 | |||
| B-1R | 4.45 ± 0.08 b | <10a | 3.79 ± 0.27 b |
| B-2R | 5.06 ± 0.02 b | <10a | 3.11 ± 0.06 b |
| B-3R | 5.06 ± 0.01 b | 3.63± 0.06 b | 3.00 ± 0.01 b |
| B-4R | 5.89 ± 0.07 b | 4.18 ± 0.14 b | 3.65 ± 0.02 b |
| T12 | |||
| B-1R | 7.17 ± 0.08 c | 4.63 ± 0.02 c | 6.65 ± 0.13 c |
| B-2R | 7.41 ± 0.04 c | 5.63 ± 0.03 c | 7.08 ± 0.03 c |
| B-3R | 7.94 ± 0.04 c | 6.79 ± 0.04 c | 7.65 ± 0.05 c |
| B-4R | 7.64 ± 0.07 c | 7.16 ± 0.01 c | 7.70 ± 0.02 c |
| Significance (shelf-life period) | p < 0.05 | p < 0.05 | p < 0.05 |
| Chemical Class | Discriminant Compounds (OPLS-DA) | VIP Score (OPLS-DA) | Log2FC (C) vs. (NC) |
|---|---|---|---|
| Amino acids, peptides, and analogues | Serylmethionine | 1.492 | −15.92 |
| 3-Sulfinoalanine | 1.364 | 19.35 | |
| Ergothioneine | 1.320 | 8.35 | |
| 3-Methylhistidine | 1.287 | 12.25 | |
| Methionine sulfoxide | 1.254 | 2.82 | |
| Val-Pro-Pro | 1.237 | −0.55 | |
| N-Formyl-L-methionine | 1.234 | 0.44 | |
| Pretyrosine | 1.222 | −11.91 | |
| L-Homoserine | 1.221 | 2.18 | |
| Phe-Pro-Ile | 1.211 | −10.79 | |
| Pro-Pro-Phe | 1.208 | −12.51 | |
| Aspartyl-Valine | 1.205 | −9.94 | |
| 2-Aminoisobutyric acid | 1.200 | −9.98 | |
| Fatty Acyls | Tetracosapentaenoic acid (24:5n-6) | 1.362 | −6.53 |
| 10Z-Pentadecenoic acid | 1.323 | 20.41 | |
| Isobutyrylcarnitine | 1.285 | 0.40 | |
| Butyrylcarnitine | 1.284 | 0.41 | |
| Citraconic acid | 1.268 | 18.60 | |
| Myristic acid | 1.220 | −11.74 | |
| 12-Methyltridecanoic acid | 1.213 | −11.69 | |
| Triradylglycerols | TG(15:0/24:1(15Z)/18:1(9Z)) | 1.520 | −16.00 |
| TG(14:0/18:3(9Z,12Z,15Z)/19:0)[iso6] | 1.513 | −12.45 | |
| TG(13:0/18:0/20:2(11Z,14Z))[iso6] | 1.503 | −11.95 | |
| TG(13:0/18:2(9Z,12Z)/21:0)[iso6] | 1.497 | −0.97 | |
| TG(13:0/20:1(11Z)/22:5(7Z,10Z,13Z,16Z,19Z))[iso6] | 1.494 | −16.40 | |
| TG(13:0/18:0/22:4(7Z,10Z,13Z,16Z))[iso6] | 1.493 | −11.56 | |
| TG(17:0/18:4(6Z,9Z,12Z,15Z)/20:5(5Z,8Z,11Z,14Z,17Z))[iso6] | 1.489 | −15.76 | |
| TG(16:0/16:1(9Z)/20:0)[iso6] | 1.485 | −6.68 | |
| TG(14:0/18:0/18:0) | 1.481 | −8.56 | |
| TG(18:1(11Z)/16:0/18:1(11Z))[iso3] | 1.480 | −6.47 | |
| TG(14:0/14:1(9Z)/15:0) | 1.455 | −17.29 | |
| TG(14:1(9Z)/14:1(9Z)/16:1(9Z)) | 1.441 | −12.48 | |
| TG(12:0/16:0/16:1(9Z))[iso6] | 1.404 | −16.56 | |
| TG(13:0/18:0/22:5(7Z,10Z,13Z,16Z,19Z))[iso6] | 1.376 | −11.30 | |
| TG(18:0/18:0/18:1(9Z))[iso3] | 1.333 | −17.10 | |
| TG(18:0/18:0/18:0) | 1.272 | −16.49 | |
| TG(20:1(11Z)/20:1(11Z)/20:1(11Z)) | 1.270 | −10.12 | |
| TG(12:0/12:0/20:2(11Z,14Z))[iso3] | 1.258 | −16.49 | |
| TG(14:0/14:1(9Z)/16:1(9Z))[iso6] | 1.246 | −16.44 | |
| TG(13:0/17:0/18:3(9Z,12Z,15Z))[iso6] | 1.226 | −11.22 | |
| TG(18:1(9Z)/15:0/o-18:0) | 1.224 | −11.96 | |
| TG(16:0/18:0/20:4(5Z,8Z,11Z,14Z))[iso6] | 1.219 | −11.57 | |
| TG(17:0/18:2(9Z,12Z)/18:3(6Z,9Z,12Z))[iso6] | 1.206 | −5.52 | |
| Polyphenols and derivatives | 5,7,8,4′-Tetrahydroxyisoflavone | 1.362 | −7.32 |
| Homovanillic acid | 1.323 | 9.18 | |
| 2-Pyrocatechuic acid | 1.290 | 9.82 | |
| Equol | 1.277 | 0.40 | |
| 3′,4′,7-Trihydroxyisoflavanone | 1.273 | 8.07 | |
| 2-Methylhippuric acid | 1.297 | 0.44 | |
| 4-Hydroxyphenyl-beta-glucopyranoside | 1.495 | 20.77 | |
| Sugars and sugars derivatives | Glucose 1-phosphate | 1.389 | 18.16 |
| Galactose 1-phosphate | 1.248 | 18.33 | |
| Isopropyl beta-D-glucoside | 1.512 | −7.73 | |
| Maltotetraose | 1.402 | 0.38 | |
| Maltotriose | 1.385 | 11.76 | |
| Other lipids and derivatives | Galactosylceramide (d18:1/20:0) | 1.454 | −16.92 |
| PC(18:2(9Z,12Z)/20:4(5Z,8Z,11Z,14Z)) | 1.495 | −13.98 | |
| PC(o-16:1(9Z)/18:2(9Z,12Z)) | 1.389 | −6.81 | |
| LysoPC(16:0) | 1.278 | −12.59 | |
| Cer(d18:0/22:1(13Z)) | 1.484 | −15.54 | |
| Other metabolites | Ethyl furoate | 1.482 | 13.33 |
| (E,E)-2,4-Hexadienal | 1.249 | 19.02 | |
| Tyramine | 1.242 | 4.33 | |
| Phenylacetaldehyde | 1.258 | 16.74 | |
| Hydroxyphenyllactic acid | 1.307 | 3.53 | |
| 1-Methyladenosine | 1.273 | −16.67 | |
| Nicotinic acid | 1.221 | 2.18 | |
| Uridine 5′-monophosphate | 1.331 | 16.06 | |
| Uracil | 1.299 | 17.37 | |
| Pantothenic acid | 1.285 | 0.37 | |
| 2b,3a,7a,12a-Tetrahydroxy-5b-cholanoic acid | 1.201 | −11.93 | |
| Loganin | 1.224 | −11.24 |
| Chemical Class | Log2FC (avg) (T6 vs. T0) | Log2FC (avg) (T12 vs. T0) | Most Discriminant Compounds (OPLS-DA) |
|---|---|---|---|
| Amino acids, peptides, and analogues | −0.61 | 0.40 | Val-Pro-Pro (VIP score = 1.89) |
| Benzenoids | 0.19 | −1.44 | Cresol (VIP score = 1.52) |
| Carbohydrates and carbohydrate conjugates | 0.49 | 1.39 | N-Acetylmannosamine (VIP score = 1.65) |
| Fatty acyls | 1.21 | 2.31 | 10Z-Pentadecenoic acid (VIP score = 1.67) |
| Polyphenols | −0.51 | −0.94 | trans-Cinnamic acid (VIP score = 1.67) |
| Purines, Pyridines and Pyrimidines | −0.03 | −0.52 | Nicotinic acid (VIP score = 1.79) |
| Steroids and steroid derivatives | −1.56 | −0.81 | 1b-Hydroxycholic acid (VIP score = 1.34) |
| Diacylglycerols | 2.04 | 4.42 | DG(18:3(6Z,9Z,12Z)/16:0/0:0)[iso2] (VIP score = 1.27) |
| Glycerophosphocolines | −1.69 | −2.31 | Glycerophosphocholine (VIP score = 1.64) |
| Triradylglycerols | 4.26 | 4.30 | TG(13:0/18:3(9Z,12Z,15Z)/21:0)[iso6] (VIP score = 1.33) |
| Other compounds | −2.25 | −2.83 | Mevalonolactone (VIP score = 1.57) |
Publisher’s Note: MDPI stays neutral with regard to jurisdictional claims in published maps and institutional affiliations. |
© 2021 by the authors. Licensee MDPI, Basel, Switzerland. This article is an open access article distributed under the terms and conditions of the Creative Commons Attribution (CC BY) license (https://creativecommons.org/licenses/by/4.0/).
Share and Cite
Bellassi, P.; Rocchetti, G.; Maldarizzi, G.; Braceschi, G.P.; Morelli, L.; Lucini, L.; Cappa, F. Case Study on the Microbiological Quality, Chemical and Sensorial Profiles of Different Dairy Creams and Ricotta Cheese during Shelf-Life. Foods 2021, 10, 2722. https://doi.org/10.3390/foods10112722
Bellassi P, Rocchetti G, Maldarizzi G, Braceschi GP, Morelli L, Lucini L, Cappa F. Case Study on the Microbiological Quality, Chemical and Sensorial Profiles of Different Dairy Creams and Ricotta Cheese during Shelf-Life. Foods. 2021; 10(11):2722. https://doi.org/10.3390/foods10112722
Chicago/Turabian StyleBellassi, Paolo, Gabriele Rocchetti, Gianluca Maldarizzi, Gian Paolo Braceschi, Lorenzo Morelli, Luigi Lucini, and Fabrizio Cappa. 2021. "Case Study on the Microbiological Quality, Chemical and Sensorial Profiles of Different Dairy Creams and Ricotta Cheese during Shelf-Life" Foods 10, no. 11: 2722. https://doi.org/10.3390/foods10112722
APA StyleBellassi, P., Rocchetti, G., Maldarizzi, G., Braceschi, G. P., Morelli, L., Lucini, L., & Cappa, F. (2021). Case Study on the Microbiological Quality, Chemical and Sensorial Profiles of Different Dairy Creams and Ricotta Cheese during Shelf-Life. Foods, 10(11), 2722. https://doi.org/10.3390/foods10112722

