Next Article in Journal
Study on Secondary Electron Emission from Silver Oxide Coatings and the Effect of Surface Oxidation on Changes in Secondary Electron Emission of Silver
Previous Article in Journal
Mn2+ Pre-Embedded V2CTx MXene as a Negative Electrode for Lithium-Ion Batteries
 
 
Font Type:
Arial Georgia Verdana
Font Size:
Aa Aa Aa
Line Spacing:
Column Width:
Background:
Review

Mechanistic Claims in Oxygen Evolution Electrocatalysis for Water Splitting: Evidence, Ambiguity, and Best-Practice Interpretation

by
Angel A. J. Torriero
School of Life and Environmental Sciences, Faculty of Science, Engineering & Built Environment, Deakin University, Burwood, VIC 3125, Australia
Inorganics 2026, 14(3), 66; https://doi.org/10.3390/inorganics14030066
Submission received: 4 February 2026 / Revised: 15 February 2026 / Accepted: 24 February 2026 / Published: 25 February 2026

Abstract

Mechanistic interpretation in transition metal electrocatalysts for water splitting, particularly for the oxygen evolution reaction (OER), remains challenging despite major advances in operando spectroscopy, isotope labelling, and electrochemical analysis. Mechanistic claims are frequently supported by incomplete or overinterpreted evidence, leading to persistent ambiguity in active site identification, rate-limiting step assignment, and pathway discrimination. This review adopts a claim-centric framework that organises experimental approaches around the specific mechanistic assertions they aim to support, rather than cataloguing catalyst classes or performance metrics, and formalises this perspective as a decision-guided framework for mechanistic validation. We critically assess how techniques such as isotope labelling, operando spectroscopy, and electrokinetic analysis can and cannot substantiate claims related to adsorbate-versus lattice-oxygen-mediated pathways, reconstruction-defined active phases, and dynamic surface behaviour. Application of this framework to common mechanistic archetypes in OER electrocatalysis shows that surface reconstruction and condition-dependent pathway switching limit static mechanistic assignments, and that single-technique interpretations are rarely definitive. By clarifying the minimum evidentiary standards required for common mechanistic claims, this review aims to promote more rigorous, transparent, and falsifiable mechanistic analysis, supporting durable progress beyond descriptor-driven correlations and isolated performance benchmarks.

1. Introduction

Electrochemical water splitting remains a cornerstone technology for sustainable hydrogen production and an essential component of future energy systems. Continued advances in catalyst design have substantially reduced overpotentials and improved apparent stability for both the hydrogen evolution reaction (HER) and oxygen evolution reaction (OER), particularly for transition metal-based electrocatalysts operating in alkaline and near-neutral media [1,2,3]. Despite this progress, mechanistic understanding has not advanced at the same pace as materials development. As a result, mechanistic claims are frequently inferred from limited datasets, and similar experimental observations are often interpreted as evidence for fundamentally different catalytic pathways.
In much of the contemporary literature, catalyst performance is primarily described using electrochemical descriptors such as overpotential at a fixed current density, Tafel slope, exchange current density, or apparent activation energy. While these metrics are indispensable for benchmarking, they do not, by themselves, constitute mechanistic proof. Tafel slopes, in particular, are routinely invoked to assign rate-limiting steps or elementary reaction pathways, despite their non-uniqueness and sensitivity to experimental artefacts, including uncompensated resistance (iR drop), mass-transport limitations, and gas-bubble coverage [4,5]. As several recent analyses have emphasised, identical Tafel slopes can arise from different mechanistic regimes, while small experimental distortions can produce misleading kinetic trends that are subsequently over-interpreted [4].
The increasing adoption of in situ and operando characterisation techniques has significantly enriched mechanistic discussions in water splitting electrocatalysis. Spectroscopic methods such as Raman, X-ray absorption (XAS), X-ray photoelectron (XPS), and Mössbauer spectroscopies have enabled real-time observation of oxidation state changes, coordination environments, and surface reconstruction under applied bias [6,7]. However, the growing availability of these tools has also highlighted their interpretive limitations. Operando signals are often indirect, temporally averaged, or sensitive to experimental configuration, and misassignment of spectral features or post-mortem characterisation as evidence of the active catalytic state remains a recurring problem [8,9]. Consequently, operando observation alone rarely provides unambiguous mechanistic discrimination without rigorous controls and complementary evidence.
These challenges are particularly evident in ongoing debates surrounding mechanistic pathways in OER catalysis. Distinctions between adsorbate evolution mechanisms (AEM), lattice oxygen-mediated pathways (LOM), and oxide-based redox mechanisms are frequently proposed on the basis of similar electrochemical and spectroscopic signatures, leading to parallel and sometimes conflicting interpretations of comparable datasets [10,11]. Similar ambiguities arise in HER studies, where claims of Volmer-, Heyrovsky-, or Tafel-limited kinetics are often drawn from electroanalytical trends that are not uniquely diagnostic. The persistence of these debates reflects not a lack of experimental sophistication, but rather the absence of a consistent framework for linking specific mechanistic claims to the level and type of experimental evidence required to support them.
Recent critical perspectives have increasingly acknowledged these issues, calling for improved reporting standards, clearer benchmarking protocols, and greater attention to experimental artefacts in electrocatalysis studies [12,13,14,15]. Best-practice guidelines for electrochemical measurements and operando characterisation have been proposed; however, these efforts largely address how experiments should be performed rather than how mechanistic claims should be evaluated and validated once data are obtained [6,15]. As a result, mechanistic interpretation often remains subjective, with similar experimental evidence used to justify divergent conclusions across different studies.
The scope of this review is intentionally selective rather than exhaustive. Given the rapid expansion of water splitting electrocatalysis over the past decade, with thousands of materials-focused studies reported annually, a comprehensive catalogue of catalysts would obscure rather than clarify mechanistic understanding. Accordingly, this review primarily considers literature from the last five to ten years, during which advanced electroanalytical methods, operando techniques, and isotope-based probes have become widely accessible and increasingly influential in mechanistic discussions. Earlier studies are cited only where they establish foundational concepts, experimental methodologies, or interpretive pitfalls that remain directly relevant to contemporary mechanistic analysis [2,3,16].
Several recent reviews have addressed water-splitting electrocatalysis from the perspectives of catalyst design, performance benchmarking, mechanistic regulation strategies, and individual experimental techniques [1,6,7,11,14,15]. While these contributions have substantially advanced the field, they predominantly focus on which materials exhibit improved activity or on proposed mechanistic pathways. In contrast, the present review addresses a distinct and underdeveloped question: how mechanistic claims in water-splitting electrocatalysis are experimentally verified, discriminated, or falsified. Rather than cataloguing catalysts or narrating proposed mechanisms, this review maps commonly asserted mechanistic claims in oxygen-evolution electrocatalysis to the minimum experimental evidence required to support them, identifies the most discriminating experimental approaches for each claim, and highlights recurrent artefacts and failure modes that can lead to overinterpretation.
Specifically, we introduce a proof-based framework centred on mechanistic claim types, including pathway assignment, identification of the true active site, determination of rate-limiting steps, and verification of genuine bifunctional water splitting behaviour. For each claim, we evaluate the strengths and limitations of key experimental discriminators, including electroanalytical kinetics, isotope labelling and kinetic isotope effects, operando spectroscopy, reconstruction tracking, and gas quantification with faradaic closure. Decision trees and minimum convincing datasets are proposed to guide experimental design and interpretation. By formalising claim-to-evidence relationships, this review aims to address a methodological gap in the literature and provide a practical toolkit for more rigorous, transparent, and reproducible mechanistic assignment of transition metal electrocatalysts for water splitting.

2. A Mechanism-Proof Toolkit: What Evidence Is Required to Support Mechanistic Claims

Mechanistic discussions in water splitting electrocatalysis frequently conflate observed performance trends with causal reaction pathways. While descriptors such as overpotential, Tafel slope, or apparent activation energy are routinely used to argue for specific elementary steps or active sites, these metrics alone are rarely sufficient to uniquely identify a reaction mechanism. This section, therefore, reframes mechanistic analysis around claims, rather than catalysts, and outlines the minimum experimental evidence required to support each class of claim, drawing on recent critical literature and well-established foundational studies.

2.1. What Constitutes a Mechanistic Claim

A mechanistic claim implies more than correlation. Statements such as “the rate-limiting step is Volmer adsorption”, “lattice oxygen participates in OER”, or “the reconstructed oxyhydroxide is the active phase” assert a causal relationship between molecular-scale events and macroscopic current response. Such claims require evidence that distinguishes among competing pathways, not merely trends consistent with a single interpretation.
Across the recent literature, mechanistic claims in water splitting can be broadly grouped into five recurring categories:
  • Assignment of HER elementary steps (Volmer, Heyrovsky, Tafel)
  • Identification of the rate-limiting step from electrokinetic data
  • Attribution of activity to a specific active site or coordination motif
  • Discrimination between adsorbate evolution and lattice oxygen mechanisms in OER
  • Claims of true bifunctionality in overall water splitting systems
Each category demands a different evidentiary standard, as outlined below.

2.2. HER Elementary Step Assignment: Volmer, Heyrovsky, or Tafel?

HER is discussed here not as a primary focus of this review, but as a canonical case study illustrating how widely used electrokinetic heuristics can lead to underdetermined or overconfident mechanistic assignments, even in comparatively well-understood reactions.
The classical Volmer–Heyrovsky–Tafel framework remains the dominant language for describing the HER. Early studies of well-defined platinum surfaces established characteristic kinetic regimes and symmetry factors under acidic conditions, providing a basis for step assignment via Tafel slopes and reaction orders [17]. Subsequent work demonstrated that modification of the interfacial environment, for example, through hydroxide-assisted water dissociation, can dramatically alter apparent HER kinetics without changing the underlying metal surface [18].
However, extrapolating this framework to complex, non-noble, or reconstructed catalysts is increasingly problematic. Modern HER electrocatalysts often operate in alkaline or neutral electrolytes, where water activation, interfacial ion transport, and surface hydroxyl coverage are rate-controlling. Under these conditions, identical Tafel slopes may arise from fundamentally different microscopic scenarios, including mixed control by adsorption and desorption steps, coverage-dependent kinetics, or mass-transport-limited regimes [19].
Recent reassessments emphasise that HER elementary step assignment based solely on Tafel analysis is underdetermined, particularly on heterogeneous or dynamically evolving surfaces [20]. Meaningful discrimination between Volmer-limited and Heyrovsky-limited regimes requires converging evidence, such as isotope substitution (H/D kinetic isotope effects), explicit water activity dependence, or spectroscopic observation of interfacial hydrogen species [20]. Without such corroboration, step assignments should be treated as hypotheses rather than conclusions.

2.3. Rate-Limiting Step Assignment and the Limits of Electrokinetic Analysis

Beyond HER, rate-limiting step (RLS) assignment is frequently invoked across both half-reactions as a mechanistic shorthand. Apparent Tafel slopes, reaction orders, and exchange current densities are often interpreted as direct fingerprints of a specific elementary step. However, decades of electrochemical theory caution against this simplification.
Koper has repeatedly highlighted the distinction between apparent kinetics, derived from macroscopic current-potential relationships, and intrinsic kinetics, which describe individual elementary steps under well-defined surface states [21,22]. In multi-electron, multi-step reactions such as HER and OER, several elementary processes may contribute comparably to the overall rate, producing effective kinetic parameters that do not correspond uniquely to any single step.
More recent analyses reinforce this limitation in practical electrocatalytic systems. It was demonstrated that variations in uncompensated resistance, bubble coverage, electrolyte conductivity, and electrode morphology can systematically distort extracted Tafel slopes, leading to spurious mechanistic interpretations [19]. Similarly, another study emphasises that kinetic signatures often reflect changes in surface coverage or electronic structure rather than a true shift in the rate-determining elementary step [23]. Apparent electrokinetic behaviour can also be distorted by interfacial electric field effects, leading to potential-current relationships that are not directly attributable to changes in the rate-limiting step, even on well-defined benchmark oxides [24].
Taken together, these studies underscore that electrokinetic data alone are insufficient to assign a unique rate-limiting step, particularly in systems undergoing surface reconstruction or operating far from equilibrium. Microkinetic analyses further indicate that the identity of the apparent rate-limiting step can shift with surface coverage, oxidation state, or potential, even in the absence of a change in the underlying reaction pathway, limiting the utility of single-step or descriptor-based mechanistic interpretations [25]. Robust RLS claims, therefore, demand complementary evidence, such as potential-dependent spectroscopic tracking of intermediates, isotope effects, or operando probes that directly couple surface chemistry to current response [19].

2.4. Active Site Identification and Reconstruction as a Mechanism

A growing body of evidence demonstrates that the catalytically active phase in water splitting often differs substantially from the as-synthesised precatalyst. Operando X-ray absorption studies on NiFe oxyhydroxides revealed the emergence of common structural motifs under OER conditions, irrespective of initial composition or morphology, suggesting that reconstruction is not a side effect but a central component of the mechanism [26].
Similar conclusions have been drawn for perovskite and spinel oxides, where dynamic surface self-reconstruction under anodic bias generates highly active oxyhydroxide layers that dominate OER performance [27]. In such systems, attributing activity to a specific bulk crystallographic site or dopant environment without tracking the operando structure is inherently misleading.
The mechanistic implication is significant: if the active phase forms only under reaction conditions, then mechanistic claims must be based on operando or quasi-operando characterisation, not post-mortem analysis. Reviews synthesising recent operando data caution that misassignment of active sites remains widespread, particularly when reconstructed phases are transient or poorly crystalline [23].

2.5. OER Pathway Assignment: Adsorbate Evolution vs. Lattice Oxygen Mechanisms

One of the most debated mechanistic claims in OER electrocatalysis concerns the participation of lattice oxygen in O–O bond formation. The AEM and LOM can, in principle, be distinguished experimentally, but only through carefully designed studies [23,28].
A clear experimental framework for evaluating lattice oxygen participation has been established by studies that combine electrochemical analysis with isotope labelling and operando spectroscopic techniques [28]. Their work demonstrated that increased metal–oxygen covalency and oxygen non-stoichiometry can enable lattice oxygen redox but also emphasised that LOM claims require direct evidence of oxygen exchange, not merely enhanced activity or unusual Tafel slopes.
Subsequent reviews caution that many reported LOM signatures can also arise from surface reconstruction, oxygen-vacancy formation, or electrolyte-derived oxygen incorporation [23]. As such, credible pathway assignment demands isotope-resolved gas analysis, operando structural tracking, and exclusion of parasitic processes. Absent this level of evidence, pathway labels should be treated as provisional.

2.6. Claims of True Bifunctionality in Overall Water Splitting

Finally, claims of bifunctional activity, in which a single material is asserted to catalyse both HER and OER efficiently, warrant particular scrutiny. Benchmarking studies demonstrate that apparent bifunctionality can arise from asymmetric surface evolution, differing active phases under cathodic and anodic bias, or unrecognised substrate contributions [19,29].
True bifunctionality requires not only comparable activity metrics, but also verification that the same material phase and active sites operate under both reaction conditions. Without phase-resolved operando characterisation and rigorous control experiments, claims of bifunctionality risk conflating performance coincidence with mechanistic unity [19].
The relationship between common mechanistic claims, the experimental probes used to support them, and their inherent evidentiary limits is summarised schematically in Figure 1. This claim-centric mapping motivates the experimental focus of Section 3, which examines how specific measurements can meaningfully constrain, support, or falsify individual mechanistic claims when applied in a hypothesis-driven manner.

3. Experimental Discriminators and Decision Frameworks for Mechanistic Assignment

Mechanistic interpretation in water splitting electrocatalysis is frequently complicated by the fact that multiple microscopic pathways can give rise to indistinguishable macroscopic observables. As discussed in Section 2, electrokinetic parameters alone are rarely sufficient to assign elementary steps or active sites with confidence, particularly under conditions where catalyst surfaces evolve dynamically. This section, therefore, focuses on experimental discriminators, techniques that can meaningfully differentiate between competing mechanistic claims when applied in a targeted and hypothesis-driven manner.
Rather than surveying all available characterisation tools, we organise this discussion around common mechanistic claims and the minimum experimental evidence required to support them. Emphasis is placed on the strengths and limitations of each approach, as well as on strategies for resolving conflicting signals.

3.1. Isotope Labelling as a Direct Probe of Elementary Steps

Isotope substitution is among the most targeted experimental approaches for probing elementary reaction steps, as it selectively perturbs specific bond-making or bond-breaking processes while leaving the catalyst framework nominally unchanged. In the context of the OER, 18O labelling has been extensively employed to test whether lattice oxygen participates directly in O–O bond formation, thereby distinguishing between adsorbate-evolution and lattice-oxygen-mediated pathways [28,30].
Carefully designed isotope experiments have demonstrated that oxygen exchange between catalyst lattices and evolved O2 can occur under OER conditions; however, such exchange alone does not constitute evidence for lattice-oxygen-mediated O–O coupling. Isotope scrambling may arise from surface oxygen exchange, defect formation, or catalyst dissolution-redeposition processes, all of which can generate signatures traditionally attributed to lattice oxygen mechanisms without being directly coupled to catalytic turnover. This ambiguity is clearly illustrated in isotope-resolved studies of iridium oxides, where oxygen exchange was shown to correlate with structural degradation rather than sustained OER activity, underscoring the need to interpret isotope incorporation alongside concurrent electrochemical and structural measurements [30]. More broadly, isotope labelling studies have revealed spatially and chemically distinct OER sites within nominally similar oxide catalysts, indicating that observed oxygen incorporation may reflect site heterogeneity rather than a single operative reaction pathway [31].
Analogous limitations arise in isotope-based studies of the HER. The H/D kinetic isotope effects have been widely used to probe whether proton transfer is involved in the rate-limiting step [17,20]. While significant isotope effects are consistent with Volmer-limited kinetics, their absence does not uniquely imply Heyrovsky- or Tafel-limited regimes, as compensating changes in surface coverage, interfacial structure, or reaction energetics can obscure intrinsic kinetic signatures [20]. Accordingly, isotope labelling provides its greatest mechanistic value when interpreted as a constraint on plausible pathways and evaluated in conjunction with steady-state activity, stability metrics, and operando structural or spectroscopic evidence, rather than as a standalone diagnostic of elementary steps.

3.2. Operando Spectroscopy: Opportunities and Limitations

Operando spectroscopic techniques have become central to mechanistic studies of water splitting by enabling real-time observation of catalyst structure, oxidation state, and adsorbate evolution under applied potential. X-ray absorption spectroscopy, vibrational spectroscopies, and related methods have revealed extensive catalyst reconstruction during both OER and HER, challenging static interpretations based on ex situ characterisation or precursor identity [26,32].
However, the mechanistic interpretability of operando spectroscopy depends critically on surface sensitivity, temporal resolution, and explicit correlation with catalytic turnover. Many operando techniques preferentially probe bulk or subsurface regions, whereas the catalytically relevant interface may constitute only a minor fraction of the detected signal [32]. As a result, spectroscopic changes observed under bias may reflect averaged structural evolution, spectator species, or precursor-to-active-phase transformation rather than the active sites or intermediates directly responsible for rate-determining steps.
Recent advances in spatially and temporally resolved operando methodologies have improved the ability to track phase evolution and oxidation-state changes during electrocatalysis [33]. Nevertheless, even state-of-the-art measurements remain indirect with respect to elementary reaction steps, particularly when spectral features do not persist under steady-state conditions or do not scale with current density. Operando spectroscopy therefore provides structural and chemical constraints but does not, on its own, establish mechanistic causality. Robust interpretation requires integration with complementary probes that establish steady-state validity, turnover coupling, and exclusion of degradation-driven artefacts.

3.3. Electrokinetics, Reaction Orders, and Their Ambiguities

Electrokinetic analysis remains a central tool for probing OER mechanisms, but its interpretive power is frequently overstated. Commonly reported parameters such as Tafel slopes, reaction orders, and exchange current densities are highly sensitive to surface coverage, uncompensated resistance, mass-transport limitations, and electric-field effects at the electrode-electrolyte interface [19,21]. In catalysts that undergo potential-dependent reconstruction, these quantities may evolve with time or operating conditions, further complicating mechanistic attribution.
Importantly, identical electrokinetic signatures can emerge from fundamentally different microscopic scenarios. Multistep reaction sequences, parallel pathways, or coverage-dependent rate laws can all yield similar apparent Tafel slopes, particularly under non-steady-state or transport-influenced conditions. Reaction-order analysis can, in principle, provide additional discrimination by probing dependencies on proton, hydroxide, or water activity; however, such measurements are themselves vulnerable to artefacts arising from electrolyte structuring, buffer capacity, and local pH gradients near the electrode surface [19,21].
Accordingly, electrokinetic data should be interpreted as mechanistic constraints rather than as identifiers. Their primary value lies in delimiting which classes of mechanisms are compatible with the observed rate behaviour, especially when trends persist across controlled variations in potential, electrolyte composition, and mass-transport regime. When treated in isolation, however, electrokinetic parameters do not uniquely define rate-limiting steps or elementary pathways and must be corroborated by independent structural, spectroscopic, or isotopic evidence.

3.4. Reconciling Conflicting Evidence and Building Decision Trees

A recurring challenge in OER mechanistic studies is the frequent coexistence of experimental signals that appear mutually inconsistent. Electrokinetic trends, isotope-labelling results, and operando spectroscopic observations often point toward different mechanistic interpretations, even when obtained on the same material system [19,21,28,30]. Such conflicts often reflect intrinsic features of electrocatalytic interfaces rather than flawed measurements, arising from the multiscale and condition-dependent nature of catalytic surfaces [21,26,32].
Apparent contradictions can arise from several sources, including mismatched timescales between steady-state turnover and transient surface exchange, spatial averaging of bulk and interfacial regions, coexistence of multiple active domains, and condition-dependent pathway switching with respect to potential or electrolyte composition [26,30,32,34]. In these regimes, no single technique can be privileged as definitive, because each probe samples a different aspect of a dynamically evolving catalytic system [21,32].
These limitations motivate a structured, claim-centric approach to mechanistic interpretation in which evidence is evaluated sequentially rather than in isolation. Instead of asking whether a given dataset supports a particular mechanism, the more rigorous question is whether alternative explanations can be systematically excluded under the same operating conditions [21,34,35]. Decision-tree frameworks provide a practical means to enforce this logic by specifying the order in which mechanistic claims must be tested, the minimum evidentiary thresholds required at each stage, and the conditions under which claims must remain explicitly conditional.
The decision framework presented below formalises this approach by separating electrochemical validity and active-phase identification from mechanistic discrimination and cross-probe conflict resolution. By structuring interpretation around falsifiable checkpoints rather than convergent narratives, this workflow aims to reduce overinterpretation and improve the reproducibility and transparency of mechanistic assignments in OER electrocatalysis [21,26,34].

3.5. Implications for Mechanistic Reporting Standards

The preceding sections demonstrate that electrokinetic analysis, isotope labelling, and operando spectroscopy each provide incomplete but complementary constraints on mechanistic interpretation, particularly in systems characterised by dynamic surface reconstruction, spatial heterogeneity, and condition-dependent pathway switching [19,21,26,30,32].
Robust mechanistic claims therefore require converging evidence obtained under well-defined and comparable operating conditions, alongside explicit control experiments that test alternative explanations rather than implicitly exclude them [21,34,35]. In this context, mechanistic clarity is improved not by the accumulation of mutually consistent signatures but by demonstrating which plausible interpretations can be ruled out and under what constraints.
Reporting standards should accordingly emphasise conditionality and falsifiability. Mechanistic assignments should specify the active phase present under operando conditions, the range of potentials, electrolytes, and timescales over which observations hold, and which competing hypotheses remain viable given the available evidence [26,32,34]. Studies that explicitly delineate the interpretive limits of each technique are more likely to yield durable mechanistic insight than those that rely on isolated descriptors, single-parameter correlations, or qualitative consistency across disparate probes.
To operationalise the claim-centric framework and clarify the minimum defensible evidence required for common mechanistic assertions, Table 1 summarises the essential measurements, non-negotiable controls, and recurrent confounders associated with representative OER claims. The table is not intended as an exhaustive checklist, but as a structured reference that distinguishes necessary constraints from supportive but non-decisive observations.

4. Mechanistic Archetypes in Oxygen Evolution Electrocatalysis

Mechanistic interpretation of the OER remains challenging because catalyst surfaces evolve under anodic bias, and multiple pathways can yield similar electrochemical signatures. This section focuses on how recurring mechanistic narratives withstand scrutiny when evaluated against the proof standards established in Section 2 and Section 3.
An archetype-based framework is adopted in which common mechanistic narratives are examined alongside the experimental evidence typically used to support them. Each archetype reflects a recurring class of claims in the literature, such as descriptor-governed activity, reconstruction-driven catalysis, or lattice oxygen participation, and highlights how these claims withstand scrutiny when evaluated against the mechanistic proof standards outlined earlier. Here, the term “lattice oxygen participation” is used broadly to encompass reported involvement of lattice oxygen species under OER conditions; the distinction between oxygen exchange, degradation-coupled processes, and true lattice-oxygen-mediated O–O bond formation is addressed explicitly in Section 4.3.
The focus is restricted to OER, where mechanistic assignments remain actively debated and are highly sensitive to experimental interpretation. Hydrogen evolution is not discussed. The goal is to clarify where mechanistic understanding is robust, where it remains ambiguous, and where prevailing interpretations may overstate certainty.

4.1. Descriptor-Governed Activity Versus Mechanistic Reality

A substantial fraction of the oxygen-evolution literature has been shaped by descriptor-based frameworks, in which catalytic activity is correlated with bulk or near-surface electronic-structure parameters. Among these, the correlation between OER activity and the occupancy of the transition metal eg orbital in perovskite oxides has been particularly influential, providing a unifying explanation for activity trends across chemically diverse materials [36]. Subsequent studies extended this approach by refining descriptor definitions, incorporating covalency metrics, or introducing additional thermodynamic and electronic parameters to improve predictive power [37,38].
While such descriptors have proven valuable for rationalising activity trends and guiding materials discovery, they are frequently, and often implicitly, interpreted as mechanistic indicators. In practice, descriptor correlations alone do not uniquely identify the elementary steps governing O–O bond formation, nor do they specify whether the reaction proceeds via adsorbate-mediated pathways or involves lattice oxygen participation. Instead, descriptor-based volcano plots primarily encode averaged energetic relationships that may arise from multiple distinct microscopic scenarios [34,38].
A key limitation of descriptor-centric interpretations is their reliance on static material representations, typically derived from bulk crystal structures or ex situ characterisation. Operando and in situ studies have repeatedly demonstrated that many OER catalysts undergo substantial surface and near-surface reconstruction under anodic bias, leading to active phases that differ markedly from the as-prepared material. In such cases, correlations between bulk descriptors and activity may persist even though the mechanistically relevant surface chemistry has fundamentally changed [34,35]. Descriptor agreement under these conditions, therefore, reflects phenomenological consistency rather than mechanistic causality.
This disconnect is particularly evident for perovskite and mixed-oxide catalysts, where activity trends predicted by electronic descriptors coexist with operando evidence for amorphisation, cation leaching, or the formation of oxyhydroxide-like surface layers during OER. Descriptor frameworks remain useful for organising compositional space, but they cannot, on their own, discriminate between adsorbate-evolution mechanisms and pathways involving lattice oxygen redox or dynamic-surface intermediates [28,30].
Within a mechanistic-proof framework, descriptor correlations should be treated as hypothesis-generating rather than evidentiary. A robust assignment requires reconciliation with operando structural data, isotope labelling, and electrochemical diagnostics capable of discriminating among competing pathways. Absent such convergence, descriptor agreement reflects phenomenological consistency rather than mechanistic causality.

4.2. Reconstruction-Dominated Oxyhydroxides: When the Active Phase Emerges Under Bias

Layered transition metal oxyhydroxides, particularly NiFe- and CoFe-based systems, are often presented as archetypal OER catalysts whose activity can be rationalised in terms of well-defined bulk compositions or cation substitution effects. In practice, a growing body of operando evidence indicates that the catalytically active phase in these materials is not the as-prepared precursor but rather a dynamically reconstructed surface or near-surface layer that forms only under anodic polarisation [26,34]. This reconstruction-centric perspective is reinforced by recent operando and phase-evolution studies that emphasise the dynamic and condition-dependent emergence of active oxyhydroxide-like motifs under anodic bias [32,39].
Operando X-ray absorption and vibrational spectroscopic studies have shown that Ni- and Co-based oxides undergo rapid changes in oxidation state, lattice distortion, and loss of long-range order upon entering the OER regime, converging toward structurally similar oxyhydroxide-like motifs regardless of initial crystallinity or morphology [26,34]. Under these conditions, distinctions based on bulk phase, particle size, or dopant distribution become increasingly blurred, as the surface chemistry that governs catalytic turnover is continuously reshaped by the applied potential.
This reconstruction-driven behaviour complicates mechanistic interpretation in two important ways. First, correlations between activity and precursor composition may persist even though the active phase has little structural resemblance to the original material. Second, operando spectroscopic signatures often reflect averaged or subsurface contributions, making it difficult to unambiguously assign observed features to the true catalytic interface. Recent studies tracking phase evolution during sustained OER operation further indicate that reconstructed oxyhydroxide layers may themselves evolve over time, exhibiting changes in metal oxidation state, defect density, and oxygen coordination that alter apparent kinetic behaviour [35,40].
From a mechanistic standpoint, reconstruction is not secondary but integral to catalysis in these systems. Mechanistic claims must therefore be formulated in terms of the operando-formed structure present during turnover rather than the precursor, or they risk assigning significance to phases absent under operating conditions.
In reconstruction-dominated systems, isotope and operando signals must be interpreted in the context of evolving structure and stability. Oxygen exchange and redox dynamics can coincide with surface destabilisation, including dissolution, rather than reporting a distinct catalytic pathway [39]. Accordingly, isotope signatures should be evaluated against stability indicators and sustained activity to avoid attributing degradation coupled exchange to turnover coupled O–O formation [30].
Taken together, these observations position layered oxyhydroxides as a mechanistic archetype in which the active phase is created by the reaction itself. In such systems, mechanistic insight is meaningful only when derived from experiments that track structural evolution in real time and explicitly distinguish precursor identity, reconstructed surface chemistry, and steady-state catalytic function.

4.3. Lattice Oxygen Participation: Evidence, Limits, and Common Misinterpretations

Among proposed mechanistic pathways for oxygen evolution, lattice oxygen participation has attracted sustained attention due to its potential to circumvent scaling relationships associated with adsorbate-evolution mechanisms. In this framework, lattice oxygen atoms are proposed to directly participate in O–O bond formation, often accompanied by changes in metal-oxygen covalency or oxygen redox activity. While this concept has been influential in shaping mechanistic narratives for perovskite and mixed-oxide catalysts, its experimental validation remains highly non-trivial.
Isotope labelling experiments using 18O have been central to efforts to distinguish lattice oxygen mechanisms from adsorbate-mediated pathways. Incorporation of lattice-derived oxygen into evolved O2 has been widely interpreted as evidence for lattice oxygen participation, particularly when correlated with enhanced OER activity or unusual electrokinetic behaviour. However, detailed isotope-resolved studies have demonstrated that oxygen exchange between the catalyst lattice and electrolyte can occur through multiple processes that are not directly coupled to catalytic turnover, including surface oxygen exchange, defect formation, and irreversible structural degradation, even on structurally well-defined oxides [28,30]. Direct isotope-resolved studies on rutile IrO2 have explicitly demonstrated lattice oxygen exchange during OER without establishing lattice oxygen participation in O–O bond formation, underscoring the need to distinguish oxygen exchange from catalytic reaction pathways [41]. Recent mechanistic reassessments further emphasise that lattice oxygen mobility and exchange phenomena can coexist with conventional adsorbate-mediated OER pathways, reinforcing the need to disentangle oxygen exchange signatures from turnover-coupled lattice-oxygen redox under steady-state conditions [10,23].
Oxygen exchange alone does not constitute proof of lattice-oxygen-mediated O–O bond formation unless it can be shown to occur under steady-state catalytic conditions and to scale with oxygen evolution rate rather than with catalyst dissolution or restructuring. In several oxide systems, isotope incorporation has been observed concurrently with loss of crystallinity or metal leaching, indicating that apparent lattice oxygen signals may instead reflect catalyst instability rather than an alternative catalytic pathway [30].
Operando spectroscopic measurements have provided complementary, but not always clarifying, insights into the involvement of lattice oxygen [34,35]. Changes in metal-oxygen bond covalency, oxygen coordination environments, or redox states under anodic bias are often cited as indirect support for lattice oxygen activity. However, such spectroscopic signatures are frequently averaged over bulk or subsurface regions and may not uniquely identify the species involved in the rate-determining steps of OER. Moreover, similar spectroscopic trends can arise from reconstruction-driven formation of oxyhydroxide layers that operate via conventional adsorbate-evolution mechanisms, further complicating mechanistic assignment [35]. Recent studies on doped RuO2 systems, including Cr-modified RuO2 exhibiting stabilised oxygen vacancies and asymmetric Ru–O coordination environments, further illustrate how electronic structure modulation can enhance OER activity and durability without directly resolving whether lattice oxygen participates in O–O bond formation or instead stabilises adsorbate-mediated turnover pathways [42].
From a mechanistic proof perspective, lattice oxygen participation represents a high evidentiary bar. Credible support requires converging evidence that links isotope exchange, operando structural evolution, and electrochemical turnover under steady-state conditions, while explicitly excluding degradation-driven artefacts. Absent such convergence, lattice oxygen redox should be treated as a contributing or transient phenomenon, rather than as definitive evidence for an alternative OER pathway.
Within the archetype framework adopted here, lattice oxygen participation is best viewed not as a binary mechanism, but as a condition-dependent behaviour that may emerge in highly covalent or defect-rich oxides under specific operating regimes. Recognising this distinction helps reconcile apparently conflicting experimental observations and underscores the importance of rigorous controls when invoking lattice oxygen mechanisms in OER catalysis.
Apparent conflicts among isotope, operando, and electrokinetic observations are therefore expected in systems where reconstruction, heterogeneity, or condition-dependent behaviour decouple exchange processes from steady-state turnover. The decision framework discussed below formalises how such conflicts should be handled by separating active-phase identification from mechanistic discrimination and by requiring explicit conditional conclusions when probes disagree.

5. Outlook and Best-Practice Guidelines for Mechanistic Claims in OER

Despite substantial advances in experimental techniques and theoretical models, the mechanistic understanding of the OER remains uneven. As summarised in Figure 1, many mechanistic claims persist not because they are conclusively proven, but because the evidentiary standards required to falsify them are inconsistently applied. Addressing this gap does not require new descriptors or increasingly complex models, but a clearer alignment between mechanistic claims and the evidence used to support them.
Based on the archetypes and proof strategies discussed above, several best-practice principles emerge for future mechanistic studies of OER.
First, single-technique assignments should be avoided. Electrokinetic parameters, isotope labelling, or operando spectroscopy alone cannot uniquely identify elementary steps or active sites, particularly in systems undergoing dynamic surface reconstruction. Mechanistic claims should therefore be framed as hypotheses constrained by multiple independent observations rather than as definitive conclusions.
Second, dynamic catalyst evolution must be treated as mechanistically relevant rather than as a secondary complication. For many transition metal oxides and oxyhydroxides, the catalytically active phase forms only under operating conditions and may continue to evolve during OER. Mechanistic interpretations that rely solely on ex situ characterisation or precursor identity risk misassigning both active sites and rate-limiting steps.
Third, isotope-labelling experiments require explicit coupling to catalytic turnover. Oxygen or hydrogen exchange signals should be evaluated under steady-state conditions and correlated with reaction rate, stability, and structural integrity. In the absence of such correlation, isotope incorporation may reflect degradation, oxygen mobility, or surface restructuring rather than participation in bond-forming steps.
Fourth, descriptor-based correlations should be interpreted with caution. While energetic descriptors and volcano relationships remain valuable tools for materials discovery, they do not uniquely encode mechanistic pathways and may obscure the coexistence of multiple microscopic scenarios. Descriptor trends should therefore guide hypothesis generation rather than serve as mechanistic proof.
Fifth, mechanistic uncertainty should be explicitly acknowledged. Conflicting experimental signals often reflect pathway switching, spatial heterogeneity, or non-steady-state behaviour intrinsic to electrocatalytic interfaces. Transparent discussion of such ambiguity strengthens mechanistic interpretation and improves reproducibility across studies.
Looking ahead, progress in understanding OER mechanisms will depend less on the accumulation of additional case studies and more on the adoption of shared evidentiary standards. Reviews that prioritise interpretive clarity over exhaustiveness can help clarify what constitutes mechanistic proof, where uncertainty remains unavoidable, and how future studies can most productively narrow that gap. In this context, frameworks that explicitly distinguish between apparent kinetic signatures and underlying elementary-step or thermodynamic constraints provide a structured basis for interpretation and help avoid over-reliance on single-parameter analyses [43].
Translating these standards into practice requires experimental strategies explicitly designed to test, rather than merely support, specific mechanistic hypotheses. This includes measurements that establish steady-state validity, correlate isotope exchange or spectroscopic signals with catalytic turnover and stability and track structural evolution across relevant timescales. Equally important is the development of protocols capable of discriminating between concurrent pathways or active domains under identical operating conditions, enabling mechanistic claims to be falsified rather than inferred by exclusion.
In practical terms, mechanistic validation requires experiments explicitly designed to deconvolute (i) turnover-coupled signals from degradation or exchange processes, and (ii) interface-specific chemistry from spatially averaged observables. Practical routes include time-resolved operando workflows that co-register structural evolution with faradaic closure, isotope protocols explicitly paired with dissolution tracking, and perturbation experiments that test for multiple active domains or pathway switching while holding the interfacial state constant. Methodologically, progress will also require reporting standards that make negative controls and attempts at falsification as visible as positive mechanistic support, because robustness is established by ruling out plausible alternatives within the same operating window rather than by accumulating mutually consistent but non-unique signatures.
A particularly urgent frontier concerns clarifying the mechanistic role of surface reconstruction in OER catalysis. While reconstruction under anodic bias is now widely recognised [26,34,35], future progress will depend on experimental strategies that distinguish transient restructuring from steady-state active-phase formation. Time-resolved operando methodologies that correlate structural evolution with faradaic efficiency, dissolution rates, and current density under controlled steady-state conditions will be essential [35,39]. In particular, workflows that combine isotope labelling with simultaneous dissolution tracking and phase-resolved spectroscopy may help decouple oxygen exchange associated with degradation from turnover-coupled lattice processes [30,39].
Moreover, greater emphasis is needed on experiments that probe reconstruction reversibility, potential-history dependence, and spatial heterogeneity across catalyst surfaces [27,34]. Establishing whether reconstructed phases are metastable catalytic intermediates or degradation precursors remains central to resolving ongoing debates surrounding active-site identity and lattice oxygen participation [30,40]. Standardised reporting of preconditioning protocols, potential cycling history, and time-dependent structural evolution would significantly improve cross-study comparability and mechanistic reproducibility.

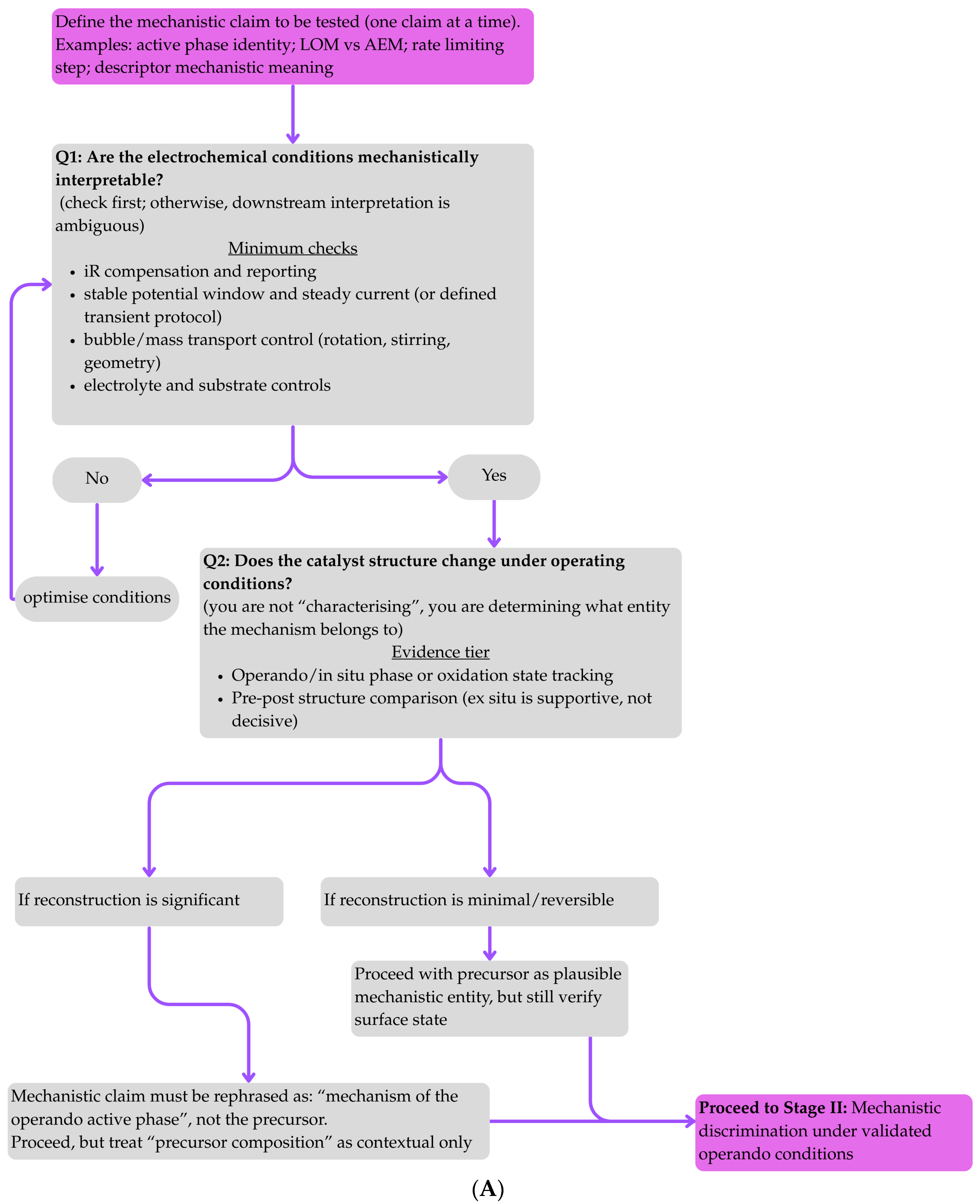
A Practical Decision Tree for Mechanistic Validation in OER

To translate the claim-centric framework into experimental practice, Figure 2 presents a simplified decision tree for mechanistic validation in OER electrocatalysis. The tree is intentionally non-exhaustive and guides the order in which evidence is collected and interpreted, prioritising steady-state validity, active-phase identification, and convergence across complementary probes. Rather than promoting single-technique assignments, the workflow encourages conditional mechanistic statements and explicit treatment of conflicting signals arising from reconstruction, spatial heterogeneity, and condition-dependent pathway switching.

6. Conclusions

Mechanistic understanding of the OER has advanced substantially over the past decade, driven by improvements in operando characterisation, isotope labelling, and electrochemical analysis. At the same time, the proliferation of experimental techniques has not eliminated mechanistic ambiguity; rather, it has revealed the intrinsic complexity of electrocatalytic interfaces. As demonstrated throughout this review, many persistent debates in OER catalysis arise not from a lack of data but from mismatches between the mechanistic claims being made and the evidentiary standards applied to support them.
By adopting a claim-centric framework, this review reframes mechanistic interpretation around the minimum experimental evidence required to substantiate specific assertions, rather than around catalyst classes or performance metrics. An examination of common mechanistic archetypes, including descriptor-based activity trends, reconstruction-dominated oxyhydroxides, and lattice oxygen participation, indicates that single-technique interpretations are rarely sufficient. Instead, robust mechanistic insight emerges only when electrochemical, spectroscopic, and isotopic evidence is critically integrated and evaluated in the context of catalyst evolution under operating conditions.
A central conclusion is that mechanistic certainty in OER should be treated as conditional rather than absolute. Conflicting experimental signals are not necessarily indicative of flawed measurements, but often reflect dynamic surface restructuring, spatial heterogeneity, or condition-dependent pathway switching. Recognising and explicitly articulating these limitations strengthens mechanistic interpretation and improves reproducibility, while reducing the risk of over-assigning mechanistic significance to incomplete datasets.
Looking forward, progress in OER catalysis will depend less on identifying new activity descriptors or isolated “record” catalysts, and more on establishing shared standards for mechanistic proof. Reviews that prioritise interpretive clarity, evidentiary rigour, and transparent acknowledgment of uncertainty can play a critical role in shaping this transition. By clarifying which mechanistic claims can and cannot be supported by common experimental approaches, the framework presented here aims to enable more durable, falsifiable, and mechanistically meaningful advances in oxygen-evolution electrocatalysis.

Funding

This research received no external funding.

Institutional Review Board Statement

Not applicable.

Informed Consent Statement

Not applicable.

Data Availability Statement

Data sharing is not applicable. No new data were created or analysed in this study.

Conflicts of Interest

The author declares no conflicts of interest.

References

  1. Chatenet, M.; Pollet, B.G.; Dekel, D.R.; Dionigi, F.; Deseure, J.; Millet, P.; Braatz, R.D.; Bazant, M.Z.; Eikerling, M.; Staffell, I.; et al. Water electrolysis: From textbook knowledge to the latest scientific strategies and industrial developments. Chem. Soc. Rev. 2022, 51, 4583–4762. [Google Scholar] [CrossRef]
  2. ul Haq, T.; Haik, Y. Electrochemical Water Splitting; Springer: Singapore, 2024. [Google Scholar]
  3. Inamuddin; Altalhi, T.; Luqman, M.; Cruz, J.N. (Eds.) Water Splitting: Production of Hydrogen; John Wiley & Sons: Hoboken, NJ, USA, 2025. [Google Scholar]
  4. van der Heijden, O.; Park, S.; Vos, R.E.; Eggebeen, J.J.; Koper, M.T. Tafel slope plot as a tool to analyze electrocatalytic reactions. ACS Energy Lett. 2024, 9, 1871–1879. [Google Scholar] [CrossRef]
  5. Zheng, W. iR compensation for electrocatalysis studies: Considerations and recommendations. ACS Energy Lett. 2023, 8, 1952–1958. [Google Scholar] [CrossRef]
  6. Prajapati, A.; Hahn, C.; Weidinger, I.M.; Shi, Y.; Lee, Y.; Alexandrova, A.N.; Thompson, D.; Bare, S.R.; Chen, S.; Yan, S.; et al. Best practices for in-situ and operando techniques within electrocatalytic systems. Nat. Commun. 2025, 16, 2593. [Google Scholar] [CrossRef]
  7. Shamraiz, U.; Raza, B.; Badshah, A. Advanced in-situ and operando insights into the oxygen evolution reaction: Mechanistic and structural revelations. Mater. Today Energy 2025, 53, 102006. [Google Scholar] [CrossRef]
  8. Chen, Z.; Fan, Q.; Zhou, J.; Wang, X.; Huang, M.; Jiang, H.; Cölfen, H. Toward Understanding the Formation Mechanism and OER Catalytic Mechanism of Hydroxides by In Situ and Operando Techniques. Angew. Chem. Int. Ed. 2023, 62, e202309293. [Google Scholar] [CrossRef]
  9. Diklic, N.; Clark, A.H.; Herranz, J.; Diercks, J.S.; Aegerter, D.; Nachtegaal, M.; Beard, A.; Schmidt, T.J. Potential pitfalls in the operando XAS study of oxygen evolution electrocatalysts. ACS Energy Lett. 2022, 7, 1735–1740. [Google Scholar] [CrossRef]
  10. Xie, Y.; Luo, F.; Yang, Z. Acidic oxygen evolution reaction via lattice oxygen oxidation mechanism: Progress and challenges. Energy Mater. 2025, 5, 500026. [Google Scholar] [CrossRef]
  11. Yin, Z.H.; Liu, H.; Hu, J.S.; Wang, J.J. The breakthrough of oxide pathway mechanism in stability and scaling relationship for water oxidation. Natl. Sci. Rev. 2024, 11, nwae362. [Google Scholar] [CrossRef]
  12. Rafiq, S.; Arshad, F.; Gondal, M.A.; Mohamed, M.J.S.; Almessiere, M.A. Recent advancements in heterostructure-based electrocatalysts for sustainable hydrogen production through seawater splitting. Mater. Horiz. 2026, 13, 682–726. [Google Scholar] [CrossRef]
  13. Said, R.; Abosaoda, M.K.; Abas Ibrahim, N.; Rekha, M.M.; Ray, S.; Chennakesavulu, K.; Sharma, R.; Pramanik, A.; Ramaiah, G. Navigating the complexities of electrocatalytic water splitting: A critical examination of pitfalls and considerations in performance evaluation. Electrochem. Commun. 2026, 182, 108094. [Google Scholar] [CrossRef]
  14. Voiry, D.; Chhowalla, M.; Gogotsi, Y.; Kotov, N.A.; Li, Y.; Penner, R.M.; Schaak, R.E.; Weiss, P.S. Best practices for reporting electrocatalytic performance of nanomaterials. ACS Nano 2018, 12, 9635–9638. [Google Scholar] [CrossRef]
  15. Wu, C.; Tang, Y.; Zou, A.; Li, J.; Meng, H.; Gao, F.; Wu, J.; Wang, X. Recommended electrochemical measurement protocol for oxygen evolution reaction. DeCarbon 2025, 8, 100108. [Google Scholar] [CrossRef]
  16. Inamuddin; Boddula, R.; Mobin, R.; Asiri, A.M. (Eds.) Electrochemical Water Splitting; Materials Research Forum LLC: Millersville, PA, USA, 2019. [Google Scholar]
  17. Marković, N.; Grgur, B.; Ross, P.N. Temperature-dependent hydrogen electrochemistry on platinum low-index single-crystal surfaces in acid solutions. J. Phys. Chem. B 1997, 101, 5405–5413. [Google Scholar] [CrossRef]
  18. Subbaraman, R.; Tripkovic, D.; Strmcnik, D.; Chang, K.-C.; Uchimura, M.; Paulikas, A.P.; Stamenkovic, V.; Markovic, N.M. Enhancing Hydrogen Evolution Activity in Water Splitting by Tailoring Li+-Ni(OH)2-Pt Interfaces. Science 2011, 334, 1256–1260. [Google Scholar] [CrossRef]
  19. Wu, L.; Hofmann, J.P. Comparing the intrinsic HER activity of transition metal dichalcogenides: Pitfalls and suggestions. ACS Energy Lett. 2021, 6, 2619–2625. [Google Scholar] [CrossRef]
  20. Sen, S.; Chatterjee, A.; Maji, P.K. Hydrogen Evolution Reaction: Mechanistic Insights and Emerging Design Strategies for Efficient Catalysis. Adv. Sustain. Syst. 2025, e00959. [Google Scholar] [CrossRef]
  21. Koper, M.T.M. Thermodynamic theory of multi-electron transfer reactions: Implications for electrocatalysis. J. Electroanal. Chem. 2011, 660, 254–260. [Google Scholar] [CrossRef]
  22. Koper, M.T.M. Theory of multiple proton–electron transfer reactions and its implications for electrocatalysis. Chem. Sci. 2013, 4, 2710–2723. [Google Scholar] [CrossRef]
  23. Zhang, N.; Chai, Y. Lattice oxygen redox chemistry in solid-state electrocatalysts for water oxidation. Energy Environ. Sci. 2021, 14, 4647–4671. [Google Scholar] [CrossRef]
  24. Tripathi, A.; Ocampo-Restrepo, V.K.; Nørskov, J.; Kastlunger, G. Field effects explain the unintuitive potential response of electrochemical oxygen evolution in acid. RSC Sustain. 2025, 3, 2659–2668. [Google Scholar] [CrossRef]
  25. Binninger, T.; Kowalski, P.M.; Eikerling, M.H. Oxygen desorption—Critical step for the oxygen evolution reaction. Curr. Opin. Electrochem. 2023, 42, 101382. [Google Scholar] [CrossRef]
  26. Bergmann, A.; Martinez-Moreno, E.; Teschner, D.; Chernev, P.; Gliech, M.; de Araújo, J.F.; Reier, T.; Dau, H.; Strasser, P. Reversible amorphization and the catalytically active state of crystalline Co3O4 during oxygen evolution. Nat. Commun. 2015, 6, 8625. [Google Scholar] [CrossRef]
  27. Fabbri, E.; Nachtegaal, M.; Binninger, T.; Cheng, X.; Kim, B.-J.; Durst, J.; Bozza, F.; Graule, T.; Schäublin, R.; Wiles, L.; et al. Dynamic surface self-reconstruction is the key of highly active perovskite nano-electrocatalysts for water splitting. Nat. Mater. 2017, 16, 925–931. [Google Scholar] [CrossRef]
  28. Grimaud, A.; Diaz-Morales, O.; Han, B.; Hong, W.T.; Lee, Y.-L.; Giordano, L.; Stoerzinger, K.A.; Koper, M.T.M.; Shao-Horn, Y. Activating lattice oxygen redox reactions in metal oxides to catalyse oxygen evolution. Nat. Chem. 2017, 9, 457–465. [Google Scholar] [CrossRef]
  29. Ďurovič, M.; Hnát, J.; Bouzek, K. Electrocatalysts for the hydrogen evolution reaction in alkaline and neutral media. A comparative review. J. Power Sources 2021, 493, 229708. [Google Scholar] [CrossRef]
  30. Kasian, O.; Geiger, S.; Li, T.; Grote, J.-P.; Schweinar, K.; Zhang, S.; Scheu, C.; Raabe, D.; Cherevko, S.; Gault, B.; et al. Degradation of iridium oxides via oxygen evolution from the lattice: Correlating atomic scale structure with reaction mechanisms. Energy Environ. Sci. 2019, 12, 3548–3555. [Google Scholar] [CrossRef]
  31. Lee, S.; Banjac, K.; Lingenfelder, M.; Hu, X. Oxygen Isotope Labeling Experiments Reveal Different Reaction Sites for the Oxygen Evolution Reaction on Nickel and Nickel Iron Oxides. Angew. Chem. Int. Ed. 2019, 58, 10295–10299. [Google Scholar] [CrossRef]
  32. Li, J.; Gong, J. Operando characterization techniques for electrocatalysis. Energy Environ. Sci. 2020, 13, 3748–3779. [Google Scholar] [CrossRef]
  33. Barawi, M.; Mesa, C.A.; Collado, L.; Villar-García, I.J.; Oropeza, F.; de la Peña O’Shea, V.A.; García-Tecedor, M. Latest advances in in situ and operando X-ray-based techniques for the characterisation of photoelectrocatalytic systems. J. Mater. Chem. A 2024, 12, 23125–23146. [Google Scholar] [CrossRef]
  34. Görlin, M.; Ferreira de Araújo, J.; Schmies, H.; Bernsmeier, D.; Dresp, S.r.; Gliech, M.; Jusys, Z.; Chernev, P.; Kraehnert, R.; Dau, H. Tracking catalyst redox states and reaction dynamics in Ni–Fe oxyhydroxide oxygen evolution reaction electrocatalysts: The role of catalyst support and electrolyte pH. J. Am. Chem. Soc. 2017, 139, 2070–2082. [Google Scholar] [CrossRef]
  35. Li, H.; Chen, Y.; Seow, J.Z.Y.; Liu, C.; Fisher, A.C.; Ager, J.W.; Xu, Z.J. Surface Reconstruction of Perovskites for Water Oxidation: The Role of Initial Oxides’ Bulk Chemistry. Small Sci. 2022, 2, 2100048. [Google Scholar] [CrossRef]
  36. Suntivich, J.; May, K.J.; Gasteiger, H.A.; Goodenough, J.B.; Shao-Horn, Y. A perovskite oxide optimized for oxygen evolution catalysis from molecular orbital principles. Science 2011, 334, 1383–1385. [Google Scholar] [CrossRef]
  37. Bo, X.; Li, Y.; Chen, X.; Zhao, C. Operando Raman spectroscopy reveals Cr-induced-phase reconstruction of NiFe and CoFe oxyhydroxides for enhanced electrocatalytic water oxidation. Chem. Mater. 2020, 32, 4303–4311. [Google Scholar] [CrossRef]
  38. Zuo, S.; Wu, Z.-P.; Zhang, H.; Lou, X.W. Operando Monitoring and Deciphering the Structural Evolution in Oxygen Evolution Electrocatalysis. Adv. Energy Mater. 2022, 12, 2103383. [Google Scholar] [CrossRef]
  39. Lončar, A.; Escalera-López, D.; Cherevko, S.; Hodnik, N. Inter-relationships between Oxygen Evolution and Iridium Dissolution Mechanisms. Angew. Chem. Int. Ed. 2022, 61, e202114437. [Google Scholar] [CrossRef]
  40. Hong, W.T.; Welsch, R.E.; Shao-Horn, Y. Descriptors of oxygen-evolution activity for oxides: A statistical evaluation. J. Phys. Chem. C 2016, 120, 78–86. [Google Scholar] [CrossRef]
  41. Schweinar, K.; Gault, B.; Mouton, I.; Kasian, O. Lattice oxygen exchange in rutile IrO2 during the oxygen evolution reaction. J. Phys. Chem. Lett. 2020, 11, 5008–5014. [Google Scholar] [CrossRef]
  42. Bai, J.; Ye, Y.; Lv, Y.; Lv, B.; Zhou, W.; Lian, Y.; Qin, H.; Zhang, C.; Deng, Y. Asymmetric Ru–O–Cr structure with stabilized oxygen vacancies for efficient Electrocatalytic Oxygen Evolution in Acid Media. Int. J. Hydrogen Energy 2025, 139, 403–408. [Google Scholar] [CrossRef]
  43. Koper, M.T.M. Analysis of electrocatalytic reaction schemes: Distinction between rate-determining and potential-determining steps. J. Solid. State Electrochem. 2013, 17, 339–344. [Google Scholar] [CrossRef]
Figure 1. Claim-centric framework for mechanistic interpretation in oxygen evolution electrocatalysis. Common mechanistic claims are supported by overlapping experimental probes, each with inherent evidentiary limits. Check marks (✓) indicate what a given technique can directly support, while crosses (✕) indicate conclusions that cannot be established on the basis of that technique alone. Robust mechanistic assignment requires converging evidence rather than reliance on any single technique.
Figure 1. Claim-centric framework for mechanistic interpretation in oxygen evolution electrocatalysis. Common mechanistic claims are supported by overlapping experimental probes, each with inherent evidentiary limits. Check marks (✓) indicate what a given technique can directly support, while crosses (✕) indicate conclusions that cannot be established on the basis of that technique alone. Robust mechanistic assignment requires converging evidence rather than reliance on any single technique.
Inorganics 14 00066 g001
Figure 2. Claim-centric decision framework for mechanistic interpretation of OER electrocatalysis. (A) Stage I: Electrochemical validity and operando active phase identification. Gatekeeping steps to ensure mechanistically interpretable conditions and define the operando active phase prior to mechanistic analysis. (B) Stage II: Mechanistic discrimination under validated operando conditions. Conditional evaluation of active-site assignment, lattice oxygen participation, rate-limiting step claims (reaction-dependent exemplars shown), and descriptor use based on necessary-but-not-sufficient evidence. (C) Stage III: Cross-probe integration and conflict resolution. Integration of multiple techniques under identical operating conditions to resolve conflicting signals and report falsifiable, condition-bound mechanistic statements.
Figure 2. Claim-centric decision framework for mechanistic interpretation of OER electrocatalysis. (A) Stage I: Electrochemical validity and operando active phase identification. Gatekeeping steps to ensure mechanistically interpretable conditions and define the operando active phase prior to mechanistic analysis. (B) Stage II: Mechanistic discrimination under validated operando conditions. Conditional evaluation of active-site assignment, lattice oxygen participation, rate-limiting step claims (reaction-dependent exemplars shown), and descriptor use based on necessary-but-not-sufficient evidence. (C) Stage III: Cross-probe integration and conflict resolution. Integration of multiple techniques under identical operating conditions to resolve conflicting signals and report falsifiable, condition-bound mechanistic statements.
Inorganics 14 00066 g002aInorganics 14 00066 g002b
Table 1. Minimum evidentiary standards for common mechanistic claims in OER electrocatalysis.
Table 1. Minimum evidentiary standards for common mechanistic claims in OER electrocatalysis.
Mechanistic ClaimMust-Have MeasurementsMust-Have ControlsKey Confounders to ExcludeDefensible Conclusion Wording
Operando active phase identityOperando structural probe under OER bias (e.g., XAS, Raman, IR) correlated with steady-state current; time-resolved tracking of phase evolutionPre- and post-OER characterisation; verification of steady-state behaviour; reproducibility across potential rangePrecursor-to-active reconstruction; bulk signal dominance; dissolution–redeposition; transient intermediates misassigned as active phase“Under steady-state OER conditions, the catalytically relevant phase corresponds to…”
Lattice oxygen participation in O–O formation18O labelling under steady-state turnover; coupling of isotope signal to O2 evolution rate; gas quantification with faradaic closureDissolution tracking (ICP or equivalent); stability assessment; control experiments excluding mere oxygen exchangeSurface oxygen exchange; defect-mediated scrambling; degradation-coupled oxygen release; incomplete faradaic accounting“The data are consistent with lattice oxygen participation under the tested conditions, within experimental limits.”
Rate-limiting step assignment in OERReproducible Tafel slopes across controlled mass-transport regimes; reaction order analysis; potential-dependent spectroscopic trendsiR compensation verification; bubble mitigation; electrolyte variation; stability during kinetic measurementUncompensated resistance; bubble coverage; coverage-dependent kinetics; parallel pathways; field effects“The kinetic data constrain the RLS to mechanisms compatible with…, but do not uniquely identify a single elementary step.”
Descriptor-governed OER activityCorrelation between activity and descriptor across composition series; validation under identical interfacial conditionsSurface normalisation; active phase verification; stability equivalence across materialsHidden reconstruction; surface area artefacts; mixed active domains; scaling relation overfitting“Activity trends correlate with the proposed descriptor, consistent with, but not uniquely proving, its mechanistic relevance.”
True bifunctionality (HER/OER)Phase-resolved operando characterisation under both anodic and cathodic bias; comparable activity metrics with faradaic efficiencySubstrate controls; exclusion of asymmetric reconstruction; independent HER and OER validationDistinct active phases under opposite bias; substrate participation; differential stability“The material exhibits bifunctional performance; however, identical active-site operation under both biases requires…”
Disclaimer/Publisher’s Note: The statements, opinions and data contained in all publications are solely those of the individual author(s) and contributor(s) and not of MDPI and/or the editor(s). MDPI and/or the editor(s) disclaim responsibility for any injury to people or property resulting from any ideas, methods, instructions or products referred to in the content.

Share and Cite

MDPI and ACS Style

Torriero, A.A.J. Mechanistic Claims in Oxygen Evolution Electrocatalysis for Water Splitting: Evidence, Ambiguity, and Best-Practice Interpretation. Inorganics 2026, 14, 66. https://doi.org/10.3390/inorganics14030066

AMA Style

Torriero AAJ. Mechanistic Claims in Oxygen Evolution Electrocatalysis for Water Splitting: Evidence, Ambiguity, and Best-Practice Interpretation. Inorganics. 2026; 14(3):66. https://doi.org/10.3390/inorganics14030066

Chicago/Turabian Style

Torriero, Angel A. J. 2026. "Mechanistic Claims in Oxygen Evolution Electrocatalysis for Water Splitting: Evidence, Ambiguity, and Best-Practice Interpretation" Inorganics 14, no. 3: 66. https://doi.org/10.3390/inorganics14030066

APA Style

Torriero, A. A. J. (2026). Mechanistic Claims in Oxygen Evolution Electrocatalysis for Water Splitting: Evidence, Ambiguity, and Best-Practice Interpretation. Inorganics, 14(3), 66. https://doi.org/10.3390/inorganics14030066

Note that from the first issue of 2016, this journal uses article numbers instead of page numbers. See further details here.

Article Metrics

Back to TopTop