Transverse Anderson Localization Enhancement for Low-Filling-Rate Glass–Air Disordered Fibers by Optimizing the Diameter of Air Holes
Abstract
1. Introduction
2. Schematic Topology and Design Principle
3. Simulation Procedure and Data Analysis
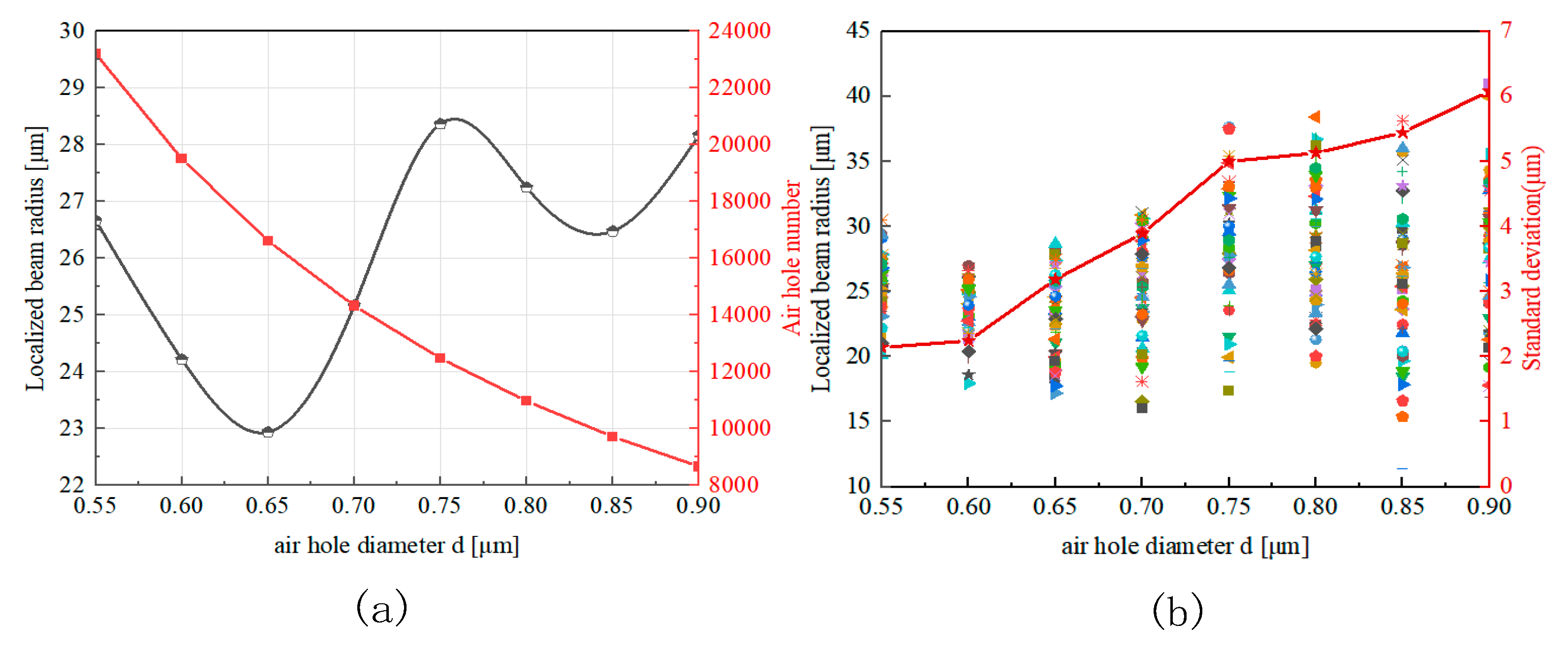
4. Conclusions
Author Contributions
Funding
Institutional Review Board Statement
Informed Consent Statement
Data Availability Statement
Conflicts of Interest
References
- Mafi, A.; Tuggle, M.; Bassett, C.; Mobini, E.; Ballato, J. Advances in disordered transverse Anderson localizing optical fibers. arXiv 2019. preprint. [Google Scholar]
- Mafi, A.; Ballato, J. Review of a Decade of Research on Disordered Anderson Localizing Optical Fibers. Front. Phys. 2021, 9, 681. [Google Scholar] [CrossRef]
- Hu, X.; Zhao, J.; Antonio-Lopez, J.E.; Fan, S.; Correa, R.A.; Schulzgen, A. Robust Imaging-Free Object Recognition through Anderson Localizing Optical Fiber. J. Light. Technol. 2020, 39, 920–926. [Google Scholar] [CrossRef]
- Karbasi, S.; Frazier, R.J.; Koch, K.W.; Hawkins, T.; Ballato, J.; Mafi, A. Image transport through a disordered optical fibre mediated by transverse Anderson localization. Nat. Commun. 2014, 5, 3362. [Google Scholar] [CrossRef] [PubMed]
- Zhao, J.; Sun, Y.; Zhu, Z.; Antonio-Lopez, J.E.; Correa, R.A.; Pang, S.; Schülzgen, A. Deep learning imaging through fully-flexible glass-air disordered fiber. ACS Photon. 2018, 5, 3930–3935. [Google Scholar] [CrossRef]
- Zhao, J.; Sun, Y.; Zhu, H.; Zhu, Z.; Antonio-Lopez, J.E.; Correa, R.A.; Pang, S.; Schülzgen, A. Deep-learning cell imaging through Anderson localizing optical fiber. Adv. Photon. 2019, 1, 066001. [Google Scholar] [CrossRef]
- Abaie, B.; Mobini, E.; Karbasi, S.; Hawkins, T.; Ballato, J.; Mafi, A. Random lasing in an Anderson localizing optical fiber. Light Sci. Appl. 2017, 6, e17041. [Google Scholar] [CrossRef] [PubMed]
- Karbasi, S.; Koch, K.W.; Mafi, A. Multiple-beam propagation in an Anderson localized optical fiber. Opt. Express 2013, 21, 305–313. [Google Scholar] [CrossRef] [PubMed]
- Karbasi, S.; Mirr, C.R.; Yarandi, P.G.; Frazier, R.J.; Koch, K.W.; Mafi, A. Observation of transverse Anderson localization in an optical fiber. Opt. Lett. 2012, 37, 2304–2306. [Google Scholar] [CrossRef] [PubMed]
- Karbasi, S.; Frazier, R.J.; Mirr, C.R.; Koch, K.W.; Mafi, A. Fabrication and Characterization of Disordered Polymer Optical Fibers for Transverse Anderson Localization of Light. J. Vis. Exp. 2013, 29, 50679. [Google Scholar] [CrossRef] [PubMed]
- Karbasi, S.; Hawkins, T.; Ballato, J.; Koch, K.W.; Mafi, A. Transverse Anderson localization in a disordered glass optical fiber. Opt. Mater. Express 2012, 2, 1496–1503. [Google Scholar] [CrossRef]
- Tuan, T.H.; Kuroyanagi, S.; Nagasaka, K.; Suzuki, T.; Ohishi, Y. Characterization of an all-solid disordered tellurite glass optical fiber and its NIR optical image transport. Jpn. J. Appl. Phys. 2019, 58, 032005. [Google Scholar] [CrossRef]
- Tuan, T.H.; Cheng, T.; Kuroyanagi, S.; Tanaka, S.; Nagasaka, K.; Suzuki, T.; Ohishi, Y. Fabrication of an all-solid tellurite disordered optical rod for transverse localization of light. In Proceedings of the Laser Applications Conference, Boston, MA, USA, 30 October–3 November 2016. [Google Scholar]
- Tuan, T.H.; Kuroyanagi, S.; Nagasaka, K.; Suzuki, T.; Ohishi, Y. Localization of light and transport of infrared optical image in a tellurite optical fiber with transversely-disordered refractive index profile. In Proceedings of the Conference on Lasers and Electro-Optics 2018, San Jose, CA, USA, 13–18 May 2018. [Google Scholar]
- Nakatani, A.; Tuan, T.H.; Isai, H.; Matsumoto, M.; Sakai, G.; Suzuki, T.; Ohishi, Y. Fabrication of chalcogenide transversely disordered optical fiber for mid-infrared image transport. In Proceedings of the Conference on Lasers and Electro-Optics 2020, San Jose, CA, USA, 10–15 May 2020. [Google Scholar]
- Suzuki, T.; Nakatani, A.; Tuan, T.H.; Ohishi, Y. Numerical investigation on local confinement of infrared light in chalcogenide transversely disordered optical fibers. In Proceedings of the Optical Components and Materials XVI 2019, SPIE, San Francisco, CA, USA, 2–7 February 2019. [Google Scholar]
- Zhao, J.; Lopez, J.E.A.; Zhu, Z.; Zheng, D.; Pang, S.; Correa, R.A.; Schülzgen, A. Image Transport through Meter-Long Randomly Disordered Silica-Air Optical Fiber. Sci. Rep. 2018, 8, 1–7. [Google Scholar] [CrossRef] [PubMed]
- Tuan, T.H.; Kuroyanagi, S.; Nagasaka, K.; Suzuki, T.; Ohishi, Y. Near-infrared optical image transport through an all-solid tellurite optical glass rod with transversely-disordered refractive index profile. Opt. Express 2018, 26, 16054–16062. [Google Scholar] [CrossRef] [PubMed]
- Turtaev, S.; Leite, I.T.; Altwegg-Boussac, T.; Pakan, J.M.; Rochefort, N.L.; Čižmár, T. High-fidelity multimode fibre-based endoscopy for deep brain in vivo imaging. Light Sci. Appl. 2018, 7, 1–8. [Google Scholar] [CrossRef] [PubMed]
- Karbasi, S.; Koch, K.W.; Mafi, A. Modal perspective on the transverse Anderson localization of light in disordered optical lattices. J. Opt. Soc. Am. B 2013, 30, 1452–1461. [Google Scholar] [CrossRef]
- Karbasi, S.; Koch, K.W.; Mafi, A. Image transport quality can be improved in disordered waveguides. Opt. Commun. 2013, 311, 72–76. [Google Scholar] [CrossRef]
- Zhao, J.; Antonio-Lopez, J.E.; Correa, R.A.; Mafi, A.; Windeck, M.; Schülzgen, A. Image transport through silica-air random core optical fiber. In Proceedings of the Conference on Lasers and Electro-Optics 2017, San Jose, CA, USA, 14–19 May 2017. [Google Scholar]
- Karbasi, S.; Mirr, C.R.; Frazier, R.J.; Yarandi, P.G.; Koch, K.W.; Mafi, A. Detailed investigation of the impact of the fiber design parameters on the transverse Anderson localization of light in disordered optical fibers. Opt. Express 2012, 20, 1869. [Google Scholar] [CrossRef] [PubMed]





Publisher’s Note: MDPI stays neutral with regard to jurisdictional claims in published maps and institutional affiliations. |
© 2022 by the authors. Licensee MDPI, Basel, Switzerland. This article is an open access article distributed under the terms and conditions of the Creative Commons Attribution (CC BY) license (https://creativecommons.org/licenses/by/4.0/).
Share and Cite
Zhao, J.; Zhao, Y.; He, C.; Zhang, J.; Mao, Y.; Cai, W.; Luo, H. Transverse Anderson Localization Enhancement for Low-Filling-Rate Glass–Air Disordered Fibers by Optimizing the Diameter of Air Holes. Photonics 2022, 9, 905. https://doi.org/10.3390/photonics9120905
Zhao J, Zhao Y, He C, Zhang J, Mao Y, Cai W, Luo H. Transverse Anderson Localization Enhancement for Low-Filling-Rate Glass–Air Disordered Fibers by Optimizing the Diameter of Air Holes. Photonics. 2022; 9(12):905. https://doi.org/10.3390/photonics9120905
Chicago/Turabian StyleZhao, Jiajia, Yali Zhao, Changbang He, Jinshuai Zhang, Yiyu Mao, Wangyang Cai, and Haimei Luo. 2022. "Transverse Anderson Localization Enhancement for Low-Filling-Rate Glass–Air Disordered Fibers by Optimizing the Diameter of Air Holes" Photonics 9, no. 12: 905. https://doi.org/10.3390/photonics9120905
APA StyleZhao, J., Zhao, Y., He, C., Zhang, J., Mao, Y., Cai, W., & Luo, H. (2022). Transverse Anderson Localization Enhancement for Low-Filling-Rate Glass–Air Disordered Fibers by Optimizing the Diameter of Air Holes. Photonics, 9(12), 905. https://doi.org/10.3390/photonics9120905

