Research on Gas Detection Algorithm Based on Reconstruction of Background Infrared Radiation
Abstract
1. Introduction
- (1)
- Gas selection and spectral analysis: Identify the target gas, analyze its absorption spectrum, and select appropriate infrared filter bands (absorption and non-absorption bands).
- (2)
- Dual-band synchronous imaging: Perform radiometric and temperature calibration, incorporating a scene-based temperature drift correction algorithm to account for uncooled IR detector drift.
- (3)
- Atmospheric correction: Compensate for radiative transfer effects, considering water vapor as the primary atmospheric interferent.
- (4)
- Background temperature inversion: Assume uniform temperature for the same background point across bands. Derive the background temperature from the non-absorption band’s grayscale values; then, compute the theoretical radiance of the absorption band using atmospheric-corrected data.
- (5)
- Gas detection via differential imaging: Subtract the measured radiance from the theoretical background radiance to generate a gas-enhanced difference image. Apply threshold segmentation to obtain the final gas detection result.
2. Theory and Method
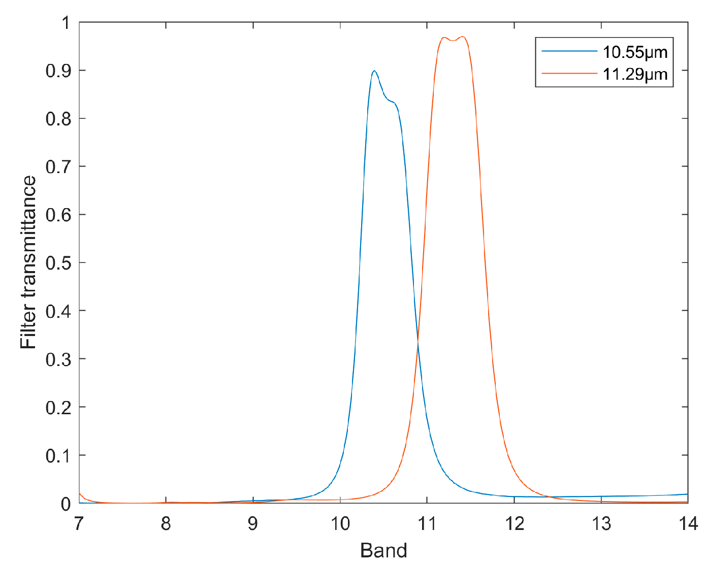
2.1. Band Selection
- 1.
- Strong absorption feature: Ensures high sensitivity to target gas (SF6 at 10.55 μm).
- 2.
- Adjacent non-absorption band: Facilitates accurate background reconstruction (11.29 μm).
- 3.
- Consistent bandwidth: Maintains uniform radiometric properties for comparative analysis.
- 4.
- Atmospheric window optimization: Reduces interference from water vapor and CO2 absorption.
2.2. Infrared Gas Radiation Transfer Model
- Input radiation for each layer is the output radiation from the previous layer.
- Output radiation from the current layer serves as the input radiation for the next layer.
- Background layer: Emits thermal radiation based on its temperature and emissivity.
- Target gas layer: Absorbs and re-emits radiation at specific spectral bands.
- Infrared detector: Captures the transmitted and emitted radiation.
- Attenuated background radiance: Originates from the thermal emission of the background and the reflected radiation from surrounding objects and undergoes atmospheric attenuation before reaching the detector. Note: Although background radiation includes reflected components, most materials exhibit low reflectivity in the infrared spectrum. Thus, the detected radiation can be approximated as emissive-dominated background radiation.
- Atmospheric path radiance: Generated by the thermal emission of atmospheric constituents (e.g., H2O, CO2) along the line of sight.
- Attenuated background radiance. Background thermal radiation and reflected ambient radiation (negligible) are attenuated by the target gas and atmosphere.
- Gas self-emission radiance. The gas layer emits thermal radiation at its characteristic temperature, attenuated by the atmosphere.
- Atmospheric path radiance. Unchanged contribution from atmospheric emissions along the line of sight.
2.3. Reconstructed Gas Detection Method Based on Infrared Radiation Background
3. Discussion and Details
3.1. Temperature Drift Correction in Infrared Imaging
3.2. Radiometric Calibration and Temperature Calibration
- Acquire spectral data from blackbodies at multiple temperatures: Set blackbody temperatures from 30 °C to 60 °C in 5 °C increments. To account for potential instability in the infrared imaging system’s measurement signals and temperature errors in the blackbody, 100 consecutive frames are collected at each temperature point and averaged to improve calibration accuracy.
- Generate grayscale–radiance curves: Plot the grayscale (DN values) against the blackbody radiance. A linear fitting method is applied to derive the conversion relationship between the DN values and radiance.
- ○
- Operating temperature range: 0~90 °C;
- ○
- Temperature resolution: 0.001 °C;
- ○
- Temperature stability: ±0.002 °C @ 35 min;
- ○
- Emissivity: ≥0.995 ± 0.001.
3.3. Atmospheric Correction
3.4. Background Radiation Reconstruction
- a.
- Non-Absorption Band Analysis
- b
- Background Radiation Mapping
- c.
- Gas Signal Extraction via Differential Analysis
4. Conclusions
Author Contributions
Funding
Institutional Review Board Statement
Informed Consent Statement
Data Availability Statement
Conflicts of Interest
References
- Meribout, M. Gas Leak-Detection and Measurement Systems: Prospects and Future Trends. IEEE Trans. Instrum. Meas. 2021, 70, 4505813. [Google Scholar] [CrossRef]
- Wang, L.; Cheng, Y.; Gopalan, S.; Luo, F.; Amreen, K.; Singh, R.K.; Goel, S.; Lin, Z.; Naidu, R. Review and Perspective: Gas Separation and Discrimination Technologies for Current Gas Sensors in Environmental Applications. ACS Sens. 2023, 8, 1373–1390. [Google Scholar] [CrossRef] [PubMed]
- Wang, X.; Xu, S.; Dong, K.; Jin, W. Infrared gas image segmentation method based on background modeling and density clustering. Infrared Technol. 2024, 46, 1355–1361. [Google Scholar]
- Wang, Q.; Sun, Y.; Pan, X.; Xing, M.; Zhao, Y. Optical Gas Imaging for Accurate Leakage Source Measurement Based on Optical Flow Analysis. IEEE Trans. Instrum. Meas. 2025, 74, 8. [Google Scholar] [CrossRef]
- Zhao, Q.; Nie, X.; Luo, D.; Wang, J.; Li, Q.; Chen, W. An Effective Method for Gas-Leak Area Detection and Gas Identification with Mid-Infrared Image. Photonics 2022, 9, 992. [Google Scholar] [CrossRef]
- Wang, M.; Yuan, P.; Qiu, S.; Jin, W.; Li, L.; Wang, X. Dual-Encoder UNet-Based Narrowband Uncooled Infrared Imaging Denoising Network. Sensors 2025, 25, 1476. [Google Scholar] [CrossRef] [PubMed]
- Wang, Q.; Xing, M.; Sun, Y.; Pan, X.; Jing, Y. Optical gas imaging for leak detection based on improved deeplabv3+ model. Opt. Lasers Eng. 2024, 175, 108058. [Google Scholar] [CrossRef]
- Xu, S.; Wang, X.; Sun, Q.; Dong, K. MWIRGas-YOLO: Gas Leakage Detection Based on Mid-Wave Infrared Imaging. Sensors 2024, 24, 4345. [Google Scholar] [CrossRef] [PubMed]
- Yu, H.; Wang, J.; Wang, Z.; Yang, J.; Huang, K.; Lu, G.; Deng, F.; Zhou, Y. A lightweight network based on local–global feature fusion for real-time industrial invisible gas detection with infrared thermography. Appl. Soft Comput. 2024, 152, 111138. [Google Scholar] [CrossRef]
- Yao, J.J.; Xiong, Z.H.; Li, S.G.; Yu, Z.; Liu, Y. TSFF-Net: A novel lightweight network for video real-time detection of SF6 gas leaks. Expert Syst. Appl. 2024, 247, 15. [Google Scholar] [CrossRef]
- Kastek, M.; Sosnowski, T.; Orżanowski, T.; Kopczyński, K.; Kwaśny, M. Multispectral gas detection method. WIT Trans. Ecol. Environ. 2009, 123, 227–236. [Google Scholar]
- Marc-André, G.; Karl-Alexandre, J.; Frédérick, M.; Pierre, T.; Vincent, F.; Éric, G.; Martin, C. Time-resolved thermal infrared multispectral imaging of gases and minerals. In Electro-Optical and Infrared Systems: Technology and Applications XI; SPIE: Bellingham, WA, USA, 2014; Volume 9249, pp. 268–277. [Google Scholar]
- Tian, C.; Yang, B.; Cai, M.; Fan, Q.; Wang, B.; Wang, W.; Qu, S. Influence of atmospheric Background on infrared target detection. Infrared Laser Eng. 2014, 43, 438–441. (In Chinese) [Google Scholar]
- Flanigan, D.F. Limits of passive remote detection of hazardous vapors by computer simulation. In Electro-Optical Technology for Remote Chemical Detection and Identification; SPIE: Bellingham, WA, USA, 1996; Volume 2763, pp. 117–127. [Google Scholar]
- Tang, G.; Ding, F.; Li, D.; Zhao, B.; Li, C.; Wang, J. Enhancing Open-Space Gas Detection Limit: A Novel Environmentally Adaptive Infrared Temperature Prediction Method for Uncooled Spectroscopy. Sensors 2024, 24, 7173. [Google Scholar] [CrossRef] [PubMed]
- IEC E. 60079; Explosive Atmospheres—Part 0: Equipment—General Requirements. International Electrotechnical Commission: Geneva, Switzerland, 2017.
- ISO 26142:2022; Hydrogen Detection Apparatus—Stationary applications. ISO: Geneva, Switzerland, 2022.











Disclaimer/Publisher’s Note: The statements, opinions and data contained in all publications are solely those of the individual author(s) and contributor(s) and not of MDPI and/or the editor(s). MDPI and/or the editor(s) disclaim responsibility for any injury to people or property resulting from any ideas, methods, instructions or products referred to in the content. |
© 2025 by the authors. Licensee MDPI, Basel, Switzerland. This article is an open access article distributed under the terms and conditions of the Creative Commons Attribution (CC BY) license (https://creativecommons.org/licenses/by/4.0/).
Share and Cite
Chen, L.; Yang, Z. Research on Gas Detection Algorithm Based on Reconstruction of Background Infrared Radiation. Photonics 2025, 12, 570. https://doi.org/10.3390/photonics12060570
Chen L, Yang Z. Research on Gas Detection Algorithm Based on Reconstruction of Background Infrared Radiation. Photonics. 2025; 12(6):570. https://doi.org/10.3390/photonics12060570
Chicago/Turabian StyleChen, Li, and Zhen Yang. 2025. "Research on Gas Detection Algorithm Based on Reconstruction of Background Infrared Radiation" Photonics 12, no. 6: 570. https://doi.org/10.3390/photonics12060570
APA StyleChen, L., & Yang, Z. (2025). Research on Gas Detection Algorithm Based on Reconstruction of Background Infrared Radiation. Photonics, 12(6), 570. https://doi.org/10.3390/photonics12060570
