High-Bandwidth Intensity-Difference Squeezed State at 895 nm Based on Four-Wave Mixing
Abstract
1. Introduction
2. The 100 MHz Broadband BHD at the 895 nm Wavelength
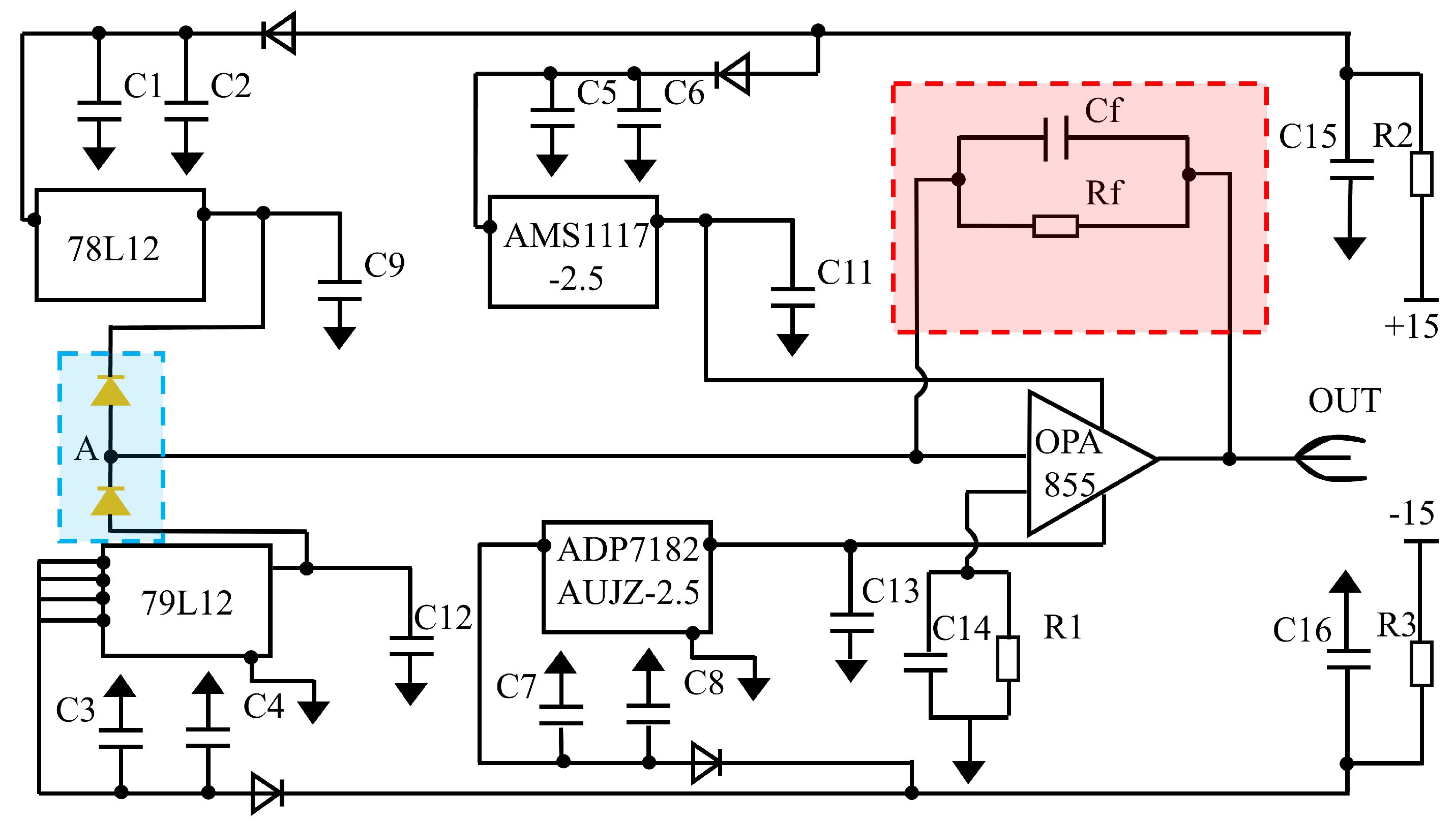
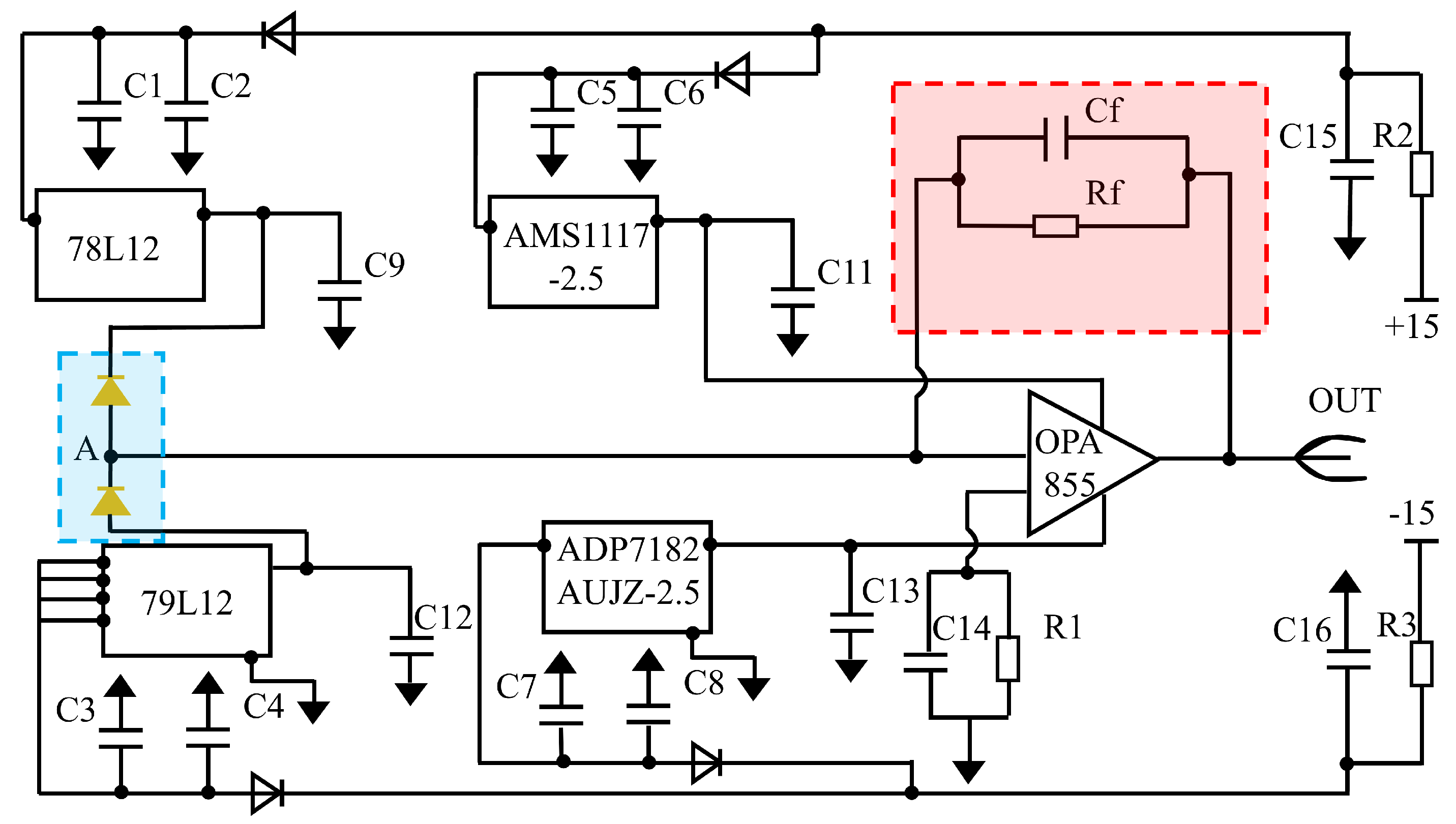
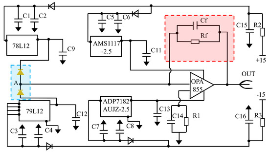
2.1. BHD Circuit Design
2.2. Performance Characterization of the Detector
3. Broadband Intensity-Difference Squeezing at 895 nm Based on the FWM Proces
3.1. Experimental Generation of Intensity-Difference Squeezing with a 100 MHz Bandwidth
3.2. Experimental Investigation of the Cavity-Enhanced FWM Process
4. Conclusions
Author Contributions
Funding
Data Availability Statement
Conflicts of Interest
References
- Walls, D. Squeezed states of light. Nature 1983, 306, 141–146. [Google Scholar] [CrossRef]
- Huo, M.; Qin, J.; Sun, Y.; Yan, Z.; Jia, X. Generation of intensity difference squeezed state at a wavelength of 1.34 μm. Chin. Opt. Lett. 2018, 16, 052701. [Google Scholar] [CrossRef]
- Weedbrook, C.; Pirandola, S.; García-Patrón, R.; Cerf, N.J.; Ralph, T.C.; Shapiro, J.H.; Lloyd, S. Gaussian quantum information. Rev. Mod. Phys. 2012, 84, 621–669. [Google Scholar] [CrossRef]
- Lunghi, T.; Brask, J.B.; Lim, C.C.W.; Lavigne, Q.; Bowles, J.; Martin, A.; Zbinden, H.; Brunner, N. Self-testing quantum random number generator. Phys. Rev. Lett. 2015, 114, 150501. [Google Scholar] [CrossRef]
- Herrero-Collantes, M.; Garcia-Escartin, J.C. Quantum random number generators. Rev. Mod. Phys. 2017, 89, 015004. [Google Scholar] [CrossRef]
- Nabors, C.D.; Shelby, R.M. Two-color squeezing and sub-shot-noise signal recovery in doubly resonant optical parametric oscillators. Phys. Rev. A 1990, 42, 556–559. [Google Scholar] [CrossRef]
- Kennedy, T.A.B. Quantum theory of cross-phase-modulational instability: Twin-beam correlations in a χ(3) process. Phys. Rev. A 1991, 44, 2113–2123. [Google Scholar] [CrossRef] [PubMed]
- Casacio, C.A.; Madsen, L.S.; Terrasson, A.; Waleed, M.; Barnscheidt, K.; Hage, B.; Taylor, M.A.; Bowen, W.P. Quantum-enhanced nonlinear microscopy. Nature 2021, 594, 201–206. [Google Scholar] [CrossRef] [PubMed]
- Li, B.B.; Bilek, J.; Hoff, U.B.; Madsen, L.S.; Forstner, S.; Prakash, V.; Schäfermeier, C.; Gehring, T.; Bowen, W.P.; Andersen, U.L. Quantum enhanced optomechanical magnetometry. Optica 2018, 5, 850. [Google Scholar] [CrossRef]
- Appel, J.; Figueroa, E.; Korystov, D.; Lobino, M.; Lvovsky, A.I. Quantum memory for squeezed light. Phys. Rev. Lett. 2008, 100, 093602. [Google Scholar] [CrossRef]
- Polzik, E.S.; Carri, J.; Kimble, H.J. Spectroscopy with squeezed light. Phys. Rev. Lett. 1992, 68, 3020–3023. [Google Scholar] [CrossRef]
- Lvovsky, A.I. Squeezed Light. In Photonics: Scientific Foundations, Technology and Applications; John Wiley & Sons, Ltd.: Hoboken, NJ, USA, 2015; pp. 121–163. [Google Scholar]
- Slusher, R.E.; Hollberg, L.W.; Yurke, B.; Mertz, J.C.; Valley, J.F. Observation of squeezed states generated by four-wave mixing in an optical cavity. Phys. Rev. Lett. 1985, 55, 2409–2412. [Google Scholar] [CrossRef]
- Vahlbruch, H.; Mehmet, M.; Danzmann, K.; Schnabel, R. Detection of 15 dB squeezed states of light and their application for the absolute calibration of photoelectric quantum efficiency. Phys. Rev. Lett. 2016, 117, 110801. [Google Scholar] [CrossRef] [PubMed]
- Glorieux, Q.; Guidoni, L.; Guibal, S.; Likforman, J.-P.; Coudreau, T. Strong quantum correlations in four-wave mixing in 85Rb vapor. Quantum Opt. 2010, 7727, 772703. [Google Scholar]
- Boyer, V.; Marino, A.M.; Pooser, R.C.; Lett, P.D. Entangled images from four-wave mixing. Science 2008, 321, 544–547. [Google Scholar] [CrossRef] [PubMed]
- Liu, S.; Lou, Y.; Jing, J. Interference-induced quantum squeezing enhancement in a two-beam phase-sensitive amplifier. Phys. Rev. Lett. 2019, 123, 113602. [Google Scholar]
- Ma, R.; Liu, W.; Qin, Z.; Jia, X.; Gao, J. Generating quantum correlated twin beams by four-wave mixing in hot cesium vapor. Phys. Rev. A 2017, 96, 043843. [Google Scholar] [CrossRef]
- Yoshikawa, J.I.; Yokoyama, S.; Kaji, T.; Sornphiphatphong, C.; Shiozawa, Y.; Makino, K.; Furusawa, A. Generation of one-million-mode continuous-variable cluster state by unlimited time-domain multiplexing. APL Photonics 2016, 1, 060801. [Google Scholar] [CrossRef]
- Takanashi, N.; Inokuchi, W.; Serikawa, T.; Furusawa, A. Generation and measurement of a squeezed vacuum up to 100 MHz at 1550 nm with a semi-monolithic optical parametric oscillator designed towards direct coupling with waveguide modules. Opt. Express 2019, 27, 18900–18909. [Google Scholar] [CrossRef]
- Raussendorf, R.; Briegel, H.J. A one-way quantum computer. Phys. Rev. Lett. 2001, 86, 5188–5191. [Google Scholar] [CrossRef] [PubMed]
- Yokoyama, S.; Ukai, R.; Armstrong, S.C.; Yoshikawa, J.-I.; van Loock, P.; Furusawa, A. Demonstration of a fully tunable entangling gate for continuous-variable one-way quantum computation. Phys. Rev. A 2015, 92, 032304. [Google Scholar] [CrossRef]
- Lodewyck, J.; Bloch, M.; García-Patrón, R.; Fossier, S.; Karpov, E.; Diamanti, E.; Debuisschert, T.; Cerf, N.J.; Tualle-Brouri, R.; McLaughlin, S.W.; et al. Quantum key distribution over 25 km with an all-fiber continuous-variable system. Phys. Rev. A 2007, 76, 042305. [Google Scholar] [CrossRef]
- Mehmet, M.; Eberle, T.; Steinlechner, S.; Vahlbruch, H.; Schnabel, R. Demonstration of a quantum-enhanced fiber Sagnac interferometer. Opt. Lett. 2010, 35, 1665–1667. [Google Scholar] [CrossRef]
- Ganapathy, D.; Jia, W.; Nakano, M.; Xu, V.; Aritomi, N.; Cullen, T.; Kijbunchoo, N.; Dwyer, S.E.; Mullavey, A.; McCuller, L.; et al. Broadband quantum enhancement of the LIGO detectors with frequency-dependent squeezing. Phys. Rev. X 2023, 13, 041021. [Google Scholar] [CrossRef]
- Chelkowski, S.; Vahlbruch, H.; Danzmann, K.; Schnabel, R. Coherent control of broadband vacuum squeezing. Phys. Rev. A 2007, 75, 043814. [Google Scholar] [CrossRef]
- Serikawa, T.; Yoshikawa, J.-I.; Makino, K.; Frusawa, A. Creation and measurement of broadband squeezed vacuum from a ring optical parametric oscillator. Opt. Express 2016, 24, 28383–28391. [Google Scholar] [CrossRef]
- Breitenbach, G.; Müller, T.; Pereira, S.F.; Poizat, J.-P.; Schiller, S.; Mlynek, J. Squeezed vacuum from a monolithic optical parametric oscillator. J. Opt. Soc. Am. B 1995, 12, 2304–2309. [Google Scholar] [CrossRef]
- Ast, S.; Mehmet, M.; Schnabel, R. High-bandwidth squeezed light at 1550 nm from a compact monolithic PPKTP cavity. Opt. Express 2013, 21, 13572–13579. [Google Scholar] [CrossRef]
- Tasker, J.F.; Frazer, J.; Ferranti, G.; Allen, E.J.; Brunel, L.F.; Tanzilli, S.; D’Auria, V.; Matthews, J.C. Silicon photonics interfaced with integrated electronics for 9 GHz measurement of squeezed light. Nat. Photonics 2021, 15, 11–15. [Google Scholar] [CrossRef]
- Jin, X.; Su, J.; Zheng, Y.; Chen, C.; Wang, W.; Peng, K. Balanced homodyne detection with high common mode rejection ratio based on parameter compensation of two arbitrary photodiodes. Opt. Express 2015, 23, 23859–23866. [Google Scholar] [CrossRef]
- Wang, S.; Niu, X.; Wu, G.; Dong, R. 1.55 GHz balanced homodyne detector with high gain flatness based on low noise amplifier. Rev. Sci. Instrum. 2025, 96, 023003. [Google Scholar] [CrossRef] [PubMed]





Disclaimer/Publisher’s Note: The statements, opinions and data contained in all publications are solely those of the individual author(s) and contributor(s) and not of MDPI and/or the editor(s). MDPI and/or the editor(s) disclaim responsibility for any injury to people or property resulting from any ideas, methods, instructions or products referred to in the content. |
© 2025 by the authors. Licensee MDPI, Basel, Switzerland. This article is an open access article distributed under the terms and conditions of the Creative Commons Attribution (CC BY) license (https://creativecommons.org/licenses/by/4.0/).
Share and Cite
Ma, R.; Zhang, W.; Wu, X.; Qu, X.; Su, X. High-Bandwidth Intensity-Difference Squeezed State at 895 nm Based on Four-Wave Mixing. Photonics 2025, 12, 1073. https://doi.org/10.3390/photonics12111073
Ma R, Zhang W, Wu X, Qu X, Su X. High-Bandwidth Intensity-Difference Squeezed State at 895 nm Based on Four-Wave Mixing. Photonics. 2025; 12(11):1073. https://doi.org/10.3390/photonics12111073
Chicago/Turabian StyleMa, Rong, Wen Zhang, Xiaowei Wu, Xiaoqin Qu, and Xiaolong Su. 2025. "High-Bandwidth Intensity-Difference Squeezed State at 895 nm Based on Four-Wave Mixing" Photonics 12, no. 11: 1073. https://doi.org/10.3390/photonics12111073
APA StyleMa, R., Zhang, W., Wu, X., Qu, X., & Su, X. (2025). High-Bandwidth Intensity-Difference Squeezed State at 895 nm Based on Four-Wave Mixing. Photonics, 12(11), 1073. https://doi.org/10.3390/photonics12111073

