Next Article in Journal
Effect of Vortex Finder Wall Thickness on Internal Flow Field and Classification Performance in a Hydrocyclone
Next Article in Special Issue
Phytochemical and Nutritional Profile of Apricot, Plum-Apricot, and Plum Stones
Previous Article in Journal
Effective Liquid–Liquid Extraction for the Recovery of Grape Pomace Polyphenols from Natural Deep Eutectic Solvents (NaDES)
Previous Article in Special Issue
Antimicrobial Profiling of Piper betle L. and Piper nigrum L. Against Methicillin-Resistant Staphylococcus aureus (MRSA): Integrative Analysis of Bioactive Compounds Based on FT-IR, GC-MS, and Molecular Docking Studies
 
 
Font Type:
Arial Georgia Verdana
Font Size:
Aa Aa Aa
Line Spacing:
Column Width:
Background:
Review

Extraction of Phenolic Compounds from Agro-Industrial By-Products Using Natural Deep Eutectic Solvents: A Review of Green and Advanced Techniques

by
Fernanda de Sousa Bezerra
and
Maria Gabriela Bello Koblitz
*
Food and Nutrition Graduate Program (PPGAN), Federal University of the State of Rio de Janeiro (UNIRIO), 296 Pasteur Av. 2nd floor, Rio de Janeiro 22290-240, RJ, Brazil
*
Author to whom correspondence should be addressed.
Separations 2025, 12(6), 150; https://doi.org/10.3390/separations12060150
Submission received: 29 April 2025 / Revised: 26 May 2025 / Accepted: 30 May 2025 / Published: 3 June 2025

Abstract

As sustainability gains prominence, the circular economy has encouraged the valorization of agri-food by-products, which are rich in phenolic compounds known for their antioxidant and anti-inflammatory properties. Conventional extraction methods commonly employ organic solvents, which contradict green chemistry principles. Natural deep eutectic solvents (NaDESs) have emerged as environmentally friendly alternatives for recovering bioactive compounds from food waste. This review investigated recent studies (2020–2024) on ultrasound (UAE), microwave (MAE), and pressurized liquid extraction (PLE) using NaDESs to extract phenolic compounds from agri-food by-products. A total of 116 publications were initially identified, of which 19 met the inclusion criteria. UAE combined with NaDESs proved effective, particularly for fruit and oilseed residues. MAE achieved good yields for phenolic acids and flavonoids but showed limitations on high temperatures. PLE, though less explored, demonstrated promising results when optimized for temperature, pressure, and NaDES composition. The combination of NaDESs with assisted extraction techniques enhanced yield, selectivity, and environmental performance compared to conventional approaches. These findings highlight a greener and more efficient strategy for phenolic recovery within a biorefinery framework. Ultimately, this approach contributes to the sustainable management and valorization of agri-food by-products, supporting circular economy principles and the development of cleaner extraction technologies for functional ingredients.

1. Introduction

The concept of circular economy (CE) is based on the “4Rs”, which stands for reduce, reuse, recycle, and recover. The main definition is to manage waste and by-products by giving them another use and stopping the “end-of-life” concept [1]. Any raw solid material that is generated by industry is considered by-product, while waste is any material that is discarded after human consumption, whether it is solid or liquid. The use of the concept of by-product intends to show that this type of product can still be reused and that this is not the end of its useful life [2]. Not only does the food industry generate waste, but there is also significant generation of waste in the automotive, construction and demolition, mining, and textile industries [3]. According to a report by the United Nations Environment Program (UNEP), global waste production could reach 3.7 billion tons by 2050 if no control measure is taken. Currently, North America is the continent that produces the most solid waste per capita, with more than 2 kg/person/day, and the one that produces the least is South and Central Asia, with 0.5 kg/person/day. Food and garden waste are responsible for more than 50% of global waste production, followed by paper and cardboard, plastic, other materials (textiles, wood, rubber, leather, household, and personal hygiene products), glass, and metal. Food and garden waste represent a little less than 60% of the waste generated in South America, just lower than Africa (>65%) and Asia (>60%) [4].
It is true that agriculture is one of the largest by-product generators. The oil industry produces cake and meal from fruits and oilseeds rich in oil, such as sunflower [5], but also from leaves that are removed as a result of harvesting, such as date palm and olive [6,7,8]. In cereal production, bran is generated, such as in rice [9], and in the production of juices, pomace like apple [10] and jaboticaba [11] are generated. Only in the former examples are there several phenolic compounds, such as chlorogenic acid, hydroxytyrosol, anthocyanins, ferulic acid, and oleuropein. Even though almost 1 billion tons of agri-food waste (AFW) is produced annually, these so-called “wastes”, mainly rich in bioactive compounds, are not recovered from their matrices and are commonly used for animal feed [12,13]. For example, wine is produced on a large scale throughout the world, but its production generates a large amount of pomace, a by-product rich in phenolic compounds that may promote health in humans [14]. By-products are the main source of bioactive compounds, such as phenolic compounds, which are known as secondary metabolites from plants, that present an aromatic ring and at least one hydroxyl group. Their consumption is commonly associated with anti-inflammatory, antioxidant, anti-hypertensive effects [15]. The parameters of extraction such as heat, pressure, and solvent applied interfere with the final yield of bioactive compounds [16].
The extraction of these bioactive compounds used to be performed mainly by applying organic solvents like methanol, ethanol, acetone, and others [16,17], but these are not compatible with the “green chemistry” appeal that the CE concept requires. Natural deep eutectic solvents (NaDESs) are a much greener way of extracting bioactive compounds of AFW, as they are natural extractors and a proven alternative to common organic solvents. NaDESs are formulated with sugar, amino acids, and/or organic acids, which are known as primary plant metabolites, like sucrose, glycerol, betaine, and choline chloride. Briefly, these solvents are made by the combination of a hydrogen bond donor (HBD) and a hydrogen bond acceptor (HBA) under mixing [15]. In the last few years, these greener solvents have been studied for their superior capacity of extracting phenolic compounds from by-products in comparison to conventional solvents [18,19,20]. NaDESs align with the principles of “green chemistry” by preventing waste, by promoting less hazardous syntheses by being benign chemicals, by being reusable, and by reducing the risk of accidents due to being nonflammable [21,22].
The conventional extraction of phenolic compounds has been based on liquid–liquid and solid–liquid or Soxhlet extraction, and, depending on the form of presentation of the matrix, substantial amounts of organic solvents have been commonly used. Nevertheless, there are methodologies to assist in the extraction of phenolic compounds in order to increase their extraction from the raw material, which are used in association with organic solvents but are also viable for NaDES media [23]. The choice of the ideal extraction method must consider the characteristics of the target compounds, the source matrix, and the composition of NaDESs (components, molar ratio, and percentage of water added), since the viscosity of NaDESs can be a problem for most extraction methods. Viscosity can affect mass transfer and hinder heat penetration as well as pressure application. However, these are parameters that can be adjusted by adding water and controlling the temperature, for example. The combination of NaDESs with techniques such as ultrasound-assisted extraction (UAE), microwave-assisted extraction (MAE), and pressurized liquid extraction (PLE) provides a green and efficient alternative for the extraction of bioactive compounds, offering significant advantages in terms of sustainability and extraction efficiency [15,24]. Table 1 presents the advantages and disadvantages of using three methods commonly applied as auxiliary extraction methods of phenolic compounds. In this review, we present these three methods: ultrasound-assisted extraction (UAE), microwave-assisted extraction (MAE) and pressurized liquid extraction (PLE). The objective of this research was to evaluate the types of assisted extractions associated with the use of NaDESs in by-products and the effect of these auxiliary methodologies in the process of obtaining bioactive compounds. The use of these methodologies in association with NaDESs can potentialize the extraction of bioactive compounds from agro-industrial waste, as natural solvents show characteristics aligning with the concept of green chemistry and the auxiliary methods should promote greater mass transfer from the matrix to the solvent. This may help overcome the greater disadvantage of NaDESs: the high viscosity that considerably slows the above-mentioned mass transfer.

2. Methods

Research was conducted using the Science Direct, PubMed, and Scopus databases for original research that had studied the extraction of phenolic compounds from by-products using natural deep eutectic solvents. An initial search was performed to define the most common extraction methodologies. The key words used were “natural deep eutectic solvents” AND “by products” AND “phenolic compounds”, and in relation to the method, the words were “extraction method” OR “liquid-liquid extraction” OR “UAE” OR “MAE” OR “PLE”.
The following studies were included: research published between 2020 and 2024 that was original research dealing with matrices derived from food by-products and that applied NaDESs as the extraction solvent and had a goal of extracting phenolic compounds. Any studies not featuring these attributes were excluded.

3. Research Search Results

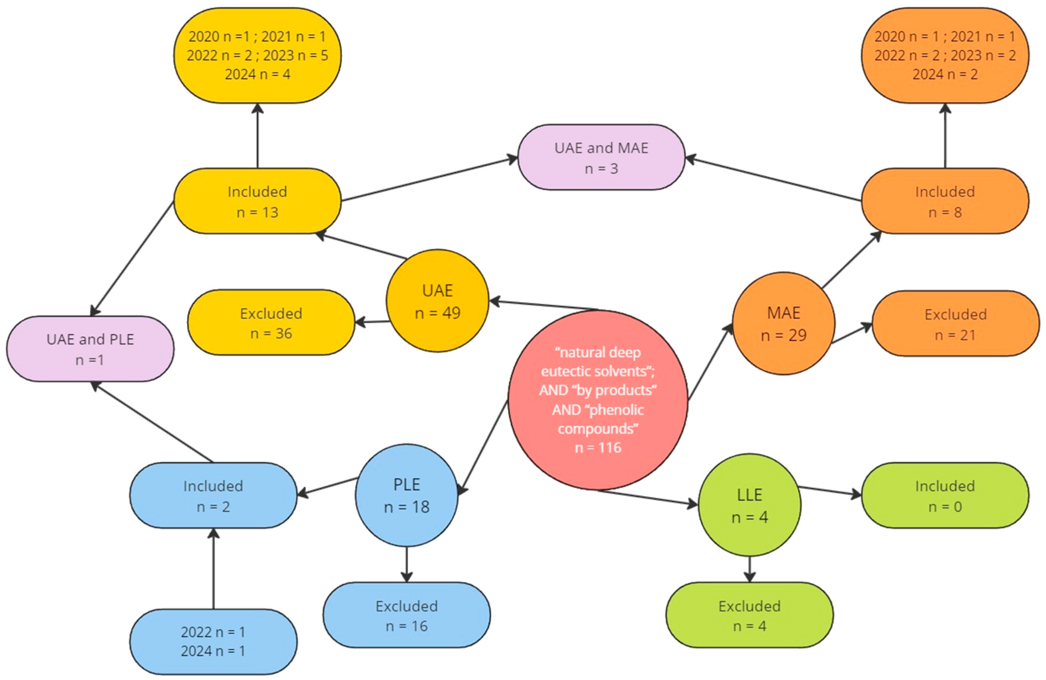
A total of 116 scientific studies were found using the keywords. To filter the works by extraction type, an extra keyword was added to the search related to each specific auxiliary method, which resulted in the exclusion of 20 works. A total of 96 studies were found among the researched methods. Posterior to evaluating each result, 73 studies that were unrelated to the topic or were reviews were excluded, and 19 were selected. Among the included studies, 3 evaluated UAE and MAE and 1 UAE and PLE, adding up to a total of 23 studies (Figure 1). No research that used the liquid–liquid extraction methodology to obtain phenolic compounds from by-products of food matrices was found. It was observed that the application of NaDESs accompanied by auxiliary extraction methods to obtain phenolic compounds from waste food matrices has been a rising topic, as 56% of the work found was published in the last 2 years of the studied range (2020–2024). The studies were mostly produced on the Asian continent, followed by Europe and the American continents.

4. Ultrasound-Assisted Extraction of Phenolic Compounds with NaDESs

Ultrasound-assisted extraction (UAE) is a technique that uses high-frequency sound waves to extract compounds from a sample. Ultrasound waves create cavitation, which causes local heating, high pressure, and disruption of the sample matrix [23]. The mechanism that makes UAE an excellent option to obtain bioactive compounds is the vibration produced by the equipment that disrupts the cell walls of the sample, helping the solvent penetrate it and enhancing the transfer from the plant sample to the solvent [25,27].
The use of an NaDES as the solvent for the extraction of phenolic compounds has been studied in fruits, vegetables, and non-food matrices but also on by-products. The use of NADESs coupled with UAE has shown promising results for the extraction of polyphenols, as NADESs can effectively solubilize a wide range of polyphenolic compounds [15]. UAE is one of the most employed auxiliary extraction techniques with NaDESs. It is a simple, inexpensive, and efficient alternative to conventional extraction methods and often enhances the yield when associated with NaDESs rather than using water, ethanol, or other organic solvents. Factors like ultrasound conditions (temperature, power, and time), NaDES composition, and sample characteristics need to be optimized to maximize polyphenol recovery [24]. In Table 2, the studies chosen under the inclusion criteria from the use of UAE to obtain phenolic compounds from AFW using NaDES combinations are presented.
Six different NADES compositions were investigated as extraction solvents for spent coffee grounds, and the betaine-based NADESs were found to be more effective than the ones based on choline chloride or conventional hydroethanolic solutions. Probe ultrasound extraction for 15 min resulted in 15.99 mg GAE/g of spent coffee, and after an optimization, there was a final recovery of 21.99 mg GAE/g of spent coffee. Optimized conditions were 30 min, 127.5 W, and 25% water addition to the NaDES, which reduced its viscosity [28]. Chaves et al. (2024) [29] also assessed samples with probe ultrasound to recover phenolic compounds from lemon peels. The first screening showed the best affinity with choline chloride–acetic acid (ChCL–AA), so this NaDES was tested for different molar ratios, ultrasonic power, and extraction times to obtain hesperidin and narirutin using probe ultrasound equipment. The initial ratio (1:2) proved to be the best for both target compounds, and time and ultrasonic power were optimized at 5 min and 400 W, although 320 W also achieved the maximum yield of the target compounds (5.25 mg hesperidin/g biomass and 0.21 mg narirutin/g biomass). The UAE outperformed conventional techniques like maceration and magnetic stirring in terms of extraction efficiency [29]. An optimization was also carried out to evaluate the phenolic composition of broccoli leaves, with similar power (383 W) and longer time (31 min) at up to 49 °C. Neochlorogenic acid was the most abundant phenolic compound extracted, followed by ferulic acid, quinic acid, chlorogenic acid, and caffeic acid. The total phenolic compound (TPC) value of the extract reached 4.91 mg/g of broccoli leaves [30].
A lactic acid–glucose NaDES was the most efficient solvent, extracting 1786 mg of chlorogenic acid per liter of extract from sunflower meal, better than 40% ethanol with 1305 mg/L, after a 1 min treatment with probe ultrasound without temperature control or any previous heat and stirring extraction [5]. Integrating a chlorine chloride–malic acid solvent with the ultrasonication technique resulted in a synergistic effect, significantly enhancing the extraction yield and bioactivities of the phenolic extracts from Chinese nut (Carya cathayensis Sarg) peels compared to conventional extraction methods. The experimental TPC value, under the optimal conditions, was 60.84 ± 0.48 mg gallic acid equivalents (GAE)/g dry weight (DW), an improvement of 120% after UAE [31].
Among the studies presented here, those that used probe equipment for ultrasound application pointed to the superiority of NaDESs compared to traditional methods and/or organic (also traditional) solvents for the extraction of phenolic compounds from agri-food waste. This reinforced the evidence in favor of the use of these green solvents as a promising alternative. The diversity of target matrices and extracted compounds demonstrated the versatility of NaDESs in extracting high-added-value bioactive phytochemicals. However, there is still a need for studies that investigate different NaDES formulations to evaluate the efficacy and cost–benefit ratio of the possible combinations and their target applications. Additionally, studies on the real impact of thermal degradation of the extracted phenolic compounds are also desirable.
Table 2. Phenolic compound recovery in NaDESs using UAE.
Table 2. Phenolic compound recovery in NaDESs using UAE.
NaDES ComponentsBy-ProductExtractionResultsReference
HBAHBD
Lactic acid *GlucoseSunflower mealUltrasonic probe
1 min
Maximum power
Lactic acid NaDESs showed 26% higher extraction power than ethanol 40%, used as control[5]
Choline chlorideGlycerol
Choline chlorideMalic acidBroccoli leavesProbe cell crusher
20 kHz
Optimization of time, solvent–sample ratio, temperature, and ultrasonic power
Optimized conditions were
36.35 mL/g; 49.5 °C, 31.4 min; and 383 W
[30]
l-Lactic acid
Glucose
Oxalic acid
1,2-Propylenglykol
1,3-Butandiol
Glycerol
Citric acid
D-Sorbitol
Urea
Choline chlorideAcetic acidLemon peelUltrasonic probe
160, 240, 320, and 400 W
2, 4, 6, 8, and 10 min
Best results: 320 W, 6 min, and 40% water[29]
Choline chlorideMalic acidPeels of Carya cathayensis SargUltrasonic probe
20 kHz
Optimization of time, solvent–sample ratio, temperature, and ultrasonic power
Improvement of more than 120% after the ultrasound treatment
Optimized conditions were
15 min; 40 mL/g; 80 °C; and 460 W
[31]
Choline chlorideGlycerolSpent coffeeUltrasonic probe
15 min
160 W—9 s pulse and 3 s off
Optimization:
solid–liquid ratio; % water; time; and power
75% v/v with 25% water, 30 min, 3% solid-to-liquid ratio, and 127.5 W (ultrasonic power)
Improvement of 1.5 times over the initial extraction
[28]
Lactic acid
Citric acid
BetaineCitric acid
Lactic acid
Glycerol
Choline chlorideGlycerolDate palm leavesWater bath ultrasound—40 °C,
40 and 60 W, and
30 and 60 min
UAE treatment had 500 GAE µg/100 mg, while aqueous samples without UAE had approximately 400 GAE µg/100 mg[6]
Oxalic acid
Citric acid
Malic acid
Xylose
Glucose
Choline chlorideGlycerolAvocado epicarp and seedUltrasound bath: 28 °C
40 kHz
30 min
In comparison with PLE, the UAE had higher extraction power in seeds
Best combination: Bet–Fru in epicarp (~150 mg GAE/g DS) and ChCl–Fru in seeds (~60 mg GAE/g DS)
[32]
Lactic acid
Glucose
Fructose
Citric acid
BetaineGlycerol
Lactic acid
Glucose
Fructose
Citric acid
Choline chlorideMalic acidSour cherry pomaceUltrasonic bath
30 min at 40 °C
Increase from <2000 µg/g TPC to >2500 µg/g TPC after UAE in all samples[19]
Urea
Fructose
Choline chlorideGlycerolApple pomaceOptimization:
10 to 50 min; 20 to 70 °C
Sample–solvent ratio; 50 and 120 W/cm2; 20 to 100%—duty cycle
Only time sample–solvent ratio and duty cycle had influence in higher amounts of phenolic contents; glycerol NaDES had 1.9 times more chlorogenic acid than conventional extraction
Optimized conditions were
40 min; 30% water; 1:30 ratio; 40 °C; 83.2 W/cm2; and 75% duty cycle
[33]
Lactic acid
Citric acid
Choline chloride1,6-HexanediolCoffee silverskinUltrasonic bath—30 °C
30 min
40 kHz
Optimization:
Time, temperature, liquid–solid ratio, and % water
An initial screening obtained 8mg GAE/g CS, after optimization 19.19 mg GAE/g CS
Optimized conditions were 30% water; 45 mL/g liquid–solid ratio; 90 min; and 85 °C
[34]
Lactic acid
Glycerol
Choline chlorideOxalic acidRice branUltrasonic bath—50 °C
37 kHz
50 min
Optimization:
Time, sample–solvent ratio, and % water
ChCl–EtG combination was 33% more effective than methanol extraction
20% water; 40 min; and 1:6 g/mL
Higher yield of 26.49 mg GAE/g DW
[20]
Glycerol
Ethylene glycol
Urea
Fructose
Choline chlorideOxalic acidFoxtail millet branUltrasonic bath—50 °C
30 min
250 W
Optimization:
% water, time, temperature, and power
The best combination was Gly–CA, extraction 2 times higher than the control with 80% methanol
29% water; 247 W; 61 °C; and 31 min
[9]
Lactic acid
Glycerol
ProlineGlycerol
Lactic acid
GlycineLactic acid
Glycerol
GlycerolCitric acid
Sodium acetate
Choline chlorideFructoseOlive leavesUltrasonic bath—35 °C
24 h
CA–Glc (87 ppm) and LA–G (74 ppm) had better affinity with the sample and, therefore, better extraction amounts than organic solvents and water lower than 40 ppm.[8]
Citric acid
Lactic acid
Glucose
Lactic acidGlucose
Citric acidGlycine
* In bold are the NaDES combinations that showed the best results in each study, when applicable. HBA—hydrogen bond acceptors; HBD—hydrogen bond donors.
In Abdelrahman et al. (2023) [6], choline chloride combinations were used for the phenolic compound recovery from date palm leaves. The water content of the NaDESs helped reach a higher extraction yield, as the water reduced the viscosity of the solvents. In a previous screening, the work performed a conventional extraction, and the choline chloride–glycerol combination showed the highest yield with 40% water. After optimization, this NaDES was able to extract approximately 500 µg GAE/100 mg of date palm leaves with UAE after 30 min, which was lower than the extraction performed without UAE (600 µg GAE/100 g). Regarding coffee silverskin, an initial screening in an ultrasonic bath at 30 °C for 30 min was used to test the molar ratio and water content of three combinations of NaDESs, and choline chloride–1.6-hexanediol showed the best efficiency with a 1:7 ratio and 30% water, resulting in a 23.6 mg GAE/g of coffee silverskin. A lower water content and higher ratio led to lower extraction power [34].
Grisales-Mejía et al. (2024) [32] assessed two types of hydrogen bond acceptors—chlorine chloride and betaine—for the treatment of avocado epicarp and seed in an ultrasound bath for 30 min at 28 °C. Each by-product resulted in a different best combination: betaine–fructose for the epicarp (150 mg GAE/g DS) and choline chloride–fructose for the seed (65 mg GAE/g dry sample), although the betaine–fructose showed no significant difference for the latter. Other fruits by-products have also been studied, like sour cherry pomace, which showed significantly better results using NaDESs than conventional solvents. Heat and stirring extraction on an NaDES medium showed better results than UAE, especially with a choline chloride–malic acid combination (3238 µg/g lyophilized sour cherry pomace) [19].
According to Gil-Martín et al. (2022) [25], temperatures between 45 °C and 55 °C should be ideal for phenolic compound extraction, as these compounds may prove thermosensitive. On the other hand, Rashid et al. (2023) [33], when optimizing the extraction of polyphenols from apple pomace between 20 and 70 °C, found that temperatures higher than 40 °C led to a significant decrease in the TPC. The study determined that choline chloride–glycerol was a better extractor than ethanol 70% at 40 °C and 40 min.
Ratanasongtham et al. (2024) [20] applied longer extraction times. Rice bran samples were treated for 50 min and 50 °C, which had better results than 30 min because of the longer exposure to the treatment. Optimized extraction conditions were, however, 40 min with 20% water, resulting in a TPC value of 26 mg GAE/g DW. This study pointed out that UAE in NaDESs resulted in significantly higher results compared to conventional solvent extraction. For the extraction of foxtail millet bran, different NaDES formulations were evaluated in an ultrasonic bath at 50 °C for 30 min and 250 W. The control with 80% methanol resulted in two-times-lower TPC extracts than glycerol–citric acid and betaine–glycerol. The optimized conditions were 29% water and 247 W at 61 °C for 31 min, which yielded a TPC value of 7.8 mg ferulic acid equivalent/g [9]. Zurob et al. (2020) [8] extracted samples of olive leaves for 24 h in an ultrasonic bath at 35 °C to obtain hydroxytyrosol. A combination of citric acid–glycine was able to extract 87 ppm of the target compound, which was four times higher than with water.
Most of the studies that have assessed UAE applied ultrasonic baths, which demand longer exposure of the samples when compared to probe ultrasonic devices. Higher temperatures help to reduce the NaDES viscosity but could negatively affect the stability of the target phenolic compounds. The combination of UAE and NaDESs provides a green, sustainable, and effective extraction method, leading to high recoveries of bioactive substances from AFW. The cavitational, mechanical, and thermal effects of ultrasound, combined with the optimization of operating parameters of the process, contribute to the enhanced extraction of phenolic compounds in the by-products.
Most studies have used ultrasonic baths, which are more accessible and simple to operate, but probe equipment tends to be more efficient and does not cause large changes in sample temperature, which can lead to the degradation of target compounds. The exposure time of samples treated in the ultrasonic baths had to be greater than 30 min, while for the treatment with probe ultrasound, this time varied from 1 to 15 min. The studies also demonstrated that the water content can be decisive in reducing the viscosity of the NaDESs, increasing the extraction efficiency. However, more studies are needed on the limits of this dilution, considering that elevated water levels may lead to the disruption of the NaDES macromolecule.

5. Microwave-Assisted Extraction of Phenolic Compounds with NaDES

Microwave-assisted extraction (MAE) involves the use of microwave radiation energy to heat up the solute–solvent mixture. The generated heat facilitates the solvents’ diffusivity into the sample to improve the diffusion of the target phytochemicals out of the sample [23]. To extract phenolic compounds, MAE uses electric and magnetic fields to disrupt the hydrogen bonds of the sample, dissolving the target compounds on the solvent and obtaining higher extraction yields in a shorter time when compared to other extraction methods [25,27]. MAE is useful in the extraction of some types of polyphenols like phenolic acids and flavonoids, but it should be taken into consideration that anthocyanins and tannins are more heat-sensitive and might be destroyed during microwave extraction as a result of the high temperatures applied [23].
The combination of MAE and NaDESs is a promising approach for the recovery of polyphenols from AFW [26]. MAE is an effective auxiliary extraction technique that has been combined with NaDESs. The extraction yields obtained with MAE–NaDESs were often higher than those from maceration or UAE with NaDES. Optimal MAE conditions in terms of microwave power (W), temperature, and NaDES composition need to be determined through experimental design approaches [24]. Overall, the MAE–NaDES approach represents an environmentally friendly strategy that combines the extraction efficiency of NaDESs with the speed of MAE [26]. Table 3 presents the studies found in the search for studies that used MAE.
Date palm leaves associated with a choline chloride–glycerol NaDES were treated for 2 min with 30% water at 400 W in MAE, and approximately 800 µg/100 mg was recovered, which was twice the amount obtained with water extraction, and 30% of this value corresponded to ferulic acid. After optimization with 49% water at 800 W for 0.84 min, a maximum yield of 762 µg/100 mg was obtained [6]. Another by-product from palm, the pressed fiber, was also rich in ferulic acid. Ng & Nu’man (2021) [35] treated these latter samples with choline chloride–acetic acid, testing temperatures ranging from 40 to 80 °C and treatment times from 3 to 15 min. Temperatures higher than 70 °C were found to reduce the yield, and between 12 and 15 min, no significant difference was observed. The amount of ferulic acid extracted under microwave heating at 60 °C for 9 min was 0.609 mg/g to 0.617 mg/g, and this increased up to 1.123 mg/g when the heating duration was extended to 15 min. The MAE–NaDES extraction method was more efficient compared to conventional solvent extraction for recovering ferulic acid from palm pressed fiber.
Nine combinations of NaDESs were evaluated under MAE at 65 °C for 20 min for the phenolic extraction of olive leaves. After the first screening the choline chloride–ethylene glycol had higher extraction power, without a significant difference compared to methanol. The optimized conditions were 79.6 °C for 16.7 min and 43.3% water, which generated a TPC value of 32 mg GAE/g olive leaves [7].
Popovic et al. (2022) [19] chose shorter treatment times (15 s) to extract phenolic compounds from sour cherry pomace; the choline chloride–malic acid combination was found to perform better, although all NaDES compositions had improved results in comparison to 50% ethanol and acidic methanol. However, in this study, conventional heat and stirring extraction had better results than the use of MAE. Alchera et al. (2024) [10] compared choline chloride and sugar NaDESs with organic solvents for the extraction of phenolic compounds from blueberry by-products. The optimized conditions were 30 min at 60 °C, and the final yield with the NaDESs was 61% higher than with conventional solvents.
Among the surveyed studies using MAE, the longest treatment time applied was 90 min of microwave heating for polyphenol extraction from spent coffee, using choline chloride and betaine as the HBA for NaDES formulations. Treatment time proved less significant than the solvent–sample ratio and temperature. The betaine–glycerol combination was selected, and optimized extraction conditions of 60 °C, 30 min, 50% water, and a 50% ratio resulted in extracts with a TPC value of 30.9 mg GAE/g of spent coffee [28]. Hazelnut by-products were treated under microwave heating at 92 °C for 38 min with 24% water in an NaDES of choline chloride–1,2-propylene glycol and resulted in extracts that were richer in caffeic acid, gallic acid, and ferulic acid than ethanolic extracts obtained in the same conditions [36].
In Frosi et al.’s study (2024) [37], an optimization with a choline chloride NaDES on corn cob was proposed. Conventional solvent extraction, MAE extraction using a hydroethanolic solvent, and MAE using NaDESs were investigated, but none of the NaDESs showed better yield results than the conventional solvents for this by-product. The highest yield was obtained with 62.4% ethanol, 88 °C, 5 min, and a 42.8 mL/g solvent–solid ratio, and after HPLC quantification, the MAE ethanolic extract was 2.6 times higher the concentration of the NaDES extract.
The microwave irradiation helped improve the extraction efficiency and reduce the phenolic compounds’ extraction time and showed higher efficiency than UAE in some matrices. Optimizing the extraction medium helped to solubilize the target compounds, while the microwave heating improved their release from the AFW matrix. The combination of MAE and NaDESs proved to be an innovative and efficient approach for the extraction of phenolic compounds from agro-industrial residues. The results obtained highlighted the potential of this technique to reduce extraction time and increase yield. However, its large-scale application will depend on the optimization for each matrix and the assessment of the economic viability of the methodology. Despite the efficiency of microwave-assisted extraction, the heating inherent to the technique can lead to the degradation of the target compounds. Therefore, further studies of the stability of these compounds are necessary to determine the critical operating temperatures.

6. Pressurized Liquid Extraction of Phenolic Compounds with NaDESs

Pressurized liquid extraction (PLE) is a technique that uses high temperature and pressure to efficiently extract compounds from a sample. The sample is placed in an extraction cell, sealed, and pressurized; then, the solvent is pumped into the cell. The pressure and temperature are the key parameters in this method and are applied to physically change the properties of the sample, keeping the solvent liquid regardless of the temperature applied, disrupting the sample matrix, improving mass transfer, and extracting the target compounds [27,38,39].
The use of PLE as an innovative and high-yield green technique for recovering phenolic compounds can be performed using green solvents like water and NaDESs, which enhances the yield and bioactivity of the extracts. Implementing PLE with green solvents like NaDESs has shown promising outcomes, but more research is needed on the effect of temperature on NaDES behavior and strategies to reduce their viscosity [15,38]. Table 4 presents the studies found in the search for works that used PLE.
Only two studies were found using PLE and NaDESs in AFW (Table 4). The first one used water and acidified water in comparison to choline chloride NaDESs in jaboticaba by-products. The optimal conditions for the assay were 90 °C, with a 47% NaDES solution and a flow rate of 5.3 mL/min. Choline chloride–propylene glycol achieved the highest yield and was able to extract 85.68 mg GAE/g dw, while water and acidified water extracted at most 74.47 mg GAE/g dw and 72.97 mg GAE/g dw, respectively [11].
PLE and UAE were compared for the extraction of avocado epicarp and seed using different compositions of choline chloride and betaine NaDESs. The epicarp extracts obtained by PLE using choline chloride NADESs generated TPC values up to 185 ± 9 mg gallic acid equivalent/g dw. Although PLE led to a general improvement in phenolic compound extraction compared to UAE, the differences were not considered substantial [32], especially when differences in costs and apparatus were taken into account.
Despite being a methodology that well aligns with the principles of green chemistry, few studies have evaluated the capacity of PLE in NaDES media. Those few, however, showed promising results. The viscosity of NaDESs may become an obstacle to the application of the technique, depending on the pressure used and the NaDES formulation chosen. As with the other methods discussed in this review, the high temperatures applied can lead to degradation of the target compounds.

7. Conclusions

NaDESs are a sustainable alternative for the extraction of phenolic compounds, as they have been shown to increase extraction yield when compared to traditional organic solvents. In the application of innovative auxiliary extraction methods such as UAE, MAE, and PLE, this effect may be even more significant.
Among the extraction methods discussed, the use of NaDESs in combination with UAE proved to be highly effective for the solubilization of phenolic compounds as a simple, low-cost, and high-efficiency method compared to conventional methods, such as maceration and magnetic stirring or shaker agitation. When using MAE, it is possible to conduct fast and high-yield extractions, although caution is required with thermosensitive compounds. PLE, although studied less in the extraction of phenolic compounds from by-products, demonstrated significant potential to increase the yield for the extraction of phenolic compounds, with the need for further investigations to optimize the processing conditions of temperature and pressure and minimize the viscosity of solvents.
These auxiliary methods represent significant advances in terms of efficiency, sustainability, and yield, but they also have limitations that require attention and refinement in future research. The viscosity of NaDESs is still the most common technical barrier when these green solvents are used. In PLE, solvent fluidity is essential; therefore, it presents greater challenges for application. The addition of water has been pointed out as a solution, but care must be taken to ensure that the NaDES macromolecule is not destroyed. For MAE and PLE, the low thermal stability of the bioactive compounds is a recurring hindrance, as anthocyanins and tannins in particular are sensitive to high temperatures, which are frequently necessary for these processes.
To mitigate these limitations, studies should focus on developing low-viscosity NaDES formulations and the maximum limits for water addition. Future research should also explore experimental modeling aiming to preserve the target compounds and adapt the best conditions for different matrices. Further research in the above-mentioned themes will not only improve the efficiency and sustainability of these processes but will also contribute to the full reuse of agro-industrial waste, promoting a positive impact on the circular economy through biorefining by applying green chemistry.

Author Contributions

F.d.S.B.—conceptualization, formal analysis, data curation, writing—original draft; M.G.B.K.—funding acquisition, project administration, supervision, writing—review and editing. All authors have read and agreed to the published version of the manuscript.

Funding

This research was funded by CNPq [grant number: 142512/2020-6 and 372592/2022-8].

Data Availability Statement

Data will be available upon request.

Conflicts of Interest

The authors declare no conflicts of interest.

Abbreviations

The following abbreviations are used in this manuscript:
NaDESNatural deep eutectic solvents
UAEUltrasound-assisted extraction
MAEMicrowave-assisted extraction
PLEPressurized liquid extraction
CECircular economy
UNEPUnited Nations Environment Program
HBDHydrogen bond donor
HBAHydrogen bond acceptor
AFWAgro-food waste
GAEGallic acid equivalents
DWDry weight

References

  1. Kirchherr, J.; Yang, N.-H.N.; Schulze-Spüntrup, F.; Heerink, M.J.; Hartley, K. Conceptualizing the Circular Economy (Revisited): An Analysis of 221 Definitions. Resour. Conserv. Recycl. 2023, 194, 107001. [Google Scholar] [CrossRef]
  2. Chiaraluce, G.; Bentivoglio, D.; Del Conte, A.; Lucas, M.R.; Finco, A. The second life of food by-products: Consumers’ intention to purchase and willingness to pay for an upcycled pizza. Clean. Responsible Consum. 2024, 14, 100198. [Google Scholar] [CrossRef]
  3. Meskers, C.; Worrell, E.; Reuter, M.A. (Eds.) Handbook of Recycling: State-of-the-Art for Practitioners, Analysts, and Scientists, 2nd ed.; Elsevier: Amsterdam, The Netherlands, 2024; ISBN 978-0-323-85514-3. [Google Scholar]
  4. I.S.W.A. United Nations Environment Programme, Global Waste Management Outlook 2024—Beyond an Age of Waste: Turning Rubbish into a Resource. 2024. Available online: https://wedocs.unep.org/20.500.11822/44939 (accessed on 3 March 2025).
  5. Bezerra, F.D.S.; Ramos, G.S.M.; Carvalho, M.G.D.O.; Koblitz, M.G.B. Natural deep eutectic solvents characteristics determine their extracting and protective power on chlorogenic acids from sunflower meal. Sustain. Chem. Pharm. 2024, 37, 101430. [Google Scholar] [CrossRef]
  6. Abdelrahman, R.; Hamdi, M.; Baba, W.N.; Hassan, H.M.; Maqsood, S. Synergistic combination of natural deep eutectic solvents and green extraction techniques for the valorization of date palm leaves: Optimization of the solvent-biomass interaction. Microchem. J. 2023, 195, 109503. [Google Scholar] [CrossRef]
  7. Alañón, M.E.; Ivanović, M.; Gómez-Caravaca, A.M.; Arráez-Román, D.; Segura-Carretero, A. Choline chloride derivative-based deep eutectic liquids as novel green alternative solvents for extraction of phenolic compounds from olive leaf. Arab. J. Chem. 2020, 13, 1685–1701. [Google Scholar] [CrossRef]
  8. Zurob, E.; Cabezas, R.; Villarroel, E.; Rosas, N.; Merlet, G.; Quijada-Maldonado, E.; Romero, J.; Plaza, A. Design of natural deep eutectic solvents for the ultrasound-assisted extraction of hydroxytyrosol from olive leaves supported by COSMO-RS. Sep. Purif. Technol. 2020, 248, 117054. [Google Scholar] [CrossRef]
  9. Zheng, B.; Yuan, Y.; Xiang, J.; Jin, W.; Johnson, J.B.; Li, Z.; Wang, C.; Luo, D. Green extraction of phenolic compounds from foxtail millet bran by ultrasonic-assisted deep eutectic solvent extraction: Optimization, comparison and bioactivities. LWT 2022, 154, 112740. [Google Scholar] [CrossRef]
  10. Alchera, F.; Ginepro, M.; Giacalone, G. Microwave-assisted extraction (MAE) of bioactive compounds from blueberry by-products using a sugar-based NADES: A novelty in green chemistry. LWT 2024, 192, 115642. [Google Scholar] [CrossRef]
  11. Benvenutti, L.; Zielinski, A.A.F.; Ferreira, S.R.S. Pressurized aqueous solutions of deep eutectic solvent (DES): A green emergent extraction of anthocyanins from a Brazilian berry processing by-product. Food Chem. X 2022, 13, 100236. [Google Scholar] [CrossRef]
  12. Awogbemi, O.; Kallon, D.V.V. Valorization of agricultural wastes for biofuel applications. Heliyon 2022, 8, e11117. [Google Scholar] [CrossRef]
  13. Ezeorba, T.P.C.; Okeke, E.S.; Mayel, M.H.; Nwuche, C.O.; Ezike, T.C. Recent advances in biotechnological valorization of agro-food wastes (AFW): Optimizing integrated approaches for sustainable biorefinery and circular bioeconomy. Bioresour. Technol. Rep. 2024, 26, 101823. [Google Scholar] [CrossRef]
  14. Živković, N.; Čakar, U.; Petrović, A. Effects of spontaneous and inoculated fermentation on the total phenolic content and antioxidant activity of Cabernet Sauvignon wines and fermented pomace. Food Feed Res. 2024, 51, 119–129. [Google Scholar] [CrossRef]
  15. Koh, Q.Q.; Kua, Y.L.; Gan, S.; Tan, K.W.; Lee, T.Z.E.; Cheng, W.K.; Lau, H.L.N. Sugar-based natural deep eutectic solvent (NADES): Physicochemical properties, antimicrobial activity, toxicity, biodegradability and potential use as green extraction media for phytonutrients. Sustain. Chem. Pharm. 2023, 35, 101218. [Google Scholar] [CrossRef]
  16. Ali, A.; Riaz, S.; Sameen, A.; Naumovski, N.; Iqbal, M.W.; Rehman, A.; Mehany, T.; Zeng, X.-A.; Manzoor, M.F. The Disposition of Bioactive Compounds from Fruit Waste, Their Extraction, and Analysis Using Novel Technologies: A Review. Processes 2022, 10, 2014. [Google Scholar] [CrossRef]
  17. Mir-Cerdà, A.; Nuñez, O.; Granados, M.; Sentellas, S.; Saurina, J. An overview of the extraction and characterization of bioactive phenolic compounds from agri-food waste within the framework of circular bioeconomy. TrAC Trends Anal. Chem. 2023, 161, 116994. [Google Scholar] [CrossRef]
  18. Martinović, M.; Krgović, N.; Nešić, I.; Žugić, A.; Tadić, V.M. Conventional vs. Green Extraction Using Natural Deep Eutectic Solvents—Differences in the Composition of Soluble Unbound Phenolic Compounds and Antioxidant Activity. Antioxidants 2022, 11, 2295. [Google Scholar] [CrossRef]
  19. Popovic, B.M.; Micic, N.; Potkonjak, A.; Blagojevic, B.; Pavlovic, K.; Milanov, D.; Juric, T. Novel extraction of polyphenols from sour cherry pomace using natural deep eutectic solvents—Ultrafast microwave-assisted NADES preparation and extraction. Food Chem. 2022, 366, 130562. [Google Scholar] [CrossRef]
  20. Ratanasongtham, P.; Bunmusik, W.; Luangkamin, S.; Mahatheeranont, S.; Suttiarporn, P. Optimizing green approach to enhanced antioxidants from Thai pigmented rice bran using deep eutectic solvent-based ultrasonic-assisted extraction. Heliyon 2024, 10, e23525. [Google Scholar] [CrossRef]
  21. American Chemical Society 12 Principles of Green Chemistry. Available online: https://www.acs.org/greenchemistry/principles/12-principles-of-green-chemistry.html (accessed on 1 July 2024).
  22. Anastas, P.T.; Warner, J.C. Green Chemistry: Theory and Practice, 1st ed.; Oxford University Press: Oxford, UK, 1998; ISBN 0-19-850234-6. [Google Scholar]
  23. Alara, O.R.; Abdurahman, N.H.; Ukaegbu, C.I. Extraction of phenolic compounds: A review. Curr. Res. Food Sci. 2021, 4, 200–214. [Google Scholar] [CrossRef]
  24. Fourmentin, S.; Costa Gomes, M.; Lichtfouse, E. (Eds.) Deep Eutectic Solvents for Medicine, Gas Solubilization and Extraction of Natural Substances; Environmental Chemistry for a Sustainable World; Springer International Publishing: Cham, Switzerland, 2021; Volume 56, ISBN 978-3-030-53068-6. [Google Scholar]
  25. Gil-Martín, E.; Forbes-Hernández, T.; Romero, A.; Cianciosi, D.; Giampieri, F.; Battino, M. Influence of the extraction method on the recovery of bioactive phenolic compounds from food industry by-products. Food Chem. 2022, 378, 131918. [Google Scholar] [CrossRef]
  26. Tapia-Quirós, P.; Granados, M.; Sentellas, S.; Saurina, J. Microwave-assisted extraction with natural deep eutectic solvents for polyphenol recovery from agrifood waste: Mature for scaling-up? Sci. Total Environ. 2024, 912, 168716. [Google Scholar] [CrossRef] [PubMed]
  27. López-Salas, L.; Expósito-Almellón, X.; Borrás-Linares, I.; Lozano-Sánchez, J.; Segura-Carretero, A. Design of experiments for green and GRAS solvent extraction of phenolic compounds from food industry by-products—A systematic review. TrAC Trends Anal. Chem. 2024, 171, 117536. [Google Scholar] [CrossRef]
  28. Tzani, A.; Lymperopoulou, T.; Pitterou, I.; Karetta, I.; Belfquih, F.; Detsi, A. Development and optimization of green extraction process of spent coffee grounds using natural deep eutectic solvents. Sustain. Chem. Pharm. 2023, 34, 101144. [Google Scholar] [CrossRef]
  29. Chaves, J.O.; De Souza Mesquita, L.M.; Strieder, M.M.; Contieri, L.S.; Pizani, R.S.; Sanches, V.L.; Viganó, J.; Neves Bezerra, R.M.; Rostagno, M.A. Eco-friendly and high-performance extraction of flavonoids from lemon peel wastes by applying ultrasound-assisted extraction and eutectic solvents. Sustain. Chem. Pharm. 2024, 39, 101558. [Google Scholar] [CrossRef]
  30. Cao, Y.; Song, Z.; Dong, C.; Ni, W.; Xin, K.; Yu, Q.; Han, L. Green ultrasound-assisted natural deep eutectic solvent extraction of phenolic compounds from waste broccoli leaves: Optimization, identification, biological activity, and structural characterization. LWT 2023, 190, 115407. [Google Scholar] [CrossRef]
  31. Fu, X.; Wang, D.; Belwal, T.; Xu, Y.; Li, L.; Luo, Z. Sonication-synergistic natural deep eutectic solvent as a green and efficient approach for extraction of phenolic compounds from peels of Carya cathayensis Sarg. Food Chem. 2021, 355, 129577. [Google Scholar] [CrossRef]
  32. Grisales-Mejía, J.F.; Cedeño-Fierro, V.; Ortega, J.P.; Torres-Castañeda, H.G.; Andrade-Mahecha, M.M.; Martínez-Correa, H.A.; Álvarez-Rivera, G.; Mendiola, J.A.; Cifuentes, A.; Ibañez, E. Advanced NADES-based extraction processes for the recovery of phenolic compounds from Hass avocado residues: A sustainable valorization strategy. Sep. Purif. Technol. 2024, 351, 128104. [Google Scholar] [CrossRef]
  33. Rashid, R.; Mohd Wani, S.; Manzoor, S.; Masoodi, F.A.; Masarat Dar, M. Green extraction of bioactive compounds from apple pomace by ultrasound assisted natural deep eutectic solvent extraction: Optimisation, comparison and bioactivity. Food Chem. 2023, 398, 133871. [Google Scholar] [CrossRef]
  34. Taweekayujan, S.; Somngam, S.; Pinnarat, T. Optimization and kinetics modeling of phenolics extraction from coffee silverskin in deep eutectic solvent using ultrasound-assisted extraction. Heliyon 2023, 9, e17942. [Google Scholar] [CrossRef]
  35. Ng, M.H.; Nu’man, A.H. Investigation on the use of deep eutectic solvent with microwave assistance for the extraction of ferulic acid from palm pressed fibre. Curr. Res. Green Sustain. Chem. 2021, 4, 100155. [Google Scholar] [CrossRef]
  36. Bener, M.; Şen, F.B.; Önem, A.N.; Bekdeşer, B.; Çelik, S.E.; Lalikoglu, M.; Aşçı, Y.S.; Capanoglu, E.; Apak, R. Microwave-assisted extraction of antioxidant compounds from by-products of Turkish hazelnut (Corylus avellana L.) using natural deep eutectic solvents: Modeling, optimization and phenolic characterization. Food Chem. 2022, 385, 132633. [Google Scholar] [CrossRef] [PubMed]
  37. Frosi, I.; Balduzzi, A.; Colombo, R.; Milanese, C.; Papetti, A. Recovery of polyphenols from corn cob (Zea mays L.): Optimization of different green extraction methods and efficiency comparison. Food Bioprod. Process. 2024, 143, 212–220. [Google Scholar] [CrossRef]
  38. Machado, T.D.O.X.; Portugal, I.; Kodel, H.D.A.C.; Fathi, A.; Fathi, F.; Oliveira, M.B.P.P.; Dariva, C.; Souto, E.B. Pressurized liquid extraction as an innovative high-yield greener technique for phenolic compounds recovery from grape pomace. Sustain. Chem. Pharm. 2024, 40, 101635. [Google Scholar] [CrossRef]
  39. Višnjevec, A.M.; Barp, L.; Lucci, P.; Moret, S. Pressurized liquid extraction for the determination of bioactive compounds in plants with emphasis on phenolics. TrAC Trends Anal. Chem. 2024, 173, 117620. [Google Scholar] [CrossRef]
Figure 1. Search results. UAE (yellow)—ultrasound-assisted extraction; MAE (orange)–microwave-assisted extraction; PLE (blue)—pressurized liquid extraction; LLE (green)—liquid–liquid extraction. Studies that used two methods are shown in lilac.
Figure 1. Search results. UAE (yellow)—ultrasound-assisted extraction; MAE (orange)–microwave-assisted extraction; PLE (blue)—pressurized liquid extraction; LLE (green)—liquid–liquid extraction. Studies that used two methods are shown in lilac.
Separations 12 00150 g001
Table 1. Advantages and disadvantages of the routine use of UAE, MAE, and PLE as auxiliary extraction methods.
Table 1. Advantages and disadvantages of the routine use of UAE, MAE, and PLE as auxiliary extraction methods.
MethodAdvantagesDisadvantagesReference
UAEFacilitates solvent diffusion
Easy to use
Low cost
Applicable to NaDESs
More effective than conventional extraction
Reduced solvent volume
Short extraction time
For water bath ultrasound:
prolonged periods (>40 min) less reproducible than probe ultrasound;
can negatively affect compounds
For probe ultrasound:
require small sample amounts;
no temperature control
[7,23,25]
MAEDisrupts cell walls
Easy to use
Automated
Many samples
Short extraction time
High temperature
Applicable to NaDESs
Depends on concentration and cleaning steps for samples
Uneven heating of the sample
High energy consumption
Can negatively affect thermosensitive compounds
[7,25,26]
PLEHigh temperature and pressure
Reduced solvent volume
Easy to use
Automated
Accurate
Applicable to NaDESs
Time consuming
Expensive instrumentation
[7,23,25]
Table 3. Phenolic compound recovery in NaDESs using MAE.
Table 3. Phenolic compound recovery in NaDESs using MAE.
NaDES ComponentsBy-ProductExtractionResultsReference
HBAHBD
Choline chlorideGlycerolDate palm leavesMicrowave—40 °C
Optimization:
time, power, and % water
MAE treatment had higher extraction (~800 GAE µg/100 mg) in comparison to samples of ethanol and methanol 70%
Optimization:
49% water and 800 W for 0.84 min
[6]
Oxalic acid
Citric acid
Malic acid
Xylose
Glucose
Choline chlorideAcetic acidPalm pressed fiberMicrowave
40–80 °C
3–15 min
Higher amounts of ferulic acid were obtained at 15 min and 60 °C (1.123 mg/g)[35]
Choline chlorideLactic acidOlive leavesMicrowave extractor
Optimization:
40–80 °C; 10–40 min; and water 0–70%
ChCL–EtG had the higher extraction power in initial screening with >25 mg/g dw After optimization, the maximum yield of 32 mg/g was reached
Optimization:
79.6 °C; 16.7 min; and 43.3% water
[7]
Oxalic acid
Tartaric acid
1,4-Butanediol
Ethylene glycol
Xylitol
1,2-Propanediol
Maltose
Urea
GlucoseGlycerolLactic acidBlueberry by productsOptimization:
60–70 °C; 15–30 min; sample–solvent ratio; and heating ramp–isotherm ratio
Sugar NaDESs showed better results compared to ethanol and ChCl NaDESs
Optimization results: 60 °C; 30 min; 2 min/min heating ramp/isotherm ratio; and 20 mL/g sample–solvent
[10]
Choline chlorideGlycerolCitric acid
Choline chlorideMalic acidSour cherry pomaceMicrowave
90 W
3 cycles of 5 s
All samples had greater phenolic compounds amounts (>2500 µg/g) than the conventional solvents (<2000 µg/g) when under MAE[19]
Urea
Fructose
Choline chloride1,2-butandiolTurkish hazelnut by-productsMicrowave
Optimization:
Time, temperature, and % water
The ChCl–PG combination was the best and got twice the amount of quinic acid in the hazelnut pomace (17.9 mg/kg DS) than ethanolic extracts
Optimization:
92 °C; 38 min; and 24% water
[36]
1,2-Propylene glycol
Glycerol
Malic acid
SucroseLactic acid
Fructose
SucroseCholine chloride
Fructose
Choline chlorideGlycerolSpent coffeeOptimization:
30–90 min; sample–solvent; and 30–60 °C
The best NaDESs were the ones with betaine as the HBA
In post-optimization, Bet–Gly had 1.6 times fold the initial concentration
Optimization results:
60 °C; 1% solid–liquid ratio; 30 min; and 50% water
[28]
Lactic acid
Citric acid
BetaineCitric acid
Lactic acid
Glycerol
Choline chlorideLactic acidCorn cobOptimization:
50–90 °C and 20–50% water
MAE with solvent was more inefficient in comparison to the MAE NaDES extraction
Optimization: 88 °C; 5 min; and 62.4% ethanol
[37]
Glycerol
1,2-Propanediol
Urea
In bold are the NaDES combinations that showed the best results in each study, when applicable. HBA—hydrogen bond acceptors; HBD—hydrogen bond donors.
Table 4. Phenolic compound recovery in NaDESs using PLE.
Table 4. Phenolic compound recovery in NaDESs using PLE.
NaDES ComponentsBy-ProductExtractionResultsReference
HBAHBD
Choline chloridePropylene glycolJaboticaba by-productsPressure 10 MPa
12 min
60, 90, and 120 °C
Flow rate: 3, 4, and 5 mL/min
15, 30, and 45% water
NaDESs had significantly better results in obtaining phenolic compounds by PLE (85 and 78 mg GAE/g DW) than water and acidified water samples (74 and 72 mg GAE/g DW)
90 °C, 5.3 mL/min, and 47% water
[11]
Malic acid
Choline chlorideGlycerolAvocado epicarp and seedStainless steel extraction cell
20 min
103.4 bar
100 °C
All combinations had more than 160 mg GAE/g on epicarp. The best combination for seed was choline chloride–lactic acid with 60 mg GAE/g[32]
Lactic acid
Glucose
BetaineGlycerol
Lactic acid
Glucose
In bold are the NaDES combinations that showed the best results in each study, when applicable. HBA—hydrogen bond acceptors; HBD—hydrogen bond donors.
Disclaimer/Publisher’s Note: The statements, opinions and data contained in all publications are solely those of the individual author(s) and contributor(s) and not of MDPI and/or the editor(s). MDPI and/or the editor(s) disclaim responsibility for any injury to people or property resulting from any ideas, methods, instructions or products referred to in the content.

Share and Cite

MDPI and ACS Style

Bezerra, F.d.S.; Koblitz, M.G.B. Extraction of Phenolic Compounds from Agro-Industrial By-Products Using Natural Deep Eutectic Solvents: A Review of Green and Advanced Techniques. Separations 2025, 12, 150. https://doi.org/10.3390/separations12060150

AMA Style

Bezerra FdS, Koblitz MGB. Extraction of Phenolic Compounds from Agro-Industrial By-Products Using Natural Deep Eutectic Solvents: A Review of Green and Advanced Techniques. Separations. 2025; 12(6):150. https://doi.org/10.3390/separations12060150

Chicago/Turabian Style

Bezerra, Fernanda de Sousa, and Maria Gabriela Bello Koblitz. 2025. "Extraction of Phenolic Compounds from Agro-Industrial By-Products Using Natural Deep Eutectic Solvents: A Review of Green and Advanced Techniques" Separations 12, no. 6: 150. https://doi.org/10.3390/separations12060150

APA Style

Bezerra, F. d. S., & Koblitz, M. G. B. (2025). Extraction of Phenolic Compounds from Agro-Industrial By-Products Using Natural Deep Eutectic Solvents: A Review of Green and Advanced Techniques. Separations, 12(6), 150. https://doi.org/10.3390/separations12060150

Note that from the first issue of 2016, this journal uses article numbers instead of page numbers. See further details here.

Article Metrics

Back to TopTop