Effect of University Social Capital on Working Students’ Dropout Intentions: Insights from Estonia
Abstract
1. Introduction
2. Literature Review
3. Materials and Methods
3.1. Method
3.2. Data
3.3. Characteristics of the Sample
4. Results
4.1. Results of Exploratory Factor Analysis
4.2. Results of Confirmatory Factor Analysis and Structured Equation Modeling
5. Discussion
6. Conclusions
Funding
Institutional Review Board Statement
Informed Consent Statement
Data Availability Statement
Conflicts of Interest
References
- EC. Education and Training Monitor 2022, Estonia; Directorate-General for Education, Youth, Sport and Culture (European Commission): Brussels, Belgium, 2022; Available online: https://t.ly/euZCJ (accessed on 3 May 2024).
- Ministry of Education & Research. Education Strategy 2021–2035; Government of Estonia: Tallinn, Estonia, 2021; Available online: https://t.ly/HrvJe (accessed on 3 May 2024).
- Statistics Estonia. Dropouts from Higher Education by Sex, Type of Institution and Level of Study, 4 April 2024. Available online: https://andmed.stat.ee/en/stat (accessed on 15 May 2024).
- Lee, J.C.; Staff, J. When Work Matters: The Varying Impact of Work Intensity on High School Dropout. Sociol. Educ. 2007, 80, 158–178. [Google Scholar] [CrossRef]
- Toyon, M. Student Employees’ Dropout Intentions: Work Excuse and University Social Capital as Source and Solution. Eur. J. Educ. Res. 2023, 12, 1329–1348. [Google Scholar] [CrossRef]
- Arenguseire Keskus. Eesti Kõrghariduse Hetkeseis Ja Väljakutsed (Higher Education in Estonia: Situation and Challenges); Foresight Centre: Tallinn, Estonia, 2022; Available online: https://shorturl.at/F44Ib (accessed on 3 May 2024).
- OECD. Education at a Glance 2022: OECD Indicators. 2022. Available online: https://shorturl.at/BMQVW (accessed on 3 May 2024).
- Brixiova, Z.; Égert, B. Labour Market Reforms and Outcomes in Estonia. Comp. Econ. Stud. 2012, 54, 103–120. [Google Scholar] [CrossRef]
- EURES. Labour Market Information: Estonia; European Commission: Brussels, Belgium, 2023; Available online: https://shorturl.at/3X1cj (accessed on 3 May 2024).
- OSKA. Eesti tööturg täna ja homme 2019–2027: Ülevaade Eesti tööturu olukorrast, tööjõuvajadusest ning sellest tulenevast koolitusvajadusest; OSKA Uuringuaruanne: Tallinn, Estonia, 2020; Available online: https://shorturl.at/4axbi (accessed on 3 May 2024).
- Beerkens, M.; Mägi, E.; Lill, L. University Studies as a Side Job: Causes and Consequences of Massive Student Employment in Estonia. High. Educ. 2010, 61, 679–692. [Google Scholar] [CrossRef]
- Masevičiūtė, K.; Šaukeckienė, V.; Ozolinčiūtė, E. Combining Studies and Paid Jobs: Thematic Reviews; Eurostudent, 2018. Available online: https://shorturl.at/WcgUM (accessed on 3 May 2024).
- Toyon, M. The Monochromatic Reality of Working Students in Estonia: Who Cannot Afford to Be University Students Without a Paid Job? In Open and Closed Societies: Historical Reasons and Modern Consequences of Inequality in Japan and Europe; 2022. Available online: https://shorturl.at/b72nX (accessed on 3 May 2024).
- Remenick, L.; Bergman, M. Support for Working Students: Considerations for Higher Education Institutions. J. Cont. High. Educ. 2021, 69, 34–45. [Google Scholar] [CrossRef]
- Kocsis, Z.; Pusztai, G. Student Employment as a Possible Factor of Dropout. Acta Polytech. Hung. 2020, 17, 183–199. [Google Scholar] [CrossRef]
- Hauschildt, K.; Gwosć, C.; Schirmer, H.; Wartenbergh-Cras, F. Social and Economic Conditions of Student Life in Europe: Eurostudent VII Synopsis of Indicators 2018–2021; Eurostudent, 2021. Available online: https://rb.gy/di4jpn (accessed on 3 May 2024).
- Pusztai, G. The Effects of Institutional Social Capital on Students’ Success in Higher Education. Hung. Educ. Res. J. 2014, 4, 1–13. [Google Scholar] [CrossRef]
- Coleman, J.S. Social Capital in the Creation of Human Capital. Am. J. Sociol. 1988, 94, S95–S120. [Google Scholar] [CrossRef]
- Marginson, S. Dynamics of National and Global Competition in Higher Education. High. Educ. 2006, 52, 1–39. [Google Scholar] [CrossRef]
- Tinto, V. Reflections: Rethinking Engagement and Student Persistence. Stud. Success 2023, 14, 1–7. [Google Scholar] [CrossRef]
- Joanis, S.; Burnley, J.; Mohundro, J.D. Social Capital’s Impact on College Graduation Rates, Debt, and Student Loan Defaults. J. Coll. Stud. Ret. 2022, 24, 366–385. [Google Scholar] [CrossRef]
- Bennett, J.; Anderson, W.H.; Jaradat, M.S.; Liebl, M.; Mustafa, M.B.; Bakken, L.; Vanderburgh, W.L. The Importance of Social Capital in the 1st Year of College. Res. World—Int. Ref. Soc. Sci. J. 2016, 7, 20–34. [Google Scholar] [CrossRef]
- Krieg, J.M.; Martin, D.D.; Wright, A.C. Friends Don’t Let Friends Drop Out. Educ. Econ. 2023, 32, 121–140. [Google Scholar] [CrossRef]
- Pearl, D.C. Exploring the Role of Mentoring Relationships and Social Capital Between College Students and Student Affairs Professionals; University of California: San Diego, CA, USA, 2013. [Google Scholar]
- Bourdieu, P. The Forms of Capital. In Handbook of Theory and Research for the Sociology of Education; Greenwood: Westport, CT, USA, 1986; pp. 247–258. [Google Scholar]
- Nahapiet, J.; Ghoshal, S. Social Capital, Intellectual Capital, and the Organizational Advantage. Acad. Manage. Rev. 1998, 23, 242–266. [Google Scholar] [CrossRef]
- Lin, N. Social Capital: A Theory of Social Structure and Action; Cambridge University Press: Cambridge, UK, 2001. [Google Scholar] [CrossRef]
- Toyon, M.A.S. Organisational Dynamics of University Social Capital: Developing Constructs Through Factor Analysis. Int. J. Educ. Methodol. 2024, 10, 37–50. [Google Scholar] [CrossRef]
- Braxton, J.M.; Doyle, W.R.; Hartley, H.V.; Hirschy, A.S.; Jones, W.A.; McLendon, M.K. Rethinking College Student Retention; Jossey-Bass: Hoboken, NJ, USA, 2013. [Google Scholar]
- Tinto, V. Dropout from Higher Education: A Theoretical Synthesis of Recent Research. Rev. Educ. Res. 1975, 45, 89–125. [Google Scholar] [CrossRef]
- Astin, A. Student Involvement: A Developmental Theory for Higher Education. J. Coll. Stud. Pers. 1984, 25, 297–308. [Google Scholar]
- Bean, J.P. Dropouts and Turnover: The Synthesis and Test of a Causal Model of Student Attrition. Res. High. Educ. 1980, 12, 155–187. [Google Scholar] [CrossRef]
- Drake, J.K. The Role of Academic Advising in Student Retention and Persistence. About Campus 2011, 16, 8–12. [Google Scholar] [CrossRef]
- Kuh, G.D.; Kinzie, J.; Buckley, J.A.; Bridges, B.K.; Hayek, J.C. Piecing Together the Learner Success Puzzle: Research, Propositions, and Recommendations. ASHE High. Educ. Rep. 2007, 32, 1–182. [Google Scholar] [CrossRef]
- Cabrera, A.F.; Nora, A.; Castaneda, M.B. College Persistence: Structural Equations Modeling Test of an Integrated Model of Student Retention. J. High. Educ. 1993, 64, 123–139. [Google Scholar] [CrossRef]
- Casanova, J.R.; Cervero, A.; Núñez, J.C.; Almeida, L.S.; Bernardo, A. Factors That Determine the Persistence and Dropout of University Students. Psicothema 2018, 30, 408–414. [Google Scholar] [CrossRef] [PubMed]
- Pusztai, G.; Fényes, H.; Szigeti, F.; Pallay, K. Dropped-Out Students and the Decision to Drop-Out in Hungary. Cent. Eur. J. Educ. Res. 2019, 1, 31–40. [Google Scholar] [CrossRef]
- Pascarella, E.T.; Terenzini, P.T. How College Affects Students; Wiley: Hoboken, NJ, USA, 2005. [Google Scholar]
- Thomas, L. Student Retention in Higher Education: The Role of Institutional Habitus. J. Educ. Policy 2002, 17, 423–442. [Google Scholar] [CrossRef]
- Tomlinson, M. Forms of Graduate Capital and Their Relationship to Graduate Employability. Educ. Train. 2017, 59, 338–352. [Google Scholar] [CrossRef]
- Tumin, T.; Faizuddin, A.; Mansir, F.; Purnomo, H.; Aisyah, N. Working Students in Higher Education: Challenges and Solutions. Al-Hayat J. Islam. Educ. 2020, 4, 79–89. [Google Scholar] [CrossRef]
- Putnam, R.D. Bowling Alone: The Collapse and Revival of American Community; Simon & Schuster: New York, NY, USA, 2001. [Google Scholar] [CrossRef]
- Acquaah, M.; Amoako-Gyampah, K.; Nyathi, N. Measuring and Valuing Social Capital: A Systematic Review; Network for Business Sustainability: South Africa, 2014. Available online: https://t.ly/-igRl (accessed on 3 May 2024).
- Bernstein-Yamashiro, B.; Noam, G.G. Teacher-Student Relationships: A Growing Field of Study. New Dir. Youth Dev. 2013, 137, 15–26. [Google Scholar] [CrossRef]
- Cornelius-White, J. Learner-Centered Teacher-Student Relationships Are Effective: A Meta-Analysis. Rev. Educ. Res. 2007, 77, 113–143. [Google Scholar] [CrossRef]
- Muller, C. The Role of Caring in the Teacher-Student Relationship for At-Risk Students. Sociol. Inq. 2001, 71, 241–255. [Google Scholar] [CrossRef]
- Kuh, G.D.; Kinzie, J.; Buckley, J.A.; Bridges, B.K.; Hayek, J.C. What Matters to Student Success: A Review of the Literature; National Postsecondary Education Cooperative: Washington, DC, USA, 2006; Available online: https://t.ly/nlKyO (accessed on 3 May 2024).
- Kerby, M.B. Toward a New Predictive Model of Student Retention in Higher Education: An Application of Classical Sociological Theory. J. Coll. Stud. Ret. 2015, 17, 138–161. [Google Scholar] [CrossRef]
- Lundberg, C.A. The Influence of Time Limitations, Faculty, and Peer Relationships on Adult Student Learning: A Causal Model. J. High. Educ. 2003, 74, 665–688. [Google Scholar] [CrossRef]
- Zhao, C.-M.; Kuh, G.D. Adding Value: Learning Communities and Student Engagement. Res. High. Educ. 2004, 45, 115–138. [Google Scholar] [CrossRef]
- Hayden, S.C.W.; Ledwith, K.E. Career Services in University External Relations. New Dir. Stud. Serv. 2014, 148, 81–92. [Google Scholar] [CrossRef]
- Schlesinger, J.; O’Shea, C.; Blesso, J. Undergraduate Student Career Development and Career Center Services: Faculty Perspectives. Career Dev. Q. 2021, 69, 145–157. [Google Scholar] [CrossRef]
- Hillage, J.; Pollard, E. Employability: Developing a Framework for Policy Analysis; DfEE Research Report 85; DfEE: London, UK, 1998. [Google Scholar]
- Yorke, M. Employability in Higher Education: What It Is—What It Is Not; The Higher Education Academy: Learning and Employability Series; LTSN Generic Centre: York, UK, 2006. [Google Scholar]
- Cheng, M.; Adekola, O.; Albia, J.; Cai, S. Employability in Higher Education: A Review of Key Stakeholders’ Perspectives. High. Educ. Eval. Dev. 2021, 16, 16–31. [Google Scholar] [CrossRef]
- Byrne, B.M. Structural Equation Modeling with AMOS: Basic Concepts, Applications, and Programming; Routledge: London, UK, 2010. [Google Scholar]
- Field, A. Discovering Statistics Using SPSS (and Sex and Drugs and Rock ‘n’ Roll); SAGE Publications Ltd: London, UK, 2009. [Google Scholar]
- Cuppen, J.; Muja, A.; Hauschildt, K.; Daniel, A.; Buck, D.; Mandl, S.; Unger, M. Eurostudent VII Version 3.1.0. Data Package; Research Data Centre for Higher Education Research and Science Studies: Hannover, Germany, 2023. [Google Scholar] [CrossRef]
- Cuppen, J.; Ardita, K.H.; Muja, D.; Buck, A.; Daniel, A. Eurostudent VII Micro Data: Data and Methods Report; German Centre for Higher Education Research and Science Studies: 2021. Available online: https://shorturl.at/n8VkL (accessed on 3 May 2024).
- Toyon, M.A.S. Sociodemographic Attributes and Dropout Intentions of Working University Students: Evidence from Estonia. Societies 2024, 14, 116. [Google Scholar] [CrossRef]
- Toyon, M.A.S. Examining the Relationships between Academic Adaptation and Life-Domain Issues among Working University Students in Estonia. Int. J. Learn. Teach. Educ. Res. 2023, 22, 58–72. [Google Scholar] [CrossRef]
- Tinto, V. Completing College: Rethinking Institutional Action; University of Chicago Press: Chicago, IL, USA, 2012. [Google Scholar] [CrossRef]
- Gable, R.A.; Hester, P.H.; Rock, M.L.; Hughes, K.G. Back to Basics: Rules, Praise, Ignoring, and Reprimands Revisited. Interv. Sch. Clin. 2009, 44, 195–205. [Google Scholar] [CrossRef]
- Hattie, J. Teachers Make a Difference, What Is the Research Evidence? New Zealand Council for Educational Research, 2003. Available online: https://shorturl.at/fNhYI (accessed on 3 May 2024).
- Brouwer, J.; Fernandes, C.A.; Steglich, C.E.; Jansen, E.P.; Hofman, W.A.; Flache, A. The Development of Peer Networks and Academic Performance in Learning Communities in Higher Education. Learn. Instr. 2022, 80, 101603. [Google Scholar] [CrossRef]
- Humlum, M.K.; Thorsager, M. The Importance of Peer Quality for Completion of Higher Education. IZA Institute of Labour Economics, 2021. Available online: https://docs.iza.org/dp14136.pdf (accessed on 3 May 2024).
- Toyon, M.A.S. Understanding the Maintenance of Students’ Trust in Universities from Estonian Context. Manag. Labour Stud. 2024, 49, 187–207. [Google Scholar] [CrossRef]




| Variables | Frequency | Percent |
|---|---|---|
| Gender: | ||
| Female | 1463 | 76.9 |
| Male | 439 | 23.1 |
| Age: | ||
| Up to 21 years | 351 | 18.5 |
| 22 to <25 years | 463 | 24.3 |
| 25 to <30 years | 405 | 21.3 |
| 30 years or over | 683 | 35.9 |
| Parents education: | ||
| Low education background (ISCED 0–2) | 118 | 6.2 |
| Medium education level of parents (ISCED 3–4) | 488 | 25.7 |
| High education level of parents (ISCED 5–8) | 1232 | 64.8 |
| No answer | 38 | 2.0 |
| Don’t know | 26 | 1.4 |
| Qualification: | ||
| Bachelor | 1098 | 57.7 |
| Master | 697 | 36.6 |
| Long national degree | 107 | 5.6 |
| Field of study: | ||
| Education | 212 | 11.1 |
| Arts and humanities | 316 | 16.6 |
| Social sciences, journalism and information | 253 | 13.3 |
| Business, administration and law | 367 | 19.3 |
| Natural sciences, mathematics and statistics | 122 | 6.4 |
| ICTs | 151 | 7.9 |
| Engineering, manufacturing and construction | 95 | 5.0 |
| Agriculture, forestry, fisheries, and veterinary | 15 | 0.8 |
| Health and welfare | 293 | 15.4 |
| Services | 75 | 3.9 |
| No answer | 3 | 0.2 |
| N | 1902 | 100 |
| Item Coding | Items Used for Operationalization | Mean | Standard Deviation | Factor Loading | Cronbach’s Alpha | Composite Reliability | Average Variance Extracted | Maximum Shared Squared |
|---|---|---|---|---|---|---|---|---|
| Teacher–student relationship | 0.837 | 0.840 | 0.510 | 0.180 | ||||
| Feedback_Teacher | Lecturers give helpful feedback | 2.299 | 1.0502 | 0.769 | ||||
| Motivating_Teacher | Lecturers motivate to do best work | 2.559 | 1.0372 | 0.782 | ||||
| Clarity_Instruction | Lecturers extremely good at explaining things | 2.365 | 0.8505 | 0.744 | ||||
| Rapport_Teacher | Get along well with lecturers | 1.823 | 0.8094 | 0.733 | ||||
| Engagement_Teacher | Lecturers interested in what students has to say | 2.267 | 0.9955 | .763 | ||||
| Peer network | 0.827 | 0.830 | 0.720 | 0.120 | ||||
| Collegiality_Peer | Know a lot of fellow students to discuss subject-related questions | 2.262 | 1.1398 | 0.894 | ||||
| Networking_Peer | Contact with many students in study program | 2.391 | 1.2030 | 0.908 | ||||
| Support service satisfaction | 0.762 | 0.780 | 0.540 | 0.160 | ||||
| Work_Study_Bal | Satisfaction with support to balance my studies and paid job | 3.679 | 1.5139 | 0.865 | ||||
| Family_Study_Bal | Satisfaction with support to balance my studies and family | 4.044 | 1.6595 | 0.868 | ||||
| Career_Prep | Satisfaction with support in the preparation for my (future) work life | 3.368 | 1.4783 | 0.650 | ||||
| Employability trust | 0.656 | 0.660 | 0.490 | 0.180 | ||||
| Employability_Nat | How well the study program prepares for the national labor market | 2.485 | 1.3683 | 0.835 | ||||
| Employability_Intl | How well the study program prepares for the international labor market | 3.379 | 1.5663 | 0.824 | ||||
| Dropout intentions | 0.630 | 0.650 | 0.480 | 0.080 | ||||
| Dropping_Risk1 | I am seriously thinking about changing my current main study program | 4.492 | 0.9831 | 0.834 | ||||
| Dropping_Risk2 | I am seriously thinking of completely abandoning my higher education studies | 4.622 | 0.8731 | 0.852 | ||||
| TSR | SS | PN | ET | DI | |
|---|---|---|---|---|---|
| TSR | 0.716 | ||||
| SS | 0.400 | 0.735 | |||
| PN | 0.352 | 0.201 | 0.846 | ||
| ET | 0.418 | 0.357 | 0.235 | 0.703 | |
| DI | −0.277 | −0.078 | −0.218 | −0.263 | 0.695 |
| Path | Estimate | Standard Error | Critical Ratio | p | Remarks | ||
|---|---|---|---|---|---|---|---|
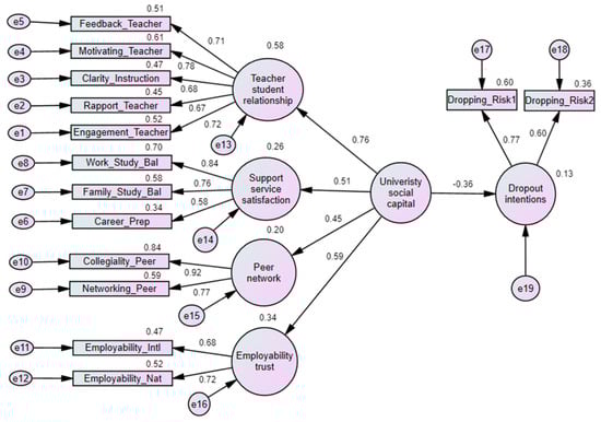
| Teacher student relationship | <--- | University social capital | 0.758 | 0.079 | 11.099 | *** | Hypothesis 1 supported |
| Support service satisfaction | <--- | University social capital | 0.512 | 0.072 | 11.214 | *** | Hypothesis 3 supported |
| Peer network | <--- | University social capital | 0.448 | 0.075 | 10.163 | *** | Hypothesis 2 supported |
| Employability trust | <--- | University social capital | 0.586 | 0.103 | 11.099 | *** | Hypothesis 4 supported |
| Dropout intentions | <--- | University social capital | −0.361 | 0.057 | −8.767 | *** | Hypothesis 5 supported |
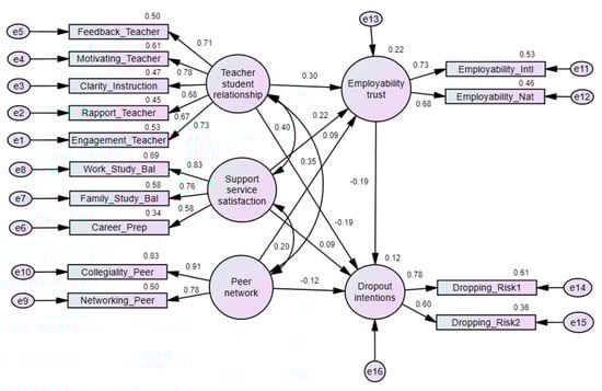
| Employability trust | <--- | Teacher student relationship | 0.3 | 0.054 | 8.114 | *** | Hypothesis 6 supported |
| Employability trust | <--- | Support service satisfaction | 0.22 | 0.043 | 6.291 | *** | Hypothesis 8 supported |
| Employability trust | <--- | Peer network | 0.085 | 0.035 | 2.737 | 0.006 | Hypothesis 7 supported |
| Dropout intentions | <--- | Employability trust | −0.186 | 0.03 | −4.556 | *** | Hypothesis 9 supported |
| Dropout intentions | <--- | Teacher student relationship | −0.191 | 0.041 | −5.008 | *** | Hypothesis 10 supported |
| Dropout intentions | <--- | Support service satisfaction | 0.091 | 0.031 | 2.552 | 0.011 | Hypothesis 12 not supported |
| Dropout intentions | <--- | Peer network | −0.125 | 0.026 | −3.875 | *** | Hypothesis 11 supported |
| Path | Total Effects | Direct Effects | Indirect Effects | Remarks |
|---|---|---|---|---|
| TSR > ET > DI | −0.262 ** | −0.203 ** | −0.059 * | Hypothesis 13 supported |
| SS > ET > DI | 0.044 | 0.080 ** | −0.036 ** | Hypothesis 15 supported |
| PN > ET > DI | −0.115 ** | −0.102 ** | −0.013 ** | Hypothesis 14 supported |
Disclaimer/Publisher’s Note: The statements, opinions and data contained in all publications are solely those of the individual author(s) and contributor(s) and not of MDPI and/or the editor(s). MDPI and/or the editor(s) disclaim responsibility for any injury to people or property resulting from any ideas, methods, instructions or products referred to in the content. |
© 2024 by the author. Licensee MDPI, Basel, Switzerland. This article is an open access article distributed under the terms and conditions of the Creative Commons Attribution (CC BY) license (https://creativecommons.org/licenses/by/4.0/).
Share and Cite
Toyon, M.A.S. Effect of University Social Capital on Working Students’ Dropout Intentions: Insights from Estonia. Eur. J. Investig. Health Psychol. Educ. 2024, 14, 2417-2434. https://doi.org/10.3390/ejihpe14080160
Toyon MAS. Effect of University Social Capital on Working Students’ Dropout Intentions: Insights from Estonia. European Journal of Investigation in Health, Psychology and Education. 2024; 14(8):2417-2434. https://doi.org/10.3390/ejihpe14080160
Chicago/Turabian StyleToyon, Mohammad Abu Sayed. 2024. "Effect of University Social Capital on Working Students’ Dropout Intentions: Insights from Estonia" European Journal of Investigation in Health, Psychology and Education 14, no. 8: 2417-2434. https://doi.org/10.3390/ejihpe14080160
APA StyleToyon, M. A. S. (2024). Effect of University Social Capital on Working Students’ Dropout Intentions: Insights from Estonia. European Journal of Investigation in Health, Psychology and Education, 14(8), 2417-2434. https://doi.org/10.3390/ejihpe14080160

