COVID-19 Stress and Teachers Well-Being: The Mediating Role of Sense of Coherence and Resilience
Abstract
1. Introduction
1.1. The Relation between COVID-19 Stress and Well-Being
1.2. The Relation between COVID-19 Stress, Resilience and SOC
1.3. The Relation between SOC, Resilience, and Teacher Well-Being
2. Materials and Methods
2.1. Participants
2.2. Instruments
2.2.1. The Perceived Stress Scale of COVID-19
2.2.2. The Brief Resilience Scale (BRS)
2.2.3. The Sense of Coherence Scale (SOC-13)
2.2.4. The PERMA—Profiler Questionnaire
2.3. Procedures of the Study
2.4. Data Analysis
3. Results
3.1. Preliminary Analysis
3.1.1. Descriptive Statistics, Bivariate Correlation, and Primary Construct’s Reliability
3.1.2. Convergent and Discriminant Validity
3.1.3. Measurement Invariance (MI) of the Study Variables
3.1.4. Measurement Model
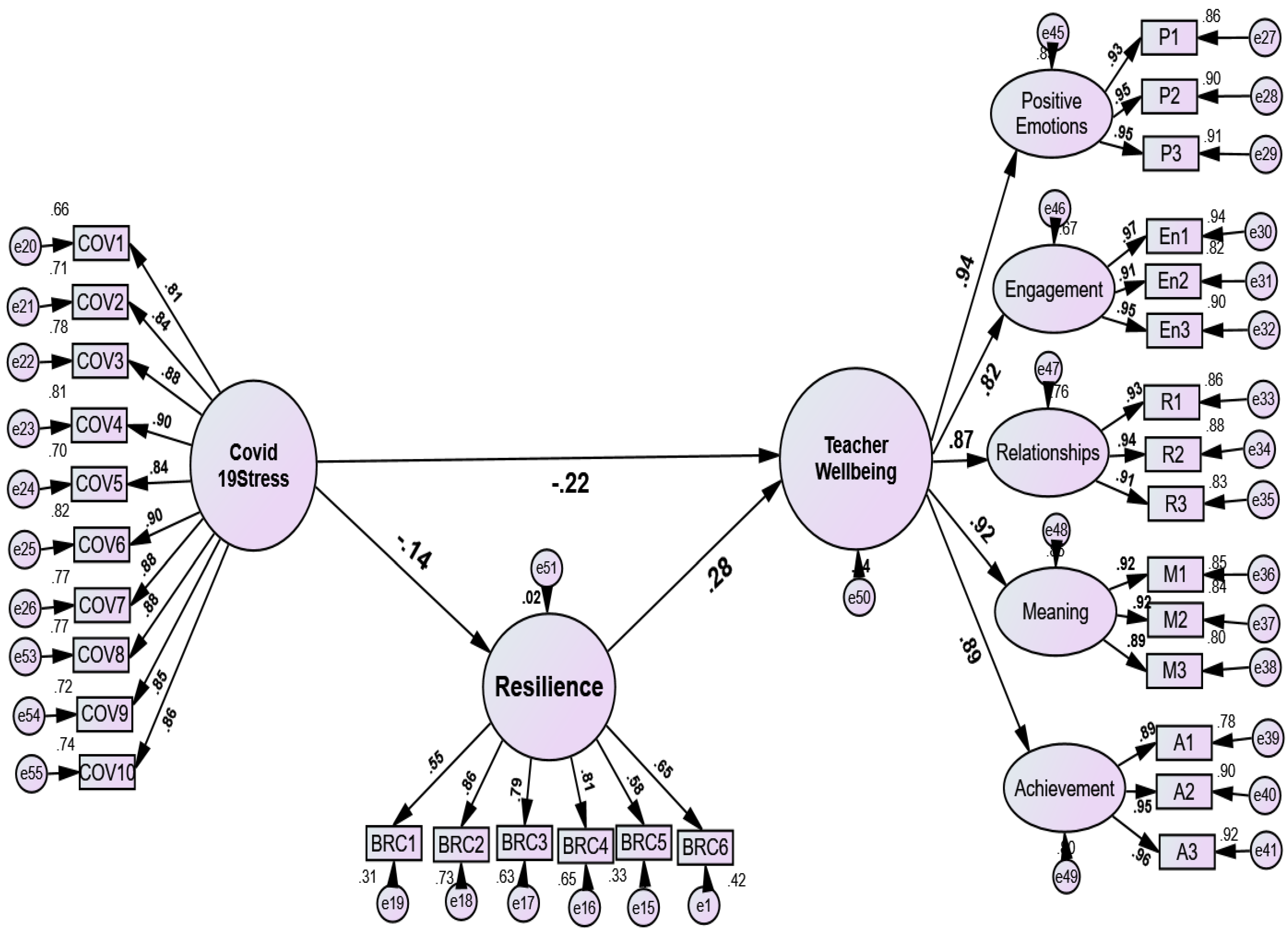
3.1.5. Structural Model
3.2. Status of the Primary Constructs
3.3. Mediation Analysis
| Path Model | Bootstrap 95% CI | ||||
|---|---|---|---|---|---|
| Beta | LBC | UBC | p-Value | ||
| Standardized Direct Effect | |||||
| Predictors | Outcome Variables | ||||
| COVID-19 stress | SOC | –0.205 | –0.275 | –0.124 | 0.001 |
| COVID-19 stress | Resileince | –0.141 | –0.212 | –0.074 | 0.001 |
| COVID-19 stress | TWB | –0.132 | –0.183 | –0.074 | 0.001 |
| SOC | TWB | 0.554 | 0.488 | 0.629 | 0.001 |
| Resilience | TWB | 0.120 | 0.047 | 0.171 | 0.01 |
| Standardized Indirect Effect | |||||
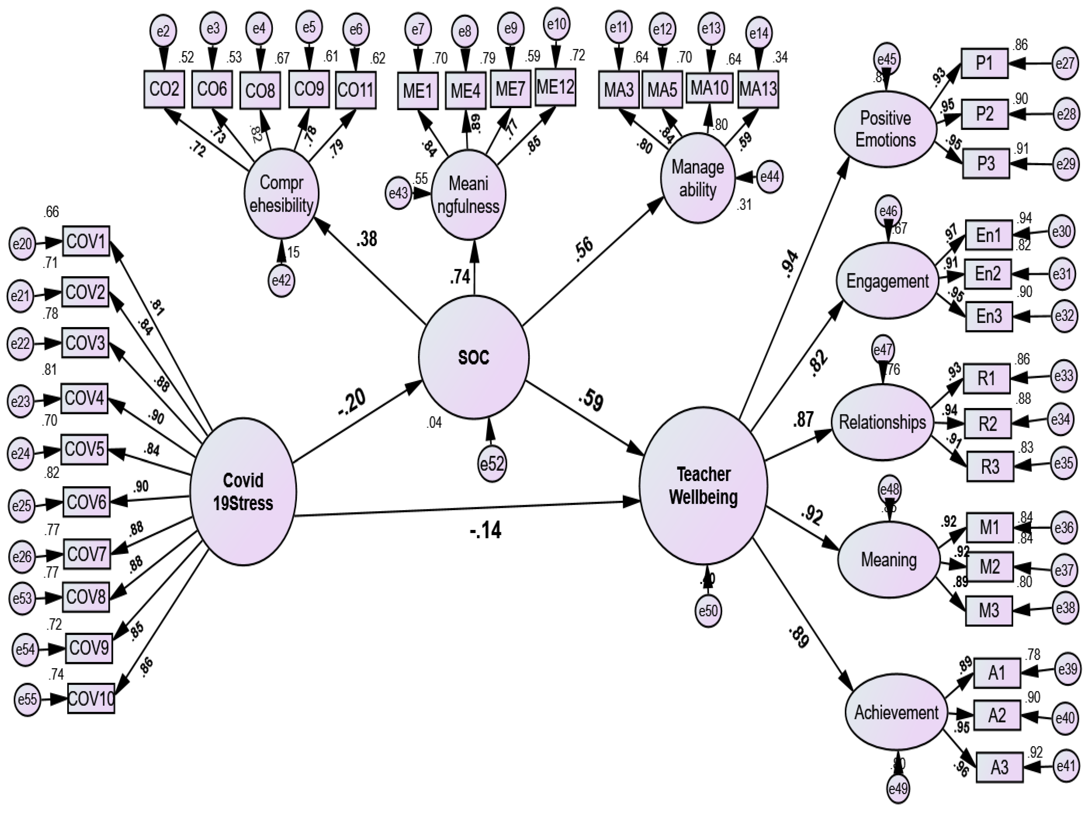
| COVID-19 Stress → SOC and Resilience → | TWB (Figure 2) | –0.130 | –0.180 | –0.083 | 0.001 |
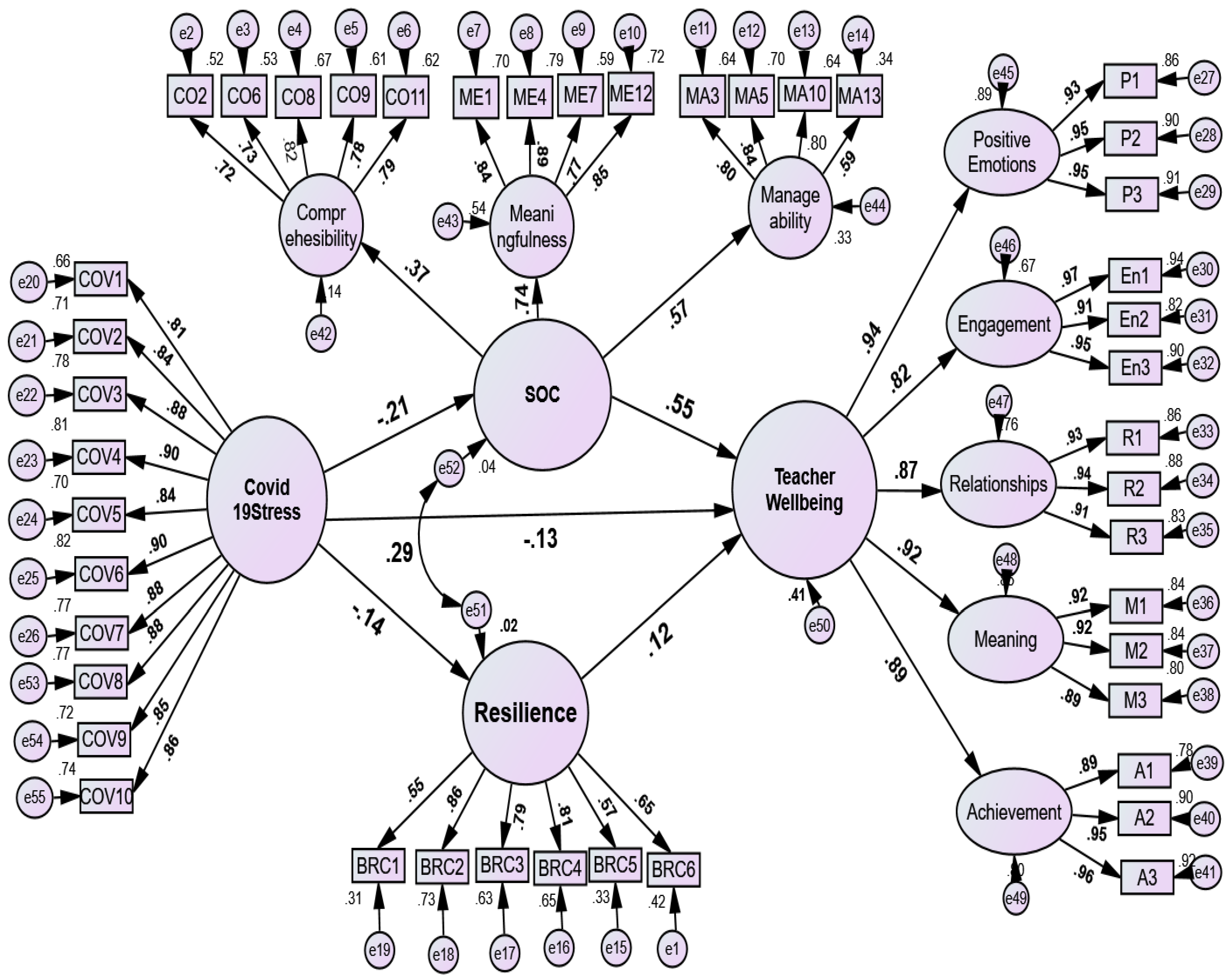
| COVID-19 Stress → SOC → | TWB (Figure 3) | –0.120 | –0.167 | –0.071 | 0.001 |
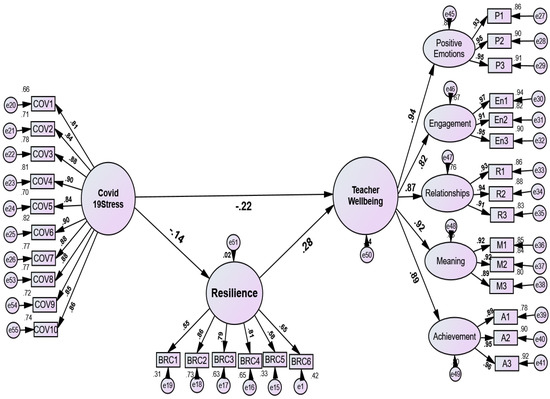
| COVID-19 Stress → Resilience → | TWB (Figure 4) | –0.039 | –0.060 | –0.021 | 0.001 |


4. Discussion
5. Conclusions
Supplementary Materials
Author Contributions
Funding
Institutional Review Board Statement
Informed Consent Statement
Data Availability Statement
Conflicts of Interest
References
- Worldometer. Coronavirus Update (Live): 618,236,167 Cases and 6,533,763 Deaths from COVID-19 Virus Pandemic—Worldometer, 2022. Available online: https://www.worldometers.info/coronavirus/ (accessed on 19 September 2022).
- Serafini, G.; Parmigiani, B.; Amerio, A.; Aguglia, A.; Sher, L.; Amore, M. The psychological impact of COVID-19 on the mental health in the general population. QJM Int. J. Med. 2020, 113, 529–535. [Google Scholar] [CrossRef] [PubMed]
- Brooks, S.K.; Webster, R.K.; Smith, L.E.; Woodland, L.; Wessely, S.; Greenberg, N.; Rubin, G.J. The psychological impact of quarantine and how to reduce it: Rapid review of the evidence. Lancet 2020, 395, 912–920. [Google Scholar] [CrossRef] [PubMed]
- Fiorillo, A.; Gorwood, P. The consequences of the COVID-19 pandemic on mental health and implications for clinical practice. Eur. Psychiatry 2020, 63, e32. [Google Scholar] [CrossRef] [PubMed]
- Shigemura, J.; Ursano, R.J.; Morganstein, J.C.; Kurosawa, M.; Benedek, D.M. Public responses to the novel 2019 coronavirus (2019-nCoV) in Japan: Mental health consequences and target populations. Psychiatry Clin. Neurosci. 2020, 74, 281–282. [Google Scholar] [CrossRef]
- Xiang, Y.T.; Yang, Y.; Li, W.; Zhang, L.; Zhang, Q.; Cheung, T.; Ng, C.H. Timely mental health care for the 2019 novel coronavirus outbreak is urgently needed. Lancet Psychiatry 2020, 7, 228–229. [Google Scholar] [CrossRef]
- Daniel, S.J. Education and the COVID-19 pandemic. Prospects 2020, 49, 91–96. [Google Scholar] [CrossRef]
- Shetty, S.; Shilpa, C.; Dey, D.; Kavya, S. Academic Crisis During COVID-19: Online classes, a panacea for imminent doctors. Indian J. Otolaryngol. Head Neck Surg. 2020, 74, 45–49. [Google Scholar] [CrossRef]
- Dsouza, D.D.; Quadros, S.; Hyderabadwala, Z.J.; Mamun, M.A. Aggregated COVID-19 suicide incidences in India: Fear of COVID-19 infection is the prominent causative factor. Psychiatry Res. 2020, 290, 17–20. [Google Scholar] [CrossRef]
- Alves, R.; Lopes, T.; Precioso, J. Teachers’ well-being in times of COVID-19 pandemic: Factors that explain professional well-being. Int. J. Educ. Res. Innov. 2020, 15, 203–217. [Google Scholar] [CrossRef]
- Dutta, S.; Smita, M.K. The Impact of COVID-19 pandemic on tertiary education in bangladesh: Students’ perspectives. Open J. Soc. Sci. 2020, 8, 53–68. [Google Scholar] [CrossRef]
- Oducado, R.M.F.; Rabacal, J.S.; Moralista, R.B.; Tamdang, K.A. Perceived Stress due to COVID-19 Pandemic among employed professional teachers. Int. J. Educ. Res. Innov. 2021, 15, 305–316. [Google Scholar] [CrossRef]
- UNESCO IESALC. COVID-19 and Higher Education: Today and Tomorrow. Impact Analysis, Policy Responses And Recommendations, Latin America, Caribean. 2020. Available online: https://bit.ly/34TOSvu (accessed on 20 April 2020).
- Talidong, K.J.B.; Toquero, C.M.D. Philippine Teachers’ Practices to Deal with Anxiety amid COVID-19. J. Loss Trauma 2020, 25, 573–579. [Google Scholar] [CrossRef]
- UN Educational Scientific and Cultural Organization. Survey of COVID-19 impact on national education planning units. In Proceedings of the 7th Meeting of the TCG, Montreal, QC, Canada, 27–29 October 2020; p. 66. [Google Scholar]
- Tamrat, W. Enduring the impacts of COVID-19: Experiences of the private higher education sector in Ethiopia. Stud. High. Educ. 2020, 46, 59–74. [Google Scholar] [CrossRef]
- WHO Regional Office for Africa. First Case of COVID-19 Confirmed in Ethiopia; WHO Regional Office for Africa: Brazzaville, Congo, 2020; Available online: https://www.afro.who.int/news/first-case-covid-19-confirmed-ethiopia (accessed on 7 May 2020).
- eLearning Africa. The Effect of COVID-19 on Education in Africa and Its Implications for the Use of Technology; EdTech Hub: London, UK, 2022. [Google Scholar] [CrossRef]
- Kabito, G.G.; Wami, S.D. Perceived work-related stress and its associated factors among public secondary school teachers in Gondar city: A cross-sectional study from Ethiopia. BMC Res. Notes 2020, 13, 36–37. [Google Scholar] [CrossRef]
- Elemo, A.S.; Satici, S.A.; Griffiths, M.D. The Fear of COVID-19 Scale: Psychometric properties of the Ethiopian Amharic version. Int. J. Ment. Health Addict. 2020, 3, 1–12. [Google Scholar] [CrossRef]
- Chekole, Y.A.; Yimer Minaye, S.; Mekonnen Abate, S.; Mekuriaw, B. Perceived stress and its associated factors during COVID-19 among healthcare providers in Ethiopia: A Cross-Sectional Study. Adv. Public Health 2020, 1, 1–7. [Google Scholar] [CrossRef]
- Seligman, M.E.P. Flourish: A Visionary New Understanding of Happiness and Well-Being; Free Press: New York, NY, USA, 2011; Volume 27, pp. 60–61. [Google Scholar]
- Fredrickson, B.L. The role of positive emotions in positive psychology: The broaden-and-build theory of positive emotions. Am. Psychol. 2001, 56, 218–226. [Google Scholar] [CrossRef]
- Masten, A.S.; Reed, M.J. Resilience in Development. In Handbook of Positive Psychology; Snyder, C.R., Lopez, S.J., Eds.; Oxford University Press: New York, NY, USA, 2002; pp. 74–88. [Google Scholar]
- Bintliff, A.V. How COVID-19 Has Influenced Teachers’ Well-Being. 2020. Available online: https://www.psychologytoday.com/ca/blog/multidimensional-aspects-adolescent-well-being/202009/how-covid-19-has-influenced-teachers-well (accessed on 16 October 2020).
- Rogowska, A.M.; Meres, H. The Mediating Role of Job Satisfaction in the Relationship between Emotional Intelligence and Life Satisfaction among Teachers during the COVID-19 Pandemic. Eur. J. Investig. Health Psychol. Educ. 2022, 12, 666–676. [Google Scholar] [CrossRef]
- Dymecka, J.; Gerymski, R.; Machnik-Czerwik, A. Fear of COVID-19 as a buffer in the relationship between perceived stress and life satisfaction in the polish population at the beginning of the global pandemic. Health Psychol. Rep. 2020, 9, 149–159. [Google Scholar] [CrossRef]
- Pellerin, N.; Raufaste, E. Psychological Resources Protect Well-Being During the COVID-19 Pandemic: A Longitudinal Study During the French Lockdown. Front. Psychol. 2020, 11, 590276. [Google Scholar] [CrossRef]
- Krok, D.; Zarzycka, B.; Telka, E. Risk of Contracting COVID-19, Personal Resources and Subjective Well-Being among Healthcare Workers: The Mediating Role of Stress and Meaning-Making. J. Clin. Med. 2021, 10, 132. [Google Scholar] [CrossRef] [PubMed]
- Laker, B. How to Be Positive in the Coronavirus World? Available online: https://www.forbes.com/sites/benjaminlaker/2020/03/13/how-to-be-positive-in-the-coronavirus-world/ (accessed on 28 April 2020).
- Palmer, S.; O’Riordan, S. Could the experience of the covid-19 pandemic have any positive impact on well-being. Eur. J. Appl. Posit. Psychol. 2020, 4, 1–13. [Google Scholar]
- Fredrickson, B.L.; Joiner, T. Positive emotions trigger upward spirals toward emotional well-being. Psychol. Sci. 2002, 13, 172–175. [Google Scholar] [CrossRef] [PubMed]
- Kaur, M.; Singh, B. Teachers’ Well-Being: Overlooked Aspect of Teacher Development. Educ. Self Dev. 2019, 14, 25–33. [Google Scholar] [CrossRef]
- Kern, M.L.; Waters, L.E.; Adler, A.; White, M.A. A multi-dimensional approach to measuring well-being in students: Application of the PERMA framework. J. Posit. Psychol. 2015, 10, 262–271. [Google Scholar] [CrossRef]
- Zewude, G.T.; Hercz, M. Psychological Capital and Teacher Well-being: The Mediation Role of Coping with Stress. Eur. J. Educ. Res. 2021, 10, 1227–1245. [Google Scholar] [CrossRef]
- Keyes, C.L.M. The mental health continuum: From languishing to flourishing in life. J. Health Soc. Behav. 2002, 43, 207–222. [Google Scholar] [CrossRef]
- Keyes C., L.M. Mental Well-Being: International Contributions to the Study of Positive Mental Health; Springer: Berlin/Heidelberg, Germany, 2013. [Google Scholar] [CrossRef]
- Li, Y. Building well-being among university teachers: The roles of psychological capital and meaning in life. Eur. J. Work Organ. Psychol. 2018, 27, 594–602. [Google Scholar] [CrossRef]
- Lambert, L.; Passmore, H.A.; Joshanloo, M. A Positive psychology intervention program in a culturally diverse university: Boosting happiness and reducing fear. J. Happiness Stud. 2019, 20, 1141–1162. [Google Scholar] [CrossRef]
- Avey, J.B.; Wernsing, T.S.; Luthans, F. Can positive employees help positive organizational change? Impact of psychological capital and emotions on relevant attitudes and behaviors. J. Appl. Behav. Sci. 2008, 44, 48–70. [Google Scholar] [CrossRef]
- Slavin, S.J.; Schindler, D.; Chibnall, J.T.; Fendell, G.; Shoss, M. PERMA: A model for institutional leadership and culture change. Acad. Med. 2012, 87, 1481. [Google Scholar] [CrossRef] [PubMed]
- Avey, J.B.; Luthans, F.; Smith, R.M.; Palmer, N.F. Impact of positive psychological capital on employee well-being over time. J. Occup. Health Psychol. 2010, 15, 17–28. [Google Scholar] [CrossRef] [PubMed]
- Hone, L.C.; Jarden, A.; Schofield, G.; Duncan, S. Measuring flourishing: The impact of operational definitions on the prevalence of high levels of well-being. Int. J. Wellbeing 2014, 4, 62–90. [Google Scholar] [CrossRef]
- Van Zyl, L.E. Seligman’s flourishing: An appraisal of what lies beyond happiness. SA J. Ind. Psychol. 2013, 39, 2–4. [Google Scholar] [CrossRef]
- Izydorczyk, B.; Sitnik-Warchulska, K.; Kühn-Dymecka, A.; Lizińczyk, S. Resilience, sense of coherence, and coping with stress as predictors of psychological well-being in the course of schizophrenia. The study design. Int. J. Environ. Res. Public Health 2019, 16, 1266. [Google Scholar] [CrossRef]
- Zewude, G.T.; Mária, H. The Teacher Well-Being Scale (TWBS): Construct Validity, Model Comparisons and Measurement Invariance in an Ethiopian setting. J. Psychol. Afr. 2022, 32, 251–262. [Google Scholar] [CrossRef]
- Barzilay, R.; Moore, T.M.; Greenberg, D.M.; DiDomenico, G.E.; Brown, L.A.; White, L.K.; Gur, R.C.; Gur, R.E. Resilience, COVID-19-related stress, anxiety and depression during the pandemic in a large population enriched for healthcare providers. Transl. Psychiatry 2020, 10, 291. [Google Scholar] [CrossRef]
- Gundogan, S. The mediator role of the fear of COVID-19 in the relationship between psychological resilience and life satisfaction. Curr. Psychol. 2021, 40, 6291–6299. [Google Scholar] [CrossRef]
- Deveson, A. Resilience; Allen & Unwin: Crows Nest, NSW, Australia, 2003. [Google Scholar]
- Dame, A.D.O.; Bergeman, C.S.; Bisconti, T.L.; Wallace, K.A. Psychological resilience, positive emotions, and successful adaptation to stress in later life. Personal. Process Individ. Differ. 2006, 91, 730–749. [Google Scholar] [CrossRef]
- Torgalsbøen, A.K.; Rund, B.R. Maintenance of Recovery From Schizophrenia at 20-Year Follow-Up: What Happened? Psychiatry Interpers. Biol. Process. 2010, 73, 70–83. [Google Scholar] [CrossRef]
- Southwick, S.M.; Vythilingam, M.; Charney, D.S. The psychobiology of depression and resilience to stress: Implications for prevention and treatment. Annu. Rev. Clin. Psychol. 2005, 1, 255–291. [Google Scholar] [CrossRef] [PubMed]
- Oktedalen, O.; Solberg, E.E.; Haugen, A.H.; Opstad, P.K. Is sense of coherence a mediator between adversity and psychological well-being in adults? Stress Health 2001, 17, 77–83. [Google Scholar] [CrossRef]
- Eriksson, M.; Mittelmark, M.B. The sense of coherence and its measurement. In Handbook of Salutogenesis; Mittelmrak, M.B., Sagy, S., Eriksson, M., Eds.; Springer: Geneva, Switzerland, 2017; pp. 97–106. [Google Scholar] [CrossRef]
- Gómez-Salgado, J.; Domínguez-Salas, S.; Romero-Martín, M.; Ortega-Moreno, M.; García-Iglesias, J.J.; Ruiz-Frutos, C. Sense of coherence and psychological distress among healthcare workers during the COVID-19 pandemic in Spain. Sustainability 2020, 12, 6855. [Google Scholar] [CrossRef]
- Schäfer, S.K.; Sopp, M.R.; Schanz, C.G.; Staginnus, M.; Göritz, A.S.; Michael, T. Impact of COVID-19 on Public Mental Health and the Buffering Effect of a Sense of Coherence. Psychother. Psychosom. 2020, 89, 386–392. [Google Scholar] [CrossRef]
- Gison, A.; Rizza, F.; Bonassi, S.; Dall’Armi, V.; Lisi, S.; Giaquinto, S. The sense-of-coherence predicts health-related quality of life and emotional distress but not disability in Parkinson’s disease. BMC Neurol. 2014, 14, 1–6. [Google Scholar] [CrossRef]
- Fredrickson, B.L. The Value of positive emotions: The emerging science of positive psychology is coming to understand why it’s good to feel good. Am. Sci. 2003, 91, 330–335. [Google Scholar] [CrossRef]
- Zewude, G.T.; Hercz, M.; Duong, N.T.; Pozsonyi, F. Teaching and Student Evaluation Tasks: Cross-Cultural Adaptation, Psychometric Properties and Measurement Invariance of Work Tasks Motivation Scale for Teachers. Eur. J. Educ. Res. 2022, 11, 2243–2263. [Google Scholar] [CrossRef]
- Tugade, M.M.; Fredrickson, B.L. Resilient individuals use positive emotions to bounce back from negative emotional experiences. J. Personal. Soc. Psychol. 2004, 86, 320–333. [Google Scholar] [CrossRef]
- Li, Z.S.; Hasson, F. Resilience, stress, and psychological well-being in nursing students: A systematic review. Nurse Educ. Today 2020, 90, 104440. [Google Scholar] [CrossRef]
- Konaszewski, K.; Kolemba, M.; Niesiobędzka, M. Resilience, sense of coherence and self-efficacy as predictors of stress coping style among university students. Curr. Psychol. 2019, 40, 4052–4062. [Google Scholar] [CrossRef]
- Pallant, J.F.; Lae, L. Sense of coherence, well-being, coping and personality factors: Further evaluation of the sense of coherence scale. Personal. Individ. Differ. 2002, 33, 39–48. [Google Scholar] [CrossRef]
- Krok, D. Sense of coherence and psychological well-being among coronary heart disease patients: A moderated mediation model of affect and meaning in life. Curr. Psychol. 2020, 41, 4828–4836. [Google Scholar] [CrossRef]
- Yıldırım, M.; Solmaz, F. COVID-19 burnout, COVID-19 stress and resilience: Initial psychometric properties of COVID-19 Burnout Scale. Death Stud. 2020, 46, 524–532. [Google Scholar] [CrossRef]
- Chen, F.F. Sensitivity of goodness of fit indexes to lack of measurement invariance. Struct. Equ. Model. 2007, 14, 464–504. [Google Scholar] [CrossRef]
- Millsap, R.E. Statistical Approaches to Measurement Invariance; Routledge: NewYork, NY, USA, 2012. [Google Scholar]
- Putnick, D.L.; Bornstein, M.H. Measurement invariance conventions and reporting: The state of the art and future directions for psychological research. Dev. Rev. 2016, 41, 71–90. [Google Scholar] [CrossRef]
- Campo-Arias, A.; Pedrozo-Cortés, M.J.; Pedrozo-Pupo, J.C. Pandemic-related perceived stress scale of COVID-19: An exploration of online psychometric performance TT—Escala de estrés percibido relacionado con la pandemia de COVID-19: Una exploración del desempeño psicométrico en línea. Rev. Colomb. Psiquiatr. 2020, 49, 229–230. [Google Scholar] [CrossRef]
- Cohen, S.; Kamarck, T.; Mermelstein, R. A global measure of perceived stress. J. Health Soc. Behav. 1983, 24, 385–396. [Google Scholar] [CrossRef]
- Campo-arias, A.; Bustos, G.J. internal consistency and dimensionality of the perceived stress scale (PSS-10 and PSS-14) in a sample of female university students in Bogotá, Colombia. Aquichan 2009, 9, 271–280. [Google Scholar] [CrossRef]
- Pedrozo-Pupo, J.C.; Pedrozo-Cortés, M.J.; Campo-Arias, A. Perceived Stress Associated With COVID-19 Epidemic in Colombia: An Online Survey. Cad. Saúde Pública 2020, 36, e00090520. [Google Scholar] [CrossRef]
- Smith, B.W.; Dalen, J.; Wiggins, K.; Tooley, E.; Christopher, P.; Bernard, J. The brief resilience scale: Assessing the ability to bounce back. Int. J. Behav. Med. 2008, 15, 194–200. [Google Scholar] [CrossRef]
- Antonovsky, A. The Structure and Properties of the Coherence Sense. Soc. Sci. Med. 1993, 36, 725–733. [Google Scholar] [CrossRef] [PubMed]
- Iberico, C.; Yearwood, K. Validation of sense of coherence (SOC) 13-item scale in a peruvian sample. J. Behav. Health Soc. Issues 2014, 6, 35–44. [Google Scholar] [CrossRef]
- Lindblad, C.; Sandelin, K.; Petersson, L.M.; Rohani, C.; Langius-Eklöf, A. Stability of the 13-item sense of coherence (SOC) scale: A longitudinal prospective study in women treated for breast cancer. Qual. Life Res. 2016, 25, 753–760. [Google Scholar] [CrossRef] [PubMed]
- Butler, J.; Kern, M.L. The PERMA-Profiler: A brief multi-dimensional measure of flourishing. Int. J. Wellbeing 2016, 6, 1–48. [Google Scholar] [CrossRef]
- Zewude, G.T.; Hercz, M. Psychometric Properties and Measurement Invariance of the PERMA Profiler in an Ethiopian Higher Education Setting. Pedagog. Stud. 2022, 146, 209–236. [Google Scholar] [CrossRef]
- Kim, H.-Y. Statistical notes for clinical researchers: Assessing normal distribution (2) using skewness and kurtosis. Restor. Dent. Endod. 2013, 38, 51–54. [Google Scholar] [CrossRef]
- Mishra, P.; Pandey, C.M.; Singh, U.; Gupta, A.; Sahu, C.; Keshri, A. Descriptive Statistics and Normality Tests for Statistical Data. Ann. Card. Anaesth. 2019, 22, 67–72. [Google Scholar] [CrossRef]
- Cronbach, L.J. Coefficient alpha and the internal structure of tests. Psychometrika 1951, 16, 297–334. [Google Scholar] [CrossRef]
- Kline, R.B. Principles and Practice of Structural Equation Modeling; The Guilford Press: New York, NY, USA, 2016; Volume 4. [Google Scholar]
- Tabachnick, B.G.; Fidell, L.S. Using Multivariate Statistics; Pearson Education Limited: New York, NY, USA, 2018; Volume 7. [Google Scholar]
- Hair, J.F.J.; Black, W.C.; Babin, B.J.; Anderson, R.E. Multivariate Data Analysis, 8th ed.; Annabel Ainscow: London, UK, 2019; Volume 8. [Google Scholar]
- Hu, L.; Bentler, P.M. Cutoff criteria for fit indexes in covariance structure analysis: Conventional criteria versus new alternatives. Struct. Equ. Model. Multidiscip. J. 1999, 6, 1–55. [Google Scholar] [CrossRef]
- Podsakoff, P.M.; MacKenzie, S.B.; Lee, J.Y.; Podsakoff, N.P. Common Method Biases in Behavioral Research: A critical review of the literature and recommended remedies. J. Appl. Psychol. 2003, 88, 879–903. [Google Scholar] [CrossRef]
- Podsakoff, P.M.; MacKenzie, S.B.; Podsakoff, N.P. Sources of method bias in social science research and recommendations on how to control it. Annu. Rev. Psychol. 2012, 63, 539–569. [Google Scholar] [CrossRef] [PubMed]
- Lei, P.; Wu, Q. Introduction to structural equation modeling: Issues and practical considerations. Educ. Meas. Issues Pract. 2007, 26, 33–43. [Google Scholar] [CrossRef]
- Tomarken, A.J.; Waller, N.G. Structural equation modeling: Strengths, limitations, and misconceptions. Annu. Rev. Clin. Psychol. 2005, 1, 31–65. [Google Scholar] [CrossRef] [PubMed]
- Amirkhan, J.H.; Greaves, H. Sense of coherence and stress: The mechanics of a healthy disposition. Psychol. Health 2003, 18, 31–62. [Google Scholar] [CrossRef]
- Gloria, C.T.; Steinhardt, M.A. Flourishing, languishing, and depressed postdoctoral fellows: Differences in stress, anxiety, and depressive symptoms. J. Postdr. Aff. 2013, 3, 1–9. [Google Scholar]
- Braun-Lewensohn, O.; Sagy, S. Community resilience and sense of coherence as protective factors in explaining stress reactions: Comparing cities and rural communities during missiles attacks. Community Ment. Health J. 2014, 50, 229–234. [Google Scholar] [CrossRef] [PubMed]


| Variables | M | SD | Sk | Ku | CR | 1 | 2 | 3 | 4 | 5 | 6 | 7 | 8 | 9 | 10 | 11 | 12 |
|---|---|---|---|---|---|---|---|---|---|---|---|---|---|---|---|---|---|
| 1 | 14.37 | 4.889 | 1.35 | 1.50 | 0.96 | (0.961) | 0.739 ** | 0.781 ** | 0.821 ** | 0.819 ** | 0.929 ** | 0.392 ** | 0.343 ** | 0.196 ** | 0.431 ** | 0.275 ** | −0.236 ** |
| 2 | 14.09 | 4.589 | 1.21 | 2.01 | 0.96 | (0.957) | 0.726 ** | 0.703 ** | 0.709 ** | 0.863 ** | 0.383 ** | 0.270 ** | 0.114 ** | 0.358 ** | 0.283 ** | −0.169 ** | |
| 3 | 15.21 | 4.428 | 1.37 | 2.56 | 0.95 | (0.947) | 0.771 ** | 0.716 ** | 0.887 ** | 0.322 ** | 0.284 ** | 0.164 ** | 0.357 ** | 0.287 ** | −0.204 ** | ||
| 4 | 14.72 | 4.622 | 1.14 | 1.33 | 0.94 | (0.935) | 0.787 ** | 0.909 ** | 0.382 ** | 0.341 ** | 0.182 ** | 0.418 ** | 0.268 ** | −0.270 ** | |||
| 5 | 14.07 | 4.667 | 1.03 | 1.03 | 0.95 | (0.951) | 0.899 ** | 0.386 ** | 0.316 ** | 0.141 ** | 0.391 ** | 0.290 ** | −0.234 ** | ||||
| 6 | 72.50 | 20.83 | 1.65 | 1.93 | 0.95 | (0.974) | 0.416 ** | 0.347 ** | 0.178 ** | 0.436 ** | 0.312 ** | −0.248 ** | |||||
| 7 | 15.43 | 4.385 | 0.182 | −0.958 | 0.85 | (0.901) | 0.361 ** | 0.293 ** | 0.795 ** | 0.201 ** | −0.132 ** | ||||||
| 8 | 18.01 | 3.457 | 0.104 | −0.109 | 0.90 | (0.841) | 0.166 ** | 0.665 ** | 0.242 ** | −0.147 ** | |||||||
| 9 | 22.76 | 4.057 | −0.160 | −0.646 | 0.88 | (0.878) | 0.689 ** | −0.009 | −0.029 | ||||||||
| 10 | 56.20 | 8.58 | −0.561 | −0.036 | 0.88 | (0.855) | 0.196 ** | −0.140 ** | |||||||||
| 11 | 26.67 | 3.816 | −0.506 | 0.380 | 0.95 | (0.858) | −0.152 ** | ||||||||||
| 12 | 22.86 | 10.14 | −1.19 | 0.922 | 0.75 | (0.967) |
| Term | Uncoeff | Stancoff | t-Value | p-Value | Tolerance | VIF |
|---|---|---|---|---|---|---|
| COVID-19 Stress | –0.336 | –0.163 | –5.415 | 0.001 | 0.964 | 1.037 |
| SOC | 0.902 | 0.371 | 12.215 | 0.001 | 0.949 | 1.054 |
| Resilience | 1.173 | 0.215 | 7.054 | 0.001 | 0.946 | 1.057 |
| Convergent and Discriminant Validity | |||
|---|---|---|---|
| No | Models | AVE | MSV |
| (>0.50 *) | |||
| Teacher Well-Being (TWB) | |||
| 1 | Positive emotion | 0.89 | 0.75 |
| 2 | Engagement | 0.88 | 0.58 |
| 3 | Relationships | 0.86 | 0.67 |
| 4 | Meaning | 0.83 | 0.75 |
| 5 | Accomplishments | 0.87 | 0.73 |
| Sense of Coherence (SOC) | |||
| 1 | Comprehensibility | 0.59 | 0.11 |
| 2 | Manageability | 0.58 | 0.11 |
| 3 | Meaningfulness | 0.70 | 0.16 |
| COVID-19 Stress ** | 0.97 | ||
| Resilience ** | 0.75 | ||
| Scales | Groups | Configural | Metric | Scalar | Residual | ||||||||
|---|---|---|---|---|---|---|---|---|---|---|---|---|---|
| TLI | CFI | RMSEA | TLI | CFI | RMSEA | TLI | CFI | RMSEA | TLI | CFI | RMSEA | ||
| COVID-119 Stress | Gender | 0.932 | 0.947 | 0.091 | 0.940 | 0.947 | 0.086 | 0.947 | 0.948 | 0.080 | 0.951 | 0.946 | 0.078 |
| University Type | 0.911 | 0.931 | 0.086 | 0.923 | 0.930 | 0.080 | 0.932 | 0.928 | 0.076 | 0.929 | 0.915 | 0.077 | |
| Experience | 0.909 | 0.921 | 0.086 | 0.913 | 0.920 | 0.085 | 0.921 | 0.916 | 0.081 | 0.915 | 0.905 | 0.084 | |
| Resilience | Gender | 0.929 | 0.957 | 0.079 | 0.931 | 0.949 | 0.078 | 0.943 | 0.945 | 0.071 | 0.947 | 0.938 | 0.068 |
| University Type | 0.931 | 0.958 | 0.065 | 0.928 | 0.943 | 0.069 | 0.927 | 0.920 | 0.067 | 0.920 | 0.909 | 0.064 | |
| Experience | 0.911 | 0.937 | 0.078 | 0.911 | 0.928 | 0.077 | 0.904 | 0.915 | 0.075 | 0.901 | 0.907 | 0.071 | |
| SOC | Gender | 0.970 | 0.976 | 0.037 | 0.973 | 0.977 | 0.035 | 0.975 | 0.976 | 0.030 | 0.971 | 0.971 | 0.036 |
| University Type | 0.952 | 0.962 | 0.038 | 0.951 | 0.957 | 0.039 | 0.954 | 0.954 | 0.037 | 0.951 | 0.947 | 0.039 | |
| Experience | 0.964 | 0.972 | 0.032 | 0.955 | 0.960 | 0.036 | 0.948 | 0.949 | 0.039 | 0.929 | 0.924 | 0.046 | |
| TWB | Gender | 0.985 | 0.989 | 0.037 | 0.986 | 0.989 | 0.036 | 0.987 | 0.989 | 0.035 | 0.985 | 0.985 | 0.038 |
| University Type | 0.978 | 0.983 | 0.037 | 0.979 | 0.983 | 0.036 | 0.973 | 0.975 | 0.041 | 0.969 | 0.968 | 0.044 | |
| Experience | 0.980 | 0.985 | 0.033 | 0.980 | 0.983 | 0.034 | 0.966 | 0.968 | 0.044 | 0.944 | 0.946 | 0.057 | |
| Fitness of Indices | Confirmatory Factorial Analysis of the Constructs | ||||||||
|---|---|---|---|---|---|---|---|---|---|
| χ2 | df | p-Value | GFI | RFI | TLI | CFI | SRMR | RMSEA | |
| COVID 19 Stress | 443.37 | 35 | 0.001 | 0.900 | 0.938 | 0.943 | 0.955 | 0.035 | 0.118(0.109 to 0.128) |
| SOC | 188.20 | 60 | 0.001 | 0.966 | 0.960 | 0.973 | 0.978 | 0.040 | 0.049 (0.041 to 0.058) |
| Resilience | 110.97 | 9 | 0.001 | 0.955 | 0.916 | 0.922 | 0.953 | 0.028 | 0.116 (0.098 to 0.136) |
| TWB | 266.59 | 80 | 0.001 | 0.960 | 0.980 | 0.985 | 0.990 | 0.039 | 0.053 (0.046 to 0.060) |
| Rule of thumb | ≥0.90 | ≥0.90 | ≥0.90 | ≥0.90 | ≥0.10 | ≥0.08 | |||
| Path Model | Types of Models | χ2 (df) * | χ2/df | GFI | RFI | TLI | CFI | SRMR | RMSEA | Rule of Thumb |
|---|---|---|---|---|---|---|---|---|---|---|
| Model 1 | Structural | 1604(654) * | 2.45 | 0.908 | 0.947 | 0.968 | 0.970 | 0.035 | 0.042 | SRMR and RMSEA ≤ 0.8 χ2/df < 5, GFI, RFI, TLI, CFI ≥ 0.90 |
| Model 2 | Structural | 1273(426) * | 2.98 | 0.909 | 0.952 | 0.967 | 0.970 | 0.036 | 0.049 | |
| Model 3 | Measurement | 2060(888) * | 2.32 | 0.901 | 0.938 | 0.964 | 0.967 | 0.039 | 0.038 | |
| Structural | 2060(888) * | 2.32 | 0.901 | 0.938 | 0.964 | 0.967 | 0.039 | 0.038 |
Disclaimer/Publisher’s Note: The statements, opinions and data contained in all publications are solely those of the individual author(s) and contributor(s) and not of MDPI and/or the editor(s). MDPI and/or the editor(s) disclaim responsibility for any injury to people or property resulting from any ideas, methods, instructions or products referred to in the content. |
© 2022 by the authors. Licensee MDPI, Basel, Switzerland. This article is an open access article distributed under the terms and conditions of the Creative Commons Attribution (CC BY) license (https://creativecommons.org/licenses/by/4.0/).
Share and Cite
Zewude, G.T.; Beyene, S.D.; Taye, B.; Sadouki, F.; Hercz, M. COVID-19 Stress and Teachers Well-Being: The Mediating Role of Sense of Coherence and Resilience. Eur. J. Investig. Health Psychol. Educ. 2023, 13, 1-22. https://doi.org/10.3390/ejihpe13010001
Zewude GT, Beyene SD, Taye B, Sadouki F, Hercz M. COVID-19 Stress and Teachers Well-Being: The Mediating Role of Sense of Coherence and Resilience. European Journal of Investigation in Health, Psychology and Education. 2023; 13(1):1-22. https://doi.org/10.3390/ejihpe13010001
Chicago/Turabian StyleZewude, Girum Tareke, Sisay Demissew Beyene, Belayneh Taye, Fatiha Sadouki, and Maria Hercz. 2023. "COVID-19 Stress and Teachers Well-Being: The Mediating Role of Sense of Coherence and Resilience" European Journal of Investigation in Health, Psychology and Education 13, no. 1: 1-22. https://doi.org/10.3390/ejihpe13010001
APA StyleZewude, G. T., Beyene, S. D., Taye, B., Sadouki, F., & Hercz, M. (2023). COVID-19 Stress and Teachers Well-Being: The Mediating Role of Sense of Coherence and Resilience. European Journal of Investigation in Health, Psychology and Education, 13(1), 1-22. https://doi.org/10.3390/ejihpe13010001

