Practice-Oriented Validation of Embedded Beam Formulations in Geotechnical Engineering
Abstract
:1. Introduction
2. Background
2.1. Embedded Beam Formulation
- Three-noded beam element with quadratic interpolation scheme and six DOFs (i.e., three translational DOFs, , , ; three rotational DOFs, , , ). As Timoshenko’s theory is adopted, shear deformations are explicitly taken into account. In order to improve the numerical stability in case of particularly fine mesh discretizations, an elastic zone is automatically generated in the surrounding soil. In this zone, all Gaussian points of the solid mesh are forced to remain elastic. As the zone size is controlled by the pile radius, the geometrical properties of the beam element influence the stress state in the surrounding soil [16].
- Three-noded line interfaces with the quadratic interpolation scheme and three pairs of nodes instead of single nodes, one belonging to the beam and one to the solid element in which the beam is located. This component accounts for the SSI along the shaft based on a material law that links the skin traction vector (kN/m) to the relative displacement vector (m):where and (m) denote the beam and solid displacement vector, while matrices and represent the interpolation matrix, including standard Lagrangian element functions of the corresponding beam and solid elements. The elastic constitutive matrix (kN/m2) is composed of the embedded interface stiffnesses in normal and tangential directions. Unlike the beam component, interface stiffness matrices are evaluated employing the Newton–Cotes integration scheme, hence element function values at the nodes are either one or zero. While skin traction components in radial direction are defined as unlimited, peak values in axial direction (kN/m) may be linked to the actual soil stress state using a Coulomb criterion:where (kPa) and (°) represent the effective soil strength parameters, (kPa) the averaged effective normal stress along the line interface and (m) the radius.
- Point interface with one integration point at the beam end. In its initial configuration, the latter coincides with a solid node. Similar to the line interface, SSI effects obey a material law defined in terms of (m) and the embedded foot interface stiffness (kN/m) in an axial direction. On the contrary, the ultimate tip force is limited through a user-defined tip force (kN), hence independent of the surrounding soil. Tensile stresses are internally suppressed through a tension cut-off criterion.
2.2. Improved Embedded Beam Formulation with Interaction Surface
- Unlike EBs, which consider shaft SSI effects along the beam axis, the EB-I spreads the shaft resistance over a number of integration points located at the physical interaction surface; the same applies for SSI at the base, where the resistance is distributed over several points at the base, instead of a single point. In this way, singular stress concentrations, leading to local accumulations of plastic behaviour and large displacements along the axis, are avoided. In analogy to the EB, the skin traction vector (kN/m2) is expressed in terms of the relative displacement vector at the interaction surface (m) and the elastic stiffness matrix (kN/m3):where (m) denotes the mapped beam displacement at the interaction surface expressed in terms of the mapping matrix and beam nodal DOFs . (m) is the solid displacement vector at the interaction surface obtained by means of interpolation, within solid elements, located at the interaction surface. The latter is calculated based on vector containing solid nodal DOFs and the interpolation matrix including standard Lagrangian element functions of the corresponding solid elements. (m) represents the beam radius and (kN/m2) represents the elastic stiffness matrix containing the interface stiffnesses. Since each interface element no longer poses a line, but a surface, the latter is divided by the shaft circumference. A similar approach is applied to resemble SSI at the base.
- In contrast to EBs, EB-Is are able to distinguish between two shear stress directions perpendicular to the beam axis. This allows them to enrich the slip criterion such that it accounts for any possible direction of slip failure occurring at the interaction surface:where (kN/m2) is the max. local shear stress, controlled by the (perpendicularly oriented) local shear stress components and (kN/m2) acting on the interaction surface. (kN/m2) denotes the actual normal stress developing in the surrounding soil, (kN/m2) and (°) the effective soil strength parameters. Accordingly, the intrinsic slip criterion is not restricted to the axial direction, as is the case for the EB.
- Depending on the discretization and the number of integration points at the interaction surface, the EB-I connects multiple continuum elements to one beam element. From a numerical point of view, the embedded beam stiffness is spread over a higher number of nodes, leading to relative merits in terms of global stiffness matrix conditioning (i.e., smaller difference between max. and min. diagonal terms). As a consequence, the robustness of the numerical procedure is improved compared to the EB.
3. Finite Element Modelling
3.1. Investigated Scenario and Model Description
- , approximating the end of the initial linear region [54].
- , indicating the initiation of the final linear region [55].
- , complying with the ultimate pile resistance defined in [56].
3.2. Pile Modelling Approach
3.3. Constitutive Model and Parameter Determination
4. Numerical Validation
4.1. Influence of Mesh Size on Global Pile Behaviour
4.2. Influence of Mesh Size on Pile Load Transfer Mechanism
4.3. Influence of Mesh Size on Pile Stiffness Coefficient
4.4. Influence of Mesh Size on Mobilization of Skin Traction
- EB results of the beam and the line interface are presented at the nodes [71]. Therefore, the normal forces are internally extrapolated from Gaussian beam stress points to the node of interest, leading to smooth profiles. In contrast, Equation (2) is used to work out nodal skin tractions, which are consequently a function of the relative displacement vector field and the embedded stiffness matrix. An additional parametric study (not shown) has revealed that skin traction oscillations also occur with linear elastic soil behaviour, ensuring identical (stress-independent) embedded stiffness values along the pile length. Consequently, the apparent reasoning of the oscillations must be attributed to the relative displacement vector field, which is interpolated using displacement vector fields of different continuity at the element boundaries (C0 for soil displacements; C1 for beam displacements).
- The spurious tendency to produce oscillations is amplified by high stress and strain gradients, predominantly occurring at the EB axis. Since the EB-I evaluates the relative displacements at multiple points over the real pile perimeter, instead of one point located at the pile axis, local effects are significantly reduced. As a consequence, skin traction profiles are considerably smoothened.
- Oscillations of integration point stresses, observed with the SFEA, are caused by steep stress gradients at the pile ends. This was already explained in [58].
4.5. Displacements Induced in Surronding Soil
- Except for the displacement field in close proximity to the pile base, all calculations yield similar results within the soil domain (i.e., zone ).
- Apparently, the pile domain (i.e., zone ) experiences settlement concentrations, which are particularly pronounced for the EB. This is a direct consequence of the SSI considered along a line, thereby introducing high displacement gradients in a radial direction. In contrast, the EB-I finds homogenous displacement regions of lower magnitude enclosed by the explicit interaction surface; although vertical displacements are slightly underestimated compared to the SFEA, the EB-I is obviously superior to the EB with regard to the prediction of the general deformation pattern inside .
5. Case Study
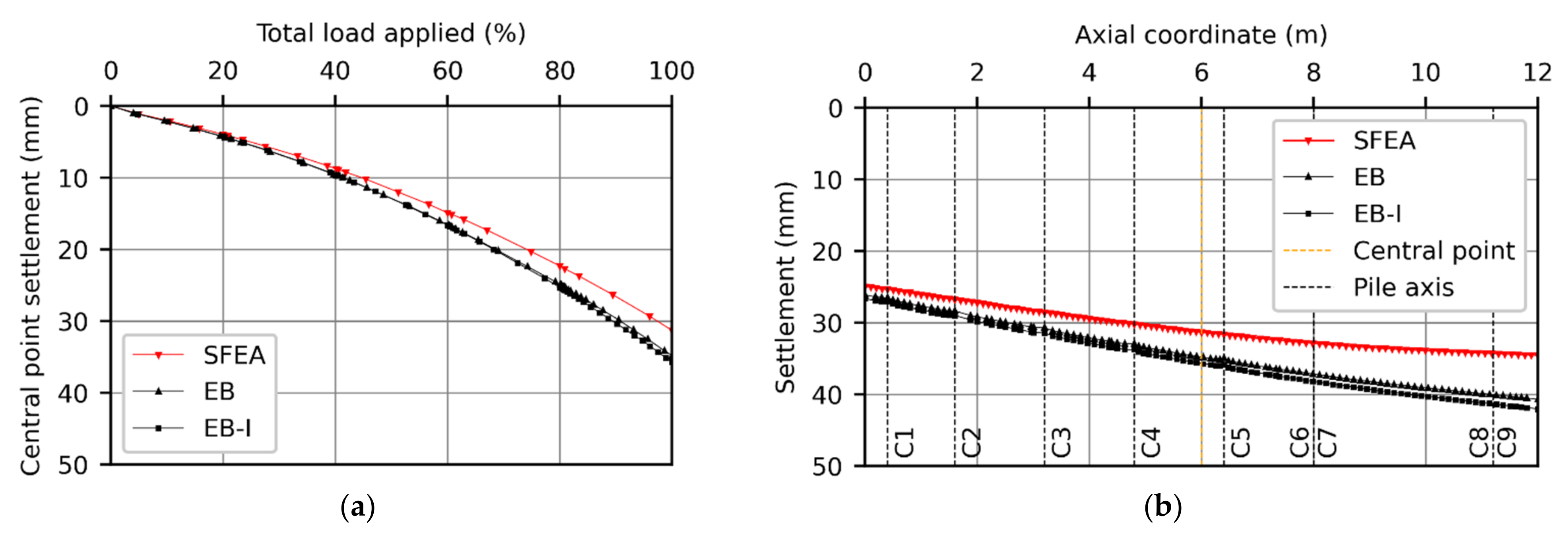
- At load levels, fairly below the ultimate skin resistance, the load carried by the base resistance is significantly underestimated; see Section 4.1. As a consequence, the general column response is too soft.
- The single-node connection causes a combination of unrealistic settlement concentrations and spurious stress path evolutions in the vicinity of column-raft contacts. As a result, column 5 experiences negative skin friction along the upper portion of the shaft (normal force increases up to a depth of around 1.0 m), instead of a direct pile head load. As a consequence, lower -values are obtained.
6. Discussion and Conclusions
- In the initial phase of loading, both embedded beam formulations yield load-displacement responses which are in remarkable agreement with the SFEA. At load levels beyond the shaft capacity, load-displacement curves obtained with the EB are considerably mesh sensitive, whereas the pile behaves stiffer with increasing mesh-coarseness. The EB-I, in contrast, reduces the mesh size effect tremendously. Moreover, the EB-I achieves a satisfactory agreement with the SFEA.
- Concerning the predicted pile capacity, the EB produces a wide scatter of results which must be regarded as unsatisfactory. This shortcoming is effectively eliminated by the EB-I; in all cases considered, the pile capacity varies, within acceptable bounds, slightly higher than the SFEA target value. Reducing the mesh size effect also allows engineers to deduce pile stiffness coefficients with more confidence.
- At typical working load conditions, skin traction profiles obtained with both embedded beam formulations fit SFEA results qualitatively well. However, the EB produces numerical oscillations about the mean that are significantly reduced with the EB-I.
- Although both embedded beam formulations appear to capture the evolution of spatial soil displacements with sufficient accuracy, major differences occur inside the pile domain. While the EB calculates the highest soil displacement at the pile axis, the EB-I computes almost constant displacement profiles within the pile boundaries, as is the case with the SFEA. However, reproducing displacement jumps at the pile skin lies beyond the capabilities of the actual EB-I configuration.
- When modelling deep foundation elements of composite structures, by means of embedded beams, the connection of the individual structures needs to be considered carefully: specifically, if embedded beams are imposed with a rigid connection. Otherwise, the prediction of structural forces, shaft-base load sharing, and differential settlements may lack physical meaning.
Author Contributions
Funding
Institutional Review Board Statement
Informed Consent Statement
Acknowledgments
Conflicts of Interest
Abbreviations
| ,, | Translational DOFs |
| ,, | Rotational DOFs |
| Skin traction vector | |
| Relative displacement vector | |
| Beam (b) and soil (s) displacement vector | |
| Beam (b) and (s) soil interpolation matrix | |
| Elastic stiffness matrix of interface | |
| Ultimate shear traction at line interface | |
| Effective shear strength parameters | |
| Effective normal stress at interface | |
| Pile radius (R) and diameter (D) | |
| Interface stiffness at base | |
| Ultimate base resistance | |
| Interpolation matrix for interaction surface | |
| Nodal beam (b) and soil (s) DOFs | |
| Empirical pile head displacements | |
| (Max.) shear stress (component) at interface | |
| Interface reduction factor | |
| (Normalized) compressive pile resistance | |
| Min./max. compressive pile resistance | |
| Base (b) and skin (s) resistance | |
| Average element size | |
| Mesh dependency ratio | |
| Pile stiffness coefficient | |
| Soil domain | |
| Column domain | |
| Tangent rotation | |
| Load carried by columns | |
| Total load applied | |
| Column raft coefficient |
Appendix A

Appendix B


References
- Maheshwari, B.K.; Watanabe, H. Nonlinear Dynamic Behavior of Pile Foundations: Effects of Separation at the Soil-Pile Interface. Soils Found 2006, 46, 437–448. [Google Scholar] [CrossRef] [Green Version]
- Poulos, H.G.; Davis, E.H. Pile Foundation Analysis and Design, 1st ed.; Poulos, H.G., Davis, E.H., Eds.; Wiley: New York, NY, USA, 1980; ISBN 0471020842. [Google Scholar]
- von Wolffersdorff, P.-A.; Henke, S. Möglichkeiten und Grenzen numerischer Methoden in der Geotechnik. Bautechnik 2021, 98, 1–17. [Google Scholar] [CrossRef]
- Potts, D.M.; Zdravkovic, L. Finite Element Analysis in Geotechnical Engineering: Application, 1st ed.; Thomas Telford Ltd.: London, UK, 2001; ISBN 0727728121. [Google Scholar]
- Engin, H.K. Modelling of Installation Effects: A Numerical Approach. Ph.D. Thesis, Delft University of Technology, Delft, The Netherlands, 2013. [Google Scholar]
- Schmüdderich, C.; Shahrabi, M.M.; Taiebat, M.; Lavasan, A.A. Strategies for numerical simulation of cast-in-place piles under axial loading. Comput. Geotech. 2020, 125, 1–19. [Google Scholar] [CrossRef]
- Wehnert, M.; Vermeer, P.A. Numerische Simulation von Probebelastungen an Großbohrpfählen. In Proceedings of the Bauen in Boden und Fels: 4. Kolloquium, Ostfildern, Germany, 20–21 January 2004; TAE: Esslingen, Germany, 2004; pp. 555–565, ISBN 3924813558. [Google Scholar]
- Han, F.; Salgado, R.; Prezzi, M.; Lim, J. Shaft and base resistance of non-displacement piles in sand. Comput. Geotech. 2017, 83, 184–197. [Google Scholar] [CrossRef]
- Chen, Y.-J.; Lin, S.-S.; Chang, H.-W.; Marcos, M.C. Evaluation of side resistance capacity for drilled shafts. J. Mar. Sci. Technol. 2011, 19, 210–221. [Google Scholar] [CrossRef]
- Turello, D.F.; Sánchez, P.J.; Blanco, P.J.; Pinto, F. A variational approach to embed 1D beam models into 3D solid continua. Comput. Struct. 2018, 206, 145–168. [Google Scholar] [CrossRef]
- Tschuchnigg, F. 3D Finite Element Modelling of Deep Foundations Employing an Embedded Pile Formulation. Ph.D. Thesis, Graz University of Technology, Graz, Austria, 2013. [Google Scholar]
- Tschuchnigg, F.; Schweiger, H.F. The embedded pile concept—Verification of an efficient tool for modelling complex deep foundations. Comput. Geotech. 2015, 63, 244–254. [Google Scholar] [CrossRef]
- Tradigo, F.; Pisanò, F.; Di Prisco, C. On the use of embedded pile elements for the numerical analysis of disconnected piled rafts. Comput. Geotech. 2016, 72, 89–99. [Google Scholar] [CrossRef]
- Ninić, J.; Stascheit, J.; Meschke, G. Beam-solid contact formulation for finite element analysis of pile-soil interaction with arbitrary discretization. Int. J. Numer. Anal. Meth. Geomech. 2014, 38, 1453–1476. [Google Scholar] [CrossRef]
- Sadek, M.; Shahrour, I. A three dimensional embedded beam element for reinforced geomaterials. Int. J. Numer. Anal. Meth. Geomech. 2004, 28, 931–946. [Google Scholar] [CrossRef]
- Engin, H.; Brinkgreve, R.; Septanika, E. Improved embedded beam elements for the modelling of piles. In Numerical Models in Geomechanics, Proceedings of the 10th International Symposium on Numerical Models in Geomechanics, Rhodes, Greece, 25–27 April 2007; Pande, G.N., Ed.; Taylor & Francis: London, UK, 2007; ISBN 978-0-415-44027-1. [Google Scholar]
- Oliveria, D.; Wong, P.K. Use of embedded pile elements in 3D modelling of piled-raft foundations. Aust. Geomech. J. 2011, 46, 9–19. [Google Scholar]
- Smulders, C.M. An Improved 3D Embedded Beam Element with Explicit Interaction Surface. Master’s Thesis, Delft University of Technology, Delft, The Netherlands, 2018. [Google Scholar]
- Ukritchon, B.; Faustino, J.C.; Keawsawasvong, S. Numerical investigations of pile load distribution in pile group foundation subjected to vertical load and large moment. Geomech. Eng. 2016, 10, 577–598. [Google Scholar] [CrossRef]
- Engin, H.K.; Brinkgreve, R.B.J. Investigation of Pile Behaviour Using Embedded Piles. In Proceedings of the 17th International Conference on Soil Mechanics and Geotechnical Engineering, Alexandria, Egypt, 5–9 October 2009; Hamza, M., Shahien, M., El-Mossallamy, Y., Eds.; IOS Press: Amsterdam, The Netherlands, 2009; pp. 1189–1192. [Google Scholar]
- Jongpradist, P.; Haema, N.; Lueprasert, P. Influence of pile row under loading on existing tunnel. In Tunnels and Underground Cities: Engineering and Innovation Meet Archaeology, Architecture and Art; Peila, D., Viggiani, G., Celestino, T., Eds.; CRC Press: London, UK, 2019; pp. 5711–5719. ISBN 9781003031857. [Google Scholar]
- Engin, H.; Septanika, E.; Brinkgreve, R. Estimation of Pile Group Behavior using Embedded Piles. In Proceedings of the 12th International Conference on Computer Methods and Advances in Geomechanics, Goa, India, 1–6 October 2008; Jadhav, M.N., Ed.; Curran: New York, NY, USA, 2008. ISBN 9781622761760. [Google Scholar]
- Engin, H.; Brinkgreve, R.; Bonnier, P.; Septanika, E. Modelling piled foundation by means of embedded piles. In Geotechnics of Soft Soils: Focus on Ground Improvement, Proceedings of the 2nd International Workshop, Glasgow, Scotland, 3–5 September 2008; Karstunen, M., Leoni, M., Eds.; Taylor & Francis: London, UK, 2008; pp. 131–136. ISBN 978-0-415-47591-4. [Google Scholar]
- Lődör, K.; Balázs, M. Finite element modelling of rigid inclusion ground improvement. In Numerical Methods in Geotechnical Engineering, Proceedings of the 9th European Conference on Numerical Methods in Geotechnical Engineering, Porto, Portugal, 25–27 June 2018; Cardoso, A.S., Borges, J.L., Costa, P.A., Gomes, A.T., Marques, J.C., Vieira, C.S., Eds.; CRC Press: London, UK, 2018; pp. 1–8. ISBN 9781138544468. [Google Scholar]
- Tschuchnigg, F.; Schweiger, H.F. Numerical study of simplified piled raft foundations employing an embedded pile formulation. In Proceedings of the 1st International Symposium on Computational Geomechanics. ComGeo I, Juan-les-Pins, France, 29 April–1 May 2009; IC2E: Rhodes, Greece, 2009; pp. 743–752. [Google Scholar]
- Lee, S.W.; Cheang, W.; Swolfs, W.M.; Brinkgreve, R. Modelling of piled rafts with different pile models. In Numerical Methods in Geotechnical Engineering, Proceedings of 7th European Conference on Numerical Methods in Geotechnical Engineering, Trondheim, Norway, 2–4 June 2010; Benz, T., Nordal, S., Eds.; CRC Press: London, UK, 2010; pp. 1–6. ISBN 9780429206191. [Google Scholar]
- Elshehahwy, E.R.; Eltahrany, A.; Dif, A. Numerical Analysis Validation Using Embedded Pile. In Advances in Numerical Methods in Geotechnical Engineering, Proceedings of 2nd GeoMEast International Congress and Exhibition on Sustainable Civil Infrastructures, Cairo, Egypt, 10–15 November 2019; Shehata, H., Desai, C.S., Eds.; Springer: Berlin/Heidelberg, Germany, 2019; pp. 199–208. ISBN 978-3-030-01925-9. [Google Scholar]
- Watcharasawe, K.; Jongpradist, P.; Kitiyodom, P.; Matsumoto, T. Measurements and analysis of load sharing between piles and raft in a pile foundation in clay. Geomech. Eng. 2021, 24, 559–572. [Google Scholar] [CrossRef]
- Banerjee, R.; Bandyopadhyay, S.; Sengupta, A.; Reddy, G.R. Settlement behaviour of a pile raft subjected to vertical loadings in multilayered soil. Geomech. Geoengin. 2020, 1–15. [Google Scholar] [CrossRef]
- Abbas, Q.; Kim, G.; Kim, I.; Kyung, D.; Lee, J. Lateral Load Behavior of Inclined Micropiles Installed in Soil and Rock Layers. Int. J. Geomech. 2021, 21, 1–13. [Google Scholar] [CrossRef]
- Abbas, Q.; Choi, W.; Kim, G.; Kim, I.; Lee, J. Characterizing uplift load capacity of micropiles embedded in soil and rock considering inclined installation conditions. Comput. Geotech. 2021, 132, 1–12. [Google Scholar] [CrossRef]
- El-Sherbiny, M.M.; El-Sherbiny, R.M.; El-Mamlouk, H. Three Dimensional Effect of Grouted Discontinuous Berms for Passive Support of Diaphragm Walls. In Proceedings of the Grouting 2017: Jet Grouting, Diaphragm Walls, and Deep Mixing, Honolulu, HI, USA, 9–12 July 2017; Gazzarrini, P., Richards, J.T.D., Bruce, D.A., Byle, M.J., El Mohtar, C.S., Johnsen, L.F., Eds.; American Society of Civil Engineers: Reston, VA, USA, 2017; pp. 571–583, ISBN 9780784480809. [Google Scholar]
- Marjanović, M.; Vukićević, M.; König, D.; Schanz, T.; Schäfer, R. Modeling of laterally loaded piles using embedded beam elements. In Contemporary Achievements in Civil Engineering, Proceedings of 4th International Conference, Subotica, Serbia, 22–23 April 2016; Faculty of Civil Engineering: Novi Sad, Serbia, 2016; pp. 349–358. [Google Scholar]
- Abo-Youssef, A.; Morsy, M.S.; El Ashaal, A.; El Mossallamy, Y.M. Numerical modelling of passive loaded pile group in multilayered soil. Innov. Infrastruct. Solut. 2021, 6, 1–13. [Google Scholar] [CrossRef]
- Al-abboodi, I.; Sabbagh, T.T. Numerical Modelling of Passively Loaded Pile Groups. Geotech. Geol. Eng. 2019, 37, 2747–2761. [Google Scholar] [CrossRef] [Green Version]
- Scarfone, R.; Morigi, M.; Conti, R. Assessment of dynamic soil-structure interaction effects for tall buildings: A 3D numerical approach. Soil Dyn. Earthq. Eng. 2020, 128, 1–14. [Google Scholar] [CrossRef]
- Di Prisco, C.; Flessati, L.; Porta, D. Deep tunnel fronts in cohesive soils under undrained conditions: A displacement-based approach for the design of fibreglass reinforcements. Acta Geotech. 2020, 15, 1013–1030. [Google Scholar] [CrossRef]
- Ninic, J. Computational Strategies for Predictions of the Soil-Structure Interaction during Mechanized Tunneling. Ph.D. Thesis, Ruhr University Bochum, Bochum, Germany, 2015. [Google Scholar]
- Granitzer, A.; Tschuchnigg, F.; Summerer, W.; Galler, R.; Stoxreiter, T. Construction of a railway tunnel above the main drainage tunnel of Stuttgart using the cut-and-cover method. Bauingenieur 2021, 96, 156–164. [Google Scholar] [CrossRef]
- Lo, S. A study in an attempt to use embedded pile structure elements to simulate soil nail structures in PLAXIS 2D 2012 and 3D 2012. In Numerical Methods in Geotechnical Engineering, Proceedings of the 8th European Conference on Numerical Methods in Geotechnical Engineering, Delft, The Netherlands, 18–20 June 2014; Hicks, M., Brinkgreve, R., Rohe, A., Eds.; CRC Press: London, UK, 2014; pp. 765–769. ISBN 978-1-138-00146-6. [Google Scholar]
- Turello, D.F.; Pinto, F.; Sánchez, P.J. Embedded beam element with interaction surface for lateral loading of piles. Int. J. Numer. Anal. Meth. Geomech. 2016, 40, 568–582. [Google Scholar] [CrossRef]
- Smulders, C.M.; Hosseini, S.; Brinkgreve, R. Improved embedded beam with interaction surface. In Proceedings of the 17th European Conference on Soil Mechanics and Geotechnical Engineering, Reykjavík, Iceland, 1–6 September 2019; Sigursteinsson, H., Erlingsson, S., Bessason, B., Eds.; COC: Reykjavík, Iceland, 2019; pp. 1048–1055. [Google Scholar]
- Turello, D.F.; Pinto, F.; Sánchez, P.J. Three dimensional elasto-plastic interface for embedded beam elements with interaction surface for the analysis of lateral loading of piles. Int. J. Numer. Anal. Meth. Geomech. 2017, 41, 859–879. [Google Scholar] [CrossRef]
- Turello, D.F.; Pinto, F.; Sánchez, P.J. Analysis of lateral loading of pile groups using embedded beam elements with interaction surface. Int. J. Numer. Anal. Meth. Geomech. 2019, 43, 272–292. [Google Scholar] [CrossRef] [Green Version]
- Jauregui, R.; Silva, F. Numerical Validation Methods. In Numerical Analysis—Theory and Application; Awrejcewicz, J., Ed.; InTech: Toyama, Japan, 2011; ISBN 978-953-307-389-7. [Google Scholar]
- Oberkampf, W.L.; Trucano, T.G.; Hirsch, C. Verification, validation, and predictive capability in computational engineering and physics. Appl. Mech. Rev. 2004, 57, 345–384. [Google Scholar] [CrossRef] [Green Version]
- Ferreira, D.; Manie, J. DIANA—Finite Element Analysis: DIANA Documentation—Release 10.4. Available online: https://dianafea.com/manuals/d104/Diana.html (accessed on 25 February 2021).
- Truty, A.; Zimmermann, T.; Podles, K.; Obrzud, R. ZSOIL.PC 2020: User Manual—Theory. Available online: https://www.zsoil.com/zsoil_manual/TM-Man.pdf (accessed on 26 July 2021).
- Rocscience Online Help: Online Documentation. Available online: https://www.rocscience.com/about (accessed on 25 February 2021).
- FLAC3D 7.0 Documentation. Available online: http://docs.itascacg.com/flac3d700/common/sel/doc/manual/sel_manual/piles/piles.html?node903 (accessed on 26 February 2021).
- PLAXIS Scientific Manual: 3D—Connect Edition V21. Available online: https://communities.bentley.com/cfs-file/__key/communityserver-wikis-components-files/00-00-00-05-58/PLAXIS3DCE_2D00_V21.01_2D00_04_2D00_Scientific.pdf (accessed on 26 July 2021).
- Sommer, H.; Hambach, P. Großpfahlversuche im Ton für die Talbrücke Alzey. Bauingenieur 1974, 49, 310–317. [Google Scholar]
- Hirany, A.; Kulhawy, F.H. Interpretation of Load Tests on Drilled Shafts—Part 1: Axial Compression. In Proceedings of the Foundation Engineering—Current Principles and Practices, Evanston, IL, USA, 25–29 June 1989; Kulhawy, F.H., Ed.; American Society of Civil Engineers: New York, NY, USA, 1989; pp. 1132–1149, ISBN 0872627047. [Google Scholar]
- Chen, Y.-J.; Fang, Y.-C. Critical Evaluation of Compression Interpretation Criteria for Drilled Shafts. J. Geotech. Geoenvironmental Eng. 2009, 135, 1056–1069. [Google Scholar] [CrossRef]
- Hirany, A.; Kulhawy, F.H. On the Interpretation of Drilled Foundation Load Test Results. In International Deep Foundations Congress, Proceedings of the Deep Foundations: An International Perspective on Theory, Design, Construction, and Performance, Orlando, FL, USA, 14–16 February 2002; O’Neill, M.W., Townsend, F.C., Eds.; American Society of Civil Engineers: New York, NY, USA, 2002; pp. 1018–1028. ISBN 9780784406014. [Google Scholar]
- German Geotechnical Society. Recommendations on Piling (EA-Pfähle), 2nd ed.; Wilhelm Ernst & Sohn: Berlin, Germany, 2014; ISBN 9783433030189. [Google Scholar]
- PLAXIS Reference Manual: 3D—Connect Edition V21. Available online: https://communities.bentley.com/cfs-file/__key/communityserver-wikis-components-files/00-00-00-05-58/PLAXIS3DCE_2D00_V21.01_2D00_02_2D00_Reference.pdf (accessed on 16 August 2021).
- Day, R.A.; Potts, D.M. Zero thickness interface elements—Numerical stability and application. Int. J. Numer. Anal. Meth. Geomech. 1994, 18, 689–708. [Google Scholar] [CrossRef]
- Goodman, R.; Taylor, R.; Brekke, T. A Model for the Mechanics of Jointed Rock. J. Soil Mech. Found. Div. 1968, 94, 637–659. [Google Scholar] [CrossRef]
- van Langen, H.; Vermeer, P.A. Interface elements for singular plasticity points. Int. J. Numer. Anal. Meth. Geomech. 1991, 15, 301–315. [Google Scholar] [CrossRef]
- Kulhawy, F.H. Limiting tip and side resistance: Fact or Fallacy? In Proceedings of the Analysis and Design of Pile Foundations, San Francisco, CA, USA, 1–5 October 1984; Meyer, J.R., Ed.; American Society of Civil Engineers: New York, NY, USA, 1984; pp. 80–98. [Google Scholar]
- Sheil, B.; McCabe, B.A. Predictions of friction pile group response using embedded piles in PLAXIS. In Proceedings of the 3rd International Conference on New Developments in Soil Mechanics and Geotechnical Engineering, Nicosia, Turkey, 28–30 June 2012; Near East University: Nicosia, Turkey, 2012; pp. 679–686. [Google Scholar]
- Fleming, W.G.K.; Weltman, A.; Randolph, M.F.; Elson, K. Piling Engineering, 3rd ed.; Taylor & Francis: London, UK, 2020; ISBN 9780367659387. [Google Scholar]
- Benz, T.; Schwab, R.; Vermeer, P. Small-strain stiffness in geotechnical analyses. Bautechnik 2009, 86, 16–27. [Google Scholar] [CrossRef]
- Schanz, T.; Vermeer, P.A.; Bonnier, P.G. The hardening soil model: Formulation and verification. In Beyond 2000 in Computational Geotechnics, 1st ed.; Brinkgreve, R.B.J., Ed.; Routledge: London, UK, 2019; pp. 281–296. ISBN 9781315138206. [Google Scholar]
- Vucetic, M.; Dobry, R. Effect of Soil Plasticity on Cyclic Response. J. Geotech. Eng. 1991, 117, 89–107. [Google Scholar] [CrossRef]
- Alpan, I. The geotechnical properties of soils. Earth-Sci. Rev. 1970, 6, 5–49. [Google Scholar] [CrossRef]
- Viggiani, C.; Mandolini, A.; Russo, G. Piles and Pile Foundations, 1st ed.; Taylor & Francis: London, UK, 2012; ISBN 978-0-415-49066-5. [Google Scholar]
- Urbonas, K.; Slizyte, D.; Mackevicius, R. Influence of the pile stiffness on the ground slab behaviour. J. Civ. Eng. Manag. 2016, 22, 690–698. [Google Scholar] [CrossRef]
- Hanisch, J.; Katzenbach, R.; König, G. (Eds.) Kombinierte Pfahl-Plattengründungen; Ernst & Sohn: Berlin, Germany, 2001; ISBN 3433016062. [Google Scholar]
- Schreppers, G.-J. Bond-slip Reinforcements and Pile Foundations. Available online: https://dianafea.com/sites/default/files/2018-04/Bondslip_reinforcements_and_Pile_foundations.pdf (accessed on 26 July 2021).
- Schmidt, H.-H.; Buchmaier, R.F.; Vogt-Breyer, C. Grundlagen der Geotechnik, 5th ed.; Springer Fachmedien Wiesbaden: Wiesbaden, Germany, 2017; ISBN 978-3-658-14930-7. [Google Scholar]
- British Standards Institution. BS EN 1997-1:2004: Eurocode 7: Geotechnical Design—Part 1: General Rules; BSI: London, UK, 2004. [Google Scholar]
- de Gennaro, V.; Frank, R.; Said, I. Finite element analysis of model piles axially loaded in sands. Riv. Ital. Geotec. 2008, 2, 44–62. [Google Scholar]
- Cho, J.; Lee, J.-H.; Jeong, S.; Lee, J. The settlement behavior of piled raft in clay soils. Ocean Eng. 2012, 53, 153–163. [Google Scholar] [CrossRef]
- Poulos, H.G. Piled raft foundations: Design and applications. Géotechnique 2001, 51, 95–113. [Google Scholar] [CrossRef]
- Benz, T. Small-Strain Stiffness of Soils and Its Numerical Consequences. Ph.D. Thesis, University of Stuttgart, Stuttgart, Germany, 2007. [Google Scholar]

















| Numerical Code (Version) Simulation Method | Diana 3D (V10.4) [47] FEM | ZSoil 3D (V20.07) [48] FEM | RS3 (V4.014) [49] FEM | FLAC 3D (V7.0) [50] FDM | PLAXIS 3D (V21.00) [51] FEM |
|---|---|---|---|---|---|
| EB-type name | Pile foundations | Composite element | Embedded element | Pile structural element | Embedded beam element |
| Soil-structure interaction | Line interface along shaft, point interface at base | ||||
| Skin resistance in axial direction | Soil-dependent or pre-defined traction (kN/m) | ||||
| Base resistance in axial direction | Pre-defined force (kN) | ||||
| Application | Piles, ground anchors | Piles, soil nails, fixed end anchors | Piles, forepoles, beams | Structural support members | Piles, rockbolts, anchors |
| Parameter | Symbol | Unit | SFEA | EB/EB-I 1 | ||
|---|---|---|---|---|---|---|
| Pile | Interface | Pile | Interface | |||
| Unit weight | kN/m3 | 25.0 | 5.0 | |||
| Young’s modulus | GPa | 10.0 | 10.0 | |||
| Poisson’s ratio | - | 0.2 | ||||
| Pile diameter | m | 1.3 | 1.3 | |||
| Pile length | m | 9.5 | 9.5 | |||
| Base resistance | kN | 2300.0 | ||||
| Interface reduction factor | - | 0.9 | 0.9 | |||
| Effective friction angle | deg | 20.0 | 20.0 | |||
| Effective cohesion | kN/m2 | 20.0 | 20.0 | |||
| Parameter | Symbol | Unit | Value |
|---|---|---|---|
| Drainage conditions | - | - | drained |
| Depth of groundwater table | - | m | 3.5 |
| Unit weight | , | kN/m3 | 20.0 |
| Reference deviatoric hardening modulus at pref | kN/m2 | 45,000 | |
| Reference oedometer stiffness at pref | kN/m2 | 27,150 | |
| Reference un-/reloading stiffness at pref | kN/m2 | 90,000 | |
| Power index | - | 1.0 | |
| Isotropic Poisson’s ratio | - | 0.2 | |
| Effective friction angle | deg | 20.0 | |
| Effective cohesion | kN/m2 | 20.0 | |
| Pre-overburden pressure | kN/m2 | 50.0 | |
| Reference pressure | kN/m2 | 100.0 | |
| Initial shear modulus at pref | kN/m2 | 116,000 | |
| Threshold shear strain | - | 0.00015 |
| Mesh Configuration | EB | EB-I | Unit | |||||
|---|---|---|---|---|---|---|---|---|
| m | ||||||||
| Very coarse | 4.15 | 2355 | 4642 | 4667 | 1867 | 3284 | 3855 | kN |
| Coarse | 3.44 | 2363 | 4386 | 4385 | 1877 | 3208 | 3876 | kN |
| Medium | 2.48 | 2045 | 4224 | 4208 | 1887 | 3017 | 3863 | kN |
| Fine | 1.81 | 1974 | 3723 | 3975 | 1891 | 3283 | 3916 | kN |
| Very Fine | 1.32 | 1940 | 3603 | 4228 | 1906 | 3071 | 3796 | kN |
| 1.22 | 1.29 | 1.17 | 1.02 | 1.09 | 1.03 | - | ||
| Parameter | Symbol | Unit | Gravel | Sandy Silt I|II | Sand | Stiff Silt |
|---|---|---|---|---|---|---|
| Depth of groundwater table | - | m | 6.0 | - | - | - |
| Layer thickness | m | 8.0 | 3.0|11.0 | 14.0|2.0 | 10.0 | |
| Unit weight | kN/m3 | 21.5|21.0 | 20.0 | 21.0|20.0 | 20.0 | |
| Reference deviatoric hardening modulus at pref | kN/m2 | 40,000 | 20,000 | 25,000 | 30,000 | |
| Reference oedometer stiffness at pref | kN/m2 | 40,000 | 20,000 | 25,000 | 30,000 | |
| Reference un-/reloading stiffness at pref | kN/m2 | 120,000 | 50,000 | 62,500 | 90,000 | |
| Power index | - | 0.0 | 0.8 | 0.65 | 0.6 | |
| Isotropic Poisson’s ratio | - | 0.2 | 0.2 | 0.2 | 0.2 | |
| Effective friction angle | deg | 35.0 | 27.5 | 32.5 | 27.5 | |
| Effective cohesion | kN/m2 | 0.1 | 20.0|30.0 | 5.0 | 30.0 | |
| Ultimate dilatancy angle | deg | 5.0 | 0.0 | 2.5 | 0.0 | |
| Pre-overburden pressure | kN/m2 | 600 | 600 | 600 | 600 | |
| Reference pressure | kN/m2 | 100 | 100 | 100 | 100 | |
| Initial shear modulus at pref | kN/m2 | 138,000 | 81,000 | 93,000 | 116,000 | |
| Threshold shear strain | - | 0.00015 | 0.00015 | 0.00015 | 0.00015 |
Publisher’s Note: MDPI stays neutral with regard to jurisdictional claims in published maps and institutional affiliations. |
© 2021 by the authors. Licensee MDPI, Basel, Switzerland. This article is an open access article distributed under the terms and conditions of the Creative Commons Attribution (CC BY) license (https://creativecommons.org/licenses/by/4.0/).
Share and Cite
Granitzer, A.-N.; Tschuchnigg, F. Practice-Oriented Validation of Embedded Beam Formulations in Geotechnical Engineering. Processes 2021, 9, 1739. https://doi.org/10.3390/pr9101739
Granitzer A-N, Tschuchnigg F. Practice-Oriented Validation of Embedded Beam Formulations in Geotechnical Engineering. Processes. 2021; 9(10):1739. https://doi.org/10.3390/pr9101739
Chicago/Turabian StyleGranitzer, Andreas-Nizar, and Franz Tschuchnigg. 2021. "Practice-Oriented Validation of Embedded Beam Formulations in Geotechnical Engineering" Processes 9, no. 10: 1739. https://doi.org/10.3390/pr9101739
APA StyleGranitzer, A.-N., & Tschuchnigg, F. (2021). Practice-Oriented Validation of Embedded Beam Formulations in Geotechnical Engineering. Processes, 9(10), 1739. https://doi.org/10.3390/pr9101739

