Analysis and Optimization of Two Film-Coated Tablet Production Processes by Computer Simulation: A Case Study
Abstract
1. Introduction
2. Materials and Methods
2.1. Employed Software
2.2. Production Processes
- Setting up the scales
- Weighing the granule and granulation liquid
- Dissolution of the solid components to finish the granulation liquid
- Compulsory mixing
- Fluid bed granulation
- In-process controls
- Sieving
- Tumble blending
- Compaction
- Weighing the coating
- Dissolution of the solid components to finish the coating
- Coating
- Bulk packaging
2.3. Statistical Data Processing
3. Results
3.1. Model Development: Design and Building
3.2. Model Verification
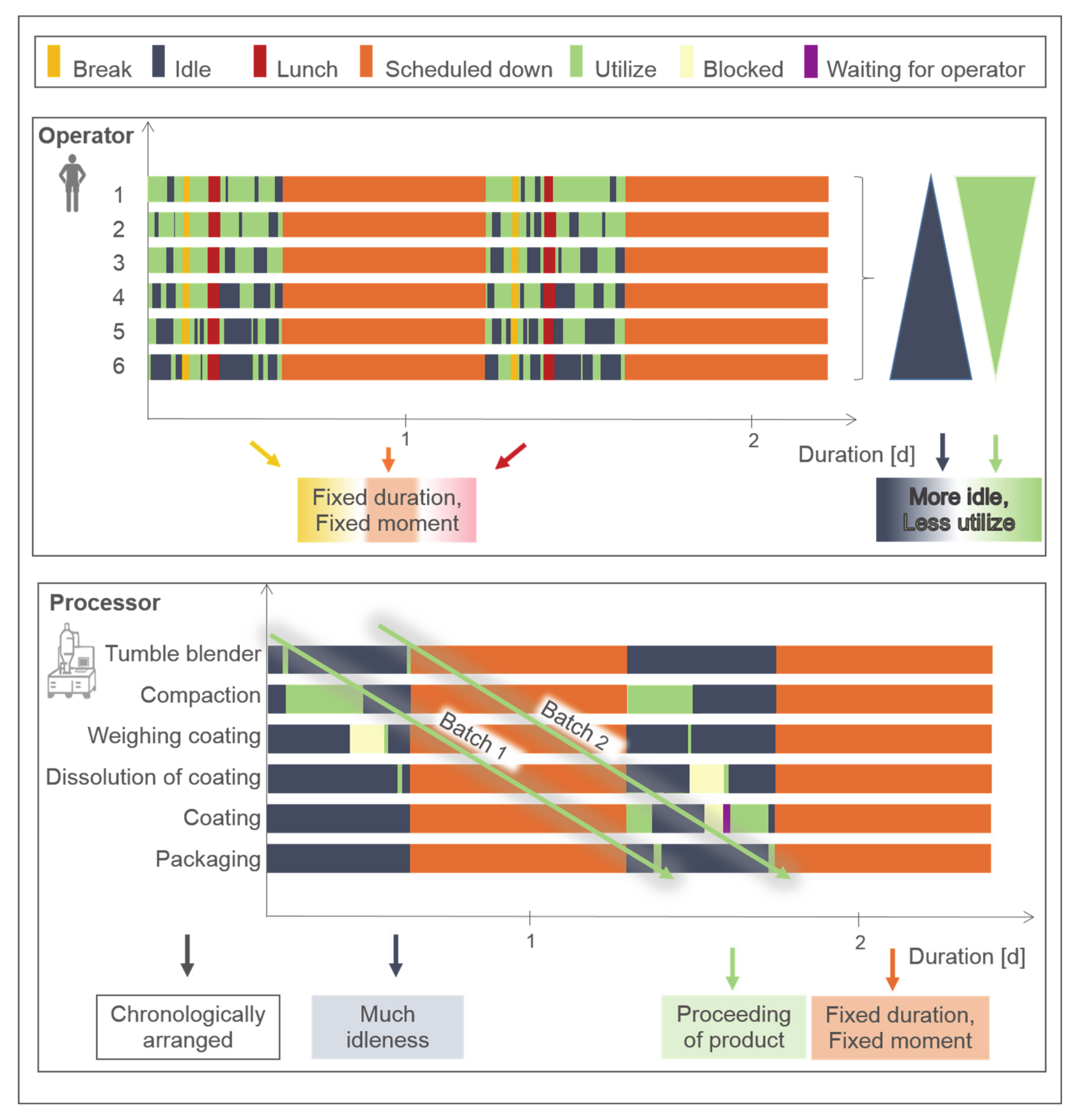
3.2.1. Model Logic
3.2.2. Operating Schedules
3.2.3. Processing Times
3.3. Model Validation
3.4. Model Application: Optimization and Evaluation of Fictive Shift Systems
3.4.1. Establishment of Models with Different Shift Systems
3.4.2. Results of the Shift Systems
4. Discussion
4.1. Case Study Limitations
4.2. Case Study Outcomes
5. Conclusions
Supplementary Materials
Author Contributions
Funding
Institutional Review Board Statement
Informed Consent Statement
Data Availability Statement
Acknowledgments
Conflicts of Interest
References
- Kvesic, D.Z. Product lifecycle management: Marketing strategies for the pharmaceutical industry. J. Med. Mark. 2008, 8, 293–301. [Google Scholar] [CrossRef]
- Federsel, H. Process R&D under the magnifying glass: Organization, business model, challenges, and scientific context. Bioorg. Med. Chem. 2010, 18, 5775–5794. [Google Scholar] [CrossRef] [PubMed]
- Brandes, R. Der Entwurf zum neuen Annex 1. Pharm. Ind. 2018, 5, 671–680. [Google Scholar]
- Kleemann, A. Metamorphosis of the Pharmaceutical Industry. Pharm. Ind. 2013, 75, 562–574. [Google Scholar]
- Habibifar, N.; Hamid, M.; Bastan, M.; Azar, A.T. Performance optimisation of a pharmaceutical production line by inte-grated simulation and data envelopment analysis. Int. J. Simul. Process Model. 2019, 14, 360–376. [Google Scholar] [CrossRef]
- Behr, A.; Brehme, V.; Ewers, C.; Grön, H.; Kimmel, T.; Küppers, S.; Symietz, I. New Developments in Chemical Engineering for the Production of Drug Substances. Eng. Life Sci. 2004, 4, 15–24. [Google Scholar] [CrossRef]
- WHO. Tuberculosis. Available online: https://www.who.int/en/news-room/fact-sheets/detail/tuberculosis2020 (accessed on 22 March 2020).
- WHO. Guidelines for Treatment of Drug-Sesceptible Tuberculosis and Patient Care; 2017 update Annex 6; World Health Organization: Geneva, Switzerland, 2017. [Google Scholar]
- Banks, J.; Carson, J.S.; Nelson, B.L.; Nicol, D.M. Discrete-Event System Simulation, 4th ed.; Prentice Hall: Upper Saddle River, NJ, USA, 2005. [Google Scholar]
- Neelamkavil, F. Computer Simulation and Modelling., 1st ed.; Wiley: Chichester, UK, 1987. [Google Scholar]
- Oberkampf, W.L.; Roy, C.J. Verification and Validation in Scientific Computing; Cambridge University Press (CUP): Cambridge, UK, 2010. [Google Scholar]
- Rotstein, G.; Papageorgiou, L.; Shah, N.; Murphy, D.; Mustafa, R. A product portfolio approach in the pharmaceutical industry. Comput. Chem. Eng. 1999, 23, S883–S886. [Google Scholar] [CrossRef]
- Laínez, J.M.; Schaefer, E.; Reklaitis, G.V. Challenges and opportunities in enterprise-wide optimization in the pharma-ceutical industry. Comput. Chem. Eng. 2012, 47, 19–28. [Google Scholar] [CrossRef]
- Blau, G.E.; Pekny, J.F.; Varma, V.A.; Bunch, P.R. Managing a Portfolio of Interdependent New Product Candidates in the Pharmaceutical Industry. J. Prod. Innov. Manag. 2004, 21, 227–245. [Google Scholar] [CrossRef]
- Shah, N. Pharmaceutical supply chains: Key issues and strategies for optimisation. Comput. Chem. Eng. 2004, 28, 929–941. [Google Scholar] [CrossRef]
- Sundaramoorthy, A.; Karimi, I.A. Planning in Pharmaceutical Supply Chains with Outsourcing and New Product In-troductions. Ind. Eng. Chem. Res. 2004, 43, 8293. [Google Scholar] [CrossRef]
- Chen, Y.; Mockus, L.; Orcun, S.; Reklaitis, G.V. Simulation-optimization approach to clinical trial supply chain manage-ment with demand scenario forecast. Comput. Chem. Eng. 2012, 40, 82–96. [Google Scholar] [CrossRef]
- Parker, J.; Lamarche, K.; Chen, W.; Williams, K.; Stamato, H.; Thibault, S. CFD simulations for prediction of scaling effects in pharmaceutical fluidized bed processors at three scales. Powder Technol. 2013, 235, 115–120. [Google Scholar] [CrossRef]
- Sen, M.; Chaudhury, A.; Singh, R.; John, J.; Ramachandran, R. Multi-scale flowsheet simulation of an integrated continu-ous purification-downstream pharmaceutical manufacturing process. Int. J. Pharm. 2013, 445, 29–38. [Google Scholar] [CrossRef] [PubMed]
- Benyahia, B.; Lakerveld, R.; Barton, P.I. A Plant-Wide Dynamic Model of a Continuous Pharmaceutical Process. Ind. Eng. Chem. Res. 2012, 51, 15393–15412. [Google Scholar] [CrossRef]
- Matsunami, K.; Sternal, F.; Yaginuma, K.; Tanabe, S.; Nakagawa, H.; Sugiyama, H. Superstructure-based process synthesis and economic assessment under uncertainty for solid drug product manufacturing. BMC Chem. Eng. 2020, 2, 1–16. [Google Scholar] [CrossRef]
- Makrydaki, F.; Georgakis, C.; Saranteas, K. Dynamic Optimization of a Batch Pharmaceutical Reaction using the Design of Dynamic Experiments (DoDE): The Case of an Asymmetric Catalytic Hydrogenation Reaction. IFAC Proc. Vol. 2010, 43, 260–265. [Google Scholar] [CrossRef]
- Kaylani, H.; Atieh, A.M. Simulation Approach to Enhance Production Scheduling Procedures at a Pharmaceutical Company with Large Product Mix. Procedia CIRP 2016, 41, 411–416. [Google Scholar] [CrossRef]
- Saadouli, H.; Jerbi, B.; Dammak, A.; Masmoudi, L.; Bouaziz, A. A stochastic optimization and simulation approach for scheduling operating rooms and recovery beds in an orthopedic surgery department. Comput. Ind. Eng. 2015, 80, 72–79. [Google Scholar] [CrossRef]
- Lin, J.T.; Chen, C.-M. Simulation optimization approach for hybrid flow shop scheduling problem in semiconductor back-end manufacturing. Simul. Model. Pract. Theory 2015, 51, 100–114. [Google Scholar] [CrossRef]
- Caggiano, A.; Bruno, G.; Teti, R. Integrating Optimisation and Simulation to Solve Manufacturing Scheduling Prob-lems. Procedia CIRP 2015, 28, 131–136. [Google Scholar] [CrossRef]
- Cognition IfHaM. CmapTools. Available online: https://cmap.ihmc.us/cmaptools/2020 (accessed on 22 March 2020).
- Minitab. MINITAB SOLUTIONS Lean Six Sigma. Available online: https://www.minitab.com/en-us/products/companion/solutions/lean-six-sigma/2020 (accessed on 24 March 2020).
- Stachowiak, H. Allgemeine Modelltheorie; Springer: Wien, Austria; New York, NY, USA, 1973. [Google Scholar]
- Bähner, F.D.; Huusom, J.K. A Debottlenecking Study of an Industrial Pharmaceutical Batch Plant. Ind. Eng. Chem. Res. 2019, 58, 20003–20013. [Google Scholar] [CrossRef]







| Process Step | Normally Distributed? | p-Value | ||
|---|---|---|---|---|
| PINA | PEMB | PINA | PEMB | |
| Dissolution of granulation liquid | Yes | No | 0.760 | 0.243 |
| Compulsory mixer | Yes | No | 0.594 | 0.479 |
| Fluid Bed Granulation | No | No | 0.993 | 0.127 |
| IPC Moisture Analysis | No | No | 0.806 | 0.527 |
| Sieving | No | Yes | 0.767 | 0.602 |
| Tumble blender | No | No | 0.319 | 0.110 |
| Compaction | Yes | No | 0.331 | 0.107 |
| Dissolution of coating | Yes | No | 0.399 | 0.561 |
| Coating | Yes | Yes | 0.679 | 0.246 |
| Packaging | No | Yes | 0.886 | 0.086 |
| One-Shift * | One-and-a-Half-Shifts | Two-Shifts | |
|---|---|---|---|
| Operating schedule | 07:00 a.m.–03:15/03:45 p.m. | 06:00 a.m.–02:15 p.m. 09:15 a.m.–05:30 p.m. | 06:00 a.m.–02:15 p.m. 02:00 p.m.–10:15 p.m. |
| One-Shift (OS) | One-and-a-Half-Shift (OHS) | Two-Shift (TS) | ||||
|---|---|---|---|---|---|---|
| PINA | ||||||
| Operators total | 4 | 6 | 4 | 6 | 4 | 6 |
| Replications | 30/30 | 30/30 | 30/30 | 30/30 | 28/30 | 30/30 |
| Operator Utilization | ✔ | Op5 + Op6 ↓↓ | ✔ | Op6 ↓↓ | ↑↑↑ | ✔ |
| Duration mean [d] | 3.2 ± 0.00 | 3.2 ± 0.00 | 2.4 ± 0.02 | 2.3 ± 0.00 | 2.3 ± 0.02 | 1.6 ± 0.02 |
| Labor costs [€] | 7488 | 8928 | 7128 | 7866 | 8798 | 6840 |
| PEMB | ||||||
| Operators total | 4 | 6 | 4 | 6 | 4 | 6 |
| Replications | 41/45 | 41/45 | 45/45 | 44/45 | --/45 | 42/45 |
| Operator Utilization | ✔ | Op4 − Op6 ↓↓ | ✔ | Op1 − Op6 ↓ | ↑↑↑ | ✔ |
| Duration mean [d] | 9.4 ± 0.01 | 9.4 ± 0.01 | 7.2 ± 0.01 | 6.1 ± 0.02 | -- | 4.4 ± 0.01 |
| Labor costs [€] | 21,996 | 26,226 | 21,384 | 20,862 | -- | 18,810 |
Publisher’s Note: MDPI stays neutral with regard to jurisdictional claims in published maps and institutional affiliations. |
© 2020 by the authors. Licensee MDPI, Basel, Switzerland. This article is an open access article distributed under the terms and conditions of the Creative Commons Attribution (CC BY) license (http://creativecommons.org/licenses/by/4.0/).
Share and Cite
Hering, S.; Schäuble, N.; Buck, T.M.; Loretz, B.; Rillmann, T.; Stieneker, F.; Lehr, C.-M. Analysis and Optimization of Two Film-Coated Tablet Production Processes by Computer Simulation: A Case Study. Processes 2021, 9, 67. https://doi.org/10.3390/pr9010067
Hering S, Schäuble N, Buck TM, Loretz B, Rillmann T, Stieneker F, Lehr C-M. Analysis and Optimization of Two Film-Coated Tablet Production Processes by Computer Simulation: A Case Study. Processes. 2021; 9(1):67. https://doi.org/10.3390/pr9010067
Chicago/Turabian StyleHering, Stefanie, Nico Schäuble, Thomas M. Buck, Brigitta Loretz, Thomas Rillmann, Frank Stieneker, and Claus-Michael Lehr. 2021. "Analysis and Optimization of Two Film-Coated Tablet Production Processes by Computer Simulation: A Case Study" Processes 9, no. 1: 67. https://doi.org/10.3390/pr9010067
APA StyleHering, S., Schäuble, N., Buck, T. M., Loretz, B., Rillmann, T., Stieneker, F., & Lehr, C.-M. (2021). Analysis and Optimization of Two Film-Coated Tablet Production Processes by Computer Simulation: A Case Study. Processes, 9(1), 67. https://doi.org/10.3390/pr9010067

