Biotechnology and Bioprocesses: Their Contribution to Sustainability
Abstract
1. Introduction
2. Method
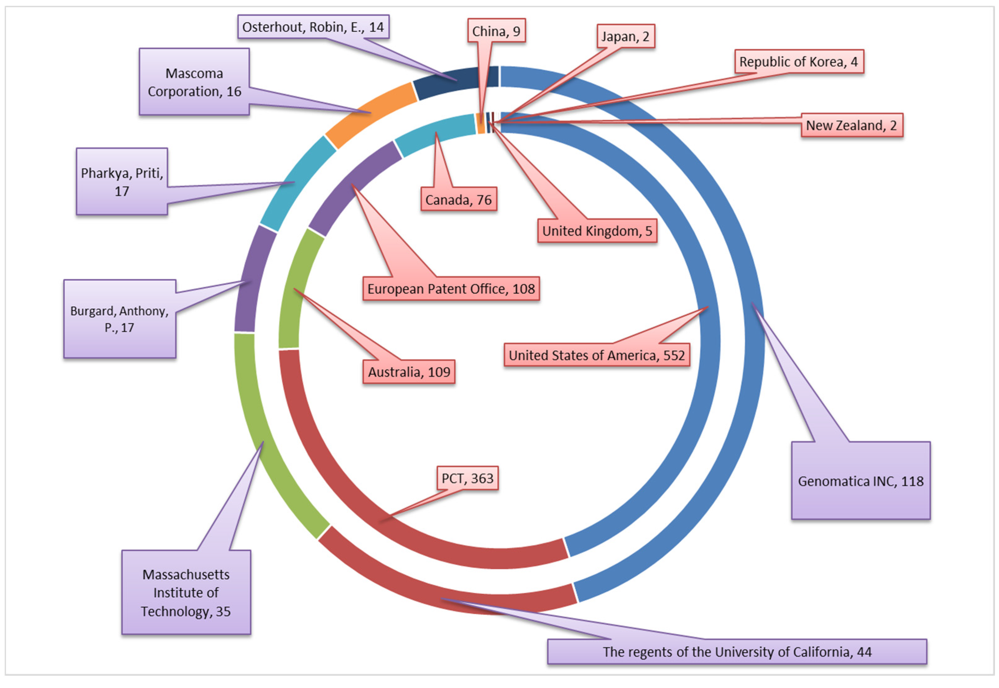
3. Results
4. Conclusions
Author Contributions
Funding
Acknowledgments
Conflicts of Interest
References
- Croughan, M.S.; Konstantinov, K.B.; Cooney, C. The Future of Industrial Bioprocessing: Batch or Continuous? Biotechnol. Bioeng. 2015, 112, 648–651. [Google Scholar] [CrossRef]
- Shong, J.; Jimenez Diaz, M.R.; Collins, C.H. Towards synthetic microbial consortia for bioprocessing. Curr. Opin. Biotechnol. 2012, 23, 798–802. [Google Scholar] [CrossRef] [PubMed]
- Whitford, W.G. Single-use technology supporting the comeback of continuous bioprocessing. Pharm. Bioprocess. 2013, 1, 249–253. [Google Scholar] [CrossRef]
- Cramer, S.M.; Holstein, M.A. Downstream bioprocessing: Recent advances and future promise. Curr. Opin. Chem. Eng. 2011, 1, 27–37. [Google Scholar] [CrossRef]
- Wuest, D.M.; Harcum, S.W.; Lee, K.H. Genomics in mammalian cell culture bioprocessing. Biotechnol. Adv. 2012, 30, 629–638. [Google Scholar] [CrossRef]
- Jägerstad, M.; Piironen, V.; Walker, C.; Ros, G.; Carnovale, E.; Holasova, M.; Nau, H. Increasing natural food folates through bioprocessing and biotechnology. Trends Food Sci. Technol. 2005, 16, 298–306. [Google Scholar] [CrossRef]
- Levy, N.E.; Valente, K.N.; Choe, L.H.; Lee, K.H.; Lenhoff, A.M. Identification and characterization of host cell protein product-associated impurities in monoclonal antibody bioprocessing. Biotechnol. Bioeng. 2014, 111, 904–912. [Google Scholar] [CrossRef]
- Tscheliessnig, A.L.; Konrath, J.; Bates, R.; Jungbauer, A. Host cell protein analysis in therapeutic protein bioprocessing—Methods and applications. Biotechnol. J. 2013, 8, 655–670. [Google Scholar] [CrossRef]
- Kelley, B. Industrialization of mAb production technology: The bioprocessing industry at a crossroads. mAbs 2009, 1, 443–452. [Google Scholar] [CrossRef]
- Lynd, L.E.; van Zyl, W.H.; McBride, J.E.; Laser, M. Consolidated bioprocessing of cellulosic biomass: An update. Curr. Opin. Biotechnol. 2005, 16, 577–583. [Google Scholar] [CrossRef]
- Jin, M.; Balan, V.; Gunawan, C.; Dale, B.E. Consolidated bioprocessing (CBP) performance of clostridium phytofermentans on AFEX-treated corn stover for ethanol production. Biotechnol. Bioeng. 2011, 108, 1290–1297. [Google Scholar] [CrossRef] [PubMed]
- Parisutham, V.; Kim, T.H.; Lee, S.K. Feasibilities of consolidated bioprocessing microbes: From pretreatment to biofuel production. Bioresour. Technol. 2014, 161, 431–440. [Google Scholar] [CrossRef] [PubMed]
- Blanch, H.W. Bioprocessing for biofuels. Curr. Opin. Biotechnol. 2012, 23, 390–395. [Google Scholar] [CrossRef] [PubMed]
- Yuan, W.J.; Chang, B.L.; Ren, J.G.; Liu, J.P.; Bai, F.W.; Li, Y.Y. Consolidated bioprocessing strategy for ethanol production from Jerusalem artichoke tubers by Kluyveromyces marxianus under high gravity conditions. J. Appl. Microbiol. 2012, 112, 38–44. [Google Scholar] [CrossRef]
- Favaro, L.; Jansen, T.; Van Zyl, W.H. Exploring industrial and natural Saccharomyces cerevisiae strains for the bio-based economy from biomass: The case of bioethanol. Crit. Rev. Biotechnol. 2019, 39, 800–816. [Google Scholar] [CrossRef]
- Kawaguchi, H.; Hasunuma, T.; Ogino, C.; Kondo, A. Bioprocessing of bio-based chemicals produced from lignocellulosic feedstocks. Curr. Opin. Biotechnol. 2016, 42, 30–39. [Google Scholar] [CrossRef]
- Yang, B.X.; Kim, E.; Liu, Y.; Shi, X.W.; Rubloff, G.W.; Ghodssi, R.; Bentley, W.E.; Pancer, Z.; Payne, G.F. In-film bioprocessing and immunoanalysis with electroaddressable stimuli-responsive polysaccharides. Adv. Funct. Mater. 2010, 20, 1645–1652. [Google Scholar] [CrossRef]
- Lim, M.; Ye, H.; Panoskaltsis, N.; Drakakis, E.M.; Yue, X.; Cass, A.E.G.; Radomska, A.; Mantalaris, A. Intelligent bioprocessing for haemotopoietic cell cultures using monitoring and design of experiments. Biotechnol. Adv. 2007, 25, 353–368. [Google Scholar] [CrossRef]
- Kirdar, A.O.; Green, K.D.; Rathore, A.S. Application of multivariate data analysis for identification and successful resolution of a root cause for a bioprocessing application. Biotechnol. Prog. 2008, 24, 720–726. [Google Scholar] [CrossRef]
- Kumar, V.; Bhalla, A.; Rathore, A.S. Design of experiments applications in bioprocessing: Concepts and approach. Biotechnol. Prog. 2014, 30, 86–99. [Google Scholar] [CrossRef]
- Randek, J.; Mandenius, C.F. On-line soft sensing in upstream bioprocessing. Crit. Rev. Biotechnol. 2018, 38, 106–121. [Google Scholar] [CrossRef] [PubMed]
- Dekker, L.; Polizzi, K.M. Sense and sensitivity in bioprocessing—Detecting cellular metabolites with biosensors. Curr. Opin. Chem. Biol. 2017, 40, 31–36. [Google Scholar] [CrossRef] [PubMed]
- Steingroewer, J.; Bley, T.; Georgiev, V.; Ivanov, I.; Lenk, F.; Marchev, A.; Pavlov, A. Bioprocessing of differentiated plant in vitro systems. Eng. Life Sci. 2013, 13, 26–38. [Google Scholar] [CrossRef]
- Georgiev, M.I.; Weber, J.; Maciuk, A. Bioprocessing of plant cell cultures for mass production of targeted compounds. Appl. Microbiol. Biotechnol. 2009, 83, 809–823. [Google Scholar] [CrossRef] [PubMed]
- Zaidi, K.U.; Ali, A.S.; Ali, S.A.; Naaz, I. Microbial tyrosinases: Promising enzymes for pharmaceutical, food bioprocessing, and environmental industry. Biochem. Res. Int. 2014, 2014, 854687. [Google Scholar] [CrossRef] [PubMed]
- Wang, L.; Ridgway, D.; Gu, T.; Moo-Young, M. Bioprocessing strategies to improve heterologous protein production in filamentous fungal fermentations. Biotechnol. Adv. 2005, 23, 115–129. [Google Scholar] [CrossRef]
- Thomson, H. Bioprocessing of embryonic stem cells for drug discovery. Trends Biotechnol. 2007, 25, 224–230. [Google Scholar] [CrossRef] [PubMed]
- Mojsov, K.D. Trends in bio-processing of textiles: A review. Adv. Technol. 2014, 3, 135–138. [Google Scholar] [CrossRef]
- Pfeifenschneider, J.; Brautaset, T.; Wendisch, V.F. Methanol as carbon substrate in the bio-economy: Metabolic engineering of aerobic methylotrophic bacteria for production of value-added chemicals. Biofuels Bioprod. Bioref. 2017, 11, 719–731. [Google Scholar] [CrossRef]
- Neethirajan, S.; Jayas, D.S. Nanotechnology for the food and bioprocessing industries. Food Bioprocess. Technol. 2011, 4, 39–47. [Google Scholar] [CrossRef]
- Trujillo, L.E.; Ávalos, R.; Granda, S.; Guerra, L.S.; País-Chanfrau, J.M. Nanotechnology applications for food and bioprocessing industries. Biol. Med. 2016, 8, 1–6. [Google Scholar] [CrossRef]
- Sawyer, D.J. Bioprocessing—No longer a field of dreams. Macromol. Symp. 2003, 201, 271–281. [Google Scholar] [CrossRef]
- Manson, C. Regenerative medicine. The industry comes of age. Med. Device Technol. 2007, 18, 25–30. [Google Scholar]
- De Vero, L.; Boniotti, M.B.; Budroni, M.; Buzzini, P.; Cassanelli, S.; Comunian, R.; Gullo, M.; Logrieco, A.F.; Mannazzu, I.; Perugini, I. Preservation, characterization and exploitation of microbial biodiversity: The perspective of the Italian network of culture collections. Microorganisms 2019, 7, 685. [Google Scholar] [CrossRef] [PubMed]
- Schüngel, M.; Stackebrandt, E. Microbial Resource Research Infrastructure (MIRRI): Infrastructure to foster academic research and biotechnological innovation. Biotechnol. J. 2015, 10, 17–19. [Google Scholar] [CrossRef] [PubMed]
- McCluskey, K. A review of living collections with special emphasis on sustainability and its impact on research across multiple disciplines. Biopreserv. Biobank. 2017, 15, 20–30. [Google Scholar] [CrossRef] [PubMed]
- La China, S.; Zanichelli, G.; De Vero, L.; Gullo, M. Oxidative fermentations and exopolysaccharides Production by acetic acid bacteria: A mini review. Biotechnol. Lett. 2018, 40, 1289–1302. [Google Scholar] [CrossRef]
- De Vero, L.; Bonciani, T.; Verspohl, A.; Mezzetti, F.; Giudici, P. High-glutathione producing yeasts obtained by genetic improvement strategies: A focus on adaptive evolution approaches for novel wine strains. AIMS Microbiol. 2017, 3, 155–170. [Google Scholar] [CrossRef]
- McLaren, J.S. Crop biotechnology provides an opportunity to develop a sustainable future. Trends Biotechnol. 2005, 23, 339–342. [Google Scholar] [CrossRef]
- Jordan, N.; Boody, G.; Broussard, W.; Glover, J.D.; Keeney, D.; McCown, B.H.; McIsaac, G.; Muller, M.; Murray, H.; Neal, J.; et al. Sustainable development of the agricultural bio-economy. Science 2007, 316, 1570–1571. [Google Scholar] [CrossRef]
- Jenkins, T. Toward a biobased economy: Examples from the UK. Biofuels Bioprod. Bioref. 2008, 2, 133–143. [Google Scholar] [CrossRef]
- Van Hal, J.W.; Huijgen, W.J.J.; López-Contreras, A.M. Opportunities and challenges for seaweed in the biobased economy. Trends Biotechnol. 2014, 32, 231–233. [Google Scholar] [CrossRef] [PubMed]
- Kircher, M. The transition to a bio-economy: National perspectives. Biofuels Bioprod. Bioref. 2012, 6, 240–245. [Google Scholar] [CrossRef]
- Burton, D.M.; Love, H.A.; Ozertan, G.; Taylor, C.R. Property rights protection of biotechnology innovations. J. Econ. Manag. Strat. 2005, 14, 779–812. [Google Scholar] [CrossRef]
- Bennett, A.B.; Chi-Ham, C.; Barrows, G.; Sexton, S.; Zilberman, D. Agricultural biotechnology: Economics, environment, ethics, and the future. Annu. Rev. Environ. Resour. 2013, 38, 249–279. [Google Scholar] [CrossRef]
- Gavrilescu, M.; Chisti, Y. Biotechnology-a sustainable alternative for chemical industry. Biotechnol. Adv. 2005, 23, 471–499. [Google Scholar] [CrossRef]
- Straus, J. Intellectual property rights and bioeconomy. JIPLP 2017, 12, 576–590. [Google Scholar] [CrossRef]
- Aguilar, A.; Bochereau, L.; Matthiessen, L. Biotechnology as the engine for the Knowledge-Based Bio-Economy. Biotechnol. Genet. Eng. 2009, 26, 371–388. [Google Scholar] [CrossRef]
- Hediger, W. Sustainable development and social welfare. Ecol. Econ. 2000, 32, 481–492. [Google Scholar] [CrossRef]
- Pursula, T.; Aho, M.; Rönnlund, I.; Päällysaho, M. Environmental sustainability indicators for the bioeconomy. In Towards a Sustainable Bioeconomy: Principles, Challenges and Perspectives; Filho, W.L., Pociovălișteanu, D.M., Borges de Brito, P.R., Borges de Lima, I., Eds.; World Sustainability Series; Springer: Cham, Switzerland, 2018; pp. 43–61. [Google Scholar]
- Rafiaani, P.; Kuppens, T.; Van Dael, M.; Azadi, H.; Lebailly, P.; Van Passel, S. Social sustainability assessments in the biobased economy: Towards a systemic approach. Renew. Sustain. Energy Rev. 2018, 82, 1839–1853. [Google Scholar] [CrossRef]
- Goeschl, T.; Swanson, T. The Social Value of Biodiversity for R&D. Environ. Resour. Econ. 2002, 22, 477–504. [Google Scholar]
- Nissanke, M.; Thorbecke, E. Globalization, poverty, and inequality in Latin America: Findings from case studies. World Dev. 2010, 38, 797–802. [Google Scholar] [CrossRef]
- Adams, W.M.; Aveling, R.; Brockington, D.; Dickson, B.; Elliott, J.; Hutton, J.; Roe, D.; Vira, B.; Wolmer, W. Biodiversity conservation and the eradication of poverty. Science 2004, 36, 1146–1149. [Google Scholar] [CrossRef] [PubMed]
- Scopus. Abstract and Citation Database. 2019. Available online: https://www.scopus.com (accessed on 27 September 2019).
- WIPO. Patentscope. Search International and National Patent Collections. 2019. Available online: https://patentscope.wipo.int/search/en/search.jsf (accessed on 27 September 2019).
- Journal Citation Reports -JCR-. Incites Journal Citation Reports. 2019. Available online: https://jcr.clarivate.com (accessed on 16 December 2019).
- WIPO. International Patent Classification (IPC). 2019. Available online: https://www.wipo.int/classifications/ipc/en/ (accessed on 19 December 2019).






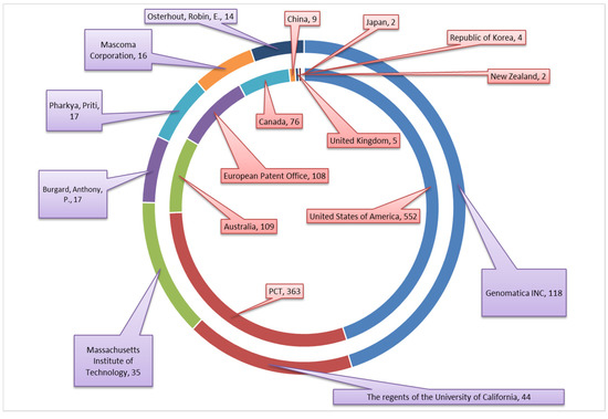
| No. | Code | Classification | Number |
|---|---|---|---|
| 1 | C12P | Fermentation or enzyme-using processes to synthesize a desired chemical compound or composition or to separate optical isomers from a racemic mixture. | 735 |
| 2 | C12N | Microorganisms or enzymes …; compositions thereof … propagating, preserving, or maintaining microorganisms; mutation or genetic engineering; culture media … | 623 |
| 3 | C12M | Apparatus for enzymology or microbiology … | 114 |
| 4 | C07C | Acyclic or carbocyclic compounds … | 82 |
| 5 | A61K | Preparations for medical, dental, or toilet purposes … | 81 |
| 6 | C12R | Indexing scheme associated with subclasses … relating to microorganisms | 78 |
| 7 | C02F | Treatment of water, wastewater, sewage, or sludge … | 76 |
| 8 | C07K | Peptides … | 54 |
| 9 | B01D | Separation | 51 |
| 10 | C07H | Sugars; derivatives thereof; nucleosides; nucleotides; nucleic acids … | 47 |
© 2020 by the authors. Licensee MDPI, Basel, Switzerland. This article is an open access article distributed under the terms and conditions of the Creative Commons Attribution (CC BY) license (http://creativecommons.org/licenses/by/4.0/).
Share and Cite
Barragán-Ocaña, A.; Silva-Borjas, P.; Olmos-Peña, S.; Polanco-Olguín, M. Biotechnology and Bioprocesses: Their Contribution to Sustainability. Processes 2020, 8, 436. https://doi.org/10.3390/pr8040436
Barragán-Ocaña A, Silva-Borjas P, Olmos-Peña S, Polanco-Olguín M. Biotechnology and Bioprocesses: Their Contribution to Sustainability. Processes. 2020; 8(4):436. https://doi.org/10.3390/pr8040436
Chicago/Turabian StyleBarragán-Ocaña, Alejandro, Paz Silva-Borjas, Samuel Olmos-Peña, and Mirtza Polanco-Olguín. 2020. "Biotechnology and Bioprocesses: Their Contribution to Sustainability" Processes 8, no. 4: 436. https://doi.org/10.3390/pr8040436
APA StyleBarragán-Ocaña, A., Silva-Borjas, P., Olmos-Peña, S., & Polanco-Olguín, M. (2020). Biotechnology and Bioprocesses: Their Contribution to Sustainability. Processes, 8(4), 436. https://doi.org/10.3390/pr8040436

