A Stochastic Sequence-Dependent Disassembly Line Balancing Problem with an Adaptive Large Neighbourhood Search Algorithm
Abstract
1. Introduction
- (1)
- A MO-SDDLB model incorporating sequence dependence and uncertainty is developed. Although prior research on SDDLB has generally acknowledged the existence of sequence dependencies, the majority of existing models still rely on deterministic parameters, thereby failing to capture the inherent operational uncertainties prevalent in real-world disassembly environments. This study bridges a critical gap by developing a MO-SDDLB model that incorporates stochastic factors.
- (2)
- A novel MO-ALNS algorithm is proposed. By synergising multiple optimisation strategies, it achieves a superior solution quality. Rigorous experimental analysis demonstrates that the MO-ALNS algorithm consistently outperforms state-of-the-art alternatives in all aspects.
2. Literature Review
2.1. DLB Problem
2.2. SDDLB Problem
2.3. Literature Analysis
- (1)
- Existing SDDLB problems predominantly employ deterministic assumptions, neglecting the inherent uncertainties in practical disassembly processes regarding operator conditions and product degradation states. This limitation reduces the practical applicability of current models, necessitating an uncertainty-incorporated SDDLB problems analysis to enhance robustness and operational relevance.
- (2)
- While metaheuristic approaches such as genetic algorithms, ABC algorithms, and VNS algorithms have been extensively applied to SDDLB problems, the potential of an ALNS algorithm remains underexplored. ALNS’s flexible neighbourhood structures and adaptive mechanisms demonstrate exceptional promise for complex combinatorial optimisation, offering a novel solution approach for SDDLB challenges.
3. Proposed Model
3.1. Sequential Dependency
3.2. Proposed MO-SDDLB
- (1)
- Unlike deterministic approaches that require fixed parameters, chance-constrained programming allows constraints to be satisfied with a specified probability level, which better reflects the inherent variability in real-world disassembly operations.
- (2)
- This method enables decision-makers to control the trade-off between solution conservativeness and operational feasibility by adjusting the probability thresholds, ensuring practical applicability while avoiding overly pessimistic scheduling plans.
| Indices: | |
| , | Index of disassembly tasks, m,i,, where represents the total number of disassembly tasks |
| Index of workstations,, where represents the maximum number of workstations | |
| Index of disassembly task position, s | |
| Parameters: | |
| Cycle time of disassembly workstations, i.e., the maximum task processing time that a workstation can accommodate | |
| Disassembly time for task | |
| Confidence level | |
| Unit time of the energy consumption of task | |
| Unit time of the energy consumption of workstation standby | |
| Task ’s difficulty coefficient | |
| 1, if task has a hazard attribute, otherwise = 0 | |
| Sequence-dependent time increment influence matrix if task has disassembly interference with task , then the time increment of task is ; = 0 means that task has no disassembly interference with task | |
| 1, if task is a predecessor of task , otherwise, 0 | |
| A sufficiently large number | |
| Decision variables: | |
| 1, if task m is assigned to the position in the disassembly sequence, 0 otherwise | |
| 1, if task is executed before task , otherwise, 0 | |
| 1, if task is disassembled at workstation , otherwise, 0 | |
| 1, if workstation is activated, otherwise, 0 |
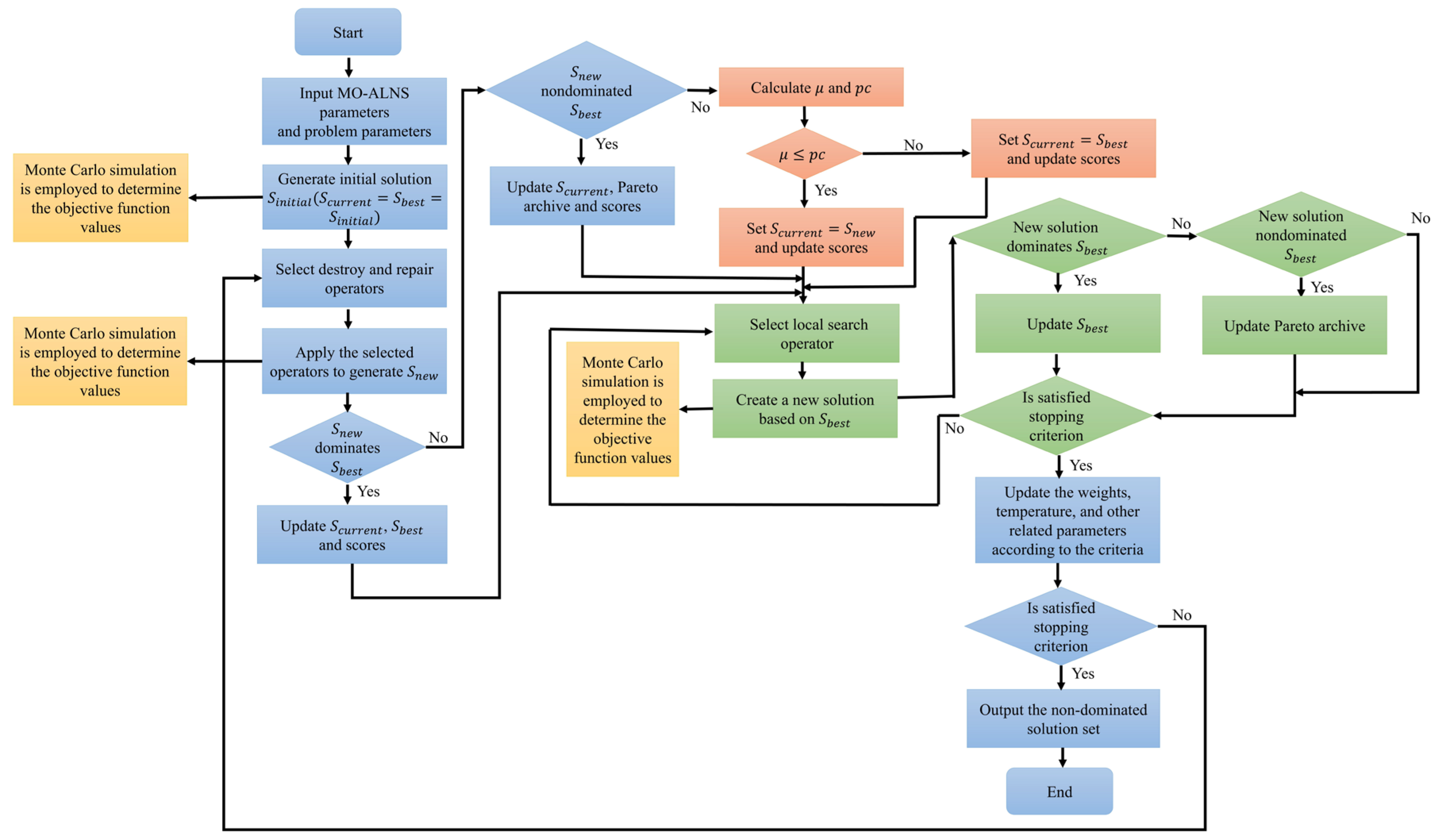
4. Proposed MO-ALNS
4.1. Multi-Objective Handling Approach
4.2. Encoding and Decoding Method
4.3. MO-ALNS Neighbourhood Structures
- Prefix destruction operator : prefix, then, replace the points in the remaining positions with zeroes, and wait for a repair. This step is demonstrated in Figure 2a.
- Forward shifting destruction operator : Take the selected points to be advanced, and place point at the position of point . The remaining points are replaced with zeroes, awaiting repair. The specific implementation is shown in Figure 2b.
- Backward shifting destruction operator : Move the selected points back by one position, advance , followed by reordering. The remaining points are replaced with zeroes in anticipation of repair. The specific implementation is illustrated in Figure 2c.
- Random repair operator : Sort the points to be repaired randomly, as shown in Figure 3a below:
- Sequential repair operator : The points to be repaired are sequentially placed back into the original sequence, as shown in Figure 3b.
- Push-back repair operator : Move back one position, advance , and return the original sequence, as shown in Figure 3c.
4.4. Local Search
- (1)
- Three-point crossover (S1): Three points in the sequence are randomly selected, and a random crossover is performed, as illustrated in Figure 4a.
- (2)
- Four-point crossover (S2): Randomly select two points within the sequence and perform a crossover with the point immediately following each selected point. If a selected point is the last point in the sequence, then perform the crossover with the point immediately preceding it, as depicted in Figure 4b.

4.5. Method for Constraint Correction
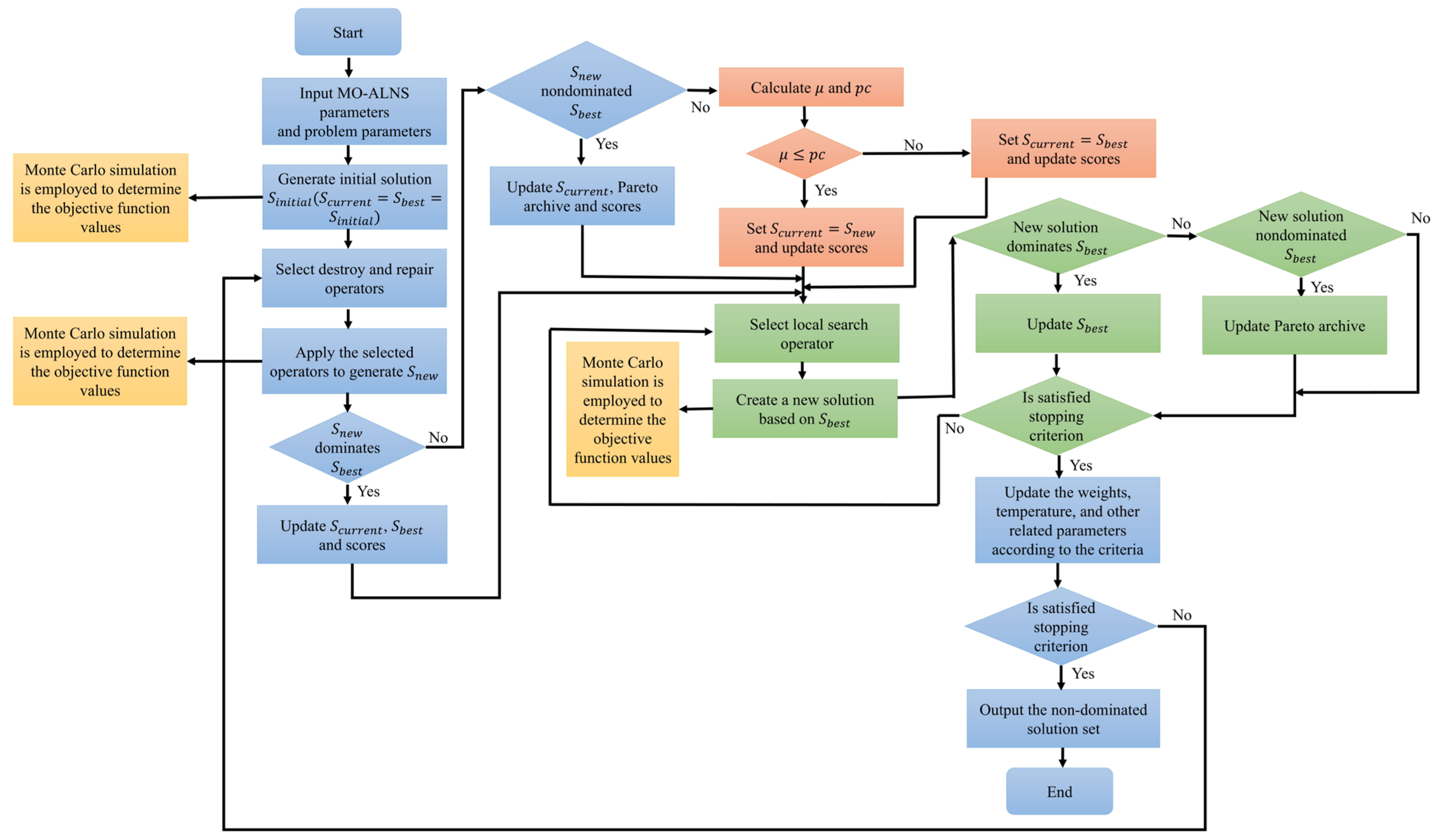
4.6. Monte Carlo Simulation Method
4.7. Algorithmic Framework
5. Case Study
5.1. The Calibration of the MO-ALNS Parameters
5.2. Results and Discussion
6. Algorithm Performance Analysis
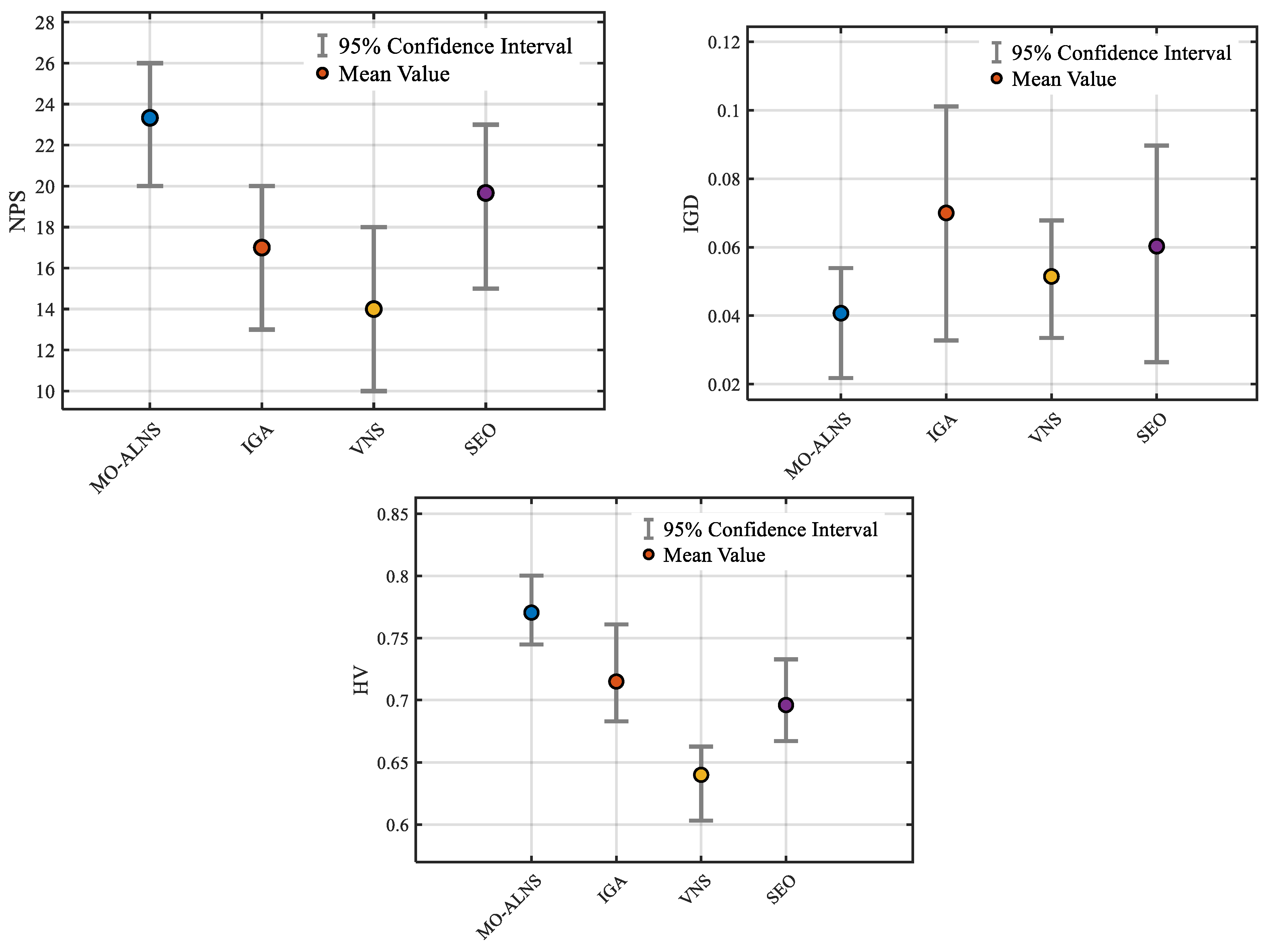
6.1. A Comparison with Other Algorithms
6.2. Statistical Analysis
6.3. A Sensitivity Analysis of the MO-ALNS
7. Conclusions and Future Work
Author Contributions
Funding
Data Availability Statement
Conflicts of Interest
Appendix A
| Order | |||
|---|---|---|---|
| 1 | 164 | 6768.58 | 1525.46 |
| 2 | 164 | 8815.17 | 1488.18 |
| 3 | 157 | 16,513.11 | 1517.33 |
| 4 | 156 | 11,030.41 | 1539.63 |
| 5 | 167 | 10,668.76 | 1483.60 |
| 6 | 169 | 2890.75 | 1541.24 |
| 7 | 173 | 3538.07 | 1482.66 |
| 8 | 156 | 17,715.46 | 1511.53 |
| 9 | 176 | 7146.59 | 1471.95 |
| 10 | 170 | 5571.07 | 1489.04 |
| 11 | 156 | 17,609.60 | 1519.08 |
| 12 | 156 | 15,459.83 | 1525.12 |
| 13 | 157 | 17,187.21 | 1516.34 |
| 14 | 165 | 6749.50 | 1505.22 |
| 15 | 167 | 4493.28 | 1504.66 |
| 16 | 163 | 7398.66 | 1545.79 |
| 17 | 162 | 7615.51 | 1534.08 |
| 18 | 164 | 8133.84 | 1492.67 |
| 19 | 187 | 5862.76 | 1479.99 |
| 20 | 166 | 4949.13 | 1509.33 |
| 21 | 169 | 3062.02 | 1530.39 |
| 22 | 169 | 2671.85 | 1542.42 |
| 23 | 169 | 3208.93 | 1525.40 |
| 24 | 168 | 3573.95 | 1492.53 |
| 25 | 169 | 5549.99 | 1491.07 |
| 26 | 155 | 16,777.61 | 1530.55 |
| 27 | 157 | 16,837.58 | 1516.69 |
| 28 | 156 | 16,681.27 | 1522.97 |
| 29 | 158 | 15,870.52 | 1505.78 |
| 30 | 156 | 15,284.26 | 1533.99 |
| 31 | 154 | 17,356.98 | 1545.59 |
| 32 | 155 | 20,998.95 | 1504.64 |
| 33 | 159 | 20,665.31 | 1500.58 |
| 34 | 158 | 10,346.10 | 1558.90 |
| 35 | 157 | 14,895.40 | 1526.06 |
| 36 | 158 | 12,801.06 | 1520.32 |
| 37 | 167 | 6715.00 | 1495.08 |
| 38 | 159 | 8361.42 | 1508.94 |
| 39 | 164 | 6563.02 | 1531.60 |
| 40 | 157 | 8579.85 | 1565.45 |
| 41 | 164 | 5468.26 | 1542.35 |
| 42 | 165 | 5880.65 | 1514.01 |
| 43 | 164 | 6788.27 | 1500.18 |
| 44 | 164 | 6768.58 | 1525.46 |
References
- Gao, K.Z.; He, Z.M.; Huang, Y.; Duan, P.Y.; Suganthan, P.N. A survey on meta-heuristics for solving disassembly line balancing, planning and scheduling problems in remanufacturing. Swarm Evol. Comput. 2020, 57, 100719. [Google Scholar] [CrossRef]
- Cappelletti, F.; Rossi, M.; Germani, M. How De-manufacturing Supports Circular Economy Linking Design and EoL-a Literature Review. J. Manuf. Syst. 2022, 63, 118–133. [Google Scholar] [CrossRef]
- Wang, K.; Li, X.; Gao, L.; Li, P.; Sutherland, J.W. A discrete artificial bee colony algorithm for multiobjective disassembly line balancing of end-of-life products. IEEE Trans. Cybern. 2021, 52, 7415–7426. [Google Scholar] [CrossRef] [PubMed]
- Güngör, A.; Gupta, S.M. Disassembly Line in Product Recovery. Int. J. Prod. Res. 2002, 40, 2569–2589. [Google Scholar] [CrossRef]
- Ding, L.P.; Feng, Y.X.; Tan, J.R.; Gao, Y.C. A New Multi-objective Ant Colony Algorithm for Solving the Disassembly Line Balancing Problem. Int. J. Adv. Manuf. Technol. 2010, 48, 761–771. [Google Scholar] [CrossRef]
- Jia, L.; Shuwei, W. A proposed multi-objective optimization model for sequence-dependent disassembly line balancing problem. In Proceedings of the 2017 3rd International Conference on Information Management (ICIM), Chengdu, China, 21–23 April 2017; pp. 421–425. [Google Scholar]
- Wang, S.; Guo, X.; Liu, J. An efficient hybrid artificial bee colony algorithm for disassembly line balancing problem with sequence-dependent part removal times. Eng. Optim. 2019, 51, 1920–1937. [Google Scholar] [CrossRef]
- Özceylan, E.; Kalayci, C.B.; Güngör, A.; Gupta, S.M. Disassembly line balancing problem: A review of the state of the art and future directions. Int. J. Prod. Res. 2019, 57, 4805–4827. [Google Scholar] [CrossRef]
- Yuan, G.; Liu, X.; Qiu, X.; Zheng, P.; Pham, D.T.; Su, M. Human-robot collaborative disassembly in Industry 5.0: A systematic literature review and future research agenda. J. Manuf. Syst. 2025, 79, 199–216. [Google Scholar] [CrossRef]
- Kalayci, C.B.; Gupta, S.M. Ant colony optimization for sequence-dependent disassembly line balancing problem. J. Manuf. Technol. Manag. 2013, 24, 413–427. [Google Scholar] [CrossRef]
- Wang, K.; Li, X.; Gao, L.; Garg, A. Partial disassembly line balancing for energy consumption and profit under uncertainty. Robot. Comput. Integr. Manuf. 2019, 59, 235–251. [Google Scholar] [CrossRef]
- Kalayci, C.B.; Gupta, S.M. Artificial Bee Colony Algorithm for Solving Sequence-dependent Disassembly Line Balancing Problem. Expert Syst. Appl. 2013, 40, 7231–7241. [Google Scholar] [CrossRef]
- Wolpert, D.H.; Macready, W.G. No free lunch theorems for optimization. IEEE Trans. Evol. Comput. 1997, 1, 67–82. [Google Scholar] [CrossRef]
- Mara, S.T.W.; Norcahyo, R.; Jodiawan, P.; Lusiantoro, L.; Rifai, A.P. A survey of adaptive large neighborhood search algorithms and applications. Comput. Oper. Res. 2022, 146, 105903. [Google Scholar] [CrossRef]
- Li, Z.; Janardhanan, M.N. Modelling and solving profit-oriented U-shaped partial disassembly line balancing problem. Expert Syst. Appl. 2021, 183, 115431. [Google Scholar] [CrossRef]
- Guo, X.; Wei, T.; Wang, J.; Liu, S.; Qin, S.; Qi, L. Multiobjective U-shaped disassembly line balancing problem considering human fatigue index and an efficient solution. IEEE Trans. Comput. Soc. Syst. 2022, 10, 2061–2073. [Google Scholar] [CrossRef]
- Zeng, Y.; Zhang, Z.; Wu, T.; Liang, W. Integrated optimization and engineering application for disassembly line balancing problem with preventive maintenance. Eng. Appl. Artif. Intell. 2024, 127, 107416. [Google Scholar] [CrossRef]
- Liang, W.; Zhang, Z.; Yin, T.; Zhang, Y.; Wu, T. Modelling and optimisation of energy consumption and profit-oriented multi-parallel partial disassembly line balancing problem. Int. J. Prod. Econ. 2023, 262, 108928. [Google Scholar] [CrossRef]
- Chen, J.C.; Chen, Y.Y.; Chen, T.L.; Yang, Y.C. An adaptive genetic algorithm-based and AND/OR graph approach for the disassembly line balancing problem. Eng. Optim. 2022, 54, 1583–1599. [Google Scholar] [CrossRef]
- Zhang, M.; Li, L.; Liu, S.; Li, H.; Mu, X.; Yin, F. Selection of disassembly schemes for multiple types of waste mobile phones based on knowledge reuse and disassembly line balancing. J. Manuf. Syst. 2024, 76, 207–221. [Google Scholar] [CrossRef]
- Fathollahi-Fard, A.M.; Wu, P.; Tian, G.; Yu, D.; Zhang, T.; Yang, J.; Wong, K.Y. An efficient multi-objective adaptive large neighborhood search algorithm for solving a disassembly line balancing model considering idle rate, smoothness, labor cost, and energy consumption. Expert Syst. Appl. 2024, 250, 123908. [Google Scholar] [CrossRef]
- Liang, P.; Fu, Y.; Gao, K. Multi-product disassembly line balancing optimization method for high disassembly profit and low energy consumption with noise pollution constraints. Eng. Appl. Artif. Intell. 2024, 130, 107721. [Google Scholar] [CrossRef]
- Chu, M.; Chen, W. Multi-manned disassembly line balancing problems for retired power batteries based on hyper-heuristic reinforcement. Comput. Ind. Eng. 2024, 194, 110400. [Google Scholar] [CrossRef]
- Wang, K.; Li, X.; Gao, L.; Li, P.; Gupta, S.M. A genetic simulated annealing algorithm for parallel partial disassembly line balancing problem. Appl. Soft Comput. 2021, 107, 107404. [Google Scholar] [CrossRef]
- Zhang, X.; Tian, G.; Fathollahi-Fard, A.M.; Pham, D.T.; Li, Z.; Pu, Y.; Zhang, T. A chance-constraint programming approach for a disassembly line balancing problem under uncertainty. J. Manuf. Syst. 2024, 74, 346–366. [Google Scholar] [CrossRef]
- Tian, G.; Zhang, C.; Fathollahi-Fard, A.M.; Li, Z.; Zhang, C.; Jiang, Z. An enhanced social engineering optimizer for solving an energy-efficient disassembly line balancing problem based on bucket brigades and cloud theory. IEEE Trans. Ind. Inform. 2022, 19, 7148–7159. [Google Scholar] [CrossRef]
- Guo, X.; Zhang, Z.; Qi, L.; Liu, S.; Tang, Y.; Zhao, Z. Stochastic hybrid discrete grey wolf optimizer for multi-objective disassembly sequencing and line balancing planning in disassembling multiple products. IEEE Trans. Autom. Sci. Eng. 2021, 19, 1744–1756. [Google Scholar] [CrossRef]
- Liang, J.; Guo, S.; Zhang, Y.; Liu, W.; Zhou, S. Energy-efficient optimization of two-sided disassembly line balance considering parallel operation and uncertain using multiobjective flatworm algorithm. Sustainability 2021, 13, 3358. [Google Scholar] [CrossRef]
- He, J.; Chu, F.; Dolgui, A.; Zheng, F.; Liu, M. Integrated stochastic disassembly line balancing and planning problem with machine specificity. Int. J. Prod. Res. 2022, 60, 1688–1708. [Google Scholar] [CrossRef]
- Guo, J.; Pu, Z.; Du, B.; Li, Y. Multi-objective optimisation of stochastic hybrid production line balancing including assembly and disassembly tasks. Int. J. Prod. Res. 2022, 60, 2884–2900. [Google Scholar] [CrossRef]
- Liu, X.; Chu, F.; Zheng, F.; Chu, C.; Liu, M. Distributionally robust and risk-averse optimisation for the stochastic multi-product disassembly line balancing problem with workforce assignment. Int. J. Prod. Res. 2022, 60, 1973–1991. [Google Scholar] [CrossRef]
- Xu, G.; Zhang, Z.; Li, Z.; Guo, X.; Qi, L.; Liu, X. Multi-objective discrete brainstorming optimizer to solve the stochastic multiple-product robotic disassembly line balancing problem subject to Disassembly Failures. Mathematics 2023, 11, 1557. [Google Scholar] [CrossRef]
- He, J.; Chu, F.; Zheng, F.; Liu, M. A green-oriented bi-objective disassembly line balancing problem with stochastic task processing times. Ann. Oper. Res. 2021, 296, 71–93. [Google Scholar] [CrossRef]
- Kalayci, C.B.; Polat, O.; Gupta, S.M. A Variable Neighborhood Search Algorithm for Disassembly Lines. J. Manuf. Technol. Manag. 2015, 26, 182–194. [Google Scholar] [CrossRef]
- Kalayci, C.B.; Polat, O.; Gupta, S.M. A hybrid genetic algorithm for sequence-dependent disassembly line balancing problem. Ann. Oper. Res. 2016, 242, 321–354. [Google Scholar] [CrossRef]
- Liu, J.; Wang, S. A hybrid artificial bee colony algorithm for solving sequentially dependent demolition line balancing problem. Control. Decis. 2018, 33, 698–704. [Google Scholar]
- Yin, T.; Zhang, Z.; Jiang, J. A Pareto-discrete hummingbird algorithm for partial sequence-dependent disassembly line balancing problem considering tool requirements. J. Manuf. Syst. 2021, 60, 406–428. [Google Scholar] [CrossRef]
- Xia, X.; Liu, W.; Zhang, Z.; Wang, L. Partial disassembly line balancing problem analysis based on sequence-dependent stochastic mixed-flow. J. Comput. Inf. Sci. Eng. 2020, 20, 061005. [Google Scholar] [CrossRef]
- Çil, Z.A.; Kizilay, D.; Li, Z.; Öztop, H. Two-sided disassembly line balancing problem with sequence-dependent setup time: A constraint programming model and artificial bee colony algorithm. Expert Syst. Appl. 2022, 203, 117529. [Google Scholar] [CrossRef]
- Li, Z.; Kucukkoc, I.; Zhang, Z. Iterated local search method and mathematical model for sequence-dependent U-shaped disassembly line balancing problem. Comput. Ind. Eng. 2019, 137, 106056. [Google Scholar] [CrossRef]
- Chen, Q.; Yao, B.; Pham, D.T. Sequence-dependent robotic disassembly line balancing problem considering disassembly path. In Proceedings of the International Manufacturing Science and Engineering Conference, Cincinnati, OH, USA, 22–26 June 2020; American Society of Mechanical Engineers: New York, NY, USA, 2020; Volume 84263, p. V002T07A019. [Google Scholar]
- Charnes, A.; Cooper, W.W. Chance-constrained programming. Manag. Sci. 1959, 6, 73–79. [Google Scholar] [CrossRef]
- Fathollahi-Fard, A.M.; Liu, W.; Du, N.; Wong, K.Y. Sustainable ridesharing routing and scheduling problem: An efficient multi-objective adaptive large neighborhood search. Ann. Oper. Res. 2025, 1–41. [Google Scholar] [CrossRef]
- Ropke, S.; Pisinger, D. An Adaptive Large Neighborhood Search Heuristic for the Pickup and Delivery Problem with Time Windows. Transp. Sci. 2006, 40, 455–472. [Google Scholar] [CrossRef]
- Mitra, A. The taguchi method. In Wiley Interdisciplinary Reviews: Computational Statistics; John Wiley & Sons, Inc.: Hoboken, NJ, USA, 2011; Volume 3, pp. 472–480. [Google Scholar]
- Fathollahi-Fard, A.M.; Tian, G.; Ke, H.; Fu, Y.; Wong, K.Y. Efficient multi-objective metaheuristic algorithm for sustainable harvest planning problem. Comput. Oper. Res. 2023, 158, 106304. [Google Scholar] [CrossRef]
- Wang, K.; Li, X.; Gao, L.; Li, P. Energy consumption and profit-oriented disassembly line balancing for waste electrical and electronic equipment. J. Clean. Prod. 2020, 265, 121829. [Google Scholar] [CrossRef]
- Zitzler, E.; Thiele, L.; Laumanns, M.; Fonseca, C.M.; Da Fonseca, V.G. Performance Assessment of Multi-objective Optimizers: An Analysis and Review. IEEE Trans. Evol. Comput. 2003, 7, 117–132. [Google Scholar] [CrossRef]
- Coello, C.A.C.; Cortés, N.C. Solving multiobjective optimization problems using an artificial immune system. Genet. Program. Evolvable Mach. 2005, 6, 163–190. [Google Scholar] [CrossRef]
- Bader, J.; Zitzler, E. HypE: An algorithm for fast hypervolume-based many-objective optimization. Evol. Comput. 2011, 19, 45–76. [Google Scholar] [CrossRef]









| Order | Description | Disassembly time/s | Difficulty of Disassembly |
|---|---|---|---|
| 1 | Fastening Screws around the Cover | U(175,182) | 0.25 |
| 2 | Fastening Screws in the Centre of the Cover | U(54,56) | 0.25 |
| 3 | Repair Switch | U(43,44) | 0.5 |
| 4 | Maintenance Switch Fastening Screws | U(28,32) | 0.3 |
| 5 | Connecting Plate Fastening Screws | U(42,47) | 0.3 |
| 6 | Box cover | U(20,25) | 0.75 |
| 7 | Copper Cable Ties | U(58,61) | 0.5 |
| 8 | Pipe Ties | U(42,47) | 0.5 |
| 9 | Wire Harness Tie | U(40,43) | 0.5 |
| 10 | Copper Tape | U(16,19) | 0.25 |
| 11 | Wiring Harness | U(8,10) | 0.75 |
| 12 | Wire Harness Plugs | U(32,35) | 0.5 |
| 13 | Copper Protection Shell | U(18,22) | 0.5 |
| 14 | Copper Fastening Screws | U(21,25) | 0.25 |
| 15 | Copper busbar | U(10,13) | 1 |
| 16 | Battery Management System | U(22,24) | 1 |
| 17 | Battery Management System Fastening Screws | U(21,24) | 0.25 |
| 18 | Charging Equipment Cover | U(14,16) | 0.5 |
| 19 | Charging Equipment Bottom | U(4,6) | 0.5 |
| 20 | Screws for the Bottom of the Charging Unit | U(16,50) | 0.25 |
| 21 | Charging Equipment Base Plate | U(34,37) | 0.5 |
| 22 | Charging Equipment Base Plate Fastening Screws | U(23,25) | 0.35 |
| 23 | Shims | U(15,19) | 0.5 |
| 24 | Gasket Fastening Screws | U(45,50) | 0.25 |
| 25 | Current Sensing Wire Fastening Screws | U(27,30) | 0.25 |
| 26 | Relay Plugs | U(15,20) | 0.75 |
| 27 | Current Sensor | U(30,35) | 0.5 |
| 28 | Relay | U(40,45) | 0.5 |
| 29 | Fuses | U(25,30) | 0.5 |
| 30 | Current Sensor Fastening Screws | U(8,12) | 0.3 |
| 31 | Relay Fastening Screws | U(17,20) | 0.3 |
| 32 | Fuse Fastening Screws | U(8,15) | 0.25 |
| 33 | Adapter plate | U(8,10) | 0.5 |
| 34 | Splice Plate Fastening Screws | U(18,25) | 0.25 |
| 35 | Module Fastening Screws | U(17,19) | 0.25 |
| 36 | Module Fastener | U(3,7) | 0.5 |
| 37 | Module 1 | U(2,5) | 0.5 |
| 38 | Module 2 | U(14,17) | 0.5 |
| 39 | Coolant Tube Snap | U(15,20) | 0.25 |
| 40 | Coolant Plastic Tube | U(4,6) | 0.5 |
| 41 | Condensate Tube Fastening Screws | U(12,25) | 0.25 |
| 42 | Condensate Tube | U(14,17) | 0.5 |
| 43 | Thermal Conductive Silicone | U(20,25) | 0.5 |
| 44 | Bottom | U(4,8) | 0.35 |
| Parameter | Meanings | Levels | ||
|---|---|---|---|---|
| 1 | 2 | 3 | ||
| Maximum number of iterations | 100 | 150 | 200 | |
| Number of local search algorithm iterations | 20 | 30 | 50 | |
| Iterations for updating heuristic weights | 10 | 15 | 20 | |
| Initial temperature | 500 | 800 | 1000 | |
| Annealing rate | 0.88 | 0.9 | 0.92 | |
| Weighting adjustment factor | 0.1 | 0.2 | 0.3 | |
| Heuristic score | 0.9 | 0.7 | 0.8 | |
| Heuristic score | 0.4 | 0.5 | 0.6 | |
| Heuristic score | 0.2 | 0.3 | 0.4 | |
| Order | Line Balance Scheme | |||
|---|---|---|---|---|
| 1 | [4,5,3,2,1,6,8] → [10,13,35,7,14,18,15,9,21,36,38,37,39,40,12] → [43,41,11,17,24,16,23,25,31,34,32,26,42,30,27] → [33,29,28,20,44,19,22] | 165 | 15,752.13 | 1504.02 |
| 2 | [4,5,2,1,35,21,3] → [36,6,37,7,10,18,9,38,39,8,40,12,11,43] → [13,41,14,15,17,24,16,23,25,31,34,32,26,42,30] → [27,33,29,28,20,44,19,22] | 168 | 9463.18 | 1506.18 |
| 3 | [4,5,2,3,1,6,10] → [8,13,35,7,14,18,15,9,12,21,36,37,11] → [24,34,17,16,33,23,38,43,39,25,31,26,30,40] → [27,32,28,41,29,42,20,44,19,22] | 174 | 7488.67 | 1508.54 |
| 4 | [35,21,36,38,1,5,2] → [4,37,3,43,6,18,10,39,8,7,13] → [40,14,15,9,12,41,11,34,17,24,42,16,23,33] → [44,25,30,27,32,31,29,26,28,20,19,22] | 186 | 4667.32 | 1501.47 |
| 5 | [4,5,35,3,1,36,38,21] → [,2,6,37,43,18,7,9,39,40,8,10,41] → [13,12,14,15,11,17,24,16,23,25,31,34,32,26,42] → [30,27,33,29,28,20,44,19,22] | 162 | 13,316.91 | 1526.92 |
| 6 | [35,4,21,5,3,1,36] → [2,38,37,43,39,6,8,7,40,10,41,13,18] → [14,42,9,44,12,11,15,24,23,17,16,34,33,25,30] → [27,31,26,28,32,29,20,19,22] | 171 | 7371.42 | 1514.34 |
| 7 | [4,5,2,3,1,6,10] → [8,35,13,7,14,18,15,9,21,36,38,37,39,40] → [12,43,41,11,17,24,16,23,25,31,34,32,26,30] → [42,27,33,29,28,20,44,19,22] | 165 | 14,422.58 | 1511.44 |
| 8 | [4,5,2,3,1,6,10] → [8,13,35,7,14,18,15,9,21,36,38,37,39,40] → [12,43,11,41,17,24,16,23,25,31,34,26,32] → [42,30,27,33,29,28,20,44,19,22] | 167 | 14,402.15 | 1496.23 |
| 9 | [4,5,2,3,1,6,10] → [8,13,35,7,14,18,15,9,21,36,38,37,39,40] → [12,43,41,11,17,24,16,23,25,30,34,32,27,42,33] → [29,31,26,28,20,44,19,22] | 168 | 13,629.53 | 1493.15 |
| 10 | [4,5,2,3,1,6,10] → [8,13,35,7,14,18,15,9,21,36,38,37] → [39,40,12,43,41,11,17,24,16,23,25,31,34,32] → [26,42,30,27,33,28,29,20,44,19,22] | 166 | 17,095.94 | 1496.18 |
| 11 | [35,36,1,38,21,2,4,37] → [5,43,3,39,40,6,41,10,7,42,44,18] → [9,8,13,14,15,12,11,24,23,17,34,16,25] → [30,27,33,32,29,31,26,28,20,19,22] | 180 | 10,647.18 | 1491.88 |
| 12 | [4,5,2,1,3,6,10] → [8,35,13,7,14,18,15,9,21,36,38,37,39] → [40,12,43,41,11,17,24,16,23,25,31,34,32,26,42] → [30,27,33,29,28,20,44,19,22] | 167 | 12,454.46 | 1509.39 |
| 13 | [5,2,4,1,3,6] → [7,8,18,35,21,36,9,37,10,38,13,43] → [14,39,12,15,40,11,34,17,24,23,16,33,25,30] → [27,32,29,41,42,44,31,26,28,20,19,22] | 185 | 6959.90 | 1543.89 |
| 14 | [4,35,2,3,1,36,38,37,39,43] → [5,21,40,6,10,18,41,8,42,13,7] → [9,44,14,12,15,11,34,33,24,17,16,23,25,30,32] → [27,31,29,26,28,20,19,22] | 170 | 9066.60 | 1528.00 |
| 15 | [4,5,2,1,35,21,36,37,38] → [43,3,6,18,8,39,10,13,7,40,9,12] → [14,41,15,11,34,24,33,23,25,31,17,32,26,42,30] → [27,44,29,28,20,16,19,22] | 178 | 9568.36 | 1503.93 |
| 16 | [5,1,2,35,4,21,36,37] → [3,38,39,6,18,7,9,10,40,43,8,12,41] → [11,13,42,14,15,24,34,23,25,31,26,32,33,30,17,27] → [16,29,28,20,44,19,22] | 181 | 9049.22 | 1503.51 |
| 17 | [5,1,2,35,36,21,38] → [4,3,37,43,39,40,6,41,10,7,18,13,42,9] → [44,14,8,15,12,11,17,16,24,34,23,33,25,30] → [27,31,32,29,26,28,20,19,22] | 176 | 11,600.83 | 1499.28 |
| 18 | [4,5,2,3,1,6,10] → [8,35,13,7,14,18,15,9,21,36,38,37,39,40] → [12,43,41,11,17,16,24,23,25,31,34,32,26,42,30] → [27,33,29,28,20,44,19,22] | 166 | 13,122.42 | 1506.11 |
| 19 | [4,5,2,3,1,6,10] → [8,13,35,7,14,18,15,9,21,12,11,17] → [24,23,34,33,25,36,31,30,16,37,26,38,39,28,40] → [27,32,43,41,29,20,42,44,19,22] | 159 | 14,991.65 | 1511.24 |
| 20 | [4,5,2,3,1,6,10] → [8,35,13,7,14,18,15,9,21,36,38,37,39,40] → [43,12,41,11,17,24,16,23,25,31,34,32,26,42] → [30,27,33,29,28,20,44,19,22] | 166 | 12,550.71 | 1517.61 |
| 21 | [2,1,4,35,5,36,38,37] → [3,21,39,6,43,8,7,10,18,9,12] → [40,13,41,14,15,42,11,24,34,23,25,33,17,30] → [31,26,28,32,27,44,16,29,20,19,22] | 177 | 6957.34 | 1547.76 |
| 22 | [4,5,2,3,1,6,10] → [8,13,35,7,18,14,15,9,21,12,36,37,11,17] → [24,23,34,25,38,16,30,39,31,43,33,32,26,28,40] → [27,41,29,42,20,44,19,22] | 166 | 9485.61 | 1557.24 |
| 23 | [4,5,2,3,1,6,10] → [8,35,13,7,14,18,15,9,21,36,38,37,39,40] → [12,43,41,11,17,24,16,23,25,31,34,32,26,42,30] → [27,33,28,29,20,44,19,22] | 166 | 12,616.16 | 1511.32 |
| 24 | [4,2,3,5,1,6,10] → [8,13,35,7,14,18,15,9,21,36,38,37,39,40] → [43,12,41,11,17,24,16,23,25,31,34,32,26,42] → [30,33,29,27,28,20,44,19,22] | 165 | 12,779.00 | 1511.59 |
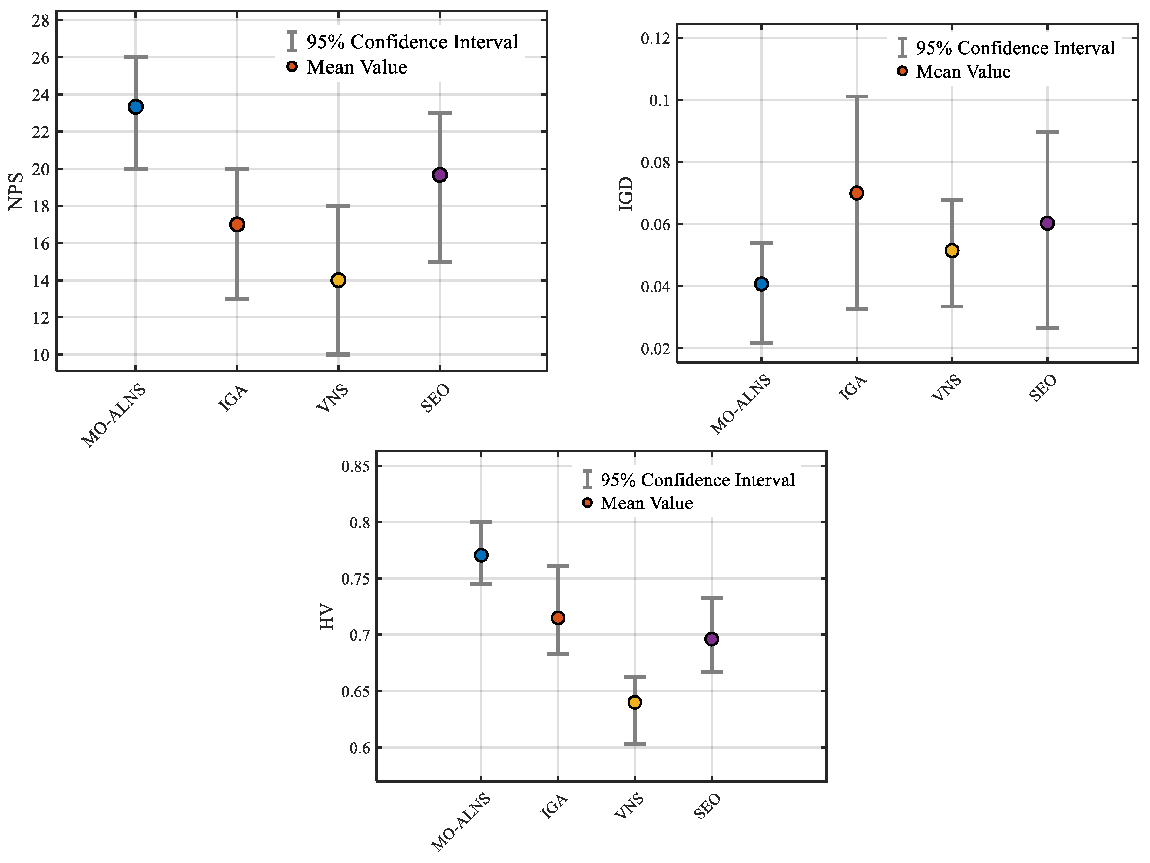
| Metrics | MO-ALNS | IGA | VNS | SEO | |
|---|---|---|---|---|---|
| NPS | W | 20 | 13 | 10 | 15 |
| A | 23 | 17 | 14 | 19 | |
| B | 26 | 20 | 18 | 23 | |
| SD | 3.0551 | 3.6056 | 4 | 4.1633 | |
| IGD | W | 0.0539 | 0.1011 | 0.0678 | 0.0897 |
| A | 0.0407 | 0.0702 | 0.0514 | 0.0603 | |
| B | 0.0218 | 0.0328 | 0.0335 | 0.0265 | |
| SD | 0.0168 | 0.0346 | 0.0172 | 0.0319 | |
| HV | W | 0.7448 | 0.6828 | 0.6032 | 0.6673 |
| A | 0.7705 | 0.7150 | 0.6401 | 0.6962 | |
| B | 0.8002 | 0.7609 | 0.6628 | 0.7328 | |
| SD | 0.0279 | 0.0408 | 0.0322 | 0.0335 |
| Destruction Operators | Repair Operators | Gap Between the Initial Solution and the Final Solution |
|---|---|---|
| 1.3617 | ||
| 1.3155 | ||
| 0.7154 | ||
| 2.3459 | ||
| 6.7176 | ||
| 0.3761 | ||
| 0.4722 | ||
| 0.6585 | ||
| 1.0917 |
Disclaimer/Publisher’s Note: The statements, opinions and data contained in all publications are solely those of the individual author(s) and contributor(s) and not of MDPI and/or the editor(s). MDPI and/or the editor(s) disclaim responsibility for any injury to people or property resulting from any ideas, methods, instructions or products referred to in the content. |
© 2025 by the authors. Licensee MDPI, Basel, Switzerland. This article is an open access article distributed under the terms and conditions of the Creative Commons Attribution (CC BY) license (https://creativecommons.org/licenses/by/4.0/).
Share and Cite
Zhu, D.; Zhang, X.; Huang, X.; Pham, D.T.; Zhan, C. A Stochastic Sequence-Dependent Disassembly Line Balancing Problem with an Adaptive Large Neighbourhood Search Algorithm. Processes 2025, 13, 1675. https://doi.org/10.3390/pr13061675
Zhu D, Zhang X, Huang X, Pham DT, Zhan C. A Stochastic Sequence-Dependent Disassembly Line Balancing Problem with an Adaptive Large Neighbourhood Search Algorithm. Processes. 2025; 13(6):1675. https://doi.org/10.3390/pr13061675
Chicago/Turabian StyleZhu, Dong, Xuesong Zhang, Xinyue Huang, Duc Truong Pham, and Changshu Zhan. 2025. "A Stochastic Sequence-Dependent Disassembly Line Balancing Problem with an Adaptive Large Neighbourhood Search Algorithm" Processes 13, no. 6: 1675. https://doi.org/10.3390/pr13061675
APA StyleZhu, D., Zhang, X., Huang, X., Pham, D. T., & Zhan, C. (2025). A Stochastic Sequence-Dependent Disassembly Line Balancing Problem with an Adaptive Large Neighbourhood Search Algorithm. Processes, 13(6), 1675. https://doi.org/10.3390/pr13061675

