An Unresolved SPH-DEM Coupling Framework for Bubble–Particle Interactions in Dense Multiphase Systems
Abstract
1. Introduction
2. Methodology
2.1. SPH Equations for Continuous Flow Based on Local Average Technique
2.2. DEM for Particles and Bubbles
2.3. Coupling Strategy
2.3.1. Fluid-to-Discrete-Phase Coupling
2.3.2. Discrete-to-Fluid-Phase Coupling
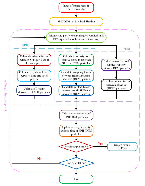
2.4. Numerical Implementation
3. Model Validation and Simulation Results
3.1. Single Bubble Rising in Quiescent Fluid
3.2. Particle Settling in Viscous Fluid
3.3. Bubble–Particle Interaction Mechanisms
3.3.1. Single Bubble and Multiple Bubbles
3.3.2. Interaction Between Bubble and Solid Particles
3.3.3. Dense Particle and Bubble Systems
4. Limitations, Advantages, and Future Works
- Nevertheless, the framework’s advantages are summarized:
- Inherent stability for large-density-ratio systems;
- Scalable Lagrangian handling of free surfaces;
- Efficient model for large-scale applications. Future enhancements will focus on three-dimensional extensions incorporating turbulence closure models and dynamic bubble morphology via interface-aware SPH formulations.
5. Summary
Author Contributions
Funding
Data Availability Statement
Conflicts of Interest
References
- Yang, S.; Zhang, H.; Chi, R.; Bao, S.; Xu, Y.; Liu, C. A critical review on the application of green polymer-type scale inhibitors in mineral flotation. Miner. Eng. 2023, 204, 108436. [Google Scholar] [CrossRef]
- Sakr, M.; Mohamed, M.M.; Maraqa, M.A.; Hamouda, M.A.; Hassan, A.A.; Ali, J.; Jung, J. A critical review of the recent developments in micro–nano bubbles applications for domestic and industrial wastewater treatment. Alex. Eng. J. 2022, 61, 6591–6612. [Google Scholar] [CrossRef]
- Hu, J.; Yang, S.; Wang, H. VOF study of mesoscale bubble flow dynamics in the side-blown gas–liquid two-phase reactor. Chem. Eng. J. 2024, 480, 147983. [Google Scholar] [CrossRef]
- Ge, L.; Evans, G.M.; Moreno-Atanasio, R. CFD-DEM investigation of the interaction between a particle swarm and a stationary bubble: Particle-bubble collision efficiency. Powder Technol. 2020, 366, 641–652. [Google Scholar] [CrossRef]
- Mostafaei, F.; Golshan, S.; Zarghami, R.; Gharebagh, R.S.; Mostoufi, N. Investigating the bubble dynamics in fluidized bed by CFD-DEM. Powder Technol. 2020, 366, 938–948. [Google Scholar] [CrossRef]
- Wang, L.; Yang, J.; Liu, Y.B. Implementation and verification of a Quasi-Eulerian-Eulerian-IATE model for the high-efficient prediction of polydispersed bubbly flows in a continuous casting mold. Chem. Eng. Sci. 2022, 261, 117930. [Google Scholar] [CrossRef]
- Li, K.; Zhou, J.; Matkarimov, S.T.; Huang, L.; Liu, C.; Yang, S. Insights into the roles of interfacial micro/nano bubbles on mineral surfaces and their implications on fine chalcopyrite flotation. Surf. Interfaces 2025, 60, 106063. [Google Scholar] [CrossRef]
- Nguyen, H.H.T.; Jeong, Y.H.; Choi, Y.H.; Kwak, D.H. Effect of bubble sizes on oxygen transfer efficiency of nano-and micro-sized bubble clouds for improving aquatic environments. Int. J. Environ. Sci. Technol. 2025, 22, 1511–1522. [Google Scholar] [CrossRef]
- Zheng, K.; Yan, X.; Wang, L.; Zhang, H. Predictions of particle-bubble collision efficiency and critical collision angle in froth flotation. Colloids Surfaces A Physicochem. Eng. Asp. 2024, 702, 134985. [Google Scholar] [CrossRef]
- Zhang, Q.; Liu, X.; Dong, X.; Yin, L.; Cheng, Z. A volume-adaptive mesh-free model for FSI Simulation of cavitation erosion with bubble collapse. Comput. Part. Mech. 2024, 11, 2325–2351. [Google Scholar] [CrossRef]
- Je, J.; Lee, D.; Kwon, J.; Cho, H. Simulation of bubble-particle collision process and estimation of collision probability using a coupled smoothed particle hydrodynamics–discrete element method model. Miner. Eng. 2022, 176, 107309. [Google Scholar] [CrossRef]
- Li, S.; Schwarz, M.P.; Feng, Y.; Witt, P.; Sun, C. A CFD study of particle-bubble collision efficiency in froth flotation. Miner. Eng. 2019, 141, 105855. [Google Scholar] [CrossRef]
- Li, Y.; Zhang, J.; Fan, L.S. Numerical simulation of gas-liquid-solid fluidization systems using a combined CFD-VOF-DPM method: Bubble wake behavior. Chem. Eng. Sci. 1999, 54, 5101–5107. [Google Scholar] [CrossRef]
- Huang, Z.; Legendre, D.; Guiraud, P. Effect of interface contamination on particle-bubble collision. Chem. Eng. Sci. 2012, 68, 1–18. [Google Scholar] [CrossRef]
- Dong, X.; Hao, G.; Yu, R. Two-dimensional smoothed particle hydrodynamics (SPH) simulation of multiphase melting flows and associated interface behavior. Eng. Appl. Comput. Fluid Mech. 2022, 16, 588–629. [Google Scholar] [CrossRef]
- Dong, X.; Hao, G.; Liu, Y. Efficient mesh-free modeling of liquid droplet impact on elastic surfaces. Eng. Comput. 2023, 39, 3441–3471. [Google Scholar] [CrossRef]
- Sun, Z.; Yan, X.; Wang, L.; Li, X.; Wang, A.; Zhang, H. Numerical prediction of particle slip velocity in turbulence by CFD-DEM simulation. Particuology 2023, 80, 170–179. [Google Scholar] [CrossRef]
- Yu, R.; Dong, X.; Li, Z.; Fan, M. A coupled SPH–DEM model for erosion process of solid surface by abrasive water-jet impact. Comput. Part. Mech. 2023, 10, 1093–1112. [Google Scholar] [CrossRef]
- Zhang, A.; Sun, P.; Ming, F. An SPH modeling of bubble rising and coalescing in three dimensions. Comput. Methods Appl. Mech. Eng. 2015, 294, 189–209. [Google Scholar] [CrossRef]
- Ming, F.R.; Sun, P.N.; Zhang, A.M. Numerical investigation of rising bubbles bursting at a free surface through a multiphase SPH model. Meccanica 2017, 52, 2665–2684. [Google Scholar] [CrossRef]
- Grenier, N.; Le Touzé, D.; Colagrossi, A.; Antuono, M.; Colicchio, G. Viscous bubbly flows simulation with an interface SPH model. Ocean. Eng. 2013, 69, 88–102. [Google Scholar] [CrossRef]
- Chen, R.; Dong, C.; Guo, K.; Tian, W.; Qiu, S.; Su, G. Current achievements on bubble dynamics analysis using MPS method. Prog. Nucl. Energy 2020, 118, 103057. [Google Scholar] [CrossRef]
- Patiño-Nariño, E.A.; Galvis, A.F.; Pavanello, R.; Gongora-Rubio, M.R. Modeling of co-axial bubbles coalescence under moderate Reynolds regimes: A Bi-phase SPH approach. Int. J. Multiph. Flow 2023, 162, 104355. [Google Scholar] [CrossRef]
- Li, M.K.; Zhang, A.; Ming, F.R.; Peng, Y.X. A coupled smoothed particle hydrodynamics-finite volume method for three-dimensional modeling of bubble dynamics. Phys. Fluids 2023, 35, 056117. [Google Scholar]
- Guan, X.S.; Sun, P.N.; Lyu, H.G.; Liu, N.N.; Peng, Y.X.; Huang, X.T.; Xu, Y. Research progress of SPH simulations for complex multiphase flows in ocean engineering. Energies 2022, 15, 9000. [Google Scholar] [CrossRef]
- He, Y.; Bayly, A.E.; Hassanpour, A.; Muller, F.; Wu, K.; Yang, D. A GPU-based coupled SPH-DEM method for particle-fluid flow with free surfaces. Powder Technol. 2018, 338, 548–562. [Google Scholar] [CrossRef]
- Robinson, M.; Ramaioli, M.; Luding, S. Fluid–particle flow simulations using two-way-coupled mesoscale SPH–DEM and validation. Int. J. Multiph. Flow 2014, 59, 121–134. [Google Scholar] [CrossRef]



























Disclaimer/Publisher’s Note: The statements, opinions and data contained in all publications are solely those of the individual author(s) and contributor(s) and not of MDPI and/or the editor(s). MDPI and/or the editor(s) disclaim responsibility for any injury to people or property resulting from any ideas, methods, instructions or products referred to in the content. |
© 2025 by the authors. Licensee MDPI, Basel, Switzerland. This article is an open access article distributed under the terms and conditions of the Creative Commons Attribution (CC BY) license (https://creativecommons.org/licenses/by/4.0/).
Share and Cite
Tian, Y.; An, G.; Dong, X.; Chen, R.; Guo, Z.; Zheng, X.; Zhang, Q. An Unresolved SPH-DEM Coupling Framework for Bubble–Particle Interactions in Dense Multiphase Systems. Processes 2025, 13, 1291. https://doi.org/10.3390/pr13051291
Tian Y, An G, Dong X, Chen R, Guo Z, Zheng X, Zhang Q. An Unresolved SPH-DEM Coupling Framework for Bubble–Particle Interactions in Dense Multiphase Systems. Processes. 2025; 13(5):1291. https://doi.org/10.3390/pr13051291
Chicago/Turabian StyleTian, Ying, Guanhua An, Xiangwei Dong, Rui Chen, Zhen Guo, Xuhe Zheng, and Qiang Zhang. 2025. "An Unresolved SPH-DEM Coupling Framework for Bubble–Particle Interactions in Dense Multiphase Systems" Processes 13, no. 5: 1291. https://doi.org/10.3390/pr13051291
APA StyleTian, Y., An, G., Dong, X., Chen, R., Guo, Z., Zheng, X., & Zhang, Q. (2025). An Unresolved SPH-DEM Coupling Framework for Bubble–Particle Interactions in Dense Multiphase Systems. Processes, 13(5), 1291. https://doi.org/10.3390/pr13051291
