Next Article in Journal
Evaluation of Steam Flow-Induced Vibration of Nuclear Power Plant Condenser Cooling Tubes Based on Numerical Simulation
Previous Article in Journal
Research on Optimization of Sealing Process and Explosion Hazard of Railway Auxiliary Tunnels Containing Methane
Previous Article in Special Issue
Ultrasound-Assisted Extraction of Antioxidant Compounds from Pomegranate Peels and Simultaneous Machine Learning Optimization Study
 
 
Font Type:
Arial Georgia Verdana
Font Size:
Aa Aa Aa
Line Spacing:
Column Width:
Background:
Article

Effect of Energy Integration on the Applicability of Extractive Heterogeneous Azeotropic Distillation

1
Institute of Chemistry, University of Miskolc, Egyetemváros, H-3515 Miskolc, Hungary
2
Chemical Engineering Division, Kenya Industrial Research and Development Institute, P.O. Box 30650, Nairobi 00100, Kenya
3
Higher Education and Industrial Cooperation Centre, University of Miskolc, Egyetemváros, H-3515 Miskolc, Hungary
*
Author to whom correspondence should be addressed.
Processes 2025, 13(12), 3989; https://doi.org/10.3390/pr13123989
Submission received: 30 October 2025 / Revised: 5 December 2025 / Accepted: 8 December 2025 / Published: 10 December 2025

Abstract

Extractive Heterogeneous Azeotropic Distillation (EHAD) is a highly efficient method for separating strongly non-ideal mixtures that exhibit azeotropy. EHAD employs an autoentrainer, typically water, which enables the separation of both ternary and quaternary azeotropic systems. A distinctive feature of EHAD is the relatively small temperature difference between the top and bottom of the distillation column. This unique thermal profile not only simplifies column operation but also creates opportunities for efficient energy integration strategies. This work investigates the impact of energy integration on the applicability and performance of EHAD. Specifically, the study evaluates process intensification through heat integration and heat pump coupling to reduce the overall energy demand of the process. Simulation results demonstrate that, with proper integration, the energy requirement of EHAD can be lowered to 30–40% of that of non-integrated operation. Furthermore, experimental measurements are used to validate the accuracy of the models, confirming the robustness of the proposed approach. The results highlight the capability of EHAD to achieve energy efficient separation of complex azeotropic mixtures. By combining separation principles with sustainable energy utilization, EHAD demonstrates strong potential for industrial applications in the chemical and pharmaceutical sectors.

1. Introduction

Distillation remains one of the most widely applied separation processes in the chemical and process industries, accounting for a significant proportion of the total energy consumed in chemical manufacturing [1]. Its prevalence is due to its versatility and ability to separate components based on volatility differences, enabling the production of fuels, solvents, and high-purity intermediates that are essential for industrial and consumer products [2]. However, the thermodynamic constraints imposed by azeotropes often limit the effectiveness of conventional distillation, necessitating the development of alternative techniques to address these challenges [3,4]. The need for more efficient separation technologies has grown particularly urgent in the context of rising energy costs, increasing environmental concerns, and the global drive toward sustainable industrial practices [5].
The separation of highly non-ideal azeotropic mixtures has long been a challenge for chemical engineers, continually stimulating research into new approaches [6]. Efforts in this area typically focus on the development of novel solvents [7], advanced optimization strategies, and innovative process design solutions [8,9]. However, the introduction of entirely new unit operation concepts is comparatively rare. A novel and notable development is Extractive Heterogeneous Azeotropic Distillation (EHAD), first proposed by Szanyi [10], which represents a significant innovation in separation technology. EHAD combines the advantages of extractive distillation and heterogeneous azeotropic distillation, offering a promising new pathway for overcoming the limitations of conventional methods. The principle of EHAD relies on the ability of the autoentrainer to induce phase heterogeneity [11], creating an additional degree of freedom that allows the separation of components that would otherwise be locked in azeotropic equilibrium.
Several studies have reported that the idea of EHAD, as a hybrid separation technology, can achieve effective separation without the addition of an external entrainer when the original feed itself is capable of forming a heterogeneous azeotrope. Zhao et al. [12] investigated the separation of ethanol, toluene, and water by heterogeneous azeotropic distillation, using toluene, which was already present in the mixture as the entrainer. Similarly, Wu et al. [13] designed a comparable configuration for the separation of a hexane/methanol mixture. Luyben [14] demonstrated this principle using a simple two-column distillation system to separate an n-butanol/water mixture, and found that the extractive distillation process was more economical than pressure-swing distillation (PSD). Cui et al. [15] and Tsai et al. [16] also studied the energy integration possibilities in the case of a hybrid separation system, containing multiple distillation columns. The separation of a benzene/isopropanol/water system with varying feed compositions in a hybrid separation system confirmed the feasibility and efficiency of the energy integration alternatives. However, they did not describe the conditions of the alternatives, and their system contained multiple distillation columns. These studies collectively demonstrate the potential of utilizing system-inherent components as autoentrainers. EHAD is illustrated in Figure 1.
In EHAD, a component is introduced at the top of the column that simultaneously acts as both entrainer and extractive agent. A distinctive feature of this method is that no external compound is required, in line with the principles of green chemistry. Another advantage of EHAD is that no new azeotrope is formed, allowing the process to maintain thermodynamic simplicity. The entrainer, water, is intentionally added at the top of the column so that it exerts its extractive effect along the entire length of the column. This configuration eliminates the need for a separate enrichment section. Introducing water at the top stage, in addition to its presence in the main feed, optimizes the entrainer concentration profile along the entire length of the column and enhances both separation efficiency and energy performance of the EHAD process. After condensation of the overhead vapor, the liquid undergoes phase separation in a condenser-decanter system: the organic-rich phase is withdrawn as distillate, while the water-rich phase is recycled back into the column as reflux. Thus, the water entrainer serves a dual role, acting not only as the extractive agent but also as the reflux stream, thereby simplifying the process and enhancing its efficiency. In contrast, the bottom product is a single homogeneous phase.
EHAD has proved its capability in separating both ternary and quaternary mixtures in which water is one of the components, thereby making water the natural choice as the entrainer. Extensive studies have confirmed the efficiency and reliability of EHAD in handling complex separations. In addition, recent vapor-liquid–liquid equilibrium analyses have provided new insights into the classification of ternary azeotropes when a fourth component is introduced.
Szanyi et al. [17] proposed a systematic strategy for separating mixtures of varying complexity, categorized according to their azeotropic behavior. This strategy, which is illustrated in Figure 2, emphasizes the optimal positioning of EHAD within separation schemes to maximize its applicability and efficiency.
The complexity of the EHAD-based separation structure strongly depends on the thermodynamic complexity of the quaternary mixtures [18]. As the number of binary or ternary azeotropes increases, the separation becomes increasingly difficult but feasible. The different liquid mixtures are classified into Groups depending on their azeotropic behavior.
EHAD has demonstrated the capability to split quaternary mixtures into their binary components and to separate ternary mixtures when azeotropy exists among their constituents. For mixtures classified as Group 3 or Group 4, successful separation requires the application of two EHAD columns strategically positioned within the process flowsheet.
The separation structure must not only be technically feasible but also economically and environmentally competitive. Reducing the environmental footprint requires lowering energy consumption, which is directly linked to emissions. Although membrane-based techniques offer alternatives, distillation remains the most practical and reliable option for separating complex multicomponent mixtures.
From an energy perspective, distillation can be more competitive if supported by energy integration strategies that typically reduce energy consumption. Such energy integration strategies include:
  • feed preheating with internal streams,
  • heat integration,
  • the use of heat pump,
  • thermally coupled columns, and
  • the application of side heaters or side coolers.
Energy integration also demonstrates clear benefits in hybrid separation systems [19]. Mtogo et al. [20] investigated several alternatives for integrating heat into distillation processes designed for azeotropic mixtures. They demonstrated that the thermodynamic efficiency of distillation can be nearly doubled through proper selection of the energy integration alternative. More recently, Pimentel et al. [21] conducted a detailed energetic optimization of EHAD, completed with P-graph theory, and concluded that EHAD represents the most effective structure for the separation of quaternary mixtures, which underlines its efficiency.
The vapor recompression heat pump technique represents a promising energy-saving strategy in so called stand-alone distillation systems. It compresses the overhead vapor of the stand-alone distillation column to increase its temperature making it capable of being used as a heating medium to supply heat to the reboiler. Besides saving heating energy, cooling energy can also be saved because the overhead vapor condenses, effectively reusing energy within the system [22,23,24,25]. With the growing emphasis on “green electricity,” this approach has gained significant attention as a promising pathway toward fully electrified and sustainable distillation processes [26,27,28].
Therefore, the evaluation of energy integration further increases the attractiveness of EHAD and establishes its practical applicability as an industrial solution. Simulation studies based on reliable thermodynamic and process-design models provide quantitative estimates of energy savings and separation performance. However, experimental validation must also be part of industrial design to verify the most attractive alternative obtained through modeling. By coupling theoretical predictions with empirical data, researchers can determine the robustness of EHAD and its readiness for large-scale implementation.
The attractiveness of EHAD is demonstrated through a real industrial separation problem that can be solved in different ways. The solutions are experimentally verified. The industrial attractiveness of EHAD can be further improved if energy integration alternatives are also applied. Since EHAD is a stand-alone system in this case, the feed preheating and heat pumping can be considered.

2. Motivating Case Study, Methods

A printing company faces a solvent regeneration challenge involving the separation and recycling of a quaternary mixture of water, ethanol, ethyl acetate, and methyl ethyl ketone. The effluent stream contains 24 wt% ethanol, 34 wt% ethyl acetate, 29 wt% methyl ethyl ketone, and 13 wt% water, with a total flow rate of 100 kg/h. The complexity of this separation arises from the presence of multiple azeotropes within the system, as summarized in Table 1 and Table 2, which significantly complicates conventional separation methods and necessitates the exploration of more advanced approaches. Considering the azeotropy of this mixture, it can be classified into Group 3.

2.1. Two-Column System

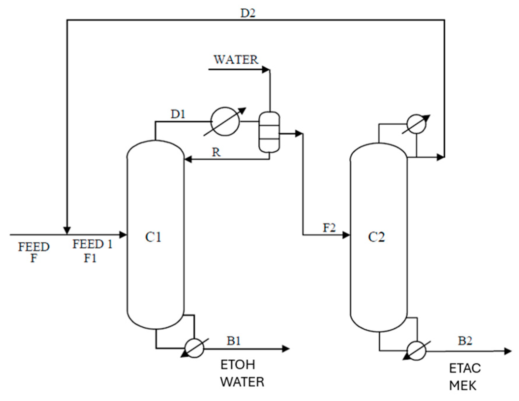
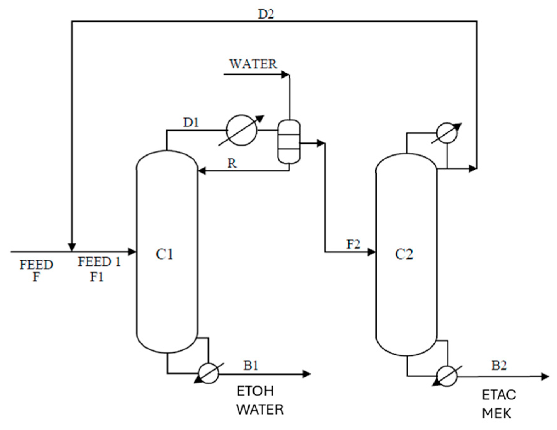
The separation of this quaternary mixture can be approached in different ways, one of which is to divide it into two binary subsystems. Mizsey [29] proposed a two-column configuration capable of splitting the mixture into a water-ethanol system and an ethyl acetate-methyl ethyl ketone system, as illustrated in Figure 3. Building on this concept, Rév et al. [30], conducted detailed investigations of the two-column design, explaining its operation through comprehensive vapor-liquid–liquid equilibrium analyses. Once the quaternary mixture is divided into these two binary systems, their subsequent separation can be accomplished using well-established conventional methods.

2.2. EHAD-Based System

Szanyi et al. [10,17] also investigated the printing company’s solvent mixture and classified it as belonging to Group 3. The corresponding separation structure they proposed is presented in Figure 2. To achieve complete separation, the process employs two EHAD columns, one heteroazeotropic distillation and one conventional distillation. A key factor in this design is the precise positioning of the EHAD units within the separation train, as their placement critically determines the efficiency and feasibility of the process. Due to the vapor-liquid–liquid equilibrium (VLLE) characteristics of the system, EHAD must be applied twice, as illustrated in Figure 4, to ensure successful separation.
The applied VLLE modeling method is the UNIQUAC thermodynamic method, and the binary interaction parameters are presented in Table 3.
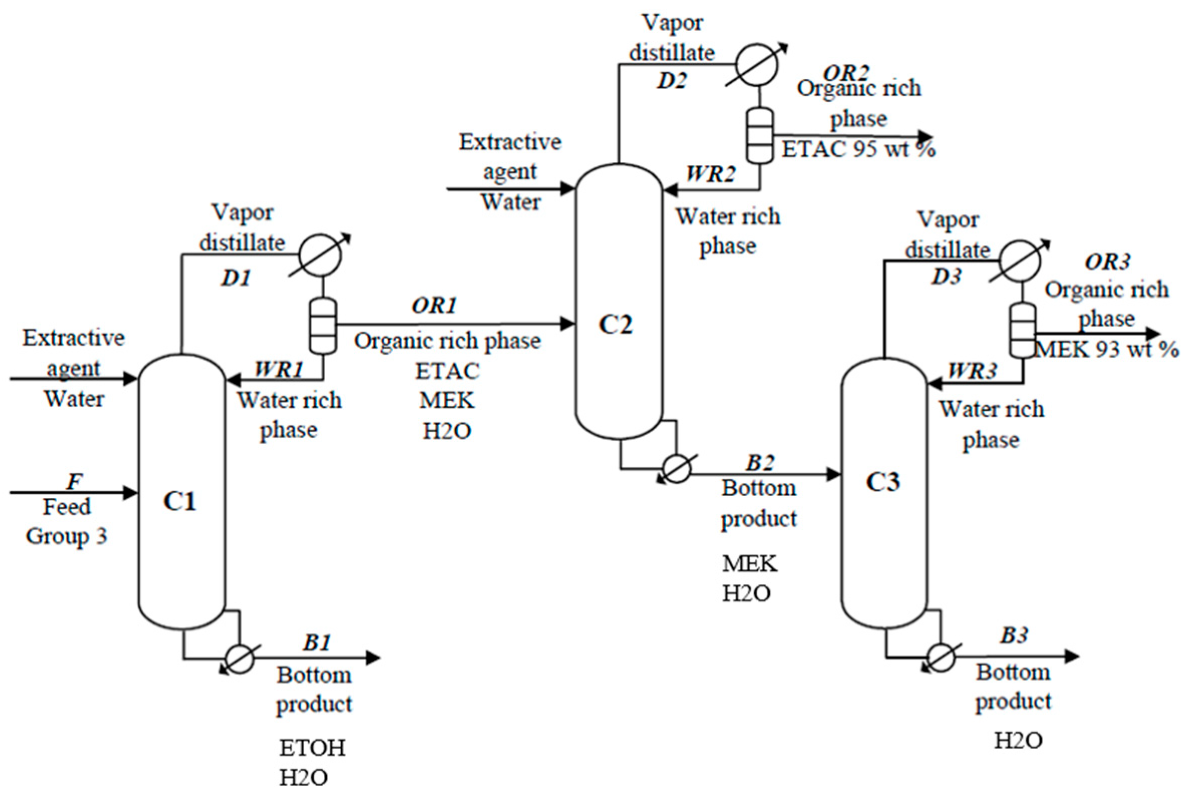
Figure 4 illustrates that the printing company’s mixture exhibits considerable complexity in both vapor–liquid and liquid–liquid equilibrium behavior. The corresponding EHAD-based separation scheme is presented in Figure 5.
The EHAD process for separating the mixture consists of three distillation columns and associated decanters. All columns operate at a pressure of 1 bar, with a stage pressure drop of 0.001 bar. In the simulation, each column is modeled as an equilibrium stage system with vapor–liquid–liquid phase behavior. Total condensers and kettle-type reboilers are applied, and the convergence method selected is based on strongly non-ideal liquid behavior. The fresh feed enters the first column (C1). In C1, the top product consists primarily of EtAc/MEK/water, while the bottom product is a mixture of EtOH and water. The overhead stream from C1 is introduced into the second column (C2), where the top product is EtAc with a purity of 95 wt%, and the bottom product is a MEK/water mixture. The bottom stream from C2 is fed into the third column (C3), which produces MEK of about 93 wt% purity at the top and water as the bottom product. In all three columns, the vapor distillate is condensed and subsequently decanted into organic and aqueous phases. The water-rich phase is recycled to the respective column as the extractive agent, the water. It should be noted, however, that the ethanol recovery section is not included in this figure. For ethanol purification, several alternative approaches can be considered, all of which are well established and widely applied within the chemical industry.

2.3. Experimental Investigation

The modeling results were verified experimentally for the first split of the quaternary mixture in both separation systems: (i) the two-column system and (ii) the EHAD-based system. Experimental confirmation of the simulations provides confidence in the reliability and predictive accuracy of the modeling results.

2.3.1. Experimental Verification of the Two-Column System

The separation was carried out using the two-column configuration proposed by Mizsey [29]. A comparison of the modeled and experimental data is presented in Table 4. The results confirm that the model accurately represents the process, verifying that the system can successfully split the quaternary mixture into two binary subsystems. Each of these binary mixtures can then be further processed using conventional separation techniques.
Future optimization, enabled by advanced process design and control technologies, could further enhance the separation performance of EHAD.

2.3.2. Experimental Verification of EHAD

To validate the modeling results for EHAD, the operation of the first column in the EHAD-based separation structure (Figure 5) was investigated experimentally. A comparison of the modeled and measured data is presented in Table 5.
The close agreement between the two not only confirms the reliability of the modeling work but also demonstrates the accuracy of the experimental setup.

2.4. Energetic Investigation and Improvement

2.4.1. Comparison of Energy Requirements of EHAD and Two-Column System

Energy consumption is a critical factor in the evaluation of any separation system. Based on modeling studies, the energy requirements of the two approaches were determined and compared. Benko [33] investigated three mixtures using both the two-column system and the EHAD configuration, focusing on the first split of the quaternary mixture into two binary subsystems. Since this split occurs in both designs, their energy consumption can be directly compared following the principles of process synthesis. The results show that in all cases, the energy demand of EHAD is significantly lower by 20–40% compared to that of the two-column system. In addition to its lower energy requirement, EHAD achieves the same separation in a single column rather than in a two-column system. These findings clearly demonstrate EHAD’s superior efficiency and highlight its potential as a more sustainable solution for the separation of non-ideal azeotropic mixtures. Consequently, further investigation and development of EHAD are strongly justified, particularly from the perspective of energy improvement.

2.4.2. Modeling of EHAD 1

To investigate opportunities for energy improvement, the EHAD process was studied in detail. A rigorous process model was developed in the ChemCAD 8 professional flowsheeting environment [34]. The thermodynamic behavior of the system was described using the UNIQUAC activity coefficient model. The flowsheet is shown in Figure 6.
Table 6 shows the temperatures, stage numbers, and the molar ratios of the water-rich phase flow and the water feed flow relative to the feed flow of the two EHAD columns. EHAD 1 refers to the first EHAD column, where the quaternary mixture is separated into two binary mixtures, and EHAD 2 refers to the second EHAD column (C2 in Figure 5).
Szanyi [10] investigated ten mixtures representing the four mixture groups. These data highlighted a distinctive feature of EHAD columns: the temperature difference between the top and bottom of the column typically ranges between 15 and 20 °C. This relatively narrow temperature gap, which arises from the use of water as the extractive agent, makes EHAD particularly attractive for heat pump integration. To explore energy integration opportunities, EHAD 1 was selected as a motivating case study for detailed investigation and process development. Based on the modeling results, the corresponding heat loads were determined and are presented in Table 7, with a feed flow rate of 100 kg/h of the printing company’s mixture.
The relatively big difference between the heat loads is due to the sensible heat requirement of the cool “water-rich phase” fed back as reflux flow, together with the additional water to the column.

2.4.3. Energy Integration of EHAD 1

Numerous strategies exist for reducing the energy consumption of distillation processes, and ongoing research continues to advance this field. Energy integration studies have been conducted on the separation of ideal mixtures, but the principles can also be extended to the more challenging cases of azeotropic mixtures [35].
Two main options are considered: heat integration, which enables recovery and reuse of thermal energy within the process, and heat pump application, which upgrades low-grade heat to a usable level. Both approaches significantly reduce external energy demand, thereby lowering operating costs and environmental impact, while enhancing the competitiveness of EHAD for industrial solvent recovery applications. Figure 6 and Figure 7 show the non-heat-integrated and the heat-integrated flowsheets.
Based on the temperature profile and heuristic analysis, two energy integration options were identified for EHAD 1: (i) feed preheating using the bottom product and (ii) application of a heat pump, where the overhead vapor is utilized to reboil the column. In the first case, matching the bottom stream with the feed enables recovery of 99 MJ/h, resulting in a direct energy saving. The second option is particularly attractive, as the temperature difference between the top vapor (88.7 °C) and the bottom (71.8 °C) is only 16.9 °C, making the system highly suitable for heat pump applications. Assuming a driving force of 10 °C for heat transfer, the coefficient of performance (COP) can be calculated.
C O P = T H T H T C = 13.8
Knowing the C O P   value, the compression work requirement of the heat pump can be calculated:
W = q C O P = 495   M J / h 13.8 = 35.9   M J / h = 10   k W
The calculated energy requirement must be adjusted to account for the efficiencies of the compressor, motor, and other auxiliary equipment. These corrected values are verified using ChemCAD 8 simulations. The compressor output pressure is 2.7 bar. However, the temperature of the compressed stream is 5 °C higher than initially assumed. The compression energy increases the heat content of the flow. The results for the integrated case are summarized in Table 8 and illustrated in Figure 7. The figure also depicts the trim condenser and reboiler, which are essential during start-up and normal operation, as the heat supply and demand are rarely perfectly balanced. These auxiliary devices ensure stable operation and compensate for fluctuations in thermal loads.
The energy-integrated solution achieves a 64.3% reduction in input energy demand and eliminates the need for output cooling energy.

3. Results and Discussion

The separation of non-ideal azeotropic mixtures usually requires high energy, and the solution is also a challenging engineering task. A novel innovation, Extractive Heterogeneous Azeotropic Distillation (EHAD), is a suitable process for the efficient separation of ternary and quaternary azeotropic mixtures containing water.
The solution to an industrial separation problem, that is, the separation of a quaternary mixture of a printing company, demonstrates the effectiveness of EHAD. If the previously designed two-column configuration is applied to this separation problem, the quaternary mixture of a printing company can be successfully split into two binary subsystems. However, EHAD offers clear advantages over the two-column system since it accomplishes the same separation in a single column, thereby simplifying the process structure. Moreover, comparative energy analysis reveals that EHAD requires significantly less energy than the two-column system, with reductions ranging from 20% to 40% depending on the mixture.
The energy-saving potential of EHAD can be further enhanced through energy integration alternatives. Two alternatives are investigated: (i) feed preheating with the bottom product and (ii) heat pump application. The first option can save about 10% of the total energy, while the heat pump enables a further 54% reduction in input energy and eliminates all cooling requirements.
The findings can be summarized as flows:
  • the novel separation process, the EHAD is capable of separating highly nonideal quaternary azeotropic mixtures containing also water in an efficient way,
  • EHAD accomplishes the separation in one column instead of two or more,
  • EHAD requires less energy than the previously designed two-column system,
  • experimental data verify the accuracy of the modeling results,
  • the separation of non-ideal azeotropic mixtures has the typical feature that the top and bottom temperatures are close to each other, making them attractive for the use of heat pump
  • EHAD is significantly more attractive when combined with a heat pump.
These findings highlight the strong potential for EHAD in sustainable and energy-efficient industrial separations.

Author Contributions

P.M. conceptualization (lead), formal analysis (lead), investigation (equal), methodology (lead), software (equal), validation (equal), visualization (lead), and writing—original draft (lead); J.W.M.: software (equal), investigation (equal), validation (equal), and writing—review and editing (lead); A.S.: investigation (equal), software (equal), validation (equal), and writing—review and editing (equal). All authors have read and agreed to the published version of the manuscript.

Funding

This research received no external funding.

Data Availability Statement

The original contributions presented in this study are included in the article. Further inquiries can be directed to the corresponding author.

Acknowledgments

The authors acknowledge the support of National Laboratories within the RRF-2.3.1-21-2022-00014 Climate Change Multidisciplinary National Laboratory project.

Conflicts of Interest

The authors declare no conflicts of interest.

Abbreviations

The following abbreviations are used in this manuscript:
COPCoefficient of Performance
EHADExtractive Heterogeneous Azeotropic Distillation
ETOHethanol
ETACEthyl acetate
mMolar flow
MEKMethyl ethyl ketone
nTheoretical stage number
qHeat load, MJ/h
TcTemperature of cold point
THTemperature of hot point
WWork

References

  1. Kiss, A.A.; Smith, R. Rethinking Energy Use in Distillation Processes for a More Sustainable Chemical Industry. Energy 2020, 203, 117788. [Google Scholar] [CrossRef]
  2. Tahir, N.M.; Zhang, J.; Armstrong, M. Control of Heat-Integrated Distillation Columns: Review, Trends, and Challenges for Future Research. Processes 2025, 13, 17. [Google Scholar] [CrossRef]
  3. Cortel, C.; Flordeliza, K.O.; Galvez, S.R.A.; Magalong, M.A.; Mendoza, T.M.G.; Rubi, R.V.C. Recent Trends in Azeotropic Mixture Separation: A Comprehensive Review. Eng. Proc. 2024, 67, 56. [Google Scholar] [CrossRef]
  4. Kruber, K.F.; Skiborowski, M. Topology-Based Initialization for the Optimization-Based Design of Heteroazeotropic Distillation Processes. Processes 2022, 10, 1482. [Google Scholar] [CrossRef]
  5. Kooijman, H.A.; Sorensen, E. Recent Advances and Future Perspectives on More Sustainable and Energy Efficient Distillation Processes. Chem. Eng. Res. Des. 2022, 188, 473–482. [Google Scholar] [CrossRef]
  6. Mahdi, T.; Ahmad, A.; Nasef, M.M.; Ripin, A. State-of-the-Art Technologies for Separation of Azeotropic Mixtures. Sep. Purif. Rev. 2015, 44, 308–330. [Google Scholar] [CrossRef]
  7. Oliveira, F.S.; Pereiro, A.B.; Rebelo, L.P.N.; Marrucho, I.M. Deep Eutectic Solvents as Extraction Media for Azeotropic Mixtures. Green Chem. 2013, 15, 1326–1330. [Google Scholar] [CrossRef]
  8. Tian, C.; Zhang, X.; Lan, Y.; Sun, J. An Enhanced Logic-Based Bender’s Decomposition Algorithm with Proximity Principle for Simulator-Based Distillation Process Optimization. Processes 2025, 13, 977. [Google Scholar] [CrossRef]
  9. Missyurin, A.; Cursaru, D.L.; Neagu, M.; Nicolae, M. Hybrid Process Flow Diagram for Separation of Fusel Oil into Valuable Components. Processes 2024, 12, 2888. [Google Scholar] [CrossRef]
  10. Szanyi, Á. Separation of Non-Ideal Quaternary Mixtures with Novel Hybrid Processes Based on Extractive Heterogeneous-Azeotropic Distillation. Ph.D. Thesis, Budapest University of Technology and Economics, Budapest, Hungary, 2005. [Google Scholar]
  11. Cheng, Y.; Zhang, Z.; Peng, J.; Zhu, K.; Li, M.; Ma, Y.; Fan, X.; Gao, J. Towards an Energy-Saving and Cost-Reducing Heterogeneous Azeotropic Distillation Process for Separating n-Butanol/Isobutanol/Water. Sep. Purif. Technol. 2025, 357, 130029. [Google Scholar] [CrossRef]
  12. Zhao, L.; Lyu, X.; Wang, W.; Shan, J.; Qiu, T. Comparison of Heterogeneous Azeotropic Distillation and Extractive Distillation Methods for Ternary Azeotrope Ethanol/Toluene/Water Separation. Comput. Chem. Eng. 2017, 100, 27–37. [Google Scholar] [CrossRef]
  13. Wu, Y.C.; Chien, I.L.; Luyben, W.L. Two-Stripper/Decanter Flowsheet for Methanol Recovery in the Tame Reactive-Distillation Process. Ind. Eng. Chem. Res. 2009, 48, 10532–10540. [Google Scholar] [CrossRef]
  14. Luyben, W.L. Control of the Heterogeneous Azeotropic N-Butanol/Water Distillation System. Energy Fuels 2008, 22, 4249–4258. [Google Scholar] [CrossRef]
  15. Cui, Y.; Shi, X.; Guang, C.; Zhang, Z.; Wang, C.; Wang, C. Comparison of Pressure-Swing Distillation and Heterogeneous Azeotropic Distillation for Recovering Benzene and Isopropanol from Wastewater. Process Saf. Environ. Prot. 2019, 122, 1–12. [Google Scholar] [CrossRef]
  16. Tsai, M.L.; Zhang, Y.R.; Chien, I.L. Improved Design of Separation System for the Recovery of Benzene and Isopropanol from Wastewater. Sep. Purif. Technol. 2021, 260, 118227. [Google Scholar] [CrossRef]
  17. Szanyi, A.; Mizsey, P.; Fonyó, Z. Separation of Highly Non-Ideal Quaternary Mixtures with Extractive Heterogeneous-Azeotropic Distillation. Chem. Biochem. Eng. Q. 2005, 19, 111–121. [Google Scholar]
  18. Li, X.; Ye, Q.; Li, J.; Yan, L.; Jian, X.; Xie, L.; Zhang, J. Investigation of Energy-Efficient Heat Pump Assisted Heterogeneous Azeotropic Distillation for Separating of Acetonitrile/Ethyl Acetate/n-Hexane Mixture. Chin. J. Chem. Eng. 2023, 55, 20–33. [Google Scholar] [CrossRef]
  19. Zong, C.; Guo, Q.; Shen, B.; Yang, X.; Zhou, H.; Jin, W. Heat-Integrated Pervaporation-Distillation Hybrid System for the Separation of Methyl Acetate-Methanol Azeotropes. Ind. Eng. Chem. Res. 2021, 60, 10327–10337. [Google Scholar] [CrossRef]
  20. Mtogo, J.W.; Mugo, G.W.; Mizsey, P. Enhancing Exergy Efficiency and Environmental Sustainability in Pressure Swing Azeotropic Distillation. Clean. Energy Syst. 2024, 9, 100134. [Google Scholar] [CrossRef]
  21. Pimentel, J.L. Advancing Automation Tools for the Design of Sustainable Chemical Processes on the Basis of the P-Graph Framework. Doctoral Thesis, Budapest University of Technology and Economics, Budapest, Hungary, 2024. [Google Scholar]
  22. Bobbo, S.; Lombardo, G.; Menegazzo, D.; Vallese, L.; Fedele, L. A Technological Update on Heat Pumps for Industrial Applications. Energies 2024, 17, 4942. [Google Scholar] [CrossRef]
  23. Cui, C.; Qi, M.; Zhang, X.; Sun, J.; Li, Q.; Kiss, A.A.; Wong, D.S.H.; Masuku, C.M.; Lee, M. Electrification of Distillation for Decarbonization: An Overview and Perspective. Renew. Sustain. Energy Rev. 2024, 199, 114522. [Google Scholar] [CrossRef]
  24. Wang, N.; Ye, Q.; Chen, L.; Zhang, H.; Zhong, J. Improving the Economy and Energy Efficiency of Separating Water/Acetonitrile/Isopropanol Mixture via Triple-Column Pressure-Swing Distillation with Heat-Pump Technology. Energy 2021, 215, 119126. [Google Scholar] [CrossRef]
  25. Li, X.; Ye, Q.; Li, J.; Liu, Y.; Yan, L.; Jian, X.; Zhang, J. Investigation on Energy-Efficient Heterogeneous Pressure-Swing Azeotropic Distillation for Recovery of Cyclohexane and Tert-Butanol from Industrial Effluent. Sep. Purif. Technol. 2023, 306, 122705. [Google Scholar] [CrossRef]
  26. Cui, C.; Long, N.V.D.; Sun, J.; Lee, M. Electrical-Driven Self-Heat Recuperative Pressure-Swing Azeotropic Distillation to Minimize Process Cost and CO2 Emission: Process Electrification and Simultaneous Optimization. Energy 2020, 195, 116998. [Google Scholar] [CrossRef]
  27. Adami, M.; Schnurr, J.; Skiborowski, M. Electrified Distillation—Optimized Design of Closed Cycle Heat Pumps with Refrigerant Selection and Flash-Enhanced Mechanical Vapor Recompression. Appl. Therm. Eng. 2025, 273, 126559. [Google Scholar] [CrossRef]
  28. Mekidiche, Z.; Labarta, J.A.; Javaloyes-Anton, J.; Caballero, J.A. From Power to Heat: Strategies for Electrifying Distillation for Sustainable Chemical Processes. Appl. Therm. Eng. 2024, 257, 124316. [Google Scholar] [CrossRef]
  29. Mizsey, P. A Global Approach to the Synthesis of Entire Chemical Processes. Ph.D. Thesis, Eidgenössische Technische Hochschule Zürich, Zürich, Switzerland, 1993. [Google Scholar]
  30. Rév, E. Crossing of Valleys, Ridges, and Simple Boundaries by Distillation in Homogeneous Ternary Mixtures. Ind. Eng. Chem. Res. 1992, 31, 893–902. [Google Scholar] [CrossRef]
  31. Mizsey, P.; Szanyi, A.; Manczinger, J.; Fonyo, Z. Novel Hybrid Processes for Solvent Recovery. In Distillation & Absorption 2002, Baden-Baden, October 2002; VDI Distillation & Absorption: Baden-Baden, Germany, 1999. [Google Scholar]
  32. Stefankovics, Z. Regeneration of Azeotropic Solvent Mixture with Distillation. Master’s Thesis, Budapest University of Technology and Economics, Budapest, Hungary, 1994. [Google Scholar]
  33. Benko, T. Integration of Life Cycle Assessment into Environmental Process Engineering Practices. Ph.D. Thesis, Budapest University of Technology and Economics, Budapest, Hungary, 2008. [Google Scholar]
  34. Chemstations, Inc. CHEMCAD. 2025. Available online: https://www.chemstations.com (accessed on 31 January 2023).
  35. Shi, T.; Chun, W.; Yang, A.; Su, Y.; Jin, S.; Ren, J.; Shen, W. Optimization and Control of Energy Saving Side-Stream Extractive Distillation with Heat Integration for Separating Ethyl Acetate-Ethanol Azeotrope. Chem. Eng. Sci. 2020, 215, 115373. [Google Scholar] [CrossRef]
Figure 1. Extractive heterogeneous azeotropic distillation, EHAD.
Figure 1. Extractive heterogeneous azeotropic distillation, EHAD.
Processes 13 03989 g001
Figure 2. EHAD based strategies [10,17].
Figure 2. EHAD based strategies [10,17].
Processes 13 03989 g002
Figure 3. Two-column system.
Figure 3. Two-column system.
Processes 13 03989 g003
Figure 4. Tetrahedral diagram of VLLE and operation lines of distillation [31].
Figure 4. Tetrahedral diagram of VLLE and operation lines of distillation [31].
Processes 13 03989 g004
Figure 5. EHAD-based separation structure (Group 3) for the printing company’s solvent mixture.
Figure 5. EHAD-based separation structure (Group 3) for the printing company’s solvent mixture.
Processes 13 03989 g005
Figure 6. General EHAD model in ChemCAD.
Figure 6. General EHAD model in ChemCAD.
Processes 13 03989 g006
Figure 7. Energy integrated EHAD 1 column model in ChemCAD.
Figure 7. Energy integrated EHAD 1 column model in ChemCAD.
Processes 13 03989 g007
Table 1. The binary azeotropes of the mixture studied [10].
Table 1. The binary azeotropes of the mixture studied [10].
Binary Azeotropes
BP; [°C]Water [w%]ETOH [w%]ETAC [w%]MEK [w%]
Water-ETAC70.4–72.37.9–8.6-91.4–92.1-
ETOH-ETAC70.9–72.1-28–31.268.8–72-
Water-MEK73.7–73.811–12--88–89
ETAC-MEK76.4–77.1--82–88.211.8–18
Water-ETOH78–78.34–4.695.4–96--
Table 2. The ternary azeotropes of the mixture studied [10].
Table 2. The ternary azeotropes of the mixture studied [10].
Ternary Azeotropes
BP; [°C]Water [w%]ETOH [w%]ETAC [w%]MEK [w%]
Water-ETOH-ETAC70.2–70.47.8–8.38.4–982.7–83.8-
Water-ETAC-MEK71.18.7-856.3
Water-ETOH-MEK731011-79
Table 3. Binary interaction parameters [10].
Table 3. Binary interaction parameters [10].
Component iComponent jaijajibijbji
EtOHWater20.046−24.936−728.971756.948
EtOHEtAc0.6541−0.2733−155.235−159.166
EtOHMEK0.8809−0.833−248.224969.968
WaterEtAc−20.53227.214531.033−1212.89
WaterMEK00−710.193−311.255
EtAcMEK00−116.77849.825
Table 4. Comparison of measured and modeled data of the two-column system [32].
Table 4. Comparison of measured and modeled data of the two-column system [32].
CompoundBottom Column 1Bottom Column 2
ModeledMeasuredModeledMeasured
Water84.9183.900
Ethanol14.7713.10.050.5
Ethyl acetate0.031.149.1348.9
Methyl ethyl ketone0.291.950.8250.6
Temp. °C97.876.5
Table 5. Comparison of measured and modeled data of EHAD.
Table 5. Comparison of measured and modeled data of EHAD.
CompoundDistillateBottom
ModeledMeasuredModeledMeasured
Water9.6793.093.7
Ethanol007.06.3
Ethyl acetate49.15000
Methyl ethyl ketone41.34300
Table 6. The major data of the EHAD columns.
Table 6. The major data of the EHAD columns.
ColumnEHAD 1EHAD 2
Top temp.71.8 °C70.8
Bottom temp.88.787.6
ntotal3050
nfeed1626
nwater feed11
nwater reach11
mwater reach/feed0.8517.9
mwater/feed 3.53.6
Table 7. Heat loads of EHAD 1.
Table 7. Heat loads of EHAD 1.
UnitMJ/h
Condenser495
Reboiler924
Table 8. Energy values.
Table 8. Energy values.
EquipmentEnergy, NonintegratedEnergy Integrated
(Trim) condenser495 MJ/h0
Heat pump 35.9 MJ/h (10 kW)
Preheater 99 MJ/h
Reboiler-condenser 495 MJ/h
(Trim) reboiler924 MJ/h305 MJ/h
Total energy input, heat-electric924 MJ/h340.9 MJ/h
Total energy output, cooling495 MJ/h0
Disclaimer/Publisher’s Note: The statements, opinions and data contained in all publications are solely those of the individual author(s) and contributor(s) and not of MDPI and/or the editor(s). MDPI and/or the editor(s) disclaim responsibility for any injury to people or property resulting from any ideas, methods, instructions or products referred to in the content.

Share and Cite

MDPI and ACS Style

Mizsey, P.; Mtogo, J.W.; Szanyi, A. Effect of Energy Integration on the Applicability of Extractive Heterogeneous Azeotropic Distillation. Processes 2025, 13, 3989. https://doi.org/10.3390/pr13123989

AMA Style

Mizsey P, Mtogo JW, Szanyi A. Effect of Energy Integration on the Applicability of Extractive Heterogeneous Azeotropic Distillation. Processes. 2025; 13(12):3989. https://doi.org/10.3390/pr13123989

Chicago/Turabian Style

Mizsey, Peter, Jonathan Wavomba Mtogo, and Agnes Szanyi. 2025. "Effect of Energy Integration on the Applicability of Extractive Heterogeneous Azeotropic Distillation" Processes 13, no. 12: 3989. https://doi.org/10.3390/pr13123989

APA Style

Mizsey, P., Mtogo, J. W., & Szanyi, A. (2025). Effect of Energy Integration on the Applicability of Extractive Heterogeneous Azeotropic Distillation. Processes, 13(12), 3989. https://doi.org/10.3390/pr13123989

Note that from the first issue of 2016, this journal uses article numbers instead of page numbers. See further details here.

Article Metrics

Back to TopTop