Next Article in Journal
Effect of Radio-Frequency Drying on the Physicochemical Properties and Isoflavone Contents of Fermented Black Bean Dregs
Next Article in Special Issue
Research on Occupational Risk Assessment for Welder Occupation in Romania
Previous Article in Journal
Decomposition of Organic Pollutants in Subcritical Water under Moderate Conditions
 
 
Font Type:
Arial Georgia Verdana
Font Size:
Aa Aa Aa
Line Spacing:
Column Width:
Background:
Article

A Novel Underlying Algorithm for Reducing Uncertainty in Process Industry Risk Assessment

School of Environmental and Safety Engineering, Liaoning Petrochemical University, Fushun 113001, China
*
Author to whom correspondence should be addressed.
Processes 2024, 12(7), 1292; https://doi.org/10.3390/pr12071292
Submission received: 23 May 2024 / Revised: 12 June 2024 / Accepted: 19 June 2024 / Published: 21 June 2024
(This article belongs to the Special Issue Risk Assessment and System Safety in the Process Industry)

Abstract

Normal fuzzy fault tree is a classic model in the field of process industry risk assessment, and it can provide reliable prior knowledge for machine learning. However, it is difficult to adapt the traditional approximate calculation method to highly nonlinear problems, and this may introduce model uncertainty. To solve this problem, this study proposes an accurate calculation algorithm. In the proposed algorithm, first, an exact α-cut set of normal fuzzy fault tree is derived according to the exact calculation formula of normal fuzzy numbers and in combination with the cut-set theorem. Subsequently, the relationship between the membership function and the exact cut set is derived based on the representation theorem. Finally, according to the previous derivation, the coordinates of the point on the exact membership curve are found within the range of x from 0 to 1. Based on this, an accurate membership graph is drawn, the membership curve is evenly divided with the area enclosed by the x-axis, and the fuzzy median is obtained. The results of the two chemical accident cases demonstrate that the proposed algorithm has a strong ability to handle uncertainty and can significantly reduce the uncertainty of the process industry risk assessment results. The results also reveal that the superiority of the accurate calculation algorithms becomes more obvious when the mean failure probability of basic events is larger or the accident tree is more complex. This study provides a high-accuracy underlying algorithm for process industry risk assessment, and it is of great value for improving system security.

1. Introduction

The advent of the artificial intelligence era has promoted the development of process industry risk assessment [1,2]. As a classic method in the field of process industry risk assessment, the fuzzy fault tree has been widely applied in various fields [3,4].
However, Yazdi et al. [5] pointed out that the existence of some factors leads to uncertainty in fuzzy fault tree risk assessment results, including the complexity of the object being evaluated, the insufficiency of the required data, the hesitation factors in the decision-making process, and the approximations and simplifications in the modeling process. Furthermore, uncertainties are transmitted from the lowest level of the fault tree to the highest level of the fault tree, seriously affecting the credibility of the fuzzy fault tree risk assessment results. Therefore, uncertainty has become a key issue that needs to be discussed in the fuzzy fault tree risk assessment process [6].
In order to better handle uncertainty in the case of insufficient failure data, the Bayesian theorem is widely used as an analytical tool to update probability distributions. Soltanali et al. [7] established a fuzzy fault tree–Bayesian model to optimize complex automobile manufacturing equipment and improve the accuracy of prediction based on two types of uncertainty factors: insufficient data and system complexity. Kaushik et al. [8] further proposed a similarity aggregation method based on intuitionistic fuzzy fault tree and Bayesian network, which promptly update the failure probability of new evidence. Zhao et al. [9] used fuzzy sets to calculate the probability of basic events and transformed the fault tree into a Bayesian network using Noisy-OR gate, solving the problem of the absolute description of the relationship between basic events and intermediate events. Ding et al. [10] combined FMEA, FTA, and Bayesian analysis to fill the gap in risk assessments of preheating and exclusion systems under uncertain conditions, expressing the polymorphism of events and the uncertainty logic relationship between events. The combination of fuzzy fault tree and Bayesian network can allow for the calculation of the prior probability of each failure based on historical data, thus being able to handle objective uncertainty.
To resolve the uncertainty of information input in fuzzy fault tree analysis, evidence theory and expert opinion are also good choices. Pang et al. [11] analyzed the uncertainty of systems based on fuzzy fault trees and evidence theory, overcoming the uncertainty of imprecise evidence. Zaib et al. [12] used expert opinions to address the uncertainty of human error events.
However, while these obtain the probability of basic events, uncertainty related to knowledge is likely to occur. Therefore, the subjectivity of expert opinions has become an inevitable issue in the handling of uncertainty in fuzzy fault trees. Celik et al. [13] used fuzzy set theory to address the subjective uncertainty in expert heuristic processes, emphasizing that the use of linguistic terms is an appropriate choice for dealing with the uncertainty of basic event probabilities. Purba et al. [14] used the FPFTA method to quantify the uncertainty of experts’ overall understanding.
For some complex systems, experts often cannot provide accurate membership functions for system component failures. In order to overcome the subjective uncertainty of experts in fuzzy fault tree risk assessment, Kaushik and Kumar [15] developed a new IF importance measurement method that effectively measures the uncertainty of basic events by providing cut intervals in an α-intuitionistic fuzzy environment. Hu et al. [16] considered the hesitant factors in uncertainty quantification and proposed an IF importance measurement method that is beneficial for identifying key basic events. Lu et al. [17] proposed an improved similarity aggregation method based on the butterfly optimization algorithm to address the uncertainty problem of basic event failure probability in three-dimensional EVAC systems and improve the accuracy of aggregation results. Garg et al. [18] proposed a fuzzy risk assessment method based on the granularity Z-number to improve the utilization of information and the degree of uncertainty in management decisions. Feng et al. [19] proposed a fuzzy importance sampling method to improve the computational efficiency of system failures with fuzzy uncertainty.
From the above analysis, it can be seen that the fuzzy fault tree analysis method produces two uncertainties in the process of outputting risk assessment results [20]: one is the uncertainty of the input quantity (parameter), which is related to the true value of the input x, and the other is structural model uncertainty, that is uncertainty related to model errors, which is related to fuzzy fault tree membership models and approximate calculations.
The above literature solves the uncertainty of information input in the fuzzy fault tree model from different perspectives. To a certain extent, the uncertainty of expert understanding in fuzzy fault tree risk assessment is reduced, and the uncertainty of model input parameters in the process of fuzzy fault tree risk assessment is improved.
However, there is currently little research on the uncertainty of the fuzzy fault tree’s own structural model. The uncertainty of the fuzzy fault tree’s own structural model stems from the gap between knowledge and practice. It may take the form of an insufficient understanding of phenomena that already occur in the system or the simplification of complex phenomena leading to “inappropriate” assumptions about the structure of the model.
The purpose of this study is to propose a new algorithm based on the cut-set theorem and the representation theorem, with the aim of solving the problems of difficulty in making accurate calculations and determining uncertainty in approximate calculations during the normal fuzzy fault tree risk assessment process. The formula derivation and proof can provide theoretical support for the implementation of the algorithm. The method of drawing a precise membership graph can help to quickly obtain accurate risk assessment results. This will reduce the uncertainty of the process industry risk assessment and improve the accuracy of risk assessment. It will provide a high-precision underlying algorithm for process industry risk assessment.
The basic theory as well as Equations (A1)–(A12) are given in Appendix A, and the interested reader can read the literature [21,22,23,24,25].

2. Accurate Calculation Algorithms

To overcome the shortcomings of traditional approximate calculations, an accurate calculation algorithm is proposed in this section, and a theoretical proof process is provided.

2.1. Algorithm Principles

The principle of the accurate calculation algorithm is as follows: Firstly, convert the normal fuzzy numbers into classical sets based on the cut-set theorem. Secondly, discretize the normal fuzzy numbers based on the representation theorem, and draw accurate membership curves based on discrete data. Finally, calculate the area of the graph bounded by the membership curve and the x-axis, and further calculate the fuzzy normal median and fuzzy importance.

2.2. Theoretical Basis of the Algorithm

Normal fuzzy fault tree risk assessment is an effective method that can fully consider the opinions of multiple experts. Hence, m experts are invited to evaluate the possibility of basic event Xi, and then the failure probability Qi (i.e., Qi1, Qi2, ⋯ Qim) of Xi is obtained. Based on this, the mean value of the failure probability is calculated as qi, and the variance is σ i . According to Equation (A1), the membership function A Q i ( x ) of Qi can be expressed as
A Q i x = exp x   -   q i σ i 2
In production practice, the multiplication of failure probabilities represented by normal fuzzy numbers is too complicated, because the fault tree is complex and there are many basic events. Therefore, approximate calculation formulas are commonly used, as shown in Equation (2),
A i = 1 n Q i ( x ) exp
However, approximate calculations can lead to uncertainty in the assessment results.
Therefore, an accurate calculation algorithm is proposed in this paper. The derivation of the relevant formulas is carried out below in two cases:

2.2.1. A Normal Fuzzy Fault Tree with Only OR Gates

According to Equation (1), the normal fuzzy number A 1 - Q i ( x ) of the probability of the non-occurrence of the basic event is obtained using
A 1 - Q i x = exp x   - ( 1   - q i ) σ i 2
According to Equations (A2) and (3), let A 1 - Q i x = α , and the α-cut set of 1− Q i is calculated as
1 Q i α = 1   - q i σ i × ln α   , 1   - q i + σ i × ln α
Based on the fuzzy interval number operation rule, we have
1 Q i α × 1 Q j α = 1 Q i × 1 Q j α
According to Equations (4) and (5), the exact α-cut set is obtained for the probability of basic events not occurring simultaneously,
i = 1 n 1   - Q i α = i = 1 n 1   - q i σ i   ×   ln α , i = 1 n 1   - q i + σ i × ln α
Based on the concept of bounded closed fuzzy numbers and Equation (A5), it can be seen that the membership function in which n basic events do not occur at the same time can be expressed as
A i = 1 n 1   - Q i x = m A , n A , L A ( x ) , R A ( x )
According to Equations (A6)–(A8), m A and n A are further derived
m A = lim n i = 1 n 1   - q i - σ i × - ln 1   - 1 n + 1   = i = 1 n 1   - q i
n A = lim n i = 1 n 1   - q i + σ i × - ln 1   - 1 n + 1 = i = 1 n 1   - q i
and then   L A ( x ) and R A ( x ) are derived based on Equations (A9) and (A10).
L A ( x ) = 0 < α < 1 α i = 1 n 1   - q i   -   σ i × - ln α x
R A ( x ) = 0 < α < 1 α i = 1 n 1   - q i + σ i × - ln α x
On the one hand, i = 1 n 1   - q i   - σ i × - ln α is a monotonically increasing function with α as the independent variable. The proof is as follows:
Because
d i = 1 n 1   q i σ i × ln α d α = σ 1 2 α ln α i = 1 n 1   q i σ i × ln α 1   q 1 σ 1 × ln α + σ 2 2 α ln α i = 1 n 1   q i σ i × ln α 1   q 2 σ 2 × ln α + σ n 2 α ln α i = 1 n 1   q i σ i × ln α 1   q n σ n × ln α = 1 2 α × ln α i = 1 n σ i × i = 1 n 1   q i σ i × ln α 1   q i σ i × ln α
we have
2 α   >   0 , ln α > 0 , σ i > 0 , i = 1 n 1   q i σ i × ln α > 0 , 1   q i σ i × ln α > 0
calculated as
d i = 1 n 1   q i σ i × ln α d α > 0
and thus, i = 1 n 1   q i σ i × ln α monotonically increases.
On the other hand, i = 1 n 1   q i + σ i × ln α is a monotonically decreasing function with α as the independent variable. We prove that
d i = 1 n 1   q i + σ i × ln α d α = ( σ 1 2 α ln α i = 1 n 1   q i + σ i × ln α 1   q 1 + σ 1 × ln α + σ 2 2 α ln α i = 1 n 1   q i + σ i × ln α 1   q 2 + σ 2 × ln α + σ n 2 α ln α i = 1 n 1   q i + σ i × ln α 1   q n + σ n × ln α ) = ( 1 2 α × ln α i = 1 n σ i × i = 1 n 1   q i + σ i × ln α 1   q i + σ i × ln α
Here,
2 α > 0 , ln α > 0 ;   σ i > 0 , i = 1 n 1 q i + σ i × ln α > 0 ;   1   q i + σ i × ln α > 0
therefore
d i = 1 n 1   q i + σ i × ln α d α < 0
and i = 1 n 1     q i + σ i × ln α monotonically decreases.
Thus, according to Equations (10) and (11), combined with the monotonicity of i = 1 n 1   q i σ i × ln α and i = 1 n 1   q i + σ i × ln α , A i = 1 n 1 Q i x is discretized, and based on this, an accurate membership curve is drawn.

2.2.2. A Normal Fuzzy Fault Tree with OR and AND Gates

Using Formula (A12) and the cut-set theorem, the exact cut set calculation formulas for L A ( x ) and R A ( x ) are derived. The derivation results are as follows:
The formula for the cut set of membership function L A ( x ) :
k = 1 n G X i ϵ G k q i σ i × ln α
The formula for the cut set of membership function R A ( x ) :
k = 1 n G X i ϵ G k q i + σ i × ln α
The proof of the monotonic increasing property of the cut set of L A ( x ) is as follows:
Because
d X i ϵ G k q i σ i × ln α d α > 0
thus k = 1 n G X i ϵ G k q i -   σ i × - ln α increases monotonically.
The proof of the monotonic decreasing property of the cut set of R A ( x ) is as follows:
Because
d X i ϵ G k q i + σ i × ln α d α < 0
we have
d k = 1 n G X i ϵ G k q i + σ i × ln α d α < 0
thus, k = 1 n G X i ϵ G k q i + σ i × ln α decreases monotonically.
Secondly, based on the derived Equations (14) and (15), as well as the monotonicity of the cut set, we obtain the coordinates of points on the exact membership curve.
L A ( x ) = 0 < α < 1 α k = 1 n G X i ϵ G k q i σ i × ln α x
R A ( x ) = 0 < α < 1 α k = 1 n G X i ϵ G k q i + σ i × ln α x

2.3. Algorithm Execution Process

The specific execution process of the algorithm is shown in Figure 1 and Figure 2.
The algorithm is mainly divided into three steps. The first step is to calculate the cut-set interval under a given α. The second step is to discretize the result of multiplying the normal fuzzy numbers according to the cut-set interval and determine the ordered arrays. The third step is to draw a membership curve based on the ordered arrays and determine the fuzzy median value based on the area bounded by the membership curve and the x-axis.
Firstly, the algorithm in Figure 2 needs to compute the expression for the failure probability of the top event. Secondly, if there are duplicate probabilities in the probability expression, then the duplicate probabilities need to be eliminated. Thirdly, an accurate cut-set expression for the probability of the top event needs to be expressed. The remaining steps, shown in Figure 1 and Figure 2, are essentially the same.
The new algorithm adopts a data equal-width discretization method. It is necessary to reasonably select the number of discretization intervals based on the value ranges of α and x. This can avoid information loss or redundancy due to too few or too many intervals.

3. Empirical Analysis

To verify the effectiveness and feasibility of the algorithm, this study selects two types of fault trees for analysis, with the top events being electrostatic accumulation and liquid ammonia leakage. The failure probability of basic events in the fault tree is scored by experienced experts in the chemical industry.
This section includes the following content: Firstly, the execution process of expert scoring is introduced. Then, after obtaining the expert scoring results, the normal characteristics of the failure probability of basic events are verified, and the mean and variance of basic events are obtained. Finally, a new algorithm and approximate calculation method are used to draw a membership curve of the failure probability of top events and intermediate events; following this, the risk assessment results are compared and analyzed.

3.1. Expert Introduction and Scoring Rules

The introduction of experts is shown in Table 1, and the scoring rules for experts are shown in Table 2.
In Table 2, α represents the membership degree of danger at the same probability level. The value of α is shown in Table 3.
Note that Table 2 and Table 3 must be used jointly.

3.2. Empirical Case 1

3.2.1. Case 1 Introduction

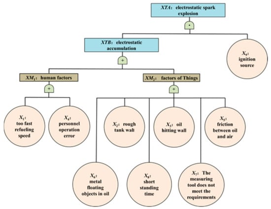
Case 1 selects electrostatic accumulation during oil storage as the top event for analysis [26] and analyses the electrostatic accumulation due to the relative movement of oil flow, filtration, mixing, spraying, sprinkling, flushing, perfusion, shaking, etc. The fault tree has three layers, including two intermediate events and eight basic events, as shown in Figure 3. Based on this, considering the fire source factor, an accident tree with an electrostatic spark explosion as the top event is drawn, as shown in Figure 4.
The nine basic events are as follows: X1—too fast refueling speed; X2—rough tank wall; X3—oil hitting wall; X4—personnel operation error; X5—friction between oil and air; X6—metal floating objects in oil; X7—the measuring tool does not meet the requirements; X8—short standing time; and X9—ignition source.

3.2.2. Expert Opinions on Case 1

Based on Table 2 and Table 3, six experts evaluated the possibility of basic events, and the results are shown in Table 4 and Table 5.

3.2.3. Case 1: Probability of Basic Events

According to Table 2, Table 4 and Table 5, the failure probability of the basic event is obtained, as shown in Table 6.

3.2.4. Case 1: Normal Distribution Characteristic Test of Raw Data

After obtaining the failure probability of the basic event in Case 1, the K–S (Kolmogorov–Smirnov) test is performed. It is checked whether the probability of failure conforms to a normal distribution, and the test results are shown in Table 7.
In Table 7, it can be seen that the exact significant consistency of Xi (i = 1~9) is greater than 0.05. So, the assumption that the probability of all basic events occurring follows a normal distribution is accepted at a significance level of 0.05.

3.2.5. Case 1: Drawing of Membership Curve

Based on the new algorithm (Figure 1 and Figure 2), a failure probability membership curve of the top event is drawn considering the following situations: all events occur; except Xi (i = 1~9), all events occur; X1 and X4 occur simultaneously; and X2, X3, X5, X6, X7, and X8 occur simultaneously. Based on the membership curve, mTXTAe, mTXTBe, mTxie (i = 1~8), mTXM1e, and mTXM2e are determined. The drawing results are shown in Figure 5, Figure 6, Figure 7, Figure 8, Figure 9, Figure 10, Figure 11, Figure 12, Figure 13, Figure 14, Figure 15 and Figure 16.
Subfigure (a) is a graph of the membership curves obtained by simulation using the new algorithm; subfigure (b) is a graph of the membership curves obtained by the traditional approximation calculation; and subfigure (c) is a comparison of the results obtained by the two calculation methods. The meanings of the letters in the subfigures refer to the explanations in Figure A1 in the Appendix A.4.

3.2.6. Case 1: Discussion and Analysis

According to Figure 5, Figure 6, Figure 7, Figure 8, Figure 9, Figure 10, Figure 11, Figure 12, Figure 13, Figure 14, Figure 15 and Figure 16, firstly, the fuzzy median value of the accurate algorithm simulation and approximate calculation is obtained. Secondly, the absolute uncertainty reduction value of the fuzzy median value is computed. Finally, the relative uncertainty reduction value is calculated. The results are shown in Table 8.
It can be seen in Table 8 that, after the simulation using accurate calculation algorithms, the uncertainty of both intermediate events and top events is reduced. The uncertainty reduction values of XM1 and XM2 are 4.75% and 5.75%, respectively. The uncertainty reduction value of the top event (electrostatic accumulation) is 7.53%. Considering all cases, the uncertainty reduction value is between 4.75% and 11.05%.
The above data illustrate that, by using approximate calculations, system uncertainty can be greatly propagated. After using the new algorithm, this uncertainty is significantly reduced. The uncertainty reduction value significantly increases from the intermediate layer to the top layer of the fault tree.
When the number of basic events occurring simultaneously is 2, 6, 7, or 8, the uncertainty of the fuzzy median value is significantly reduced. This conclusion can be reached by observing the fuzzy median of the top events and the intermediate events.
From the results, it can be seen that, in this case, the fault tree containing mixed gates has lower uncertainty than the accident tree containing only OR gates. This is because, after the transformation with AND gates, the number of elementary events that are multiplied becomes much less, and the probability of elementary events that are multiplied at the same time becomes much smaller.
In Figure 17, X i indicates that basic event Xi does not occur. The trend of the changes in the fuzzy median obtained from the algorithm simulation and approximate calculation is basically consistent. However, the fuzzy median calculated using the accurate algorithm is significantly smaller. This shows that there is large uncertainty in the approximate calculation.
According to Equation (A11) and the data in Table 8, the fuzzy importance of Xi (i = 1~8) is first calculated. This includes the traditional approximate calculation results and the improved accurate calculation results. Second, the absolute uncertainty reduction value of fuzzy importance is calculated. Finally, the fuzzy importance relative uncertainty reduction value is computed. The results are shown in Table 9.
Based on the data in Table 9, a fuzzy importance comparison is drawn, as shown in Figure 18.
It can be seen in Table 9 and Figure 19 that, after the simulation using the accurate algorithm, the uncertainty reduction effect of the fuzzy importance of X2, X4, X5, and X6 is the most obvious. The relative uncertainty reduction values are 50%, 46.56%, 51.29%, and 50.00%, respectively.

3.3. Empirical Case 2

3.3.1. Case 2 Introduction

As shown in Figure 19, the top event of the fault tree is the leakage of liquid ammonia, which is divided into two layers. There are eight basic events: Y1—poor sealing at the connection point; Y2—poor flange sealing; Y3—poor valve sealing; Y4—poor sealing of the head manhole; Y5—corrosion perforation; Y6—damaged safety valve spring; Y7—incorrect selection of safety valve; and Y8—gasket was torn.

3.3.2. Expert Opinions on Case 2

Six experts evaluated the possibility of the basic events occurring, and the results are shown in Table 10 and Table 11.

3.3.3. Case 2: Probability of Basic Events

According to Table 2, Table 10 and Table 11, the failure probability of the basic events is obtained, as shown in Table 12.

3.3.4. Normal Distribution Test of Raw Data of Case 2

The normal distribution test results of Case 2 are shown in Table 13.
It can be seen in Table 13 that the probability of Yi (i = 1~8) obeys the normal distribution.

3.3.5. Case 2: Drawing of Membership Curve

Using the new algorithms and traditional approximate calculation methods, a membership curve for the probability of the top event is drawn considering the following situations: all events occur; except for Yi (i = 1~8), all events occur; Y1, Y2, Y3, and Y4 occur simultaneously; and Y6 and Y7 occur simultaneously. According to the membership curve, mTXe, mTXie (i = 1~8), mTXM1e, and mTXM2e are determined, as shown in Figure 20, Figure 21, Figure 22, Figure 23, Figure 24, Figure 25, Figure 26, Figure 27, Figure 28, Figure 29 and Figure 30.
Subfigure (a) is a graph of the membership curves obtained by simulation using the new algorithm; subfigure (b) is a graph of the membership curves obtained by the traditional approximation calculation; and subfigure (c) is a comparison of the results obtained by the two calculation methods. The meanings of the letters in the subfigures refer to the explanations in Figure A1 in the Appendix A.4.

3.3.6. Case 2: Discussion and Analysis

According to Figure 20, Figure 21, Figure 22, Figure 23, Figure 24, Figure 25, Figure 26, Figure 27, Figure 28, Figure 29 and Figure 30, the fuzzy median values of the improved accurate calculation and traditional approximate calculation are obtained, as shown in Table 14.
In Table 14, it can be seen that, when intermediate event YM2 occurs, the fuzzy importance obtained using the two calculation methods is completely consistent. This is because there are only two basic events that occur simultaneously, and the probability of occurrence is relatively small.
By comparing the reduction values of fuzzy importance uncertainty between the top event and the middle event, it can be seen that the new algorithm can reduce the uncertainty of propagation. Based on the data in Table 14, a fuzzy median uncertainty reduction effect diagram is drawn, as shown in Figure 31.
In Figure 32, Y i indicates that basic event Yi does not occur. It can be seen that the fuzzy median value obtained using the improved accurate calculation and the fuzzy median value obtained using the approximate calculation have the same change trend. When Y1 does not occur, the difference between the approximate calculation and the accurate calculation is the largest.
From the intermediate layer to the top layer of the fault tree, as the number of layers increases, the uncertainty reduction value significantly increases. In actual production practice, fault trees are often quite complex. Using new algorithms to handle complex fault trees will have a more significant effect on reducing uncertainty.
As for Case 1, the approximate and accurate fuzzy importance values were calculated, as shown in Table 15.
According to Table 15, a fuzzy importance comparison chart was drawn, as shown in Figure 32.
In Table 15 and Figure 32, it can be seen that the fuzzy importance of Yi (i = 1–8) significantly decreases. The changing trends of fuzzy importance obtained using the two calculation methods are consistent. The fuzzy importance relative uncertainty reduction effect of Y8 is the most obvious, with the relative uncertainty reduced by 10%.

4. Changing Rules of Uncertainty Reduction Effect

To further investigate the factors that affect the effectiveness of uncertainty reduction, Figure 33, Figure 34 and Figure 35 are drawn for an analysis.
By comparing Figure 33 and Figure 34, it can be observed that the trend of the change in the mean of basic events is basically consistent with the trend of the change in the absolute uncertainty of fuzzy importance. The larger the mean of basic events, the more significant the reduction effect of fuzzy importance uncertainty after using optimization algorithms. The results of the risk assessments for electrostatic accumulation and the leakage of liquid ammonia conform to this pattern.
In Figure 35, it can be seen that, with electrostatic accumulation as the top event, the relative fuzzy importance of the basic event decreases by a maximum of 51.29%. With the leakage of liquid ammonia as the top event, the relative fuzzy importance of the basic event decreases by a maximum of 14.95%.
When the top event is electrostatic accumulation, compared with the top event being the leakage of liquid ammonia, the relative uncertainty reduction effect of the fuzzy importance of the basic event is obvious. This is because the fault tree with electrostatic accumulation as the top event has a larger overall mean. Therefore, in different fault trees, the greater the overall mean value of basic events, the more obvious the effect of reducing fuzzy importance.
Compared with X7 (mean: 0.0333; variance: 0.0125) and Y7 (mean: 0.0250; variance: 0.0105), the mean and variance are close, but the fuzzy importance reduction value of X7 (15.38%) is significantly higher than the fuzzy importance reduction value of Y7 (11.52%). It can be seen that the uncertainty reduction effect of low-probability events in fault trees with a large overall mean is often greater than that of high-probability events in fault trees with a small overall mean.

5. Conclusions

This study proposes a new algorithm that improves traditional normal fuzzy fault tree risk assessment results. First, the algorithm focuses on converting the precise membership curve into multiple cut-set intervals. Second, it further converts them into ordered arrays. Finally, an accurate membership graph is drawn based on this. Through this processing, the limitation where the number of basic events affects the risk assessment results of normal fuzzy fault tree is overcome. More importantly, shortcomings such as difficulty in obtaining accurate calculation results for complex systems and uncertainty in approximate calculations are solved. By combining two chemical accident cases for a verification analysis, the following conclusions are drawn:
The new algorithm can significantly reduce the uncertainty of process industry risk assessment. The maximum relative uncertainty reduction in the fuzzy importance of basic events is 50.29%. Considering that accidents in production practice often cause a large amount of property damage, the reliability of the process industry risk assessment results will be greatly improved if the improved results are applied to engineering practice.
This study found that the new algorithm can play a greater role in the following three situations: first, when the average probability of basic events in a single fault tree is high; second, when the overall mean and variance of basic events in different fault trees are large; and, third, when the complexity of the fault tree increases and the number of layers increases. The new algorithm has good adaptability, and it can maintain stable operation and expected performance when the model parameters change, such as the number of basic events and the mean and variance of the probability of basic events.
The contribution of this study is that it can provide a high-precision underlying algorithm for process industry risk assessment, and it improves the reliability of risk assessment results for complex systems. Given the widespread application of fuzzy fault trees in the field of process industry risk assessment, the accurate calculation algorithm of normal fuzzy fault trees proposed in this paper, combined with other intelligent risk assessment algorithms such as neural networks and Bayesian analysis, is a direction worthy of in-depth research.

Author Contributions

Conceptualization, Y.Z. and L.Z.; methodology, Y.Z.; software, Y.Z.; validation, Y.Z. and L.Z.; formal analysis, Y.Z. and L.Z.; investigation, L.Z.; resources, L.Z.; data curation, Y.Z. and L.Z.; writing—original draft preparation, Y.Z.; writing—review and editing, Y.Z. and L.Z.; visualization, L.Z.; supervision, L.Z.; project administration, L.Z.; funding acquisition, L.Z. All authors have read and agreed to the published version of the manuscript.

Funding

This work was funded by the Science and Technology Research Project of the Educational Department of Liaoning Province (NO. JYTQN2023346).

Data Availability Statement

All data are presented in the study.

Acknowledgments

The authors are grateful to the scoring experts for their valuable suggestions.

Conflicts of Interest

The authors declare no conflicts of interest.

Appendix A

First, this section introduces the theoretical knowledge on which the new algorithm is based. Second, knowledge of the normal fuzzy fault tree risk assessment is introduced.

Appendix A.1. The Concept of Normal Fuzzy Numbers

The set composed of all fuzzy sets on the real number R is denoted as F(R). If the fuzzy number AF(R), then
A ( x ) = exp -   x   -   a σ 2
A(x) is referred to as a normal fuzzy number or Gaussian fuzzy number [21]; a is an ordinary number; and σ denotes the degree of deviation of a, indicating the magnitude of ambiguity. The normal fuzzy number A(x) is a bounded closed fuzzy number ( m ,   L ( x ) ,   R ( x ) ), which can be expressed as
A ( x ) = 1 x   = m L ( x ) x   <   m R ( x ) x   >   m
Here m represents the value on the x-axis; L ( x ) is the increasing function, right continuous;
0     L ( x )   <   1 and lim x - L x = 0 ; R ( x ) is the subtraction function, left continuous; 0 R ( x ) < 1 and lim x + R ( x ) = 0 .

Appendix A.2. Cut-Set Theorem

If fuzzy number A(x) and parameter α(α∈[0, 1]) satisfy the expression
A α = x X A ( x ) α
then Aα is called the α-cut set of fuzzy set A or the α-level set of A. α represents the cut level, threshold value, or belief level [22].
Due to the fuzzy boundaries of the fuzzy set, different confidence levels α need to be selected to determine its membership relationship; the α-cut set is a method of converting a fuzzy set into a classical set.

Appendix A.3. Representation Theorem of Fuzzy Numbers

Assuming that there is a mapping H: [0, 1]→F(X) that satisfies the condition
α1,α2∈[0, 1], ∀α1 < α2H(α2)⊆ H(α1)
then H is referred to as the nest of sets on X [23].
Assuming that H:(0, 1]→IR, αH(α)= [mα, nα] ≠ meet
α 1 < α 2 [ m α 2 , n α 2 ] [ m α 1 , n α 1 ]
then
A = α [ 0 , 1 ] α H ( α ) R ~
A α = n = 1 H ( α n ) , ( α > 0 ) , ( α n = ( 1   - 1 n + 1 ) α )
A   = ( [ m A , n A ] , L A , R A )
where
m A = lim n m α n
n A = lim n n α n
α n = 1   - 1 n + 1
L A ( x ) = 0 < α < 1 α m α     x
  R A ( x ) = 0 < α < 1 α n α     x

Appendix A.4. The Concept of Normal Fuzzy Importance

The normal fuzzy importance represents the amount of the system fuzzy unreliability reduction when the basic event changes from a fuzzy fault state to another fuzzy functional state.
As shown in Figure A1, let S 1 = 0 m L ( x ) d x , S 2 = m R ( x ) d x ; the area enclosed by normal fuzzy numbers and the x-axis is denoted as “S”, and it can be computed as S   = S 1   + S 2 . The point m e , with a straight line passing through it and perpendicular to the x-axis as the dividing line, S1 = S2 is obtained. m e is known as the fuzzy median of the normal fuzzy number A(x).
Figure A1. Normal fuzzy number.
Figure A1. Normal fuzzy number.
Processes 12 01292 g0a1
The fault tree composed of basic event X 1 ,   X 2 ,   ,   X n has the structural function of ( X 1 ,   X 2 ,   ,   X n ) . If the failure probability of X i is represented by a normal fuzzy number, then the probability distribution of the top event is
T = X 1 , X 2 , , X n = m T , L T ( x ) , R T ( x )
This number is also a bounded closed fuzzy number, and its fuzzy median is denoted as m Te . If basic event X i does not occur and all other events occur, the failure probability distribution of the top event T i is
T i = X 1 , X 2 , , X i 1 , 0 , X i + 1 , , X n = m Ti , L Ti ( x ) , R Ti ( x )
Moreover, if its fuzzy median is denoted as m Tie , then Z T i can be expressed by
Z T i = m Te - m Tie > 0
In Equation (A11), Z T i is the normal fuzzy importance of x i [24]. If Z T i > Z T j , it is considered that the impact of x i on the system is greater than that of x j on the system, and improving the system requires prioritizing the improvement of x i .

Appendix A.5. Failure Probability of Top Event

The failure probability P T of the top event is
P T = k = 1 n G X i ϵ G k Q i
Here n G represents the number of minimum cut sets; k represents the sequence number of the minimum cut set; Q i represents the failure probability of the basic event; G k denotes the kth minimal cut sets [25].

References

  1. Anwar, A.G.; Zhang, X. Deep reinforcement learning for intelligent risk optimization of buildings under hazard. Reliab. Eng. Syst. Saf. 2024, 247, 110118. [Google Scholar] [CrossRef]
  2. Rocha, R.C.N.; Soares, R.A.; Santos, L.I.; Camargos, M.O.; Ekel, P.Y.; Libório, M.P.; dos Santos, A.C.G.; Vidoli, F.; D’Angelo, M.F.S.V. A New Fault Classification Approach Based on Decision Tree Induced by Genetic Programming. Processes 2024, 12, 818. [Google Scholar] [CrossRef]
  3. Liu, C.; Li, J.; Zhang, D. Fuzzy Fault Tree Analysis and Safety Countermeasures for Coal Mine Ground Gas Transportation System. Processes 2024, 12, 344. [Google Scholar] [CrossRef]
  4. Tan, X.; Xiao, S.; Yang, Y.; Khakzad, N.; Reniers, G.; Chen, C. An agent-based resilience model of oil tank farms exposed to earthquakes. Reliab. Eng. Syst. Saf. 2024, 247, 110096. [Google Scholar] [CrossRef]
  5. Yazdi, M.; Kabir, S.; Walker, M. Uncertainty handling in fault tree based risk assessment: State of the art and future perspectives. Process Saf. Environ. Prot. 2019, 131, 89–104. [Google Scholar] [CrossRef]
  6. Klinke, A.; Renn, O. A New Approach to Risk Evaluation and Management: Risk-Based, Precaution-Based, and Discourse-Based Strategies. Risk Anal. 2002, 22, 1071–1094. [Google Scholar] [CrossRef]
  7. Soltanali, H.; Khojastehpour, M.; Farinha, J.T.; Pais, J.E.D.A.E. An Integrated Fuzzy Fault Tree Model with Bayesian Network-Based Maintenance Optimization of Complex Equipment in Automotive Manufacturing. Energies 2021, 14, 7758. [Google Scholar] [CrossRef]
  8. Kaushik, M.; Kumar, M. An integrated approach of intuitionistic fuzzy fault tree and Bayesian network analysis applicable to risk analysis of ship mooring operations. Ocean Eng. 2023, 269, 113411. [Google Scholar] [CrossRef]
  9. Zhao, C.; Yip, T.L.; Wu, B.; Lyu, J. Use of fuzzy fault tree analysis and Bayesian network for occurrence likelihood estimation of navigational accidents in the Qinzhou Port. Ocean Eng. 2022, 263, 112381. [Google Scholar] [CrossRef]
  10. Ding, R.; Liu, Z.; Xu, J.; Meng, F.; Sui, Y.; Men, X. A novel approach for reliability assessment of residual heat removal system for HPR1000 based on failure mode and effect analysis, fault tree analysis, and fuzzy Bayesian network methods. Reliab. Eng. Syst. Saf. 2021, 216, 107911. [Google Scholar] [CrossRef]
  11. Pang, J.; Dai, J.; Li, Y. An Intelligent Fault Analysis and Diagnosis System for Electromagnet Manufacturing Process Based on Fuzzy Fault Tree and Evidence Theory. Mathematics 2022, 10, 1437. [Google Scholar] [CrossRef]
  12. Zaib, A.; Yin, J.; Khan, R.U. Determining Role of Human Factors in Maritime Transportation Accidents by Fuzzy Fault Tree Analysis (FFTA). J. Mar. Sci. Eng. 2022, 10, 381. [Google Scholar] [CrossRef]
  13. Celik, M.; Lavasani, S.M.; Wang, J. A risk-based modelling approach to enhance shipping accident investigation. Saf. Sci. 2010, 48, 18–27. [Google Scholar] [CrossRef]
  14. Purba, J.H.; Tjahyani, D.T.S.; Ekariansyah, A.S.; Tjahjono, H. Fuzzy probability based fault tree analysis to propagate and quantify epistemic uncertainty. Ann. Nucl. Energy 2015, 85, 1189–1199. [Google Scholar] [CrossRef]
  15. Kaushik, M.; Kumar, M. An α-cut interval based IF-importance measure for intuitionistic fuzzy fault tree analysis of subsea oil and gas production system. Appl. Ocean Res. 2022, 125, 103229. [Google Scholar] [CrossRef]
  16. Hu, L.; Kang, R.; Pan, X.; Zuo, D. Risk assessment of uncertain random system—Level-1 and level-2 joint propagation of un-617 certainty and probability in fault tree analysis. Reliab. Eng. Syst. Saf. 2020, 198, 106874. [Google Scholar] [CrossRef]
  17. Lu, M.; Jin, Y.; Lin, J.; Liu, Q.; Du, Y.; Yang, Y. Fuzzy fault tree analysis of EVAC system based on improved SAMFFTA with butterfly optimization algorithm. Eng. Fail. Anal. 2023, 154, 107658. [Google Scholar] [CrossRef]
  18. Garg, A.; Maiti, J.; Kumar, A. Granulized Z-OWA aggregation operator and its application in fuzzy risk assessment. Int. J. Intell. Syst. 2022, 37, 1479–1508. [Google Scholar] [CrossRef]
  19. Feng, K.; Lu, Z.; Ling, C.; Wang, L. Fuzzy importance sampling method for estimating failure possibility. Fuzzy Sets Syst. 2021, 424, 170–184. [Google Scholar] [CrossRef]
  20. Aven, T.; Zio, E. Model Output Uncertainty in Risk Assessment. Int. J. Perform. Eng. 2014, 9, 662–667. [Google Scholar]
  21. Akraam, M.; Rashid·Zafar, T.S. An image encryption scheme proposed by modifying chaotic tent map using fuzzy numbers, Multimed. Tools Appl. 2023, 82, 16861–16879. [Google Scholar]
  22. Li, Y.; He, X.; Qin, K.; Meng, D. An improved method to estimate the similarity between LR-type fuzzy numbers. Fuzzy Sets Syst. 2024, 476, 108770. [Google Scholar] [CrossRef]
  23. Yuan, X.; Li, H.; Sun, K. The cut sets, decomposition theorems and representation theorems on intuitionistic fuzzy sets and interval valued fuzzy sets. Sci. China Inf. Sci. 2011, 54, 91–110. [Google Scholar] [CrossRef]
  24. Furuta, H.; Shiraishi, N. Fuzzy Importance in Fault Tree Analysis. Fuzzy Sets Syst. 1984, 12, 205–213. [Google Scholar] [CrossRef]
  25. Liu, J.; Yin, H.; Zhang, Y.; Li, X.; Li, Y.; Gong, X.; Wu, W. An Interval-Valued Intuitionistic Fuzzy Bow-Tie Model (IVIF-BT) for the Effectiveness Evaluation of Safety Barriers in Natural Gas Storage Tank. Appl. Sci. 2024, 14, 1586. [Google Scholar] [CrossRef]
  26. Shi, L.; Shuai, J.; Xu, K. Fuzzy fault tree assessment based on improved AHP for fire and explosion accidents for steel oil storage tanks. J. Hazard. Mater. 2014, 278, 529–538. [Google Scholar] [CrossRef]
Figure 1. Accurate calculation algorithm for normal fuzzy fault tree (only including OR gates).
Figure 1. Accurate calculation algorithm for normal fuzzy fault tree (only including OR gates).
Processes 12 01292 g001
Figure 2. Accurate calculation algorithm for normal fuzzy fault tree (inclusion of OR gate and AND gate).
Figure 2. Accurate calculation algorithm for normal fuzzy fault tree (inclusion of OR gate and AND gate).
Processes 12 01292 g002
Figure 3. Fault tree of electrostatic accumulation.
Figure 3. Fault tree of electrostatic accumulation.
Processes 12 01292 g003
Figure 4. Fault tree of electrostatic spark explosion.
Figure 4. Fault tree of electrostatic spark explosion.
Processes 12 01292 g004
Figure 5. All basic events occurred (the top event is XTB).
Figure 5. All basic events occurred (the top event is XTB).
Processes 12 01292 g005
Figure 6. Except for X1, all basic events occurred (the top event is XTB).
Figure 6. Except for X1, all basic events occurred (the top event is XTB).
Processes 12 01292 g006
Figure 7. Except for X2, all basic events occurred (the top event is XTB).
Figure 7. Except for X2, all basic events occurred (the top event is XTB).
Processes 12 01292 g007
Figure 8. Except for X3, all basic events occurred (the top event is XTB).
Figure 8. Except for X3, all basic events occurred (the top event is XTB).
Processes 12 01292 g008
Figure 9. Except for X4, all basic events occurred (the top event is XTB).
Figure 9. Except for X4, all basic events occurred (the top event is XTB).
Processes 12 01292 g009
Figure 10. Except for X5, all basic events occurred (the top event is XTB).
Figure 10. Except for X5, all basic events occurred (the top event is XTB).
Processes 12 01292 g010
Figure 11. Except for X6, all basic events occurred (the top event is XTB).
Figure 11. Except for X6, all basic events occurred (the top event is XTB).
Processes 12 01292 g011
Figure 12. Except for X7, all basic events occurred (the top event is XTB).
Figure 12. Except for X7, all basic events occurred (the top event is XTB).
Processes 12 01292 g012
Figure 13. Except for X8, all basic events occurred (the top event is XTB).
Figure 13. Except for X8, all basic events occurred (the top event is XTB).
Processes 12 01292 g013
Figure 14. X2, X3, X5, X6, X7, and X8 occurred simultaneously (XM1 is the top event).
Figure 14. X2, X3, X5, X6, X7, and X8 occurred simultaneously (XM1 is the top event).
Processes 12 01292 g014
Figure 15. X1 and X4 occurred simultaneously (XM2 is the top event).
Figure 15. X1 and X4 occurred simultaneously (XM2 is the top event).
Processes 12 01292 g015
Figure 16. All basic events occurred (the top event is XTA).
Figure 16. All basic events occurred (the top event is XTA).
Processes 12 01292 g016
Figure 17. Comparison of fuzzy median.
Figure 17. Comparison of fuzzy median.
Processes 12 01292 g017
Figure 18. Comparison of fuzzy importance (Case 1).
Figure 18. Comparison of fuzzy importance (Case 1).
Processes 12 01292 g018
Figure 19. Fault tree of leakage of liquid ammonia.
Figure 19. Fault tree of leakage of liquid ammonia.
Processes 12 01292 g019
Figure 20. All basic events occurred (the top event is YT).
Figure 20. All basic events occurred (the top event is YT).
Processes 12 01292 g020
Figure 21. Except for Y1, all basic events occurred (the top event is YT).
Figure 21. Except for Y1, all basic events occurred (the top event is YT).
Processes 12 01292 g021
Figure 22. Except for Y2, all basic events occurred (the top event is YT).
Figure 22. Except for Y2, all basic events occurred (the top event is YT).
Processes 12 01292 g022
Figure 23. Except for Y3, all basic events occurred (the top event is YT).
Figure 23. Except for Y3, all basic events occurred (the top event is YT).
Processes 12 01292 g023
Figure 24. Except for Y4, all basic events occurred (the top event is YT).
Figure 24. Except for Y4, all basic events occurred (the top event is YT).
Processes 12 01292 g024
Figure 25. Except for Y5, all basic events occurred (the top event is YT).
Figure 25. Except for Y5, all basic events occurred (the top event is YT).
Processes 12 01292 g025
Figure 26. Except for Y6, all basic events occurred (the top event is YT).
Figure 26. Except for Y6, all basic events occurred (the top event is YT).
Processes 12 01292 g026
Figure 27. Except for Y7, all basic events occurred (the top event is YT).
Figure 27. Except for Y7, all basic events occurred (the top event is YT).
Processes 12 01292 g027
Figure 28. Except for Y8, all basic events occurred (the top event is YT).
Figure 28. Except for Y8, all basic events occurred (the top event is YT).
Processes 12 01292 g028
Figure 29. Y1, Y2, Y3, andY4 occurred simultaneously (YM1 is the top event).
Figure 29. Y1, Y2, Y3, andY4 occurred simultaneously (YM1 is the top event).
Processes 12 01292 g029
Figure 30. Y6 and Y7 occurred simultaneously (YM2 is the top event).
Figure 30. Y6 and Y7 occurred simultaneously (YM2 is the top event).
Processes 12 01292 g030
Figure 31. Comparison of fuzzy median (Case 2).
Figure 31. Comparison of fuzzy median (Case 2).
Processes 12 01292 g031
Figure 32. Comparison of fuzzy importance (Case 2).
Figure 32. Comparison of fuzzy importance (Case 2).
Processes 12 01292 g032
Figure 33. The relationship between the failure probability of basic events and the reduction in absolute uncertainty (Case 1).
Figure 33. The relationship between the failure probability of basic events and the reduction in absolute uncertainty (Case 1).
Processes 12 01292 g033
Figure 34. The relationship between the failure probability of basic events and the reduction in absolute uncertainty (Case 2).
Figure 34. The relationship between the failure probability of basic events and the reduction in absolute uncertainty (Case 2).
Processes 12 01292 g034
Figure 35. Comparison of uncertainty reduction effects between Case 1 and Case 2.
Figure 35. Comparison of uncertainty reduction effects between Case 1 and Case 2.
Processes 12 01292 g035
Table 1. Expert introduction.
Table 1. Expert introduction.
ExpertMajorProfessional TitleEducational BackgroundAffiliationWorking Hours
1safety engineeringprofessordoctoruniversity20 years
2chemical safety engineeringassociate professor of engineeringdoctorenterprise22 years
3chemical safety engineeringprofessor of engineeringdoctorenterprise35 years
4safety technology and engineeringassociate professor of engineeringdoctorenterprise14 years
5safety engineeringsenior engineermasterenterprise13 years
6safety technology and engineeringsenior engineerdoctorenterprise10 years
Table 2. Expert scoring rules.
Table 2. Expert scoring rules.
Failure ProbabilityPossibility of Occurrence
α   ×   10−1very easy to occur
α   ×   10−2easy to occur
α   ×   10−3not easy to occur
α   ×   10−4more difficult to occur
α   ×   10−5extremely difficult to occur
α   ×   10−6almost never happens
Table 3. The value and meaning of α .
Table 3. The value and meaning of α .
Evaluation GradesValue
Very low[1,2]
Low(2,4]
Medium(4,6]
High(6,8]
Very High(8,10]
Table 4. Expert opinions of Case 1 (a).
Table 4. Expert opinions of Case 1 (a).
Basic EventsExpert 1Expert 2Expert 3
Possibility of OccurrencePossibility Level and ValuePossibility of OccurrencePossibility Level and ValuePossibility of OccurrencePossibility Level and Value
X1very easy to occurVL, 1very easy to occurL, 3very easy to occurVL, 1.5
X2not easy to occurVL, 1.5not easy to occurL, 3.5not easy to occurVH, 9
X3very easy to occurM, 5very easy to occurM, 4.5very easy to occurM, 6
X4very easy to occurVL, 2very easy to occurL, 2.5very easy to occurH, 7.5
X5very easy to occurVL, 2very easy to occurH, 8very easy to occurL, 2.5
X6not easy to occurVL, 1.5not easy to occurVL, 1not easy to occurVH, 9
X7easy to occurVL, 1easy to occurL, 2.5easy to occurL, 4
X8very easy to occurM, 6very easy to occurVL, 1.5very easy to occurM, 5.5
X9very easy to occurVL, 1very easy to occurVL, 1easy to occurVH, 9
Table 5. Expert opinions of Case 1 (b).
Table 5. Expert opinions of Case 1 (b).
Basic EventsExpert 4Expert 5Expert 6
Possibility of OccurrencePossibility Level and ValuePossibility of OccurrencePossibility Level and ValuePossibility of OccurrencePossibility Level and Value
X1very easy to occurVL, 2very easy to occurL, 3.5very easy to occurL, 4
X2not easy to occurH, 7not easy to occurVL, 1not easy to occurVL, 1
X3very easy to occurH, 7.5very easy to occurH, 6.5very easy to occurM, 6
X4very easy to occurL, 3very easy to occurH, 6.5very easy to occurL, 2.5
X5very easy to occurH, 7.5very easy to occurVL, 1.5very easy to occurH, 8.5
X6not easy to occurH, 8not easy to occurVL, 1not easy to occurVL, 1
X7easy to occurVL, 1easy to occurL, 3.5easy to occurVL, 2
X8very easy to occurM, 4.5very easy to occurL, 2.5very easy to occurVH, 8.5
X9easy to occurVH, 9very easy to occurVL, 1easy to occurVH, 9
Table 6. The failure probability of basic events.
Table 6. The failure probability of basic events.
Basic EventsExpert 1Expert 2Expert 3Expert 4Expert 5Expert 6
X11 × 10−13 × 10−11.5 × 10−12 × 10−13.5 × 10−14 × 10−1
X21.5 × 10−33.5 × 10−39 × 10−37 × 10−31 × 10−31 × 10−3
X35 × 10−14.5 × 10−16 × 10−17.5 × 10−16.5 × 10−16 × 10−1
X42 × 10−12.5 × 10−17.5 × 10−13 × 10−16.5 × 10−12.5 × 10−1
X52 × 10−18 × 10−12.5 × 10−17.5 × 10−11.5 × 10−18.5 × 10−1
X61.5 × 10−31 × 10−39 × 10−38 × 10−31 × 10−31 × 10−3
X71 × 10−22.5 × 10−24 × 10−21 × 10−23.5 × 10−22 × 10−2
X86 × 10−11.5 × 10−15.5 × 10−14.5 × 10−12.5 × 10−18.5 × 10−1
X91 × 10−11 × 10−19 × 10−29 × 10−21 × 10−19 × 10−2
Table 7. K–S calculation results of Case 1.
Table 7. K–S calculation results of Case 1.
Basic EventsMean Value (qi)Variance (σi)Accurate and Significant Consistency
X10.25000.11830.988
X20.00380.00340.758
X30.59170.10690.937
X40.40000.23660.434
X50.50000.33170.666
X60.00360.00380.294
X70.02330.01250.953
X80.47500.25250.997
X90.0950.005470.476
Table 8. Fuzzy median of membership function (Case 1).
Table 8. Fuzzy median of membership function (Case 1).
Status of EventsAccurate Calculation
Algorithm (Improved)
Approximation
Calculation (Traditional)
Absolute Uncertainty Reduction ValueRelative Uncertainty
Reduction Value
All basic events occurred (the top event is XTA)MTXTAe = 0.2145MTAe′ = 0.21350.0010.47%
All basic events occurred (the top event is XTB)MTXTBe = 0.8632MTBe′ = 0.93350.07037.53%
XM1 occurredMTXM1e = 0.5230MTXM1e′ = 0.54910.02614.75%
XM2 occurredMTXM2e = 0.8251MTXM2e′ = 0.87540.05035.75%
except for X1, all basic events occurredMTX1e = 0.8487MTX1e′ = 0.91540.06677.29%
except for X2, all basic events occurredMTX2e = 0.8631MTX2e′ = 0.93330.07027.52%
except for X3, all basic events occurredMTX3e = 0.7555MTX3e′ = 0.84940.093911.05%
except for X4, all basic events occurredMTX4e = 0.8461MTX4e′ = 0.90150.05546.15%
except for X5, all basic events occurredMTX5e = 0.8425MTX5e′ = 0.89100.04855.44%
except for X6, all basic events occurredMTX6e = 0.8631MTX6e′ = 0.93330.07027.52%
except for X7, all basic events occurredMTX7e = 0.8621MTX7e′ = 0.93220.07017.52%
except for X8, all basic events occurredMTX8e = 0.8339MTX8e′ = 0.89040.05656.35%
Table 9. Fuzzy importance (Case 1).
Table 9. Fuzzy importance (Case 1).
Basic EventsAccurate Calculation Algorithm (Improved)Approximation Calculation (Traditional)Absolute Uncertainty Reduction ValueRelative Uncertainty Reduction Value
X1ZTX1 = 0.0145ZTX1′ = 0.01810.003619.89%
X2ZTX2 = 0.0001ZTX2′ = 0.00020.000150.00%
X3ZTX3 = 0.1077ZTX3′ = 0.08410.023628.06%
X4ZTX4 = 0.0171ZTX4′ = 0.03200.014946.56%
X5ZTX5 = 0.0207ZTX5′ = 0.04250.021851.29%
X6ZTX6 = 0.0001ZTX6′ = 0.00020.000150.00%
X7ZTX7 = 0.0011ZTX7′ = 0.00130.000215.38%
X8ZTX8 = 0.0293ZTX8′ = 0.04310.013832.02%
Table 10. Expert opinions of Case 2 (a).
Table 10. Expert opinions of Case 2 (a).
Basic EventsExpert 1Expert 2Expert 3
Possibility of OccurrencePossibility Level and ValuePossibility of OccurrencePossibility Level and ValuePossibility of OccurrencePossibility Level and Value
Y1easy to occurL, 3.5easy to occurL, 3easy to occurL, 4
Y2easy to occurH, 8easy to occurH, 7easy to occurH, 6.5
Y3easy to occurM, 4.5easy to occurM, 5easy to occurM, 6
Y4easy to occurVL, 2easy to occurVL, 1.5easy to occurL, 3.5
Y5easy to occurL, 3easy to occurM, 5easy to occurM, 5.5
Y6easy to occurH, 8easy to occurVH, 8.5easy to occurH, 6.5
Y7easy to occurL, 3.5easy to occurL, 2.5easy to occurVL, 1
Y8not easy to occurVL, 1.5not easy to occurVL, 2not easy to occurVL, 1
Table 11. Expert opinions of Case 2 (b).
Table 11. Expert opinions of Case 2 (b).
Basic EventsExpert 4Expert 5Expert 6
Possibility
of Occurrence
Possibility Level and ValuePossibility
of Occurrence
Possibility Level and ValuePossibility
of Occurrence
Possibility Level and Value
Y1easy to occurM, 6easy to occurM, 5easy to occurM, 5.5
Y2easy to occurH, 7.5easy to occurVH, 8.5easy to occurH, 8
Y3very easy to occurM, 5easy to occurL, 2.5easy to occurH, 7
Y4easy to occurL, 3.5easy to occurL, 3easy to occurL, 4
Y5easy to occurL, 4easy to occurM, 4.5easy to occurL, 3
Y6easy to occurH, 7.5easy to occurVH, 9easy to occurH, 6.5
Y7easy to occurL, 3.5easy to occurVL, 1.5easy to occurL, 3
Y8not easy to occurVL, 1.5not easy to occurL, 2.5not easy to occurVL, 1
Table 12. The failure probability of the basic events.
Table 12. The failure probability of the basic events.
Basic EventsExpert 1Expert 2Expert 3Expert 4Expert 5Expert 6
Y13.5 × 10−23 × 10−24 × 10−26 × 10−25 × 10−25.5 × 10−2
Y28 × 10−27 × 10−26.5 × 10−27.5 × 10−28.5 × 10−28 × 10−2
Y34.5 × 10−25 × 10−26 × 10−25 × 10−12.5 × 10−27 × 10−2
Y42 × 10−21.5 × 10−23.5 × 10−23.5 × 10−23 × 10−24 × 10−2
Y53 × 10−25 × 10−25.5 × 10−24 × 10−24.5 × 10−23 × 10−2
Y68 × 10−28.5 × 10−26.5 × 10−27.5 × 10−29 × 10−26.5 × 10−2
Y73.5 × 10−22.5 × 10−21 × 10−23.5 × 10−21.5 × 10−23 × 10−2
Y81.5 × 10−32 × 10−31 × 10−31.5 × 10−32.5 × 10−31 × 10−3
Table 13. Calculation results of Case 2.
Table 13. Calculation results of Case 2.
Basic EventsMean Value (qi)Variance (σi)Accurate and Significant Consistency
Y10.04500.01180.988
Y20.07580.00740.895
Y30.12500.18430.451
Y40.02920.00970.859
Y50.04170.01030.923
Y60.07670.01030.923
Y70.02500.01050.964
Y80.00160.00060.066
Table 14. Fuzzy median of membership function (Case 2).
Table 14. Fuzzy median of membership function (Case 2).
Status of EventsAccurate Calculation
Algorithm (Improved)
Approximation
Calculation (Traditional)
Absolute Uncertainty Reduction ValueRelative Uncertainty Reduction Value
all basic events occurredMTYTe = 0.3454MTYTe′ = 0.35480.00942.65%
YM1 occurredMTYM1e = 0.2505MTYM1e′ = 0.25450.0041.57%
YM2 occurredMTXM2e = 0.0998MTXM2e′ = 0.099800
except for Y1, all basic events occurredMTY1e = 0.3170MTY1e′ = 0.32470.00772.37%
except for Y2, all basic events occurredMTY2e = 0.2964MTY2e′ = 0.30320.00682.24%
except for Y3, all basic events occurredMTY3e = 0.2599MTY3e′ = 0.26200.00210.80%
except for Y4, all basic events occurredMTY4e = 0.3270MTY4e′ = 0.33550.00852.53%
except for Y5, all basic events occurredMTY5e = 0.3193MTY5e′ = 0.32710.00782.38%
except for Y6, all basic events occurredMTY6e = 0.2958MTY6e′ = 0.30250.00672.21%
except for Y7, all basic events occurredMTY7e = 0.3298MTY7e′ = 0.33830.00852.51%
except for Y8, all basic events occurredMTY8e = 0.3445MTY8e′ = 0.35380.00932.63%
Table 15. Fuzzy importance (Case 2).
Table 15. Fuzzy importance (Case 2).
Basic EventsAccurate Calculation Algorithm (Improved)Approximation Calculation (Traditional)Absolute Uncertainty Reduction ValueRelative Uncertainty Reduction Value
Y1ZTY1 = 0.0284ZTY1′ = 0.03010.00175.65%
Y2ZTY2 = 0.0490ZTY2′ = 0.05160.00265.04%
Y3ZTY3 = 0.0855ZTY3′ = 0.09280.00737.87%
Y4ZTY4 = 0.0184ZTY4′ = 0.01930.00094.66%
Y5ZTY5 = 0.0261ZTY5′ = 0.02770.00165.78%
Y6ZTY6 = 0.0496ZTY6′ = 0.05230.00275.16%
Y7ZTY7 = 0.0156ZTY7′ = 0.01650.00095.45%
Y8ZTY8 = 0.0009ZTY8′ = 0.00100.000110.00%
Disclaimer/Publisher’s Note: The statements, opinions and data contained in all publications are solely those of the individual author(s) and contributor(s) and not of MDPI and/or the editor(s). MDPI and/or the editor(s) disclaim responsibility for any injury to people or property resulting from any ideas, methods, instructions or products referred to in the content.

Share and Cite

MDPI and ACS Style

Zhang, Y.; Zhao, L. A Novel Underlying Algorithm for Reducing Uncertainty in Process Industry Risk Assessment. Processes 2024, 12, 1292. https://doi.org/10.3390/pr12071292

AMA Style

Zhang Y, Zhao L. A Novel Underlying Algorithm for Reducing Uncertainty in Process Industry Risk Assessment. Processes. 2024; 12(7):1292. https://doi.org/10.3390/pr12071292

Chicago/Turabian Style

Zhang, Yuanyuan, and Long Zhao. 2024. "A Novel Underlying Algorithm for Reducing Uncertainty in Process Industry Risk Assessment" Processes 12, no. 7: 1292. https://doi.org/10.3390/pr12071292

APA Style

Zhang, Y., & Zhao, L. (2024). A Novel Underlying Algorithm for Reducing Uncertainty in Process Industry Risk Assessment. Processes, 12(7), 1292. https://doi.org/10.3390/pr12071292

Note that from the first issue of 2016, this journal uses article numbers instead of page numbers. See further details here.

Article Metrics

Back to TopTop