Next Article in Journal
CODAS–Hamming–Mahalanobis Method for Hierarchizing Green Energy Indicators and a Linearity Factor for Relevant Factors’ Prediction through Enterprises’ Opinions
Next Article in Special Issue
Influence Mechanism of Ambient Air Parameters on the Rotational Stall of an Axial Fan
Previous Article in Journal
A Study on the Man-Hour Prediction in Structural Steel Fabrication
Previous Article in Special Issue
Security Assessment of Industrial Control System Applying Reinforcement Learning
 
 
Font Type:
Arial Georgia Verdana
Font Size:
Aa Aa Aa
Line Spacing:
Column Width:
Background:
Article

An Application of Lean Techniques to Construct an Integrated Management Systems Preventive Action Model and Evaluation: Kaizen Projects

by
Matshidiso Moso
* and
Oludolapo Akanni Olanrewaju
Department of Industrial Engineering, Faculty of Engineering and the Built Environment, University of Technology, Durban 4001, South Africa
*
Author to whom correspondence should be addressed.
Processes 2024, 12(6), 1069; https://doi.org/10.3390/pr12061069
Submission received: 6 April 2024 / Revised: 19 May 2024 / Accepted: 20 May 2024 / Published: 23 May 2024
(This article belongs to the Special Issue Challenges and Advances of Process Control Systems)

Abstract

The Occupational Health and Safety system enforces the continual improvement culture in industries for much safer processes and zero injuries. The Quality Management System also enforces the same philosophy of continual improvement within the processing system for zero defects, hence a high productivity rate. Good quality products always result from good Overall Equipment Effectiveness; hence, Process Re-Engineering is essential for the good functioning of machinery. This research is based on Integrated Management System requirements in terms of problem-solving, especially the opportunities that arise within Quality nonconformances, Safety Incidents, as well as Process Engineering related breakdowns. This study aims to develop a troubleshooting system that evaluates continual improvement projects. The method used to develop the troubleshooting system is based on Total Quality Management, where lean principles are combined with kaizen concepts and quality standards. The proposed troubleshooting system is separated into three development phases: the first phase is for recording the details of the fault that has been raised, where one will record full details of the nonconformance, the time and date, validation of the nonconformance by the lab test or any other form of validation depending on the nature of the problem as well as the details of the location of the problem. The second phase is for problem classification, whether it is a quality nonconformance, Safety incident, or engineering-related breakdown. The deeper root cause analysis is performed by an application of lean techniques, which are the eight types of waste, Five Whys and Ishikawa analysis. The eight types of waste identify the type of waste contributed by the problem, the Five Whys analysis assists in finding the reason for the problem occurrence, and the Ishikawa analysis classifies the problem accordingly, which assists the analyst in identifying the area to focus on for problem-solving. The third phase is for a database system and an application of the kaizen philosophy by evaluating continual improvement projects as well as status reports on the permanent solutions to the faults. The proposed troubleshooting model was applied in a case study company to upgrade the problem-solving model that the company was using which was assisting for corrective and preventive action. The study resulted in drastic improvements; hence, continual improvement projects were evaluated within the problem occurrences.

1. Introduction

A smooth flow system results in a profitable organization. There are various ways of improving work systems, including creating models that can assist in eliminating waste that hinders the effective functioning of a particular system [1] Most troubleshooting software for Engineering breakdowns, quality issues, and safety incidents serve data record purposes and documentation purposes that favor the standard operating procedure relating to corrective action plans [2]. Engineering breakdowns relate to Quality issues, Environmental issues, and Safety issues due to the process design. Currently, it has been evaluated that the malfunctioning of the machine is commonly tracked and maintained within the Total Productive Maintenance models. Total Productive Maintenance models focus on increasing machine effectiveness by optimizing the maintenance system, which results in zero quality defects, zero safety incidents, and a high productivity rate [3].
Some organizations have taken into consideration that there is a need to create a data system for quality defects. An investigation of the Corrective Action Preventative Action (CAPA) system to reduce reworks was carried out in an electronic device industry, and it was found that even though the system of nonconformance closure exists, there was a need to create a CAPA model that integrates Quality Delivery claims and cases for defect raised by customers to reduce defect rate and nonconformance investigation time frame. The new integrated method resulted in major improvements. Quality delivery of production, logistics, and insurance departments improved by 58.4% within 6 months of the new model implementation, and 70% of nonconformances were closed within the closure time frame [4].
Analysis was performed in the Electronic Manufacturing Industry to improve the monitoring of the raw material supply system by creating a monitoring system for the supply of raw materials and taking into consideration the Corrective Action Plan for raw materials that are not of good quality. The system resulted in drastic improvement because raw material defects were monitored and eliminated before production [5].
The Quality defects investigation models provide the corrective action plan database and accumulate a history of defects occurrences, and it also provides a record of solutions implemented. The quality database also serves as a record of a functional system of tracking and tracing quality defects [6]. The elimination of safety injuries involves proper investigation, and the accuracy of information is required. Currently, there are a variety of models which deal with incident investigation with a common goal of zero injuries and a database system for a record purpose. Occupational safety and health systems aid in eliminating injuries within an organization by implementing systems that prevent injuries from happening, investigating an injury occurrence as well as putting measures to prevent that problem from happening again, and monitoring unsafe acts [7]. An examination was carried out in the process industry field to analyze factors that cause injuries, and 10 process industries were sampled. A structural equation modeling for data analysis and investigation of injuries was proposed; the data were composed of contributing factors of employee injuries and the factors affecting the effectiveness of risks as well as tasks-based management systems. This approach resulted in significant improvement due to the evaluation of the factors that contribute to the high rate of injuries. It was found that 7.4% of injuries were due to inadequate communication procedures of policies and operation methods. It was also analyzed that incidents were not reported by employees for data accuracy and continual improvement purposes [8].
This study aims to develop a troubleshooting system that evaluates continual improvement projects. The objectives of this research will fulfill the part of the gap related to continual improvement for the Integration of Management Systems; therefore, the specific objectives are to design and apply a robust Troubleshooting control system to investigate quality defects, safety, and Engineering Maintenance-related breakdowns using optimal techniques. To evaluate the efficacies of projects using the principles of continuous principles and to produce non-conformance status reports in different time frames using a Pareto analysis.

2. Gap Identified

Currently, a strategic solution for troubleshooting the control system is tracking and tracing the problem and creating a database for future reference as well as for audit monitoring purposes. An opportunity to upgrade the troubleshooting system has been identified since the current troubleshooting control system does not provide the following:
  • A module that categorizes the problem according to specific impact and aspect towards a particular incident;
  • A module that tracks the repeatable incidents to prioritize continual improvement projects according to the impact and aspect contributed within a particular scenario.
  • An integrated module of Quality, Safety, and Engineering related breakdowns problem analysis as well as solution progress report;
  • Statistical report tracking the progress in permanent solutions and time frames.
The literature has been reviewed to find out the technology and methodology behind the problem-solving techniques that are applicable for Quality nonconformance closure, safety incident investigation as well as process engineering breakdowns troubleshooting systems. It has been found that the current problem-solving system does not integrate safety incidents, quality nonconformances, and process engineering breakdowns. It was also discovered that the existing troubleshooting models provide only corrective and preventive action, which serves as historical data. The continual improvement of project evaluation from problem-solving, integration of quality, safety, and process engineering breakdown issues, as well as risk analysis and project prioritization, was missing and has been identified as a gap in this field of research. Addressing this gap will assist in improving and adding knowledge to the existing Total Quality Management (TQM) technologies.
The novelty of this study is the addition of another strategic way of business enhancement by the systematic approach to troubleshooting systems. This study aims to improve the problem-solving techniques of safety, quality, and process engineering-related issues by developing a model that assists with continual improvement evaluation within a specific problem that has occurred. It has been identified that the database system for troubleshooting control system does not run a module that assists in finding a deeper root cause investigation of quality defects, safety incidents occurrences, and process engineering-related breakdowns by classifying the problem in terms of waste, severity as well as the frequency of the problem occurrence to evaluate and prioritize future kaizen project.

3. Materials and Methods

Theoretical Background of the Proposed Model Techniques
Lean techniques are tools that are used for a systematic approach that serves continual improvement purposes; hence, there is an application commonality in some of the lean tools, which are mostly systematically related [9]. A systematic approach is a strategic approach involving holistic thinking. For an approach to be systematic, certain principles and standards are to be adopted. The systematic approach acts as a catalyst for strategizing applications for better results, which results in process and systems enhancement [10]. Zhan et al., 2022 [11] Evaluated that an approach becomes systematic once it is designed orderly and the steps cannot be mixed for optimum results purposes; this resembles most of the lean tools, which are the PDCA cycle, 5S, DMAIC as well as Five Whys.
The Plan, Do, Check, Act (PDCA) cycle is a lean technique that is applied orderly to achieve optimum results; hence, the PDCA cycle was applied according to the original chronological order (PDCA) in the food manufacturing industry for good adherence to food safety systems. An application of the PDCA cycle resulted in drastic improvement. Food risks were predicted, and countermeasures were provided, which resulted in good adherence to food safety standards [12].
The other lean tool that is found to be systematic in its application is the 5S principle, which is a good housekeeping tool composed of five different elements that follow and order up to the fifth element. To obtain the best results, the order of these elements should be followed, which is sorting first where unwanted items are discarded; the second element is set in order where one from the previous step will be left with items to be used and arranged accordingly for visual control management.
The third step is shining, which emphasizes cleaning up the dirt, inspection and finding the source of the problem that causes poor housekeeping and inadequate procedures. The fourth step is standardized, where one should put rules and principles of the system for continual improvement references. The last step is sustain, which assists in maintaining a culture of remaining competitive as an organization by maintaining standards of the process; if one were to mix up these steps, the organization would obtain less accurate continual improvement results; hence, it is the best to use the original chronological order [13].
The DMAIC lean technique is also one of the chronological order methods that normally yields the best results if applied to its original layout [14]. The proposed model layout was adopted from the chronological order of the DMAIC lean technique, as illustrated in Figure 1. The DMAIC lean technique is applied in chronological sequence for accurate results purposes; hence, it is assumed to be a stepwise functional link tool [15]. This draws up a conclusion for the proposed model that a continuous improvement project is a product of a database system and the status report that is composed of closure status and repeatable incidents.
The Status Report (SR) is extracted from a database nature, which could be of a repeatable problem, a problem that must be sorted, a problem that is pending for closure, or a problem scheduled for bigger projects, which is represented as a conclusion after investigation.
The development of the proposed troubleshooting model begins where the fault or the problem is validated and recorded if it is confirmed to be investigated; if it is verified not to be investigated, it is canceled. The problem evaluation phase is where the problem is allocated according to the responsible department or designated area. The fault is then investigated using one of the lean techniques, and the proof of evidence is attached to the investigation report and forwarded to the selected team for approval.
If it is not approved, the report is sent back to the designated area of the problem for re-investigation. If the problem is approved, it is then sent for an automated statistical data ranking and evaluation using the risks analysis method and problem ranking method according to the severity of the problem. After the problem ranking, the preventive action is evaluated, and the report data are stored according to the preventive action status. If the preventive action status is still in progress due to the requirements that cannot be implemented immediately, it is stored as Work in Progress (WIP) non-conformance.
The preventive action is not yet to be solved and is considered a big project; it is stored as non-conformance pending closure.
If the preventive action has been implemented, the data are stored as closed and finalized non-conformance. When the output is required from the proposed troubleshooting integrated system, it will be the weekly, daily, or monthly status of preventive action closure nonconformance status.
The other output will be the report including all nonconformances and give a full detailed report on implemented solutions. Lastly, the other output will be the future proposed kaizen project. Below, in Figure 2, is an illustration of an overview of the proposed model development.

4. Application and Results Discussion

An application of the proposed model was conducted in a public service industry where a sample of three different issues was selected. The issues were given a unique code as per the category of the problem, which was either quality nonconformance with the code QC-001, the safety incident OHS-001, or the engineering-related breakdown, which had its own unique specific code EM-001. Each specific problem analysis is carried out to define specific outcomes according to the results from Ishikawa, risk rating analysis, and the eight types of waste. The outcomes are divided into two specific reports, which are the Kaizen Projects and nonconformance status reports. The risk analysis is one of the elements that gives priority to the kaizen project, and according to the rating, the blue category is for the most urgent projects, and the yellow category is also for urgent projects but less urgent than those assigned to the blue category (Figure 3).

5. Comparison and Discussion

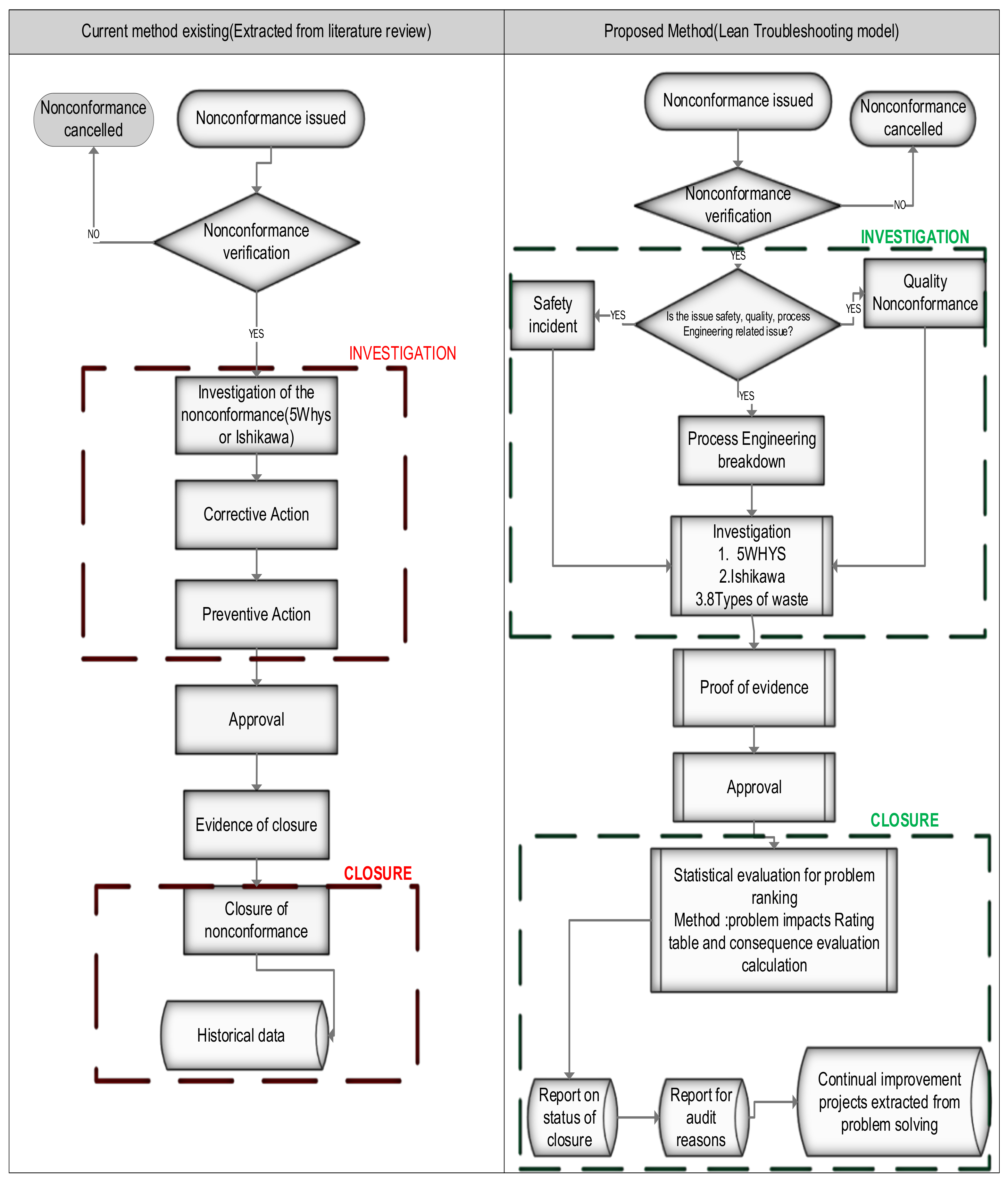
Continual Improvement can result from upgrading the existing system or introducing a completely new system that brings much effective change and, hence, a profitable organization. For an organization to remain on the market, a stable uniqueness of products and services is essential. Below, in Figure 4, is an illustration of the comparison between the current troubleshooting system and the proposed troubleshooting system. The difference between the current troubleshooting system and the developed system is the highlighted investigation and closure of the nonconformance. The investigation of the current troubleshooting system includes one allocation; it can be either safety, quality, or process engineering breakdown. The investigation involves Five Whys or Ishikawa as well as corrective and preventive action. The proposed troubleshooting system investigation is composed of an Integrated Management system (Safety, Quality, and Process Engineering-related breakdowns), which encompasses both ISO9001 and ISO45001 management systems [16,17]. The investigation for the proposed model drills down the problem from the reason (Five Whys) to the problem classification (Ishikawa and eight types of waste). The current troubleshooting system closure of nonconformance involves the confirmation of closure and historical data, whereas the proposed troubleshooting system nonconformance system is composed of statistical evaluation for the problem (ranking Method: problem impacts Rating table and consequence evaluation calculation), reports for status of closure and for audit report reasons as well as continual improvement project evaluation.

6. Conclusions

The existing knowledge within the Total Quality Management (TQM) field has been reviewed, and it was found that an Integrated Management System (IMS) is trending in terms of continual improvement and in businesses that are doing well in the market; hence, there is a need for upgrading the current troubleshooting systems to fulfill the requirements on the Integrated Management Systems (IMS). The ISO9001 (Quality standard) [16] and 45001 (Safety standard) [17] have been selected as part of this study to upgrade the faults and nonconformance problem-solving systems related to safety incidents, quality defects, and process engineering breakdowns to fulfill the requirement on the most recent technology of Integrated Management Systems, which requires an organization to identify the opportunities of improvement within the problem occurrence.
The proposed model was developed by combining lean techniques and risk analysis to evaluate continual improvement projects for businesses’ future innovations. This study provides the details for the development of the non-conformance troubleshooting model that defines the problem, narrowing it down closer to the root cause of the problem. Once the root cause of the problem was identified, the solution was then provided, and the opportunities for improvement arising from the problem were identified and grouped accordingly as future projects for business development as well as to sustain the uniqueness of the business. The developed model was applied to Safety, Quality, and Process Engineering real-life problems, and it was found that it is possible to evaluate the kaizen project through the opportunities of the problem. The advantages of the problem-solving model that evaluates the kaizen project are good adherence to ISO standards for Quality and safety, profitable organization due to the adaptation of continual improvement activities and projects, as well as sustaining the business uniqueness to remain in the market.

7. Future Uses of the Current Study: Recommendations

The proposed model output is the kaizen projects based on the opportunities of the problem relating to the Quality nonconformances, Safety incidents, and Process Engineering-related issues, hence there is a need for advancing the kaizen context. After reviewing the literature on current models that provide an investigation into and solutions to non-conformances, incidents, and process-related breakdowns it was found that there is a need for conducting kaizen projects arising from the opportunities presented by the problem. The evaluation of ergonomic and environmental kaizen projects has been recommended due to the Integrated Management Systems, which also include environmental issues (ISO14001) [18] and process users’ well-being, health, and safety (ISO45001) [17].

Author Contributions

Conceptualization, M.M.; methodology, M.M. and O.A.O.; Model development, M.M.; validation, M.M. and O.A.O.; formal analysis, M.M.; investigation, M.M.; resources, O.A.O.; data curation, M.M.; writing—original draft preparation, M.M.; writing—review and editing, M.M. and O.A.O.; visualization, O.A.O.; supervision, O.A.O.; funding acquisition, O.A.O. All authors have read and agreed to the published version of the manuscript.

Funding

This research received no external funding.

Data Availability Statement

The original contributions presented in the study are included in the article.

Conflicts of Interest

The authors declare no conflicts of interest.

References

  1. Eller, B.; Fogarty, D.; Clark, C.; Edwards, M. Production of smooth flow in racetrack BECs at zero and non-zero temperatures. In Proceedings of the APS March Meeting, Boston, MA, USA, 4–8 March 2019; Volume 2019, p. S25.011. Available online: https://ui.adsabs.harvard.edu/abs/2019APS..MARS25011E/abstract (accessed on 9 November 2022).
  2. Artagan, S.S.; Ciampoli, L.B.; Calvi, A.; Tosti, F. Non-destructive Assessment and Health Monitoring of Railway Infrastructures. Surv. Geophys. 2020, 41, 447–483. [Google Scholar] [CrossRef]
  3. Kuwajima, H.; Yasuoka, H.; Nakae, T.; Kiran, M.; Khan, S.; Nakae, T. Engineering problems in machine learning systems. Mach. Learn. 2020, 109, 1103–1126. [Google Scholar] [CrossRef]
  4. Majanoja, A.-M.; Linko, L.; Leppänen, V. Global corrective action preventive action process and solution: Insights at the Nokia Devices operation unit. Int. J. Product. Qual. Manag. 2017, 20, 29–47. [Google Scholar] [CrossRef]
  5. Bajaj, S.; Garg, R.; Sethi, M. Total Quality Management: A Critical Literature Review Using Pareto Analysis. Int. J. Prod. Perform. Manag. 2017, 67, 128–154. [Google Scholar] [CrossRef]
  6. Ardon, O.; Labasin, M.; Friedlander, M.; Manzo, A.; Corsale, L.; Ntiamoah, P.; Wright, J.; Elenitoba-Johnson, K.; Reuter, V.E.; Hameed, M.R.; et al. Quality Management System in Clinical Digital Pathology Operations at a Tertiary Cancer Center. Mod. Pathol. 2023, 103, 100246. [Google Scholar] [CrossRef] [PubMed]
  7. Trask, C.; Linderoth, H.C. Digital technologies in construction: A systematic mapping review of evidence for improved occupational health and safety. J. Build. Eng. 2023, 80, 108082. [Google Scholar] [CrossRef]
  8. Mohammadfam, I.; Soltanzadeh, A.; Arsang-Jang, S.; Mohammadi, H. Structural Equation Modeling Modeling (SEM) of Occupational Accidents Size Based on Risk Management Factors; A Field Study in Process Industries. Health Scope 2018, 7, e62380. [Google Scholar] [CrossRef]
  9. Medyński, D.; Bonarski, P.; Motyka, P.; Wysoczański, A.; Gnitecka, R.; Kolbusz, K.; Dąbrowska, M.; Burduk, A.; Pawelec, Z.; Machado, J. Digital Standardization of Lean Manufacturing Tools According to Industry 4.0 Concept. Appl. Sci. 2023, 13, 6259. [Google Scholar] [CrossRef]
  10. Marín-González, F.; Moganadas, S.R.; Paredes-Chacín, A.J.; Yeo, S.F.; Subramaniam, S. Sustainable Local Development: Consolidated Framework for Cross-Sectoral Cooperation via a Systematic Approach. Sustainability 2022, 14, 6601. [Google Scholar] [CrossRef]
  11. Zhan, W.; Wang, Z.; Zhang, L.; Liu, P.; Cui, D.; Dorrell, D.G. A review of siting, sizing, optimal scheduling, and cost-benefit analysis for battery swapping stations. Energy 2022, 258, 124723. [Google Scholar] [CrossRef]
  12. Stoyanova, A.; Marinova, V.; Stoilov, D.; Kirechev, D. Food Safety Management System (FSMS) Model with Application of the PDCA Cycle and Risk Assessment as Requirements of the ISO 22000:2018 Standard. Standards 2022, 2, 329–351. [Google Scholar] [CrossRef]
  13. 5S System...|Download Scientific Diagram. Available online: https://www.researchgate.net/figure/S-system-Sourcehttp-wwwaimproservcouk-downloads-458224402029-07-2016_fig1_321309261 (accessed on 22 January 2023).
  14. Garg, A.; Raina, K.; Sharma, R. Reducing soldering defects in mobile phone manufacturing company: A DMAIC approach. In IOP Conference Series: Materials Science and Engineering; IOP Publishing: Bristol, UK, 2020; Volume 748, p. 012027. [Google Scholar] [CrossRef]
  15. Acero, R.; Torralba, M.; Pérez-Moya, R.; Pozo, J.A. Value Stream Analysis in Military Logistics: The Improvement in Order Processing Procedure. Appl. Sci. 2019, 10, 106. [Google Scholar] [CrossRef]
  16. ISO9001:2015; Quality Management Systems—Requirements. International Organization for Standardization: Geneva, Switzerland, 2015.
  17. ISO45001:2018; Occupational Health and Safety Management Systems—Requirements with Guidance for Use. International Organization for Standardization: Geneva, Switzerland, 2018.
  18. ISO14001:2015; Environmental Management Systems—Requirements with Guidance for Use. International Organization for Standardization: Geneva, Switzerland, 2015.
Figure 1. An illustration of DMAIC chronological order for the proposed model. Source: [Author].
Figure 1. An illustration of DMAIC chronological order for the proposed model. Source: [Author].
Processes 12 01069 g001
Figure 2. An illustration of the proposed troubleshooting model. Source: [Author].
Figure 2. An illustration of the proposed troubleshooting model. Source: [Author].
Processes 12 01069 g002
Figure 3. An illustration of an application of the proposed model and the results. Source: [Author].
Figure 3. An illustration of an application of the proposed model and the results. Source: [Author].
Processes 12 01069 g003
Figure 4. 15 An illustration of the comparison between the current and proposed troubleshooting system. Source: [Author].
Figure 4. 15 An illustration of the comparison between the current and proposed troubleshooting system. Source: [Author].
Processes 12 01069 g004
Disclaimer/Publisher’s Note: The statements, opinions and data contained in all publications are solely those of the individual author(s) and contributor(s) and not of MDPI and/or the editor(s). MDPI and/or the editor(s) disclaim responsibility for any injury to people or property resulting from any ideas, methods, instructions or products referred to in the content.

Share and Cite

MDPI and ACS Style

Moso, M.; Olanrewaju, O.A. An Application of Lean Techniques to Construct an Integrated Management Systems Preventive Action Model and Evaluation: Kaizen Projects. Processes 2024, 12, 1069. https://doi.org/10.3390/pr12061069

AMA Style

Moso M, Olanrewaju OA. An Application of Lean Techniques to Construct an Integrated Management Systems Preventive Action Model and Evaluation: Kaizen Projects. Processes. 2024; 12(6):1069. https://doi.org/10.3390/pr12061069

Chicago/Turabian Style

Moso, Matshidiso, and Oludolapo Akanni Olanrewaju. 2024. "An Application of Lean Techniques to Construct an Integrated Management Systems Preventive Action Model and Evaluation: Kaizen Projects" Processes 12, no. 6: 1069. https://doi.org/10.3390/pr12061069

APA Style

Moso, M., & Olanrewaju, O. A. (2024). An Application of Lean Techniques to Construct an Integrated Management Systems Preventive Action Model and Evaluation: Kaizen Projects. Processes, 12(6), 1069. https://doi.org/10.3390/pr12061069

Note that from the first issue of 2016, this journal uses article numbers instead of page numbers. See further details here.

Article Metrics

Back to TopTop