A Graphical User Interface for Calculating Exergy Destruction for Combustion Reactions
Abstract
1. Introduction
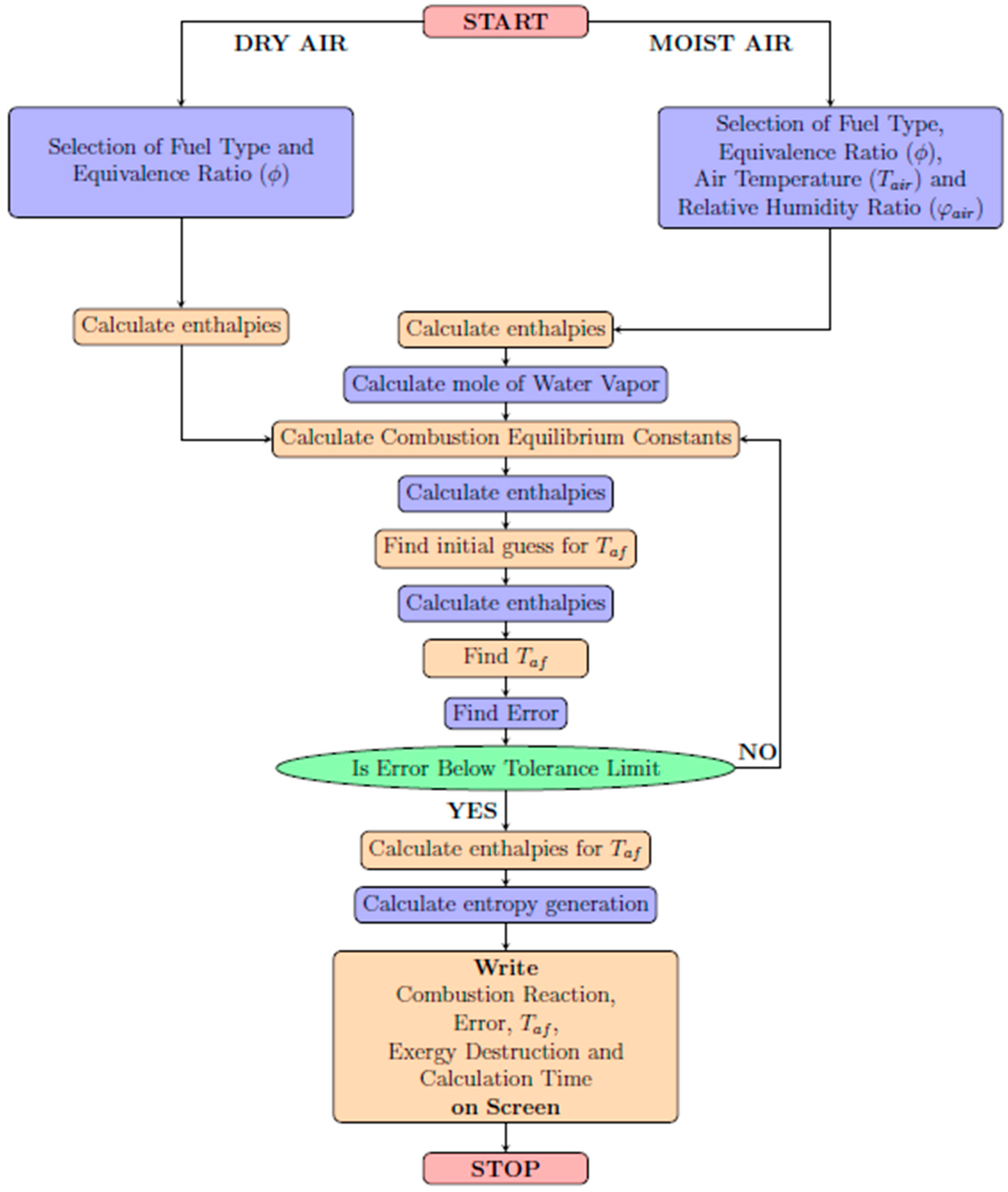
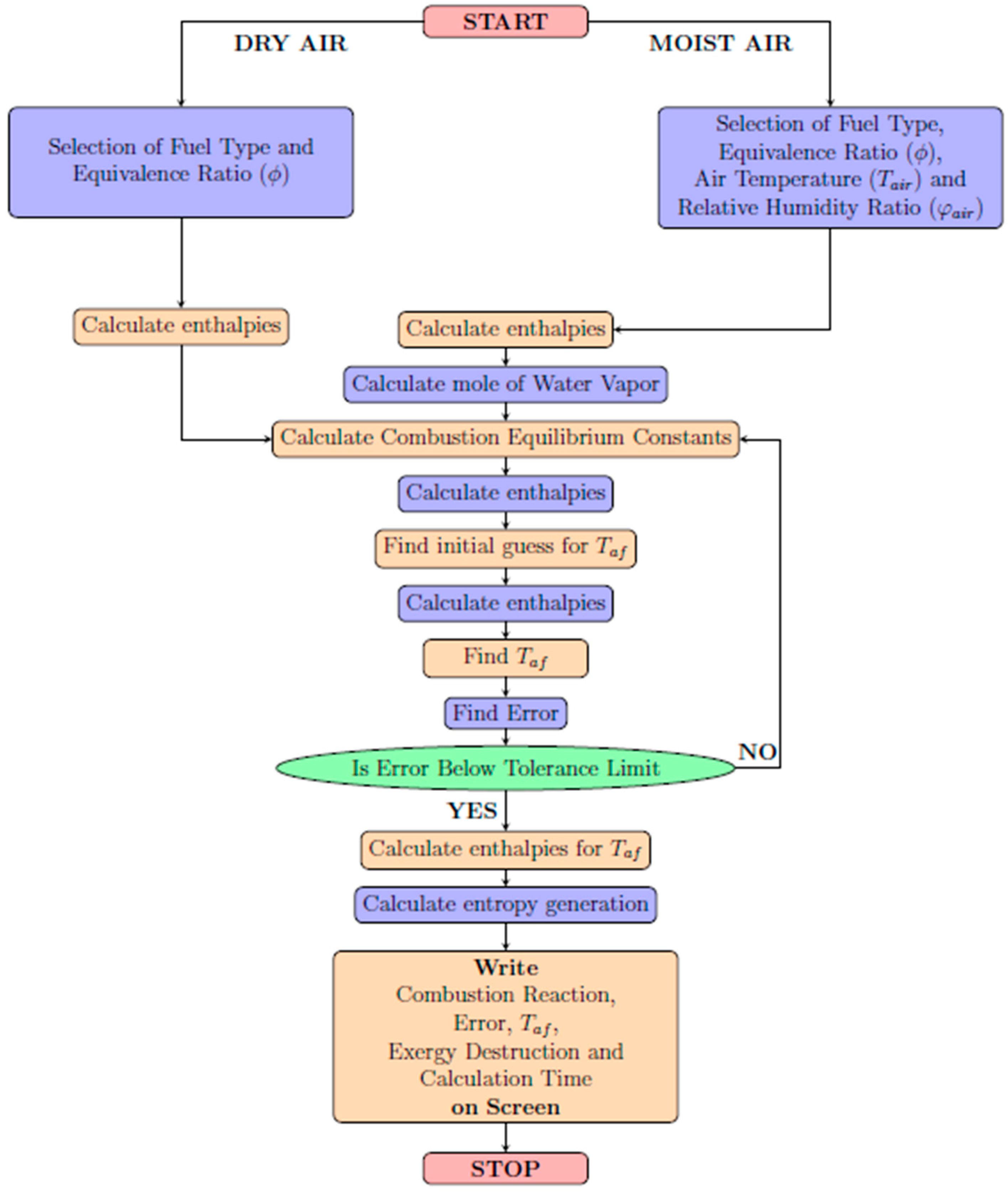
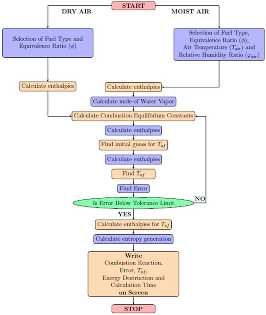
2. Method
- The air and products involved in the combustion process are considered to be ideal gases.
- The pressure during combustion and the pressure of the surrounding environment remain constant.
3. Verification of the Calculations
4. Implementation
5. Effect of Relative Humidity on Adiabatic Flame Temperature and Exergy Destruction
6. Conclusions
Funding
Data Availability Statement
Conflicts of Interest
Nomenclature
| AF | Air–fuel ratio |
| Formation enthalpy (kJ/kmol) | |
| Reference enthalpy (kJ/kmol) | |
| Enthalpy at given temperature (kJ/kmol) | |
| Enthalpy (kJ) | |
| Mass of air (kg) | |
| Mass of fuel (kg) | |
| N | Mole number of component |
| Total mole number | |
| Mole number of moist air | |
| Total pressure (kPa) | |
| Partial pressure of water vapor (kPa) | |
| Heat energy (kJ) | |
| Universal gas constant (kJ/kmol K) | |
| Absolute entropy (kJ/kmol K) | |
| Entropy (kJ/K) | |
| T | Temperature (K) |
| Mechanical energy (kJ) | |
| Mole fraction of component | |
| X | Exergy destruction (kJ/kmol) |
| Greek Letters | |
| Relative humidity | |
| ϕ | Equivalence ratio |
| Subscripts | |
| gen | Generated |
| n | Component |
| R | Reactants |
| P | Products |
References
- Kuo, K.K. Principles of Combustion; John Wiley&Sons, Inc.: Hoboken, NJ, USA, 2005. [Google Scholar]
- Poinsot, T.; Veynante, D. Theoretical and Numerical Combustion, 2nd ed.; RT Edwards, Inc.: Morningside, Australia, 2005; Volume 53. [Google Scholar]
- Van Wylen, G.J.; Borgnakke, C.; Sonntag, R.E. Fundamentals of Thermodynamics; Wiley, John Wiley&Sons, Inc.: Hoboken, NJ, USA, 2009. [Google Scholar]
- Williams, F.A. Combustion Theory; CRC Press: Boca Raton, FL, USA, 1985. [Google Scholar]
- Ufot, E.; Lebele-Alawa, B.T.; Douglas, I.E. On the adiabatic flame temperature in gas-turbine combustors. Eur. J. Sci. Res. 2011, 64, 387–393. [Google Scholar]
- Glaude, P.A.; Fournet, R.; Bounaceur, R.; Molière, M. Adiabatic flame temperature from biofuels and fossil fuels and derived effect on NOx emissions. Fuel Process. Technol. 2010, 91, 229–235. [Google Scholar] [CrossRef]
- Kayadelen, H.K. Effect of natural gas components on its flame temperature, equilibrium combustion products and thermodynamic properties. J. Nat. Gas Sci. Eng. 2017, 45, 456–473. [Google Scholar] [CrossRef]
- Kayadelen, H.K. A multi-featured model for estimation of thermodynamic properties, adiabatic flame temperature and equilibrium combustion products of fuels, fuel blends, surrogates and fuel additives. Energy 2018, 143, 241–256. [Google Scholar] [CrossRef]
- Law, C.K.; Makino, A.; Lu, T.F. On the off-stoichiometric peaking of adiabatic flame temperature. Combust. Flame 2006, 145, 808–819. [Google Scholar] [CrossRef]
- Ozsari, I.; Ust, Y.; Kayadelen, H.K. Comparative Energy and Emission Analysis of Oxy-Combustion and Conventional Air Combustion. Arab. J. Sci. Eng. 2021, 46, 2477–2492. [Google Scholar] [CrossRef]
- Movileanu, C.; Mitu, M.; Brinzea, V.; Musuc, A.; Mocanu, M.; Razus, D.; Oancea, D. Adiabatic flame temperature of fuel-air mixtures in isobaric and isochoric combustion processes. Rev. Chim. 2011, 62, 376–379. [Google Scholar]
- Sakhrieh, A. The adiabatic flame temperature and laminar flame speed of methane premixed flames at varying pressures. Acta Period. Technol. 2019, 50, 220–227. [Google Scholar] [CrossRef]
- Wu, M.; Shu, G.; Chen, R.; Tian, H.; Wang, X.; Wang, Y. A new model based on adiabatic flame temperature for evaluation of the upper flammable limit of alkane-air-CO2 mixtures. J. Hazard. Mater. 2018, 344, 450–457. [Google Scholar] [CrossRef]
- Sagadeev, E.V.; Sagadeev, V.V. Calculation of the heats of combustion of aromatic hydrocarbons contained in power-generating fuel. High Temp. 2006, 44, 530–534. [Google Scholar] [CrossRef]
- Reynolds, W.C. The Element Potential Method for Chemical Equilibrium Analysis: Implementation in the Interactive Program STANJAN; Stanford University: Stanford, CA, USA, 1986. [Google Scholar]
- Gordon, S.; McBride, B.J. Computer Program for Calculation of Complex Chemical Equilibrium Compositions and Applications I. Analysis; NASA RP-1311; NASA: Washington, DC, USA, 1994; p. 58.
- Olikara, C.; Borman, G.L. A computer program for calculating properties of equilibrium combustion products with some applications to I.C. engines. SAE Tech. Pap. 1975, 7191. [Google Scholar] [CrossRef]
- Eriksson, L. CHEPP—A chemical equilibrium program package for Matlab. SAE Tech. Pap. 2004, 113, 730–741. [Google Scholar] [CrossRef]
- Jarungthammachote, S. Simplified model for estimations of combustion products, adiabatic flame temperature and properties of burned gas. Therm. Sci. Eng. Prog. 2020, 17, 100393. [Google Scholar] [CrossRef]
- Morley, C. Gaseq Chemical Equilibrium Program. Available online: http://www.gaseq.co.uk/ (accessed on 15 December 2023).
- Frenklach, M.; Wang, H.; Goldenberg, M.; Smith, G.P.; Golden, D.M.; Bowman, C.T.; Hanson, R.K.; Gardiner, W.C.; Lissianski, V. GRI-Mech—An Optimized Detailed Chemical Reaction Mechanism for Methane Combustion; SRI International: Menlo Park, CA, USA, 1995. [Google Scholar]
- Cantera. Available online: http://elearning.cerfacs.fr/combustion/tools/adiabaticflametemperature/index.php (accessed on 15 December 2023).
- Pratt, D.T. Available online: https://aste-classes.usc.edu/utility/flame_temperature.php (accessed on 15 December 2023).
- Yazar, O.; Demir, B. Development of the Software Program That Can Account the Combustion, Emission and Engine Performance Values of Internal Combustion Engines. Eur. J. Technol. 2022, 12, 129–138. [Google Scholar] [CrossRef]
- Jakoubek, P.; Hanzal, L. Matlab As a Tool for Fossil Fuel Power Plant Combustion Control. Available online: https://dsp.vscht.cz/konference_matlab/MATLAB10/full_text/044_Jakoubek.pdf (accessed on 15 December 2023).
- Yıldız, M. Chemical equilibrium based combustion model to evaluate the effects of H2 addition to biogases with different CO2 contents. Int. J. Hydrogen Energy 2023, 52, 1334–1344. [Google Scholar] [CrossRef]
- Cengel, Y.; Boles, M.A. Thermodynamics an Engineering Approach, 5th ed.; McGraw-Hill: New York, NY, USA, 2011. [Google Scholar]
- Bouras, F.; Khaldi, F. Optimization of Combustion Efficiency Using a Fuel Composition Based on CH4 and/or H2. Russ. J. Appl. Chem. 2020, 93, 1954–1959. [Google Scholar] [CrossRef]
- Koyun, T. Exergy Analysis of Different Blends of Hydrogen and Octane for Combustion Conditions of Internal Combustion Engine. J. Nanoelectron. Optoelectron. 2018, 13, 1656–1668. [Google Scholar] [CrossRef]
- Ozsari, I.; Ust, Y. Effect of varying fuel types on oxy-combustion performance. Int. J. Energy Res. 2019, 43, 8684–8696. [Google Scholar] [CrossRef]
- Silva, V.; Rouboa, A. Methane combustion: An exergy analysis. AIP Conf. Proc. 2011, 1389, 179–182. [Google Scholar] [CrossRef]
- Som, S.K.; Datta, A. Thermodynamic irreversibilities and exergy balance in combustion processes. Prog. Energy Combust. Sci. 2008, 34, 351–376. [Google Scholar] [CrossRef]
- Taniguchi, H.; Mouri, K.; Nakahara, T.; Arai, N. Exergy analysis on combustion and energy conversion processes. Energy 2005, 30, 111–117. [Google Scholar] [CrossRef]
- Stull, D.R.; Prophet, H. JANAF Thermochemical Tables, 2nd ed.; National Institute of Standards and Technology: Gaithersburg, MD, USA, 1971.
- Zhou, J.; Lu, C.; Xu, C.; Yu, Z. Experimental and Numerical Study on the Effect of Hydrogen Addition on Laminar Burning Velocity of Ethanol–Air Mixtures. Energies 2022, 15, 3114. [Google Scholar] [CrossRef]











| Fuel | Equivalence Ratio | Ref. [3] | Ref. [27] | Ref. [35] | Present Study | Error (%) |
|---|---|---|---|---|---|---|
| C8H18 (liquid) | ϕ = 0.9 | - | 2395 K | - | 2394.5 K | 0.02 |
| C8H18 (liquid) | ϕ = 1 | - | 2286 K | - | 2285.9 K | 0.004 |
| C8H18 (liquid) | ϕ = 4 | 961.8 K | 962 K | - | 962.03 K | 0.003 |
| C2H5OH (liquid) | ϕ = 1 | - | - | 2242 K | 2292 K | 2.2 |
| Fuel | Equivalence Ratio | Ref. [3] | Present Study | Error (%) |
|---|---|---|---|---|
| Adiabatic Flame Temperature | ||||
| CH4 | ϕ = 1.5 | 1789 K | 1789.04 K | 0.002 |
| Exergy Destruction | ||||
| CH4 | ϕ = 1.5 | 288,000 kJ/kmol | 288,247 kJ/kmol | 0.08 |
| Fuel | Equivalence Ratio | Ref. [3] | Present Study | Error (%) |
|---|---|---|---|---|
| Heat Transfer Rate | ||||
| C3H8(liquid) | ϕ = 2.5 | 28.853 kJ/s | 28.858 kJ/s | 0.017 |
| Exergy Destruction | ||||
| C3H8(liquid) | ϕ = 2.5 | 1,120,510 kJ/kmol | 1,118,672 kJ/kmol | 0.16 |
| Fuel | a | b | r2 |
|---|---|---|---|
| Methane (CH4) | −68.284 | 2328.5 | 0.999 |
| Acetylene (C2H2) | −96.605 | 2909.7 | 0.999 |
| Ethylene (C2H4) | −80.18 | 2567.7 | 0.999 |
| Ethane (C2H6) | −71.182 | 2382 | 0.999 |
| Propylene (C3H6) | −77.774 | 2507.7 | 0.999 |
| Propane (Liquid) (C3H8) | −72.011 | 2381.7 | 0.999 |
| Propane (Gas) (C3H8) | −72.534 | 2395.6 | 0.999 |
| Butane (C4H10) | −72.946 | 2400.5 | 0.999 |
| Octane (Gas) (C8H18) | −73.701 | 2411.1 | 0.999 |
| Octane (Liquid) (C8H18) | −73.123 | 2395.6 | 0.999 |
| Dodecane (C12H26) | −73.967 | 2414.8 | 0.999 |
| Benzene (C6H6) | −80.915 | 2530.2 | 0.999 |
| Methyl Alcohol (Gas) (CH3OH) | −61.366 | 2334.1 | 0.999 |
| Methyl Alcohol (Liquid) (CH3OH) | −57.982 | 2231.9 | 0.999 |
| Ethyl Alcohol (Gas) (C2H5OH) | −66.645 | 2354.8 | 0.999 |
| Ethyl Alcohol (Liquid) (C2H5OH) | −64.404 | 2293.5 | 0.999 |
| Fuel | c | d | e | r2 |
|---|---|---|---|---|
| Methane (CH4) | 1187.1 | 2067.5 | 235,602 | 0.999 |
| Acetylene (C2H2) | 1442.5 | 4584.1 | 284,419 | 0.999 |
| Ethylene (C2H4) | 1780.5 | 4137.2 | 354,237 | 0.999 |
| Ethane (C2H6) | 2075.4 | 3967 | 428,564 | 0.999 |
| Propylene (C3H6) | 2683.4 | 5959.5 | 543,265 | 0.999 |
| Propane (Liquid) (C3H8) | 2958.2 | 5794.6 | 639,774 | 0.999 |
| Propane (Gas) (C3H8) | 2972.4 | 5831.9 | 621,081 | 0.999 |
| Butane (C4H10) | 3881.4 | 7678.6 | 813,235 | 0.999 |
| Octane (Gas) (C8H18) | 7431 | 15220 | 2,000,000 | 0.999 |
| Octane (Liquid) (C8H18) | 7392.8 | 15087 | 2,000,000 | 0.999 |
| Dodecane (C12H26) | 10964 | 22786 | 2,000,000 | 0.999 |
| Benzene (C6H6) | 4271.5 | 11620 | 887,039 | 0.999 |
| Methyl Alcohol (Gas) (CH3OH) | 896.75 | 1439.9 | 214,778 | 0.999 |
| Methyl Alcohol (Liquid) (CH3OH) | 887.72 | 1318.1 | 243,462 | 0.999 |
| Ethyl Alcohol (Gas) (C2H5OH) | 1826.9 | 3163.6 | 404,904 | 0.999 |
| Ethyl Alcohol (Liquid) (C2H5OH) | 1793.9 | 3044.4 | 435,784 | 0.999 |
Disclaimer/Publisher’s Note: The statements, opinions and data contained in all publications are solely those of the individual author(s) and contributor(s) and not of MDPI and/or the editor(s). MDPI and/or the editor(s) disclaim responsibility for any injury to people or property resulting from any ideas, methods, instructions or products referred to in the content. |
© 2024 by the author. Licensee MDPI, Basel, Switzerland. This article is an open access article distributed under the terms and conditions of the Creative Commons Attribution (CC BY) license (https://creativecommons.org/licenses/by/4.0/).
Share and Cite
Korukҫu, M.Ö. A Graphical User Interface for Calculating Exergy Destruction for Combustion Reactions. Processes 2024, 12, 294. https://doi.org/10.3390/pr12020294
Korukҫu MÖ. A Graphical User Interface for Calculating Exergy Destruction for Combustion Reactions. Processes. 2024; 12(2):294. https://doi.org/10.3390/pr12020294
Chicago/Turabian StyleKorukҫu, M. Özgün. 2024. "A Graphical User Interface for Calculating Exergy Destruction for Combustion Reactions" Processes 12, no. 2: 294. https://doi.org/10.3390/pr12020294
APA StyleKorukҫu, M. Ö. (2024). A Graphical User Interface for Calculating Exergy Destruction for Combustion Reactions. Processes, 12(2), 294. https://doi.org/10.3390/pr12020294

