Mechanism Analysis of Low-Frequency Oscillation Caused by VSG from the Perspective of Vector Motion
Abstract
1. Introduction
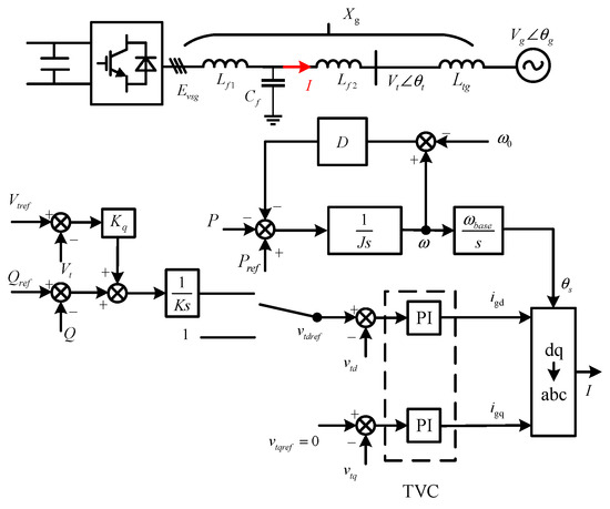
2. Modeling of VSG
2.1. Power Synchronization Control Loop
2.2. Reactive-Voltage Control Outer Loop
2.3. Terminal Voltage Control Loop
2.4. AC Current Control Loop
2.5. Coordinate Transformation
2.6. LCL Filter
2.7. Power Calculation
2.8. Simplification of Model
3. Mechanism Analysis
3.1. Mechanism Explanation without the Dynamic of vtdref
3.2. Mechanism Explanation with the Dynamic of vtdref
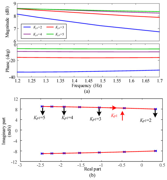
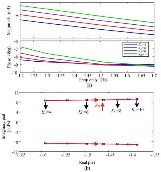
3.3. Influencing Factor
4. Simulation Verification
5. Conclusions
Author Contributions
Funding
Data Availability Statement
Conflicts of Interest
Nomenclature
| vtd, vtq | dq-axis terminal voltage. |
| Vt, θt | Amplitude and phase of the terminal voltage. |
| ed, eq | dq-axis internal voltage. |
| EVSG | Rotating vector of the internal voltage. |
| I, θI | Phase and amplitude of the current flowing into the grid. |
| igd,igq | dq-axis value of current flowing into the grid. |
| id, iq | The output current of a VSG. |
| Pe, Q | Output active and reactive power of a VSG. |
| J, D | Virtual inertia and damping coefficient. |
| Kp1, Ki1 | Proportional and integral parameters of the terminal voltage control. |
| Kp2, Ki2 | Proportional and integral parameters of the AC current control. |
| Kq | Voltage droop coefficient. |
| K | Proportional parameter of the reactive-voltage control outer loop. |
| Kfv | Voltage feed-forward coefficient. |
| ω0 | Nominal angular frequency. |
| ω, θs | VSG angular frequency and phase. |
| Vg, θg | Amplitude and phase of the infinity bus. |
| Xg | Reactance of total system inductors. |
| Lf, Cf | Inductor and capacitor of the filter. |
| Ltg | System inductance. |
| ref | Reference value. |
| s | Laplacian operator |
References
- Yuan, X.; Cheng, S.; Hu, J. Multi-time scale voltage and power angle dynamics in power electronics dominated large power systems. Proc. CSEE 2016, 36, 5145–5154. (In Chinese) [Google Scholar]
- Tao, G.; Wang, Y.; Wu, Y.; Chen, Y. Subsynchronous interaction analysis of PMSG based wind farm with AC networks. In Proceedings of the 2019 22nd International Conference on Electrical Machines and Systems (ICEMS), Harbin, China, 11–14 August 2019; pp. 1–5. [Google Scholar]
- Xie, X.; He, J.; Mao, H.; Li, H. New issues and classification of power system stability with high shares of renewables and power electronics. Proc. CSEE 2021, 41, 461–474. (In Chinese) [Google Scholar]
- Liu, F.; Liu, W.; Wang, H.; Li, Y.; Xu, Y. Review on Oscillation Mechanism and Analysis Methods of High Proportion Renewable Energy Power System. High Volt. Eng. 2022, 48, 95–113. (In Chinese) [Google Scholar]
- Zhuo, Z.; Zhang, N.; Xie, X.; Li, H.; Kang, C. Key technologies and developing challenges of power system with high proportion of renewable energy. Autom. Electr. Power Syst. 2021, 45, 171–191. (In Chinese) [Google Scholar]
- Rocabert, J.; Luna, A.; Blaabjerg, F.; Rodríguez, P. Control of Power Converters in AC Microgrids. IEEE Trans. Power Electron. 2012, 27, 4734–4749. [Google Scholar] [CrossRef]
- Wu, G.; Sun, H.; Zhao, B.; Xu, S.; Zhang, X.; Egea-Àlvarez, A.; Wang, S.; Li, G.; Li, Y.; Zhou, X. Low-Frequency Converter-Driven Oscillations in Weak Grids: Explanation and Damping Improvement. IEEE Trans. Power Syst. 2021, 36, 5944–5947. [Google Scholar] [CrossRef]
- Zhou, J.Z.; Ding, H.; Fan, S.; Zhang, Y.; Gole, A.M. Impact of Short-Circuit Ratio and Phase-Locked-Loop Parameters on the Small-Signal Behavior of a VSC-HVDC Converter. IEEE Trans. Power Deliv. 2014, 29, 2287–2296. [Google Scholar] [CrossRef]
- Huang, Y.; Yuan, X.; Hu, J.; Zhou, P. Modeling of VSC Connected to Weak Grid for Stability Analysis of DC-Link Voltage Control. IEEE J. Emerg. Sel. Top. Power Electron. 2015, 3, 1193–1204. [Google Scholar] [CrossRef]
- Ramírez, M.; Castellanos, R.; Calderón, J.G.; Malik, O.P. Impact Assessment of a VSC-HVDC Link on the Oscillation Modes of a Multi-machine System. In Proceedings of the 2018 IEEE PES Transmission & Distribution Conference and Exhibition-Latin America (T&D-LA), Lima, Peru, 18–21 September 2018; pp. 1–5. [Google Scholar]
- Li, B.; Zhou, L.; Yu, X.; Zheng, C.; Liu, J. Improved power decoupling control strategy based on virtual synchronous generator. IET Electron. 2017, 10, 462–470. [Google Scholar] [CrossRef]
- Sun, D.W.; Liu, H.; Feng, F.Z. Comparison of inverter generators with different support control methods. Power Syst. Technol. 2020, 44, 4359–4367. [Google Scholar]
- Li, Y.; Gu, Y.; Green, T.C. Revisiting Grid-Forming and Grid-Following Inverters: A Duality Theory. IEEE Trans. Power Syst. 2022, 37, 4541–4554. [Google Scholar] [CrossRef]
- Liu, R.; Ding, L.; Xue, C.; Li, Y. Small-signal modelling and analysis of microgrids with synchronous and virtual synchronous generators. IET Energy Syst. Integr. 2024, 6, 45–61. [Google Scholar] [CrossRef]
- Liu, H.; Sun, D.; Song, P.; Cheng, X.; Zhao, F.; Tian, Y. Influence of virtual synchronous generators on low frequency oscillations. CSEE J. Power Energy Syst. 2022, 8, 1029–1038. [Google Scholar]
- Yu, Y.; Chaudhary, S.K.; Tinajero, G.D.A.; Xu, L.; Vasquez, J.C.; Guerrero, J.M. Active Damping for Dynamic Improvement of Multiple Grid-Tied Virtual Synchronous Generators. IEEE Trans. Ind. Electron. 2024, 71, 3673–3683. [Google Scholar] [CrossRef]
- Han, Y.; Sun, H.; Qin, S.; Zhu, T.; Wang, D. Low-frequency Stability Analysis of Voltage-Sourced Doubly-Fed Wind Power Grid-Connected System under Small Disturbance. Trans. China Electrotech. Soc. 2023, 38, 1312–1324, 1374. (In Chinese) [Google Scholar]
- Wang, D.; Sun, H.; Huang, B.; Han, Y.; Mao, Y.; Zhu, T. Analysis of Grid-connected Stability of Voltage-source-type PMSG-based Wind Turbine Basedon Virtual Synchronous Control. High Volt. Eng. 2022, 48, 3282–3294. (In Chinese) [Google Scholar]
- Ruan, J.; Shi, Z.; Yu, M.; Wang, S. Simplified damping analysis and suppression method for low-frequency oscillation introduced by virtual synchronous generator. J. Power Electron. 2021, 21, 1600–1610. [Google Scholar] [CrossRef]
- Lu, S.; Wang, T.; Liang, Y.; Cheng, S.; Cai, Y.; Wang, H.; Yang, J.; Sui, Y.; Yang, L. Low-Frequency Oscillation Analysis of Grid-Connected VSG System Considering Multi-Parameter Coupling. CMES 2022, 135, 2373–2386. [Google Scholar] [CrossRef]
- Wang, G.; Fu, L.; Hu, Q.; Liu, C.; Ma, Y. Analysis and control of low-frequency oscillation damping of virtual synchronous generator considering influence of voltage loop. Autom. Electr. Power Syst. 2022, 46, 177–184. (In Chinese) [Google Scholar]
- Lu, S.; Zhu, Y.; Dong, L.; Na, G.; Hao, Y.; Zhang, G.; Zhang, W.; Cheng, S.; Yang, J.; Sui, Y. Small-Signal Stability Research of Grid-Connected Virtual Synchronous Generators. Energies 2022, 15, 7158. [Google Scholar] [CrossRef]
- Zhang, M.; Fan, R.; Li, H.; Zhao, J.; Wang, T.; Chen, L. Identification and analysis of low-frequency oscillation in a multi-grid-forming-VSC grid-connected system. Electronics 2023, 12, 3740. [Google Scholar] [CrossRef]
- Hong, Z.; Xu, H.; Hou, Z.; Zhan, M. Origin of anomalous instability of grid-forming converters tied to stiff grid. IET Renew. Power Gener. 2023, 17, 2563–2574. [Google Scholar] [CrossRef]

















| Parameter | Value | Parameter | Value |
|---|---|---|---|
| Sbase | 600 MVA | Vbase | 800 V |
| D | 60 | J | 8 |
| Pref | 0.7 | Vg | 1.05 |
| K | 10 | Kq | 100 |
| Kp1 | 3.5 | Ki1 | 5 |
| Kp2 | 0.5 | Ki2 | 20 |
| Lf1 | 0.01 pu | Lf2 | 0.001 pu |
| Cf | 0.05 pu | Ltg | 0.289 pu |
| LT | 0.1 pu | Kfv | 1 |
Disclaimer/Publisher’s Note: The statements, opinions and data contained in all publications are solely those of the individual author(s) and contributor(s) and not of MDPI and/or the editor(s). MDPI and/or the editor(s) disclaim responsibility for any injury to people or property resulting from any ideas, methods, instructions or products referred to in the content. |
© 2024 by the authors. Licensee MDPI, Basel, Switzerland. This article is an open access article distributed under the terms and conditions of the Creative Commons Attribution (CC BY) license (https://creativecommons.org/licenses/by/4.0/).
Share and Cite
Zhang, H.; Zhou, Y.; He, W.; Hu, J.; Huang, W.; Li, W.; Zhai, S. Mechanism Analysis of Low-Frequency Oscillation Caused by VSG from the Perspective of Vector Motion. Processes 2024, 12, 2303. https://doi.org/10.3390/pr12102303
Zhang H, Zhou Y, He W, Hu J, Huang W, Li W, Zhai S. Mechanism Analysis of Low-Frequency Oscillation Caused by VSG from the Perspective of Vector Motion. Processes. 2024; 12(10):2303. https://doi.org/10.3390/pr12102303
Chicago/Turabian StyleZhang, Hongqiang, Yunpeng Zhou, Wei He, Jiabing Hu, Wei Huang, Wenyun Li, and Suwei Zhai. 2024. "Mechanism Analysis of Low-Frequency Oscillation Caused by VSG from the Perspective of Vector Motion" Processes 12, no. 10: 2303. https://doi.org/10.3390/pr12102303
APA StyleZhang, H., Zhou, Y., He, W., Hu, J., Huang, W., Li, W., & Zhai, S. (2024). Mechanism Analysis of Low-Frequency Oscillation Caused by VSG from the Perspective of Vector Motion. Processes, 12(10), 2303. https://doi.org/10.3390/pr12102303

