Next Article in Journal
Adaptive Enhancement of Thermal Infrared Images for High-Voltage Cable Buffer Layer Ablation
Next Article in Special Issue
A Modified Control Strategy for Three-Phase Four-Switch Active Power Filters Based on Fundamental Positive Sequence Extraction
Previous Article in Journal
The Analysis of the ZnO/Por-Si Hierarchical Surface by Studying Fractal Properties with High Accuracy and the Behavior of the EPR Spectra Components in the Ordering of Structure
Previous Article in Special Issue
Mechanism Analysis of Low-Frequency Oscillation Caused by VSG from the Perspective of Vector Motion
 
 
Font Type:
Arial Georgia Verdana
Font Size:
Aa Aa Aa
Line Spacing:
Column Width:
Background:
Article

Real-Time Economic Dispatching for Microgrids Based on Flexibility Envelopes

School of Automation, Nanjing University of Science and Technology, Nanjing 210094, China
*
Author to whom correspondence should be addressed.
Processes 2024, 12(11), 2544; https://doi.org/10.3390/pr12112544
Submission received: 11 October 2024 / Revised: 11 November 2024 / Accepted: 12 November 2024 / Published: 14 November 2024

Abstract

The core function of a microgrid controller is to compute and distribute a set points related to the distributed energy resources and controllable loads to ensure optimal performance. The development of a real-time economic dispatching algorithm that enhances the operation of microgrids, particularly those involving wind, diesel, and storage systems, is the aim of this paper. The proposed algorithm is based on the flexibility envelope concept, which enables efficient, real-time dispatching, without the need for professional optimization software. The main objective of this paper is to provide a cost-effective and practical solution for managing uncertainties in terms of renewable energy generation and load demand. The algorithm is tested on a microgrid energy management system, in both grid-connected and islanded operation modes. The results demonstrate that the proposed algorithm achieves significant cost reductions compared to a rule-based myopic policy, while closely approximating the optimal dispatch results obtained from offline professional optimization tools.

1. Introduction

A microgrid is a group of interconnected loads and distributed energy resources (DERs) with clearly defined electrical boundaries that act as a single controllable entity with respect to the grid. It is capable of connecting and disconnecting from the grid to enable operation in both grid-connected and islanded modes [1,2]. In its controller, a microgrid has an energy management system (EMS) that computes and distributes a set points related to the DER units and controllable loads [3,4]. As a central piece in the microgrid, the EMS is capable of the following: (a) enabling the integration of renewable energy resources with conventional generation resources and maximizing the use of renewable energy generation. This requires the EMS to minimize the amount of renewable energy curtailment. (b) The EMS is capable of enabling the integration of energy storage units [5]. The set point in terms of the storage SOC can be defined as a function of the anticipated use of the battery storage asset. (c) The EMS is capable of monitoring the system’s electrical interchange with the grid. The purpose of the EMS is to make the power import/export to the grid constant at the contractual value, or 0 for an isolated microgrid. (d) The EMS is capable of optimizing the dispatch of DERs to reduce the total cost of the energy and improve the reliability of the energy supply [6,7]. Therefore, microgrids are receiving increasing attention as a means to achieve cost savings and environmental benefits [8,9].
Microgrid energy management has been studied for a number of years. A stochastic formulation for microgrid energy scheduling that minimizes the expected operational cost and power losses, while accommodating the intermittent nature of renewable energy resources, has been proposed in reference [10]. An ergodic energy management framework for microgrid dispatching, where the active power curtailment and reactive power compensation are formulated as a stochastic optimization problem, has been developed by the authors of [11]. A two-stage stochastic programming approach has been presented in [12], to improve the resilience of microgrids.
Stochastic planning is effective in terms of reducing operational costs, while allowing the integration of high levels of renewable energy generation without sacrificing system reliability. However, stochastic methods suffer from the curse of dimensionality, which makes them computationally intractable for practical applications [13]. To alleviate this problem, robust planning methods are relied upon by microgrid operators for operational planning. A robust optimization approach for the optimal operation of microgrids, assuming that the power output of renewable energy generation randomly varies within a bounded uncertainty set, has been proposed in reference [14]. The scheduling problem is modeled as a two-stage robust optimization approach and is solved by a column-and-constraint generation algorithm. A model for the microgrid investment planning problem, with uncertain physical and financial information, is presented in reference [15]; where a robust optimization approach is adopted for considering forecast errors in regard to the load, variable renewable energy generation, and market prices.
A deterministic uncertainty set is used to model the uncertainties in the robust optimization approach. Many different modeling techniques for uncertainty sets have been proposed in the existing literature. A convex polytope uncertainty set for modeling the uncertain power balance dynamics in microgrids has been developed in reference [16]. The concept of the dispatchable region of variable wind generation has been proposed in reference [17] and its geometrical properties have been revealed. This region, which is a polytope, indicates exactly how much nodal injected wind uncertainty a power system can handle. The flexibility envelope method, which uses a flexibility requirement envelope to represent the uncertainty set, has been proposed by the authors in [18,19,20]. By enclosing the flexibility requirement envelope, with the aggregate flexibility envelope of resources, the planned reserve will cover a certain percentage of variability and uncertainty.
A framework that applies the flexibility envelope method proposed in [18,19,20] to the economic dispatching problem in regard to a wind–diesel–storage microgrid is first developed in this paper. This framework is formulated as a mixed-integer linear programming (MILP) model. Subsequently, a real-time version of this framework is proposed. A real-time algorithm that can be applied to the real-time economic dispatching of a wind–diesel–storage microgrid, without using any professional optimization software, is presented. A flowchart of the methodology proposed in this paper can be seen in Figure 1. Our contributions put forward in this paper can be summarized as follows:
(1)
Flexibility envelopes for real-time dispatching are introduced. A novel application of flexibility envelopes for real-time economic dispatching in regard to a wind–diesel–storage microgrid is proposed. A computationally efficient approach to managing renewable energy variability, which does not rely on complex optimization software, is provided by this method;
(2)
A real-time dispatching algorithm is developed. A real-time dispatching algorithm is developed based on the flexibility envelope method, which enables real-time decision-making without the need for professional solvers. Reliable operation is ensured by this algorithm, while minimizing the energy costs and renewable energy curtailment involved;
(3)
A comparison with traditional approaches is made. Through comprehensive case studies, the proposed real-time algorithm is shown to outperform traditional myopic policies, achieving lower energy generation costs and maximizing renewable energy utilization, while offering comparable results to offline optimization methods.
The remainder of this paper is organized as follows. The flexibility envelope construction and its application in terms of modeling renewable energy uncertainties are introduced in Section 2. The economic dispatch problem related to a wind–diesel–storage microgrid is formulated in Section 3, with the flexibility envelope method being incorporated. The proposed real-time dispatching algorithm is presented in Section 4 and an explanation is provided on how it operates without the need for professional optimization software. In Section 5, the effectiveness of the proposed methodology is demonstrated through two case studies; one in relation to the use of a grid-connected mode and, the other, using an islanded mode. Finally, the paper is concluded in Section 6, by summarizing the key findings and discussing potential areas for future research.

2. Quantifying Flexibility Requirement Envelopes

The flexibility envelope method, as originally proposed in [18,19,20], was introduced to represent the uncertainty in renewable energy generation. This method is used to construct a flexibility requirement envelope that captures a certain percentage of variability and uncertainty in regard to renewable energy generation, such as wind power. The predicted variability is enclosed within upper and lower bounds by the flexibility envelope, ensuring that the power system can handle deviations in energy generation within these boundaries.
In the context of economic dispatching for microgrids, this flexibility envelope method is adopted to address the specific challenges of balancing supply and demand in real time. Microgrids, which typically integrate renewable energy sources like wind and solar power with conventional energy generation and storage systems, are faced with significant uncertainties due to the intermittent nature of renewable resources. An adaptation of the flexibility envelope method, which focuses on two key aspects, is presented below:
(1)
Real-time dispatching
Real-time decision-making is required by microgrids to adjust the output of the DERs and storage systems, unlike traditional power systems that rely on offline optimization. Dynamic boundaries are provided by the flexibility envelope for real-time adjustments, within which the system can operate safely. This ensures that fluctuations in wind power output can be reacted to by the microgrid controller, without the need for complex optimization software.
(2)
Economic optimization
In addition to managing uncertainties, the flexibility envelope is customized to minimize the energy generation costs, by optimizing the dispatch of wind power, diesel generators, and storage systems. By incorporating a flexibility envelope into the economic dispatch problem, the system is guaranteed to remain cost effective, while the utilization of the renewable energy is maximized. The variability of wind power is tracked by the envelope and the diesel generator and storage usage are adjusted accordingly by the dispatching algorithm, preventing excessive wind power curtailment or unnecessary diesel consumption.
Thus, the flexibility envelope method is adapted for the economic dispatch problem in microgrids by integrating it into a real-time dispatching algorithm that not only handles uncertainties, but also reduces the operational costs and maximizes the use of renewable energy.
The flexibility requirement envelope is developed using the approach in [16]. For the sake of self-containment, the approach is briefly introduced below.
The uncertainties brought about by wind power are considered here. A persistence forecast is usually used in forecasting intra-hour wind power. The forecast of wind power is deemed to be constant in a persistence forecast, during each planning period. In real-time, the actual wind power output will deviate from this forecast. Let w (t, τ) be the deviation, then:
w ( t , τ ) = δ ^ ( t + τ ) δ ( t + τ ) = δ ( t ) δ ( t + τ ) = w ( τ )
Since the forecast of wind power is deemed to be constant in each planning period (persistence forecast), it can be obtained that δ ^ ( t + τ ) = δ ( t ) . Also, the forecast error is assumed to be stationary, thus w (t, τ) = w (τ).
The probability distribution of w (τ) can be computed empirically for every τ, using a relative frequency plot. Then, the stationary probability distribution of w (τ) is found. For example, a normalized histogram (in blue) of w (τ) in a wind farm for τ = 60 min is shown in Figure 2, which can be fitted to a Laplace distribution (red line). Usually, the length of each time step is set to be TΔ = 5 min. And the length of the forecast horizon is set to be 1 h. Therefore, τ ∈ ΞH = {5, 10, 15, 20, 25, 30, 35, 40, 45, 50, 55, 60} min.
The flexibility requirement envelope can be constructed by computing the interval { e γ ( τ ) , e γ ( τ ) } that encloses γ percent of the probability in the empirical probability density function, where e γ ( τ ) and e γ ( τ ) are defined as follows. The function f (τ, x) is the empirical probability density function associated with w (τ).
e γ ( τ ) + f ( τ , x ) d x = 1 + γ 2
e γ ( τ ) f ( τ , x ) d x = 1 γ 2
Afterwards, connect the e γ ( τ ) and e γ ( τ ) for all the τs and a flexibility requirement envelope { e γ , e γ } can be found that encompasses γ percent of the possible realizations of the wind power trajectory in the planning period.

3. The Framework of Microgrid Real-Time Economic Dispatching Based on the Flexibility Envelope Method

In adapting the flexibility envelope method to the economic dispatch problem for microgrids, several novel modifications have been introduced to address the unique requirements of real-time operation. Unlike large-scale power systems that can rely on offline optimization, microgrids need to make rapid, decentralized dispatching decisions to accommodate fluctuating renewable energy sources, such as wind and solar power. The following innovations ensure the flexibility envelope method is practical and effective in this context:
(1)
Integration of real-time uncertainty management
The flexibility envelope method is customized to dynamically capture the uncertainty in renewable energy generation. This is particularly important for microgrids, where the wind power output can vary unpredictably within short timeframes. The flexibility envelope is continuously updated based on real-time data, ensuring that the system can react to fluctuations without over-relying on backup generation (e.g., diesel) or excessive curtailment of renewable power. This real-time adaptability is a robust solution for balancing supply and demand in an environment characterized by uncertainty.
(2)
Cost-efficient dispatching of DERs
The use of wind power, diesel generation, and energy storage units is optimized by the proposed dispatch algorithm, through the integration of a flexibility envelope into the objective function. This allows the system to prioritize renewable energy, while minimizing the cost of diesel generation and managing the state-of-charge of the storage system. The flexibility envelope ensures that the dispatch decisions account for both the current and future variability of renewable energy, making it possible to plan the most cost effective use of resources over time. This is a key contribution, as most existing methods either focus on day-ahead scheduling or rely on computationally expensive optimization tools that are not feasible for real-time dispatch.
(3)
No need for professional optimization software
A critical innovation in terms of the proposed method is that it eliminates the reliance on expensive, professional optimization solvers (such as CPLEX or GAMS) to perform dispatching decisions. Instead, a lightweight, real-time solution is provided by the flexibility envelope-based algorithm, which can be implemented in microgrid controllers using standard computational resources. This makes the method more accessible and cost effective for smaller scale, real-world microgrid applications, where budgets and computational resources are often limited. The method achieves near-optimal performance without the need for large-scale optimization processes, making it highly practical for deployment in both grid-connected and islanded microgrids.
In this section, the framework that applies the flexibility envelope method to microgrid economic dispatching is presented. The target wind–diesel–storage microgrid, which is studied in this paper, consists of one diesel generator, one storage system, one wind plant, one curtailable load, and one critical load. A single-line diagram of the microgrid system is shown in Figure 3.

3.1. Objective Function

The objectives associated with the microgrid EMS discussed here are as follows: (a) a reduction in the energy costs; (b) a reduction in load curtailment (an improvement in the reliability of the service); and (c) maximizing the use of the renewable energy generated (a reduction in renewable power curtailment).
min   b P m t ( t ) + c u m t ( t ) + π d d C ( t ) + π w δ C ( t ) + τ Ξ H b P m t ( τ ) + P m t ( τ ) + c u m t ( τ ) + u m t ( τ ) + τ Ξ H π d d C ( τ ) + d C ( τ ) + τ Ξ H π w δ C ( τ ) + δ C ( τ )

3.2. Constraints

(1)
The dispatch for time t:
P m t ( t ) + P e s s + ( t ) P e s s ( t ) + P e p s ( t ) = d c r i ( t ) + d c u r ( t ) d C ( t ) δ ( t ) δ C ( t )
u m t ( t ) P m t min ( t ) P m t ( t ) u m t ( t ) P m t max ( t ) ,   u m t ( t ) { 0 , 1 }
0 P e s s + ( t ) u e s s + ( t ) P e s s max ,   u e s s ( t ) P e s s min P e s s ( t ) 0
E e s s ( t ) = E e s s ( t 1 ) + P e s s ( t ) T Δ η c P e s s + ( t ) T Δ / η d
E e s s min E e s s ( t ) E e s s max
u e s s + ( t ) + u e s s ( t ) = 1 ,   u e s s + ( t ) , u e s s ( t ) { 0 , 1 }
0 d C ( t ) d c u r ( t ) ,   0 δ C ( t ) δ ( t )
(2)
Envelope tracking up in regard to horizon τ ∈ ΞH:
P m t ( τ ) + P e s s + ( τ ) P e s s ( τ ) + P e p s ( t + τ ) + d C ( τ ) δ C ( τ ) = d c r i ( t + τ ) + d c u r ( t + τ ) e γ ( τ )
u m t ( τ ) P m t min P m t ( τ ) u m t ( τ ) P m t max ,   u m t ( τ ) { 0 , 1 }
0 P e s s + ( τ ) u e s s + ( τ ) P e s s max ,   u e s s ( τ ) P e s s min P e s s ( τ ) 0
E e s s ( τ ) = E e s s ( τ 1 ) + P e s s ( τ ) T Δ η c P e s s + ( τ ) T Δ / η d
E e s s min E e s s ( τ ) E e s s max ,   E e s s ( 0 ) = E e s s ( t )
u e s s + ( τ ) + u e s s ( τ ) = 1 ,   u e s s + ( τ ) , u e s s ( τ ) { 0 , 1 }
0 d C ( τ ) d c u r ( t + τ ) ,   0 δ C ( τ ) δ ^ ( t + τ )
(3)
Envelope tracking down in regard to horizon τ ∈ ΞH:
P m t ( τ ) + P e s s + ( τ ) P e s s ( τ ) + P e p s ( t + τ ) + d C ( τ ) δ C ( τ ) = d c r i ( t + τ ) + d c u r ( t + τ ) e γ ( τ )
u m t ( τ ) P m t min P m t ( τ ) u m t ( τ ) P m t max ,   u m t ( τ ) { 0 , 1 }
0 P e s s + ( τ ) u e s s + ( τ ) P e s s max ,   u e s s ( τ ) P e s s min P e s s ( τ ) 0
E e s s ( τ ) = E e s s ( τ 1 ) + P e s s ( τ ) T Δ η c P e s s + ( τ ) T Δ / η d
E e s s min E e s s ( τ ) E e s s max ,   E e s s ( 0 ) = E e s s ( t )
u e s s + ( τ ) + u e s s ( τ ) = 1 ,   u e s s + ( τ ) , u e s s ( τ ) { 0 , 1 }
0 d C ( τ ) d c u r ( t + τ ) ,   0 δ C ( τ ) δ ^ ( t + τ )

4. Real-Time Economic Dispatching Algorithm

The flexibility envelope method is built upon by the real-time dispatching algorithm to enable microgrid controllers to make quick and effective dispatch decisions in response to real-time data. The following key adaptations to the flexibility envelope method are introduced:
(1)
Dynamic envelope tracking
The development of dynamic envelope tracking is one of the core contributions from this paper. This mechanism is used to continuously adjust the flexibility envelope based on real-time wind power data, storage levels, and load demand. The upper and lower bounds of the flexibility envelope are monitored by the algorithm, ensuring that the microgrid remains within safe operational limits, while maximizing the use of renewable energy. This adaptation is critical for handling the fast-changing conditions in microgrids and ensures that the dispatching strategy is always aligned with the latest state of the system;
(2)
Reduction in wind power curtailment
A significant improvement in this method is its ability to minimize renewable energy curtailment. The flexibility envelope is incorporated into the real-time dispatch process by the algorithm, which efficiently distributes excess wind energy to the storage systems or adjusts diesel generation to balance supply and demand. The envelope-based approach ensures that wind power is utilized to the fullest extent possible, only curtailing it when absolutely necessary to maintain system stability. This directly addresses one of the key challenges in renewable-rich microgrids, namely the need to balance cost efficiency with the integration of the maximum amount of renewable energy possible;
(3)
Fast and adaptive dispatching process
The dispatching process is designed to be computationally lightweight and fast, making it suitable for real-time operation. New information is continuously processed by the algorithm, which adjusts the output of the diesel generator, wind farm, and storage units, accordingly. The simplicity of the algorithm allows it to be run on standard microgrid controllers, providing a practical alternative to slower, more computationally intensive methods. This ensures that the microgrid can respond to changes in the load or energy generation with minimal delays, improving the overall reliability of the system.
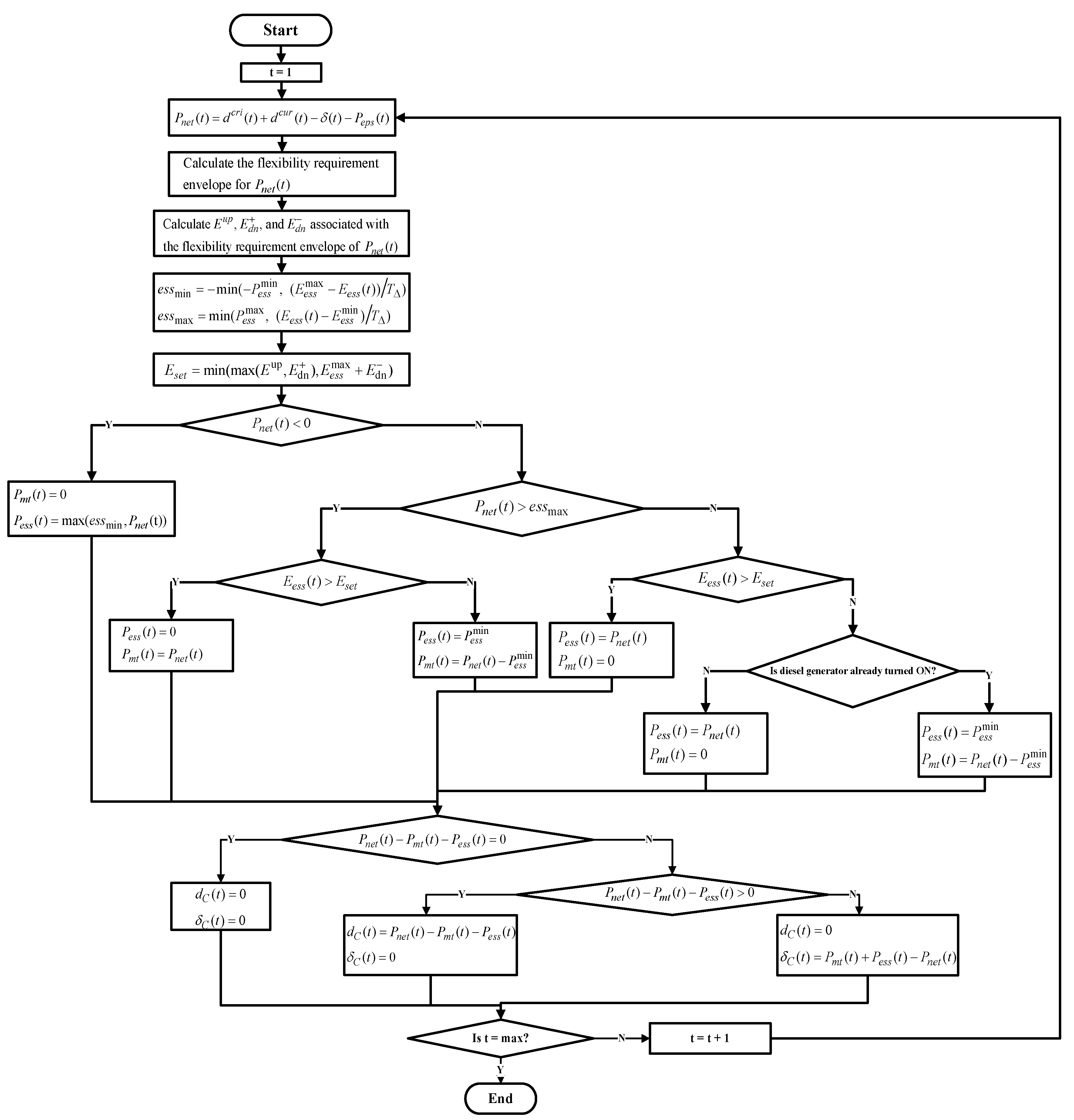
The framework proposed in Section 3 is formulated as a MILP problem. It can be solved directly using existing professional linear solvers, like CPLEX. However, such solvers are usually extremely expensive and people may not want to pay such a high price for them. Therefore, a real-time algorithm based on the proposed framework is developed in Section 3. This real-time algorithm can be directly applied to real-time economic dispatching by a wind–diesel–storage microgrid, as shown in Figure 3, without the need to use any optimization software.
Three quantities associated with the flexibility requirement envelope, for convenience, are defined.
The first quantity is the area under the upward branch of the flexibility requirement envelope, which is denoted by E up . As is shown in Figure 4, E up (in yellow) is the area bounded by the upward branch of the flexibility requirement envelope, the horizontal 0-axis, and the vertical line, when the upward branch intersects with the horizontal line of the maximum power limit of the storage system (here, the maximum storage power limit is 100 kW).
The second quantity is the positive area under the downward branch of the flexibility requirement envelope, which is denoted by E dn + . As is shown in Figure 5, E dn + (in blue) is the positive area bounded by the downward branch of the flexibility requirement envelope, the horizontal 0-axis, and the vertical 0-axis. Note that only the area under the horizontal line of the maximum power limit of the storage system is taken into account.
The third quantity is the negative area under the downward branch of the flexibility requirement envelope, which is denoted by E dn . As is shown in Figure 6, E dn (in green) is the negative area bounded by the downward branch of the flexibility requirement envelope, the horizontal 0-axis, and the vertical line at the end of the forecast horizon.
A flowchart on the process of the real-time algorithm is provided in Figure 7. Please note that the flexibility requirement envelope for Pnet (t) can be obtained by vertically flipping and shifting the flexibility requirement envelope for wind power that was introduced in Section 2.
It should be noted that the proposed flexibility envelope-based real-time dispatching algorithm is designed to be scalable and adaptable to larger systems. When applied to larger microgrids or interconnected systems with more DERs, such as wind, solar, and storage systems, the algorithm’s fundamental principles remain effective. The flexibility envelope method, which dynamically adjusts the dispatch of resources based on real-time uncertainties, is inherently flexible and can be applied to any sized system.
However, important considerations arise for larger systems. As the number of DERs and loads increases, the computational complexity may increase due to the need to track multiple flexibility envelopes simultaneously. Despite this, the algorithm’s lightweight computational design makes it well-suited for larger systems, without requiring professional optimization software. The algorithm’s performance will still be efficient, especially compared to traditional optimization approaches that become computationally expensive as the system’s size increases.
Furthermore, as the scale of the system grows, the coordination between the DERs and the management of the grid constraints becomes more critical. The algorithm can be extended to handle such complexity, by adjusting the aggregation of uncertainties across multiple resources. Future work will focus on testing the algorithm’s performance in regard to large-scale virtual power plants (VPPs) or interconnected microgrids, to evaluate its scalability and reliability under more complex operating conditions.

5. Case Study

5.1. Simulation Setup

The real-time algorithm proposed in Figure 8 is applied to the microgrid shown in Figure 3. The parameters of the system are provided in Table 1. The cost parameters of the diesel generator are b = 0.05 $/kWh and c = 54.08$. The charging and discharging efficiency of the storage system is ηc = ηd = 0.90. The power import/export to the grid is kept at the contractual value, or 0 for an isolated microgrid. The length of each time step is TΔ = 5 min.
Dispatch decisions are made every 5 min and the wind power varies randomly every 5 min as well. The set points in terms of the forecast horizon are ΞH = {5, 10, 15, 20, 25, 30, 35, 40, 45, 50, 55, 60} min. Each simulation is composed of TS = 10,000 time steps.
Three energy scheduling policies are simulated for comparison, as follows:
Policy 1: This is the proposed real-time algorithm shown in Figure 7. The parameter γ is set to be 0.95.
Policy 2: This is a myopic policy [21,22], where dispatch only occurs based on the lowest cost of electricity in the current time step. The flowchart in regard to this policy is shown in Figure 8.
Policy 3: This dispatch is based on the flexibility envelope method shown in (4)–(25), which is solved using GAMS. The parameter γ is set to be 0.95. The penalty factor of the load curtailment is πd = 100 $/kW. The penalty factor of the wind power curtailment is πw = 1000 $/kW.
To assess the quality of the scheduling decisions made by the various policies, the following metrics are calculated:
(1)
Total generation cost (TGC):
T G C = t = 1 T S b P m t ( t ) + c u m t ( t )
(2)
Energy not served (ENS):
E N S = T Δ t = 1 T S d C ( t )
(3)
Energy curtailed (EC):
E C = T Δ t = 1 T S δ C ( t )

5.2. Hardware Setup

The proposed algorithm is validated using power hardware-in-the-loop simulations. The OPAL-RT simulator is employed to model the microgrid network and the DERs in real time. The real-time HIL setup is comprised of one OPAL-RT real-time digital simulator, which emulates the distribution network and the DERs and provides an analog interface for a separate National Instruments digital controller. The NI/Compact RIO is programmed with NI/LabVIEW to implement the proposed real-time algorithm. An analog I/O card OP5110, from OPAL-RT Company, is used to connect the EMS and the real-time simulator. The EMS optimization script is implemented in the NI/Compact RIO and the EMS dispatch set points are passed to the NI/LabVIEW, which sends the values to the NI/Compact RIO, which interfaces with the real-time microgrid running on the OPAL-RT. Similarly, the real-time data are passed from the OPAL-RT to a desktop computer running the EMS, to perform the optimization. A schematic diagram of the related hardware implementation is shown in Figure 9. The data input during the simulation are for a 24 h period, thus enabling a real-time simulation for 24 h to be conducted.

5.3. Case Study 1—Grid-Connected Mode

The three EMS policies are applied to a grid-connected microgrid. The parameters of the microgrid are shown in Table 1. The power import from the POI is kept constant at 70 kW. The power import from the POI at 70 kW in terms of the grid-connected mode was fixed in regard to the decision to simulate a common operational scenario involving microgrids, where power exchanges with the main grid are constrained by contractual agreements or technical limitations. In many real-world microgrid applications, predefined limits on the amount of power that can be imported from or exported to the grid are set, either due to capacity restrictions of the interconnection infrastructure or agreements with the utility provider.
In this study, a 70 kW limit is assumed to reflect these constraints and allow us to focus on optimizing the internal energy resources (wind power, diesel generation, and storage) to meet the local demand, while adhering to this fixed POI set point. By doing so, the real-time dispatching algorithm is tasked with managing renewable energy variability and load demand, while ensuring that power exchanges with the grid remain constant at 70 kW. This simulates a typical scenario, where the microgrid must rely on its own resources for balancing the energy effectively, making the optimization of internal resources critical.
It is acknowledged that, in practice, such a set point could be dynamically established after optimizing the internal sources. However, in this case, the fixed POI power was intended to focus on evaluating the performance of the internal dispatching algorithm under predefined grid constraints.
The simulation results are shown in Table 2.
Policy 1 and Policy 2 are simulated in the real-time simulator. The wind power data are taken from the National Renewable Energy Laboratory (NREL) website [23].
The results of applying the proposed real-time dispatching algorithm (Policy 1) and the myopic policy (Policy 2) to a grid-connected microgrid are presented in the following figures (Figure 10, Figure 11, Figure 12, Figure 13, Figure 14 and Figure 15). These plots illustrate the performance of each policy across a 24 h simulation period, highlighting the differences in curtailment, generation, and storage behavior. The load curves of the curtailable loads over the 24 h period are shown in Figure 10. The variations in the loads indicate the amount of power demand that can be adjusted based on the dispatching decisions. The load is successfully managed without curtailment by the real-time algorithm, while a mismatch occurs in regard to the myopic policy, resulting in higher costs and potential curtailment. The wind power generation curve over the same period is presented in Figure 11. The wind power varies throughout the day and the dispatch decisions are dynamically adjusted in response to these fluctuations by the real-time algorithm. Optimal use of wind power without curtailment is ensured by the algorithm, as seen in Figure 15, which contrasts with the myopic policy’s frequent curtailment.
The output of the diesel generator and storage system is shown in Figure 12 and Figure 13, respectively. Under Policy 1, the diesel generator is made to operate more efficiently, with its output adjusted based on wind power availability and load demand. The storage system is effectively used to store excess wind energy and release it during periods of lower energy generation. In contrast, the generator and storage use are not optimized as effectively by the myopic policy. Figure 14 is used to show the power at the POI between the microgrid and the main grid. The real-time algorithm ensures that power exchanges with the grid are kept stable and within contractual limits, whereas larger fluctuations are experienced as a resulted of the myopic policy. Figure 15 shows the wind power curtailment for both policies. The real-time algorithm prevents any wind power from being curtailed, while the myopic policy, due to its inability to manage real-time fluctuations, leads to significant curtailment throughout the day.
In Case Study 1, it is clearly shown that the proposed real-time algorithm (Policy 1) significantly outperforms the myopic policy (Policy 2) in terms of the total generation cost, with costs being reduced by 22.6%. This demonstrates the effectiveness of the real-time algorithm in managing renewable energy variability, while minimizing costs. Additionally, the same cost performance is achieved by Policy 1 as the offline GAMS-based optimization (Policy 3), highlighting its ability to deliver near-optimal dispatch decisions without the need for professional optimization software. Importantly, zero curtailment of wind power is achieved by both Policy 1 and Policy 3, ensuring that the renewable energy is fully utilized, whereas substantial curtailment is caused by Policy 2, with 12,304 kWh of wind power wasted. This indicates that the myopic approach, while reliable in meeting the load, is far less efficient in integrating renewable energy. The real-time algorithm not only maximizes renewable energy utilization, but also maintains the reliability of the system, providing a cost-effective and practical solution for grid-connected microgrids. These results underscore the practical advantages of the real-time algorithm, which can be implemented in real-world systems without expensive optimization tools, offering both economic and environmental benefits.

5.4. Case Study 2—Islanded Mode

The three EMS policies are applied to an islanded microgrid. The parameters of the microgrid are shown in Table 1.
The simulation results are shown in Table 3.
Policy 1 and Policy 2 are also simulated in the real-time simulator in the islanded mode. The results are shown in the following plots (Figure 16, Figure 17 and Figure 18). The results of the real-time algorithm and myopic policy in terms of an islanded microgrid are represented by these figures. Since the microgrid is isolated from the main grid, all the power needs must be met locally. The curtailable load curve and the wind power curve are shown in Figure 10 and Figure 11.
The diesel generator output during the islanded operation is shown in Figure 16. Generator usage is optimized by the real-time algorithm, ensuring a reliable supply, while minimizing fuel consumption. The myopic policy, in contrast, leads to more frequent adjustments and inefficient use of the diesel generator. The storage system’s behavior is depicted in Figure 17. When using the real-time algorithm, the storage system operates more efficiently, storing excess energy and discharging it when needed in order to support the microgrid. The myopic policy, however, fails to utilize the storage system effectively, leading to unnecessary wind power curtailment. Wind power curtailment in the islanded mode is shown in Figure 18. Similar to the grid-connected mode, the real-time algorithm avoids curtailment entirely, ensuring full utilization of the renewable energy. The myopic policy again leads to significant curtailment, undermining the benefits offered by the wind power generated.
In Case Study 2, the advantages of the proposed real-time algorithm (Policy 1) over the myopic policy (Policy 2) are demonstrated when applied to an islanded microgrid. The results show that a 10.9% reduction in the total generation cost is achieved by Policy 1 compared to Policy 2, highlighting its efficiency in minimizing costs, while maintaining reliable operation. Furthermore, Policy 1 performs nearly as well as the GAMS-based optimization (Policy 3), with a negligible difference in the total generation cost, of less than 1%. Importantly, while significant wind power curtailment (3030.8 kWh) is caused by the myopic policy, zero curtailment is achieved by both the real-time algorithm and the GAMS-based approach. This demonstrates the ability of the real-time algorithm to fully utilize the renewable energy, ensuring that no wind power is wasted. Moreover, none of the policies resulted in unserved energy (ENS), which indicates that the critical load is reliably met under all conditions. These results underscore the dual benefits of the proposed real-time algorithm, namely that substantial cost savings are achieved and the maximum use of the renewable energy is ensured, all while maintaining system reliability. This makes the real-time algorithm a practical and effective solution for islanded microgrid operations.

6. Conclusions and Future Works

In this paper, a real-time algorithm based on flexibility envelopes for microgrid economic dispatching is developed. Through case studies, the value of the proposed algorithm is demonstrated. The results show that the energy generation cost of the real-time algorithm is significantly lower than that of a myopic rule-based policy, with a reduction of 22.6% in the grid-connected mode and 10.9% in the islanded mode of operation. Moreover, the energy generation cost achieved by the real-time algorithm is nearly the same as that obtained using GAMS, with a difference of less than 1%, indicating the strong economic efficiency of the proposed approach. Additionally, neither the load nor the wind power is curtailed by the proposed algorithm, ensuring the maximum utilization of renewable energy, while maintaining reliable system operation.
Further research could explore an extension of this approach to more complex microgrid configurations, such as those with multiple renewable energy sources or hybrid storage systems. The integration of demand-side management or advanced forecasting techniques for uncertainty modeling, including machine learning, could enhance the real-time adaptability of the algorithm. Furthermore, applying the algorithm to larger scale systems, such as virtual power plants or interconnected microgrids, would allow for a deeper understanding of its scalability and robustness under different operating conditions. Lastly, future work could focus on optimizing the algorithm’s computational performance for real-time applications in even more dynamic environments.

Author Contributions

Conceptualization, D.Z.; methodology, D.Z. and Y.H.; validation, C.Z. and Y.N.; formal analysis, D.Z., C.Z. and Y.N.; investigation, Y.H.; resources, D.Z. and Y.H.; data curation, C.Z. and Y.N. All authors have read and agreed to the published version of the manuscript.

Funding

This work is supported by the Science and Technology Program of the SGCC “Key technologies of active frequency support for mid and long distance offshore wind farm with multiple grid-forming converter connected via VSC-HVDC” (5108-202218280A-2-241-XG).

Data Availability Statement

The data presented in this study are available on request from the corresponding author due to (specify the reason for the restriction).

Acknowledgments

We would like to express our gratitude to all the reviewers and editors for providing valuable advice.

Conflicts of Interest

The authors declare no conflicts of interest.

Nomenclature

Sets
Ξ H Set of forecast horizons.
Variables
P m t ( t ) Power output of diesel generator at time t.
u m t ( t ) Commitment status (binary) of diesel generator at time t.
P e s s ( t ) Storage power output at time t.
P e s s + ( t ) , P e s s ( t ) Positive and negative part of storage power output at time t, P e s s ( t ) = P e s s + ( t ) P e s s ( t ) .
u e s s + ( t ) , u e s s ( t ) Commitment status (binary) of charging and discharging of storage system at time t.
E e s s ( t ) Energy holding capacity of storage system at time t.
d C ( t ) Curtailment of load at time t.
δ C ( t ) Curtailment of wind power at time t.
P m t ( τ ) Envelope tracking variable of diesel generator power output for horizon τ.
u m t ( τ ) Commitment status (binary) of diesel generator in regard to envelope tracking at τ.
P e s s + ( τ ) , P e s s ( τ ) Positive and negative part of envelope tracking variable of storage power output at horizon τ.
u e s s + ( τ ) , u e s s ( τ ) Commitment status (binary) of charging and discharging in terms of the storage system in envelope tracking at τ.
E e s s ( τ ) Envelope tracking variable of energy holding capacity of the storage system for horizon τ.
d C ( τ ) Envelope tracking variable of load curtailment for horizon τ.
δ C ( τ ) Envelope tracking variable of curtailment of wind power for horizon τ.
E up The area under the upward branch of the flexibility requirement envelope.
E dn + The positive area under the downward branch of the flexibility requirement envelope.
E dn The negative area under the downward branch of the flexibility requirement envelope.
Parameters
d c r i ( t ) Value of critical load at time t.
d c u r ( t ) Value of curtailable load at time t.
δ ( t ) Output of wind power at time t.
δ ^ ( t + τ ) Forecast of wind power at t + τ.
P e p s ( t ) Contractual value of power output at the point of interconnection (POI) with the distribution grid.
P n e t ( t ) Net load at time t, P n e t ( t ) = d c r i ( t ) + d c u r ( t ) δ ( t ) P e p s ( t ) .
P m t max , P m t min Maximum and minimum power limit of the diesel generator.
P e s s max , P e s s min Maximum and minimum power limit of the storage system.
E e s s max , E e s s min Maximum and minimum energy limit of the storage system.
η c , η d Charging and discharging efficiency.
b , c Cost parameters of the diesel generator.
π d Penalty factor of load curtailment.
π w Penalty factor of wind power curtailment.

References

  1. IEEE Std 2030.7-2017; IEEE Standard for the Specification of Microgrid Controllers. IEEE: Piscataway, NJ, USA, 2017.
  2. Sati, S.; Al-Durra, A.; Zeineldin, H.; EL-Fouly, T.; El-Saadany, E. Decentralized frequency restoration and stability enhancement for virtual synchronous machines at economic dispatch in islanded microgrid. Appl. Energy 2025, 377, 124544. [Google Scholar] [CrossRef]
  3. Joos, G.; Reilly, J.; Bower, W.; Neal, R. The need for standardization: The benefits to the core functions of the microgrid control system. IEEE Power Energy Mag. 2017, 15, 32–40. [Google Scholar] [CrossRef]
  4. Rouhani, S.H.; Su, C.; Mobayen, S.; Razmjooy, N.; Elsisi, M. Cyber resilience in renewable microgrids: A review of standards, challenges, and solutions. Energy 2024, 309, 133081. [Google Scholar] [CrossRef]
  5. Qi, N.; Huang, K.; Fan, Z.; Xu, B. Long-term energy management for microgrid with hybrid hydrogen-battery energy storage: A prediction-free coordinated optimization framework. Appl. Energy 2025, 377, 124485. [Google Scholar] [CrossRef]
  6. Cao, X.; Yang, X.; Li, L.; Shen, L.; Ma, W.; Yang, R.; Zou, H. Prediction model-assisted optimization scheduling strategy for renewable energy in the microgrid. Processes 2024, 12, 1786. [Google Scholar] [CrossRef]
  7. Huang, W.; Li, Q.; Jiang, Y.; Lu, X. Parametric dueling DQN- and DDPG-based approach for optimal operation of microgrids. Processes 2024, 12, 1822. [Google Scholar] [CrossRef]
  8. Quashie, M.; Bouffard, F.; Joos, G. Business cases for isolated and grid connected microgrids: Methodology and applications. Appl. Energy 2017, 205, 105–115. [Google Scholar] [CrossRef]
  9. Quashie, M.; Marnay, C.; Bouffard, F.; Joos, G. Optimal planning of microgrid power and operating reserve capacity. Appl. Energy 2018, 210, 1229–1236. [Google Scholar] [CrossRef]
  10. Su, W.; Wang, J.; Roh, J. Stochastic energy scheduling in microgrids with intermittent renewable energy resources. IEEE Trans. Smart Grid 2014, 5, 1876–1883. [Google Scholar] [CrossRef]
  11. Wang, G.; Kekatos, V.; Conejo, A.J.; Giannakis, G.B. Ergodic energy management leveraging resource variability in distribution grids. IEEE Trans. Power Syst. 2016, 31, 4765–4775. [Google Scholar] [CrossRef]
  12. Gholami, A.; Shekari, T.; Aminifar, F.; Shahidehpour, M. Microgrid scheduling with uncertainty: The quest for resilience. IEEE Trans. Smart Grid 2016, 7, 2849–2858. [Google Scholar] [CrossRef]
  13. Nosair, H.; Bouffard, F. Economic dispatch under uncertainty: The probabilistic envelopes approach. IEEE Trans. Power Syst. 2017, 32, 1701–1710. [Google Scholar] [CrossRef]
  14. Zhang, C.; Xu, Y.; Dong, Z.Y.; Ma, J. Robust operation of microgrids via two-stage coordinated energy storage and direct load control. IEEE Trans. Power Syst. 2017, 32, 2858–2868. [Google Scholar] [CrossRef]
  15. Khodaei, A.; Bahramirad, S.; Shahidehpour, M. Microgrid planning under uncertainty. IEEE Trans. Power Syst. 2015, 30, 2417–2425. [Google Scholar] [CrossRef]
  16. Khan, S.; Gawlik, W.; Palensky, P. Reserve capability assessment considering correlated uncertainty in microgrid. IEEE Trans. Sustain. Energy 2016, 7, 637–646. [Google Scholar] [CrossRef]
  17. Wei, W.; Liu, F.; Mei, S. Dispatchable region of the variable wind generation. IEEE Trans. Power Syst. 2015, 30, 2755–2765. [Google Scholar] [CrossRef]
  18. Nosair, H.; Bouffard, F. Flexibility envelopes for power system operational planning. IEEE Trans. Sustain. Energy 2015, 6, 800–809. [Google Scholar] [CrossRef]
  19. Nosair, H.; Bouffard, F. Reconstructing operating reserve: Flexibility for sustainable power systems. IEEE Trans. Sustain. Energy 2015, 6, 1624–1637. [Google Scholar] [CrossRef]
  20. Nosair, H.; Bouffard, F. Energy-centric flexibility management in power systems. IEEE Trans. Power Syst. 2016, 31, 5071–5081. [Google Scholar] [CrossRef]
  21. Powell, W. Approximate Dynamic Programming: Solving the Curses of Dimensionality; Wiley: Hoboken, NJ, USA, 2007. [Google Scholar]
  22. Zhu, J.; Li, D.; Chen, Y.; Chen, J.; Luo, Y. Parallel hybrid deep reinforcement learning for real-time energy management of microgrid. J. Mod. Power Syst. Clean Energy 2024. early access. [Google Scholar]
  23. National Renewable Energy Laboratory. Renewable Resource Data. 2017. Available online: https://www.nrel.gov/wind/data-tools.html (accessed on 29 January 2021).
Figure 1. Flowchart of the proposed methodology.
Figure 1. Flowchart of the proposed methodology.
Processes 12 02544 g001
Figure 2. Laplace PDF fitted to w (τ) at τ = 60 min.
Figure 2. Laplace PDF fitted to w (τ) at τ = 60 min.
Processes 12 02544 g002
Figure 3. Single-line diagram of the target microgrid system.
Figure 3. Single-line diagram of the target microgrid system.
Processes 12 02544 g003
Figure 4. Illustration of the area under the upward branch of the flexibility requirement envelope.
Figure 4. Illustration of the area under the upward branch of the flexibility requirement envelope.
Processes 12 02544 g004
Figure 5. Illustration of the positive area under the downward branch of the flexibility requirement envelope.
Figure 5. Illustration of the positive area under the downward branch of the flexibility requirement envelope.
Processes 12 02544 g005
Figure 6. Illustration of the negative area under the downward branch of the flexibility requirement envelope.
Figure 6. Illustration of the negative area under the downward branch of the flexibility requirement envelope.
Processes 12 02544 g006
Figure 7. Flowchart of the proposed real-time algorithm.
Figure 7. Flowchart of the proposed real-time algorithm.
Processes 12 02544 g007
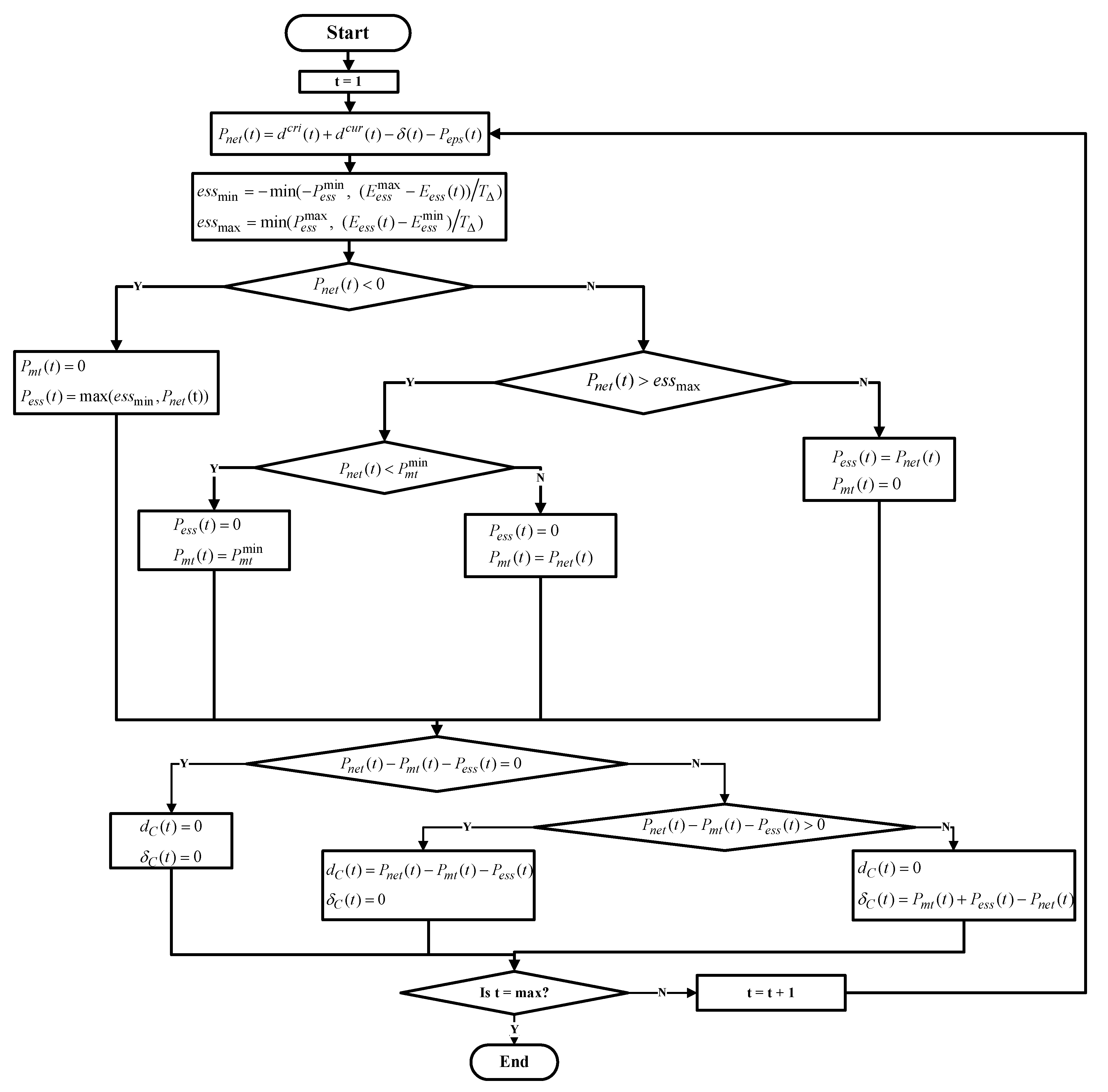
Figure 8. Flowchart of a myopic policy for comparison.
Figure 8. Flowchart of a myopic policy for comparison.
Processes 12 02544 g008
Figure 9. Schematic diagram of the hardware implementation.
Figure 9. Schematic diagram of the hardware implementation.
Processes 12 02544 g009
Figure 10. Curtailable load curve for the 24 h period.
Figure 10. Curtailable load curve for the 24 h period.
Processes 12 02544 g010
Figure 11. Wind power curve for the 24 h period.
Figure 11. Wind power curve for the 24 h period.
Processes 12 02544 g011
Figure 12. Real-time simulation results for diesel generator output.
Figure 12. Real-time simulation results for diesel generator output.
Processes 12 02544 g012
Figure 13. Real-time simulation results for storage output.
Figure 13. Real-time simulation results for storage output.
Processes 12 02544 g013
Figure 14. Real-time simulation results for POI power.
Figure 14. Real-time simulation results for POI power.
Processes 12 02544 g014
Figure 15. Real-time simulation results for wind power curtailment.
Figure 15. Real-time simulation results for wind power curtailment.
Processes 12 02544 g015
Figure 16. Real-time simulation results for diesel generator output.
Figure 16. Real-time simulation results for diesel generator output.
Processes 12 02544 g016
Figure 17. Real-time simulation results for storage output.
Figure 17. Real-time simulation results for storage output.
Processes 12 02544 g017
Figure 18. Real-time simulation results for wind power curtailment.
Figure 18. Real-time simulation results for wind power curtailment.
Processes 12 02544 g018
Table 1. Parameters of the microgrid.
Table 1. Parameters of the microgrid.
Load/GeneratorMin ValueMax Value
Curtailable load150 kW350 kW
Critical load50 kW50 kW
Storage−100 kW/10 kWh100 kW/90 kWh
Wind power0 kW150 kW
Diesel generator96 kW420 kW
Table 2. Performances of different policies in a grid-connected microgrid.
Table 2. Performances of different policies in a grid-connected microgrid.
EMS PolicyTGC ($)ENS (kWh)EC (kWh)
Policy 138.000
Policy 246.6012,304
Policy 338.000
Table 3. Performance of different policies in regard to an islanded microgrid.
Table 3. Performance of different policies in regard to an islanded microgrid.
EMS PolicyTGC ($)ENS (kWh)EC (kWh)
Policy 144.900
Policy 249.803030.8
Policy 344.500
Disclaimer/Publisher’s Note: The statements, opinions and data contained in all publications are solely those of the individual author(s) and contributor(s) and not of MDPI and/or the editor(s). MDPI and/or the editor(s) disclaim responsibility for any injury to people or property resulting from any ideas, methods, instructions or products referred to in the content.

Share and Cite

MDPI and ACS Style

Zhao, D.; Zhang, C.; Ning, Y.; Huo, Y. Real-Time Economic Dispatching for Microgrids Based on Flexibility Envelopes. Processes 2024, 12, 2544. https://doi.org/10.3390/pr12112544

AMA Style

Zhao D, Zhang C, Ning Y, Huo Y. Real-Time Economic Dispatching for Microgrids Based on Flexibility Envelopes. Processes. 2024; 12(11):2544. https://doi.org/10.3390/pr12112544

Chicago/Turabian Style

Zhao, Dawei, Chuanzhi Zhang, Yujie Ning, and Yuchong Huo. 2024. "Real-Time Economic Dispatching for Microgrids Based on Flexibility Envelopes" Processes 12, no. 11: 2544. https://doi.org/10.3390/pr12112544

APA Style

Zhao, D., Zhang, C., Ning, Y., & Huo, Y. (2024). Real-Time Economic Dispatching for Microgrids Based on Flexibility Envelopes. Processes, 12(11), 2544. https://doi.org/10.3390/pr12112544

Note that from the first issue of 2016, this journal uses article numbers instead of page numbers. See further details here.

Article Metrics

Back to TopTop