Study on the Skeleton Mechanism of Second-Generation Biofuels Derived from Platform Molecules
Abstract
1. Introduction
2. Initial Mechanism
2.1. Reaction Path Analysis
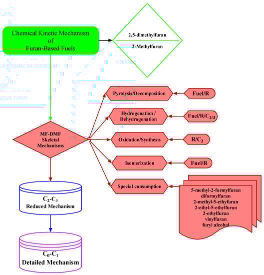
2.2. Construction of the Initial Mechanism
3. Optimization Mechanism with Genetic Algorithm
3.1. Genetic Algorithm
- (1)
- Adjusting the parameters of the Arrhenius equation for the MF-DMF sub-mechanism in the initial mechanism within a certain range, multiple mechanisms are randomly generated to constitute the primitive population Gen N.
- (2)
- By invoking the Chemkin-Pro program, the genetic algorithm analyzes the prediction accuracy of ignition delay (ID) and component concentration (CC) for each mechanism in the current population and also determines whether to continue the iteration or to output the results based on the difference between the prediction accuracy of the upper and lower generations of the population.
- (3)
- If the predicted difference between generations is greater than a threshold, the dominant individuals in the population of the current generation are selected for inheritance. These individuals are subjected to non-dominant stratification and crowding measures via selection, crossover, and mutation operations, and are ranked in order of superiority. The multiple new mechanisms thus generated serve as the offspring population, Gen N + 1.
- (4)
- Then, the calculation of steps (2) and (3) is repeated for Gen N + 1 until the reproduction of intergenerational difference is not greater than a threshold. Genetic termination then occurs and the final result is output as the optimal mechanism.
3.2. Optimal Mechanism
4. Validation of the Mechanism
4.1. Ignition Delay
4.1.1. ID in ST
4.1.2. ID in RCM
4.2. Verification of Component Concentrations
4.2.1. Jet-Stirred Reactor
4.2.2. Premixed Laminar Flame
4.3. Laminar Flame Speed
5. Conclusions
Supplementary Materials
Author Contributions
Funding
Informed Consent Statement
Data Availability Statement
Conflicts of Interest
References
- Centi, G.; Lanzafame, P.; Perathoner, S. Analysis of the alternative routes in the catalytic transformation of lignocellulosic materials. Catal. Today 2011, 167, 14–30. [Google Scholar] [CrossRef]
- Kim, S.; Im, H.; Yu, J.; Kim, K.; Kim, M.; Lee, T. Biofuel production from Euglena: Current status and techno-economic perspectives. Bioresour. Technol. 2023, 371, 128582. [Google Scholar] [CrossRef] [PubMed]
- Brêda, G.C.; Aguieiras, E.C.G.; Cipolatti, E.P.; Greco-Duarte, J.; Collaço, A.C.d.A.; Costa Cavalcanti, E.D.; de Castro, A.M.; Freire, D.M.G. Current approaches to use oil crops by-products for biodiesel and biolubricant production: Focus on biocatalysis. Bioresour. Technol. Rep. 2022, 18, 101030. [Google Scholar] [CrossRef]
- Yong, K.J.; Wu, T.Y. Second-generation bioenergy from oilseed crop residues: Recent technologies, techno-economic assessments and policies. Energy Convers. Manag. 2022, 267, 115869. [Google Scholar] [CrossRef]
- Melero, J.A.; Morales, G.; Paniagua, M.; López-Aguado, C. Chapter 11—Chemical routes for the conversion of cellulosic platform molecules into high-energy-density biofuels. In Handbook of Biofuels Production, 3rd ed.; Luque, R., Lin, C.S.K., Wilson, K., Du, C., Eds.; Woodhead Publishing: Sawston, UK, 2023; pp. 361–397. [Google Scholar] [CrossRef]
- Awasthi, M.K.; Sar, T.; Gowd, S.C.; Rajendran, K.; Kumar, V.; Sarsaiya, S.; Li, Y.; Sindhu, R.; Binod, P.; Zhang, Z.; et al. A comprehensive review on thermochemical, and biochemical conversion methods of lignocellulosic biomass into valuable end product. Fuel 2023, 342, 127790. [Google Scholar] [CrossRef]
- Mailaram, S.; Kumar, P.; Kunamalla, A.; Saklecha, P.; Maity, S.K. 3—Biomass, biorefinery, and biofuels. In Sustainable Fuel Technologies Handbook; Dutta, S., Mustansar Hussain, C., Eds.; Academic Press: Cambridge, MA, USA, 2021; pp. 51–87. [Google Scholar] [CrossRef]
- Khemthong, P.; Yimsukanan, C.; Narkkun, T.; Srifa, A.; Witoon, T.; Pongchaiphol, S.; Kiatphuengporn, S.; Faungnawakij, K. Advances in catalytic production of value-added biochemicals and biofuels via furfural platform derived lignocellulosic biomass. Biomass Bioenergy 2021, 148, 106033. [Google Scholar] [CrossRef]
- Jin, Z.-H.; Yu, D.; Liu, Y.-X.; Tian, Z.-Y.; Richter, S.; Braun-Unkhoff, M.; Naumann, C.; Yang, J.-Z. An experimental investigation of furfural oxidation and the development of a comprehensive combustion model. Combust. Flame 2021, 226, 200–210. [Google Scholar] [CrossRef]
- Kwon, H.; Lapointe, S.; Zhang, K.; Wagnon, S.W.; Pitz, W.J.; Zhu, J.; McEnally, C.S.; Pfefferle, L.D.; Xuan, Y. Sooting tendencies of 20 bio-derived fuels for advanced spark-ignition engines. Fuel 2020, 276, 118059. [Google Scholar] [CrossRef]
- Nishimura, S.; Ikeda, N.; Ebitani, K. Selective hydrogenation of biomass-derived 5-hydroxymethylfurfural (HMF) to 2,5-dimethylfuran (DMF) under atmospheric hydrogen pressure over carbon supported PdAu bimetallic catalyst. Catal. Today 2014, 232, 89–98. [Google Scholar] [CrossRef]
- Uygun, Y.; Ishihara, S.; Olivier, H. A high pressure ignition delay time study of 2-methylfuran and tetrahydrofuran in shock tubes. Combust. Flame 2014, 161, 2519–2530. [Google Scholar] [CrossRef]
- Wu, X.; Huang, Z.; Jin, C.; Wang, X.; Wei, L. Laminar Burning Velocities and Markstein Lengths of 2,5-Dimethylfuran-Air Premixed Flames at Elevated Temperatures. Combust. Sci. Technol. 2010, 183, 220–237. [Google Scholar] [CrossRef]
- Hoang, A.T.; Nižetić, S.; Ölçer, A.I. 2,5-Dimethylfuran (DMF) as a promising biofuel for the spark ignition engine application: A comparative analysis and review. Fuel 2021, 285, 119140. [Google Scholar] [CrossRef]
- An, Z.; Li, J. Recent advances in the catalytic transfer hydrogenation of furfural to furfuryl alcohol over heterogeneous catalysts. Green Chem. 2022, 24, 1780–1808. [Google Scholar] [CrossRef]
- Jiménez-Gómez, C.P.; Cecilia, J.A.; Alba-Rubio, A.C.; Cassidy, A.; Moreno-Tost, R.; García-Sancho, C.; Maireles-Torres, P. Tailoring the selectivity of Cu-based catalysts in the furfural hydrogenation reaction: Influence of the morphology of the silica support. Fuel 2022, 319, 123827. [Google Scholar] [CrossRef]
- Li, M.; Peng, J.; Lu, Z.; Zhu, P. Research progress on carbon sources and sinks of farmland ecosystems. Resour. Environ. Sustain. 2023, 11, 100099. [Google Scholar] [CrossRef]
- Fan, W.; Yang, S.; Xu, K.; Zhu, M.; Xu, J. Analysis of the Ignition Behavior Based on Similarity Factor Method. Energies 2021, 14, 873. [Google Scholar] [CrossRef]
- Fan, W.; Jia, M.; Chang, Y.; Xie, M. Understanding the Relationship between Cetane Number and the Ignition Delay in Shock Tubes for Different Fuels Based on a Skeletal Primary Reference Fuel (n-Hexadecane/Iso-cetane) Mechanism. Energy Fuels 2015, 29, 150416074949000. [Google Scholar] [CrossRef]
- Somers, K.P.; Simmie, J.M.; Gillespie, F.; Conroy, C.; Black, G.; Metcalfe, W.K.; Battin-Leclerc, F.; Dirrenberger, P.; Herbinet, O.; Glaude, P.-A.; et al. A comprehensive experimental and detailed chemical kinetic modelling study of 2,5-dimethylfuran pyrolysis and oxidation. Combust. Flame 2013, 160, 2291–2318. [Google Scholar] [CrossRef]
- Tran, L.-S.; Wang, Z.; Carstensen, H.-H.; Hemken, C.; Battin-Leclerc, F.; Kohse-Höinghaus, K. Comparative experimental and modeling study of the low- to moderate-temperature oxidation chemistry of 2,5-dimethylfuran, 2-methylfuran, and furan. Combust. Flame 2017, 181, 251–269. [Google Scholar] [CrossRef]
- Fan, W.; Chang, Y.; Niu, B.; Wang, Y. Numerical Simulation of the Combustion Characteristics of Aviation Kerosene Based on Non-dominated Sorting Genetic Algorithm. J. Henan Inst. Technol. 2020, 28, 9. [Google Scholar]
- Niu, B.; Jia, M.; Xu, G.; Chang, Y.; Xie, M. Efficient Approach for the Optimization of Skeletal Chemical Mechanisms with Multiobjective Genetic Algorithm. Energy Fuels 2018, 32, 7086–7102. [Google Scholar] [CrossRef]
- Xu, Y.; Zhang, H.; Huang, L.; Qu, R.; Nojima, Y. A Pareto Front grid guided multi-objective evolutionary algorithm. Appl. Soft Comput. 2023, 136, 110095. [Google Scholar] [CrossRef]
- Pandey, H.M. 3—State of the art: Genetic algorithms and premature convergence. In State of the Art on Grammatical Inference Using Evolutionary Method; Pandey, H.M., Ed.; Academic Press: Cambridge, MA, USA, 2022; pp. 35–124. [Google Scholar] [CrossRef]
- Andre, J.; Siarry, P.; Dognon, T. An improvement of the standard genetic algorithm fighting premature convergence in continuous optimization. Adv. Eng. Softw. 2001, 32, 49–60. [Google Scholar] [CrossRef]
- Schaffer, J.D.; Eshelman, L.J.; Offutt, D. Spurious Correlations and Premature Convergence in Genetic Algorithms. In Foundations of Genetic Algorithms; Rawlins, G.J.E., Ed.; Elsevier: Amsterdam, The Netherlands, 1991; Volume 1, pp. 102–112. [Google Scholar]
- Eldeeb, M.A.; Akih-Kumgeh, B. Reactivity Trends in Furan and Alkyl Furan Combustion. Energy Fuels 2014, 28, 6618–6626. [Google Scholar] [CrossRef]
- Xu, N.; Tang, C.; Meng, X.; Fan, X.; Tian, Z.; Huang, Z. Experimental and Kinetic Study on the Ignition Delay Times of 2,5-Dimethylfuran and the Comparison to 2-Methylfuran and Furan. Energy Fuels 2015, 29, 5372–5381. [Google Scholar] [CrossRef]
- Li, S.; Huang, C.; Yang, C.; Yu, W.; Liu, J.; Zhang, T. A Reduced Reaction Mechanism for Diesel/2-Methyltetrahydrofuran Dual-Fuel Engine Application. Energies 2022, 15, 7677. [Google Scholar] [CrossRef]
- Wang, S.; Liang, Y.; Zhu, J.; Raza, M.; Li, J.; Yu, L.; Qian, Y.; Lu, X. Experimental and modeling study of the autoignition for diesel and n-alcohol blends from ethanol to n-pentanol in shock tube and rapid compression machine. Combust. Flame 2021, 227, 296–308. [Google Scholar] [CrossRef]
- Zhou, W.; Liang, Y.; Pei, X.; Zhang, Y.; Yu, L.; Lu, X. Autoignition of methyl palmitate in low to intermediate temperature: Experiments in rapid compression machine and kinetic modeling. Combust. Flame 2023, 249, 112619. [Google Scholar] [CrossRef]
- Xu, N.; Wu, Y.; Tang, C.; Zhang, P.; He, X.; Wang, Z.; Huang, Z. Experimental study of 2,5-dimethylfuran and 2-methylfuran in a rapid compression machine: Comparison of the ignition delay times and reactivity at low to intermediate temperature. Combust. Flame 2016, 168, 216–227. [Google Scholar] [CrossRef]
- Togbé, C.; Tran, L.-S.; Liu, D.; Felsmann, D.; Oßwald, P.; Glaude, P.-A.; Sirjean, B.; Fournet, R.; Battin-Leclerc, F.; Kohse-Höinghaus, K. Combustion chemistry and flame structure of furan group biofuels using molecular-beam mass spectrometry and gas chromatography—Part III: 2,5-Dimethylfuran. Combust. Flame 2014, 161, 780–797. [Google Scholar] [CrossRef]
- Ma, X.; Jiang, C.; Xu, H.; Shuai, S.; Ding, H. Laminar Burning Characteristics of 2-Methylfuran Compared with 2,5-Dimethylfuran and Isooctane. Energy Fuels 2013, 27, 6212–6221. [Google Scholar] [CrossRef]
- Wu, X.; Huang, Z.; Wang, X.; Jin, C.; Tang, C.; Wei, L.; Law, C.K. Laminar burning velocities and flame instabilities of 2,5-dimethylfuran–air mixtures at elevated pressures. Combust. Flame 2011, 158, 539–546. [Google Scholar] [CrossRef]
- Konnov, A.A.; Mohammad, A.; Kishore, V.R.; Kim, N.I.; Prathap, C.; Kumar, S. A comprehensive review of measurements and data analysis of laminar burning velocities for various fuel+air mixtures. Prog. Energy Combust. Sci. 2018, 68, 197–267. [Google Scholar] [CrossRef]













| Major Categories | Sub-Categories | Reaction Number |
|---|---|---|
| Pyrolysis/decomposition | Fuel decomposition | r01 |
| R decomposition | r02 | |
| Intermediate pyrolysis | r03 | |
| Hydrogenation/ dehydrogenation | C2 hydrogenation | r04 |
| C3 hydrogenation | r05 | |
| Fuel dehydrogenation | r06 | |
| R dehydrogenation | r07 | |
| C3 dehydrogenation | r08 | |
| Oxidation/synthesis | R + O2 = ROO | r09 |
| R + O = RO | r10 | |
| R + HO2 = RO + OH | r11 | |
| C2 synthesized with OH | r12 | |
| C2 synthesized with CH3 | r13 | |
| Isomerization | R-isomerization | r14 |
| Special consumption | 5-Methyl-2-formylfuran consumption | r15 |
| Diformylfuran consumption | r16 | |
| 2-Methyl-5-ethylfuran consumption | r17 | |
| 2-Ethyl-5-ethylfuran consumption | r18 | |
| 2-Ethylfuran consumption | r19 | |
| Vinyl-furan consumption | r20 | |
| Furfuryl alcohol consumption | r21 | |
| Dicarbonyl compounds consumption | r22 |
| mf + h = furylch2 + h2 | 1.07e + 04 | 2.730 | 3.55e + 03 | (R01) |
| mf + oh = furylch2 + h2o | 3.26e + 04 | 3.133 | 2.16e + 03 | (R02) |
| mf + ch3 = furylch2 + ch4 | 1.22e−03 | 4.290 | 4.48e + 03 | (R03) |
| mf + o2 = furylch2 + ho2 | 1.60e + 03 | 3.340 | 3.47e + 04 | (R04) |
| mf + o=furylch2 + oh | 1.75e + 10 | 0.700 | 5.90e + 03 | (R05) |
| mf + ho2 = furylch2 + h2o2 | 5.10e + 00 | 3.780 | 1.23e + 04 | (R06) |
| ho2 + furylch2 = furylch2o + oh | 3.40e + 35 | −6.150 | 1.60e + 04 | (R07) |
| ho2 + furylch2 = furylch2o + oh | 1.97e + 40 | −8.540 | 4.80e + 03 | (R08) |
| furylch2o = furylcho + h | 9.74e + 09 | 1.440 | 1.73e + 04 | (R09) |
| furylcho + oh = furylco + h2o | 7.79e + 13 | 0.000 | 0.00e + 00 | (R10) |
| furylcho + ho2 = furylco + h2o2 | 3.00e + 13 | 0.000 | 1.10e + 04 | (R11) |
| furylco = furyl-2 + co | 1.59e + 15 | 0.000 | 2.95e + 04 | (R12) |
| furyl−2 + o2 = ch2chco + co2 | 4.33e + 17 | −1.390 | 1.00e + 03 | (R13) |
| mf + oh = p14o3j | 1.11e + 05 | 2.450 | −7.25e + 03 | (R14) |
| p14o3j = hco + mvk | 1.07e + 02 | 2.800 | 4.43e + 03 | (R15) |
| mvk + h = c2h4 + ch3co | 4.62e + 11 | 0.510 | 2.62e + 03 | (R16) |
| dmf25(+m) <=> dmf252j + h(+m) | 4.75e + 15 | 0.070 | 8.57e + 04 | (R17) |
| dmf252j = che21o4j | 7.70e + 13 | 0.157 | 4.02e + 04 | (R18) |
| che21o4j = p14de1j + co | 8.17e + 08 | 1.360 | 4.38e + 04 | (R19) |
| che21o4j = chde241o + h | 2.82e + 11 | 1.020 | 4.88e + 04 | (R20) |
| chde241o <=> c5h6 + co | 1.60e + 41 | −7.815 | 5.77e + 04 | (R21) |
| p14de1j = c2h2 + c3h5 | 3.19e + 10 | 0.000 | 6.96e + 03 | (R22) |
| p14de1j = c5h7 | 3.56e + 10 | 0.880 | 1.61e + 04 | (R23) |
| dmf25 + h=mf2 + ch3 | 5.26e143 | −39.13 | 6.25e + 04 | (R24) |
| mf2 + oh = ch3co + c2h3cho | 1.11e + 04 | 2.450 | −7.25e + 03 | (R25) |
| dmf25 + h = dmf252j + h2 | 2.95e + 06 | 2.360 | 4.48e + 03 | (R26) |
| dmf25 + oh = dmf252j + h2o | 1.02e + 04 | 3.130 | 2.16e + 03 | (R27) |
| dmf25 + ch3 = dmf252j + ch4 | 1.26e + 03 | 3.020 | 7.42e + 03 | (R28) |
| dmf25 + o2 = dmf252j + ho2 | 6.25e + 13 | 0.000 | 3.53e + 04 | (R29) |
| dmf25 + o = dmf252j + oh | 1.26e + 12 | 0.000 | 3.00e + 03 | (R30) |
| dmf25 + ho2 = dmf252j + h2o2 | 1.98e + 00 | 3.780 | 1.23e + 04 | (R31) |
| dmf252j + ho2 = dmf252oj + oh | 5.00e + 12 | 0.000 | 0.00e + 00 | (R32) |
| dmf252j + ch3o2 = dmf252oj + ch3o | 2.00e + 13 | 0.000 | 0.00e + 00 | (R33) |
| dmf252oj <=> mf25cho + h | 1.13e + 12 | 0.220 | 3.38e + 03 | (R34) |
| mf25cho + ch3 = mf25cjo + ch4 | 5.79e−15 | 8.560 | −2.47e + 02 | (R35) |
| mf25cho + ho2 = mf25cjo + h2o2 | 7.05e + 00 | 3.810 | 9.25e + 03 | (R36) |
| mf25cjo = mf25j + co | 4.00e + 14 | 0.000 | 2.95e + 04 | (R37) |
| mf25j = c3h4 + hcco | 1.02e + 14 | 0.000 | 2.69e + 04 | (R38) |
| dmf252j + ch3 = m2e5f | 1.25e + 13 | 0.000 | 0.00e + 00 | (R39) |
| m2e5f + ch3 = m25jef-a + ch4 | 2.26e + 03 | 2.890 | 5.77e + 03 | (R40) |
| m25jef-a + ho2 => mf25cho + oh + ch3 | 5.00e + 12 | 0.000 | 0.00e + 00 | (R41) |
| m25jef-a + ch3o2 => mf25cho + ch3o + ch3 | 5.00e + 12 | 0.000 | 0.00e + 00 | (R42) |
| dmf25 + oh = mvk + ch3co | 2.21e + 04 | 2.450 | −7.25e + 03 | (R43) |
| c5h7 + o2 = c5h6 + ho2 | 1.30e + 15 | −1.070 | 9.53e + 03 | (R44) |
| c5h6 + o=c5h5 + oh | 4.77e + 04 | 2.700 | 1.11e + 03 | (R45) |
| c5h6 + oh = c5h5 + h2o | 3.08e + 06 | 2.000 | 0.00e + 00 | (R46) |
| c5h6 + o => c2h4 + c2h2 + co | 3.89e + 08 | 1.360 | 8.87e + 02 | (R47) |
| c5h5 + oh <=> c5h4oh + h | 3.50e + 57 | −12.18 | 4.84e + 04 | (R48) |
| c5h5 + o=> c2h2 + c2h3 + co | 9.20e + 13 | −0.170 | 4.40e + 02 | (R49) |
| c5h4oh <=> c5h4o + h | 2.10e + 13 | 0.000 | 5.40e + 04 | (R50) |
| c5h4o => c2h2 + c2h2 + co | 5.70e + 32 | −6.760 | 6.85e + 04 | (R51) |
| c5h4o => c2h2 + c2h2 + co | 6.20e + 41 | −7.870 | 9.87e + 04 | (R52) |
Disclaimer/Publisher’s Note: The statements, opinions and data contained in all publications are solely those of the individual author(s) and contributor(s) and not of MDPI and/or the editor(s). MDPI and/or the editor(s) disclaim responsibility for any injury to people or property resulting from any ideas, methods, instructions or products referred to in the content. |
© 2023 by the authors. Licensee MDPI, Basel, Switzerland. This article is an open access article distributed under the terms and conditions of the Creative Commons Attribution (CC BY) license (https://creativecommons.org/licenses/by/4.0/).
Share and Cite
Fan, W.; Du, A.; Liu, G.; Liu, Q.; Gao, Y. Study on the Skeleton Mechanism of Second-Generation Biofuels Derived from Platform Molecules. Processes 2023, 11, 1589. https://doi.org/10.3390/pr11061589
Fan W, Du A, Liu G, Liu Q, Gao Y. Study on the Skeleton Mechanism of Second-Generation Biofuels Derived from Platform Molecules. Processes. 2023; 11(6):1589. https://doi.org/10.3390/pr11061589
Chicago/Turabian StyleFan, Weiwei, Aichun Du, Gang Liu, Qing Liu, and Yuan Gao. 2023. "Study on the Skeleton Mechanism of Second-Generation Biofuels Derived from Platform Molecules" Processes 11, no. 6: 1589. https://doi.org/10.3390/pr11061589
APA StyleFan, W., Du, A., Liu, G., Liu, Q., & Gao, Y. (2023). Study on the Skeleton Mechanism of Second-Generation Biofuels Derived from Platform Molecules. Processes, 11(6), 1589. https://doi.org/10.3390/pr11061589

