NiCoAl-Based Monolithic Catalysts for the N2O Intensified Decomposition: A New Path towards the Microwave-Assisted Catalysis
Abstract
1. Introduction
2. Materials and Methods
2.1. Catalysts Preparation and Characterization
- i.
- The nickel–cobalt mixed oxide was prepared through the co-precipitation method. Cobalt nitrate hexahydrate and nickel nitrate hexahydrate precursor salts were dissolved in water (about 7 mL of water was used for g of solid). The solution was stirred at room temperature for 5 min. Then, NH3,aq (32 wt%) was added to the solution until the pH reached 9 to obtain the precipitation. After the filtration of the resultant precipitate with a filter paper, the filtrate was washed, dried at 120 °C overnight, and calcinated in air at 600 °C for 3 h (10 °C/min heating rate). The amount of precursor salts was chosen based on a Ni:Co value equal to 0.3, according to the literature [31].
- ii.
- The preparation of the alumina-based washcoat was carried out starting from an aqueous solution composed as follows: 80 wt% consists of distilled water and methylcellulose (1 wt% with respect to the water), and the remaining 20 wt% is composed by pseudoboehmite (10 wt%) with the addition of the nickel–cobalt mixed oxide powder that was previously achieved. The resultant washcoat slurry was kept under stirring for 24 h.
- iii.
- The NiCo/Al2O3/SiC(0) sample was obtained by means of dip-coating repeated cycles of the SiC monolith in the same slurry until reaching 10 wt% of deposited species with respect to the bare monolith. Drying at 120 °C and calcination in air at 600 °C for 3 h were performed between cycles.
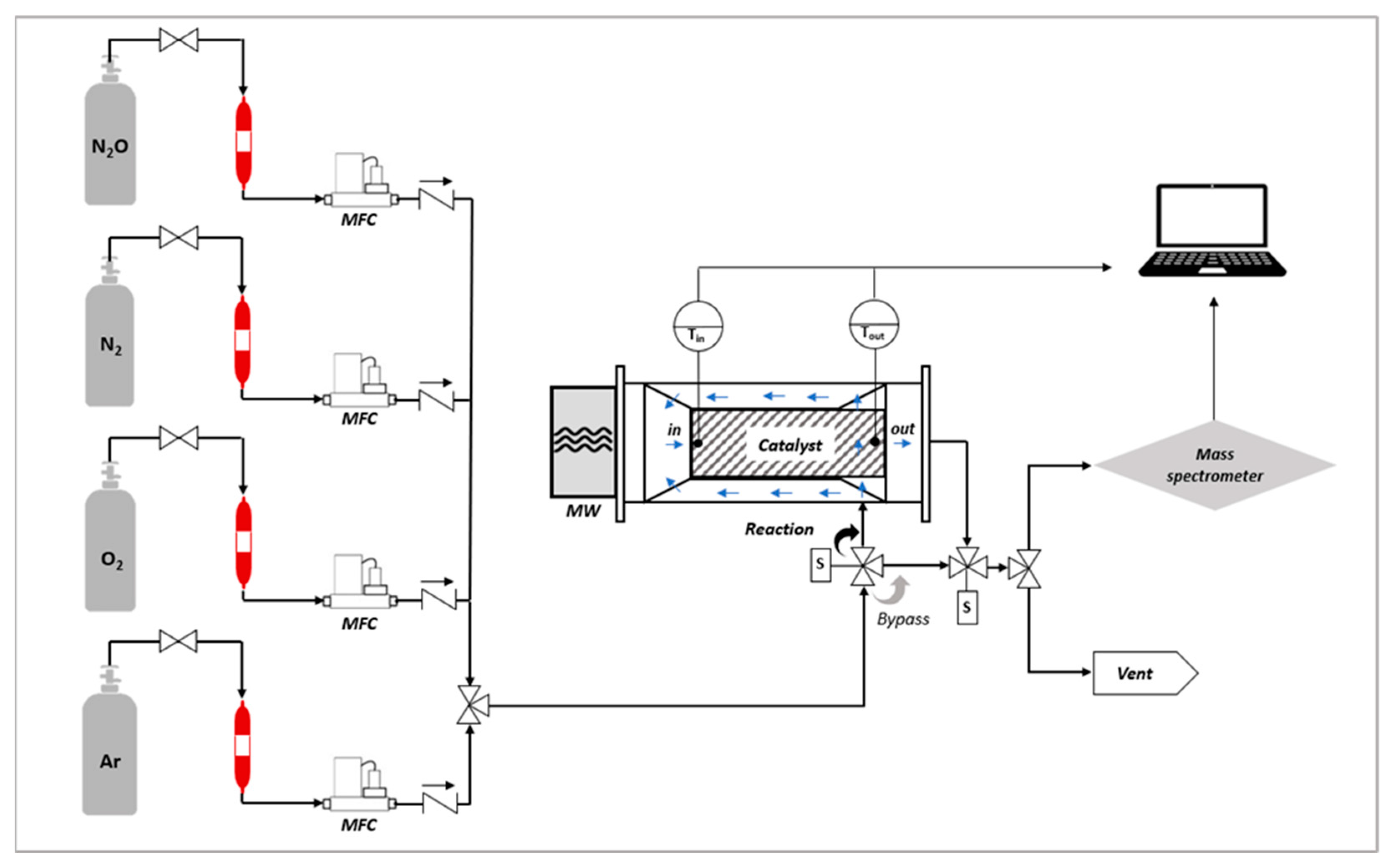
2.2. Laboratory Apparatus and Procedure
3. Results and Discussion
3.1. Catalysts Characterization
3.2. Experimental Tests
3.2.1. Preliminary Microwave Heating Test
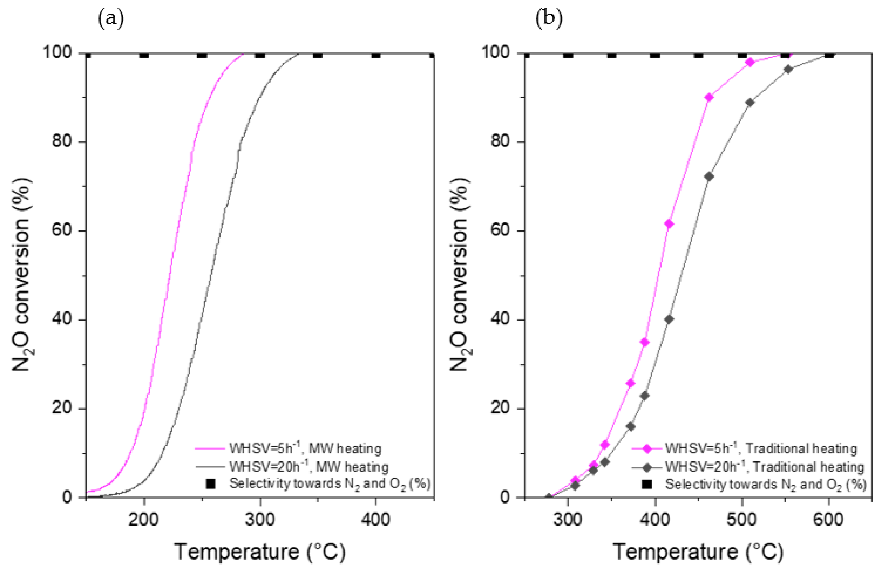
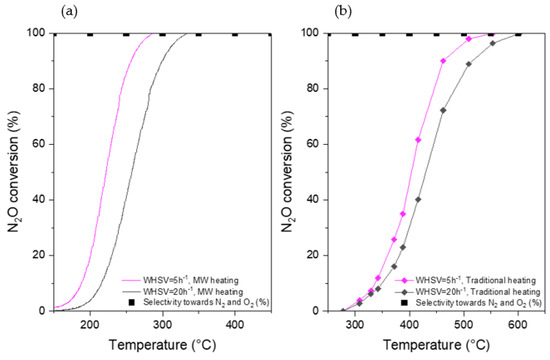
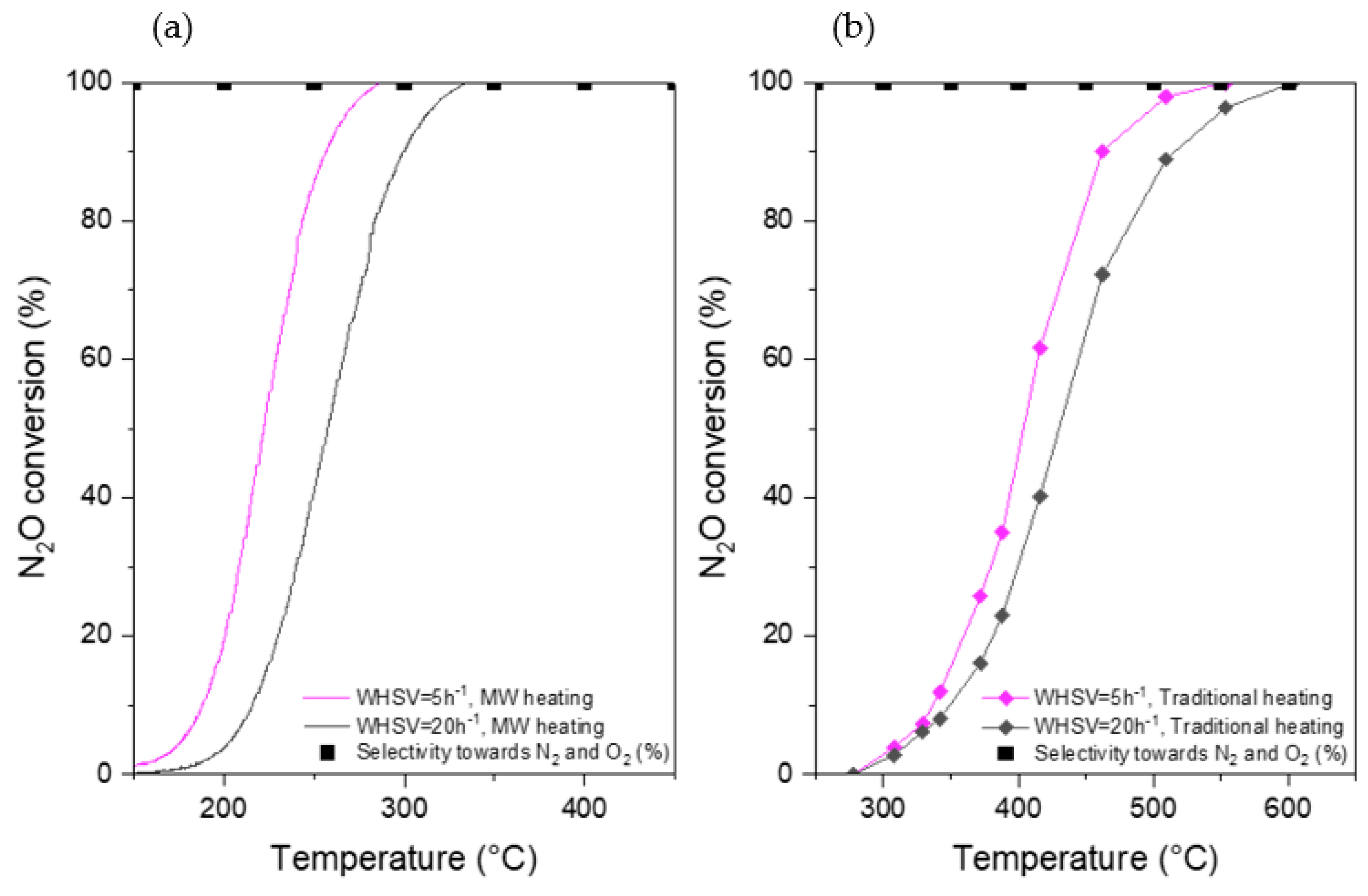
3.2.2. Catalytic Activity Tests
4. Conclusions
Author Contributions
Funding
Data Availability Statement
Acknowledgments
Conflicts of Interest
References
- Stolarski, R.; Douglass, A.; Oman, L.; Waugh, D. Impact of future nitrous oxide and carbon dioxide emissions on the stratospheric ozone layer. Environ. Res. Lett. 2015, 10, 3. [Google Scholar] [CrossRef]
- Miao, M.; Zhang, M.; Kong, H.; Zhou, T.; Yang, X.; Yang, H. Progress in Catalytic Decomposition and Removal of N2O in Fluidized Bed. Energies 2021, 14, 6148. [Google Scholar] [CrossRef]
- Hu, X.; Wang, Y.; Wu, R.; Zhao, Y. N-doped Co3O4 catalyst with a high efficiency for the catalytic decomposition of N2O. Mol. Catal. 2021, 509, 111656. [Google Scholar] [CrossRef]
- Zhao, F.; Wang, D.; Li, X.; Yin, Y.; Wang, C.; Qiu, L.; Yu, J.; Chang, H. Enhancement of Cs on Co3O4 for N2O catalytic decomposition: N2O activation and O2 desorption. Ind. Eng. Chem. Res. 2022, 61, 13854–13862. [Google Scholar] [CrossRef]
- Kapteijn, F.; Rodriguez-Mirasol, j.; Moulijn, J. Heterogeneous catalytic decomposition of nitrous oxide. Appl. Catal. B Environ. 1996, 9, 25–64. [Google Scholar] [CrossRef]
- Bozorgi, B.; Karimi-Sabet, J.; Khadiv-Parsi, P. The removal of N2O from gas stream by catalytic decomposition over Pt-alkali metal/SiO2. Environ. Technol. Innov. 2022, 26, 102344. [Google Scholar] [CrossRef]
- Zhao, T.; Gao, Q.; Liao, W.; Xu, X. Effect of Nd-incorporation and K-modification on catalytic performance of Co3O4 for N2O decomposition. J. Fuel. Chem. Technol. 2019, 47, 1120–1128. [Google Scholar] [CrossRef]
- Carabineiro, S.A.C.; Papista, E.; Marnellos, G.E.; Tavares, P.B.; Maldonado-Hódar, F.J.; Konsolakis, M. Catalytic decomposition of N2O on inorganic oxides: Effect of doping with Au nanoparticle. Mol. Catal. 2017, 436, 78–89. [Google Scholar] [CrossRef]
- Wang, J.; Xia, H.; Ju, X.; Fan, F.; Feng, Z.; Li, C. Catalytic performance of different types of iron zeolites in N2O decomposition. Chin. J. Catal. 2013, 34, 876–888. [Google Scholar]
- Chen, W.; Malhotra, A.; Yu, K.; Zheng, W.J.; Plaza-Gonzalez, P.; Catala-Civera, J.M.; Santamaria, J.; Vlachos, D.G.J. Intensified microwave-assisted heterogeneous catalytic reactors for sustainable chemical manufacturing. Chem. Eng. J. 2021, 420, 130476. [Google Scholar] [CrossRef]
- Goyal, H. Process intensification using microwave heated multiphase reactors. Chem. Eng. Process. Process Intensif. 2022, 178, 109026. [Google Scholar] [CrossRef]
- Kumar, A.; Kuang, Y.; Liang, Z.; Sun, X. Microwave chemistry, recent advancements, and eco-friendly microwave-assisted synthesis of nanoarchitectures and their applications: A review. Mater. Today Nano 2020, 11, 100076. [Google Scholar] [CrossRef]
- Ricciardi, L.; Verboom, W.; Lange, J.; Huskens, J. Reactive Extraction Enhanced by Synergic Microwave Heating: Furfural Yield Boost in Biphasic Systems. ChemSusChem 2020, 13, 3589–3593. [Google Scholar] [CrossRef] [PubMed]
- Muley, P.D.; Wang, Y.; Hu, J.; Shekhawat, D. Microwave-assisted heterogeneous catalysis. Catalysis 2021, 33, 460. [Google Scholar]
- Palma, V.; Barba, D.; Cortese, M.; Martino, M.; Renda, S.; Meloni, E. Microwaves and Heterogeneous Catalysis: A Review on Selected Catalytic Processes. Catalysts 2020, 10, 246. [Google Scholar] [CrossRef]
- Meloni, E.; Martino, M.; Ricca, A.; Palma, V. Ultracompact methane steam reforming reactor based on microwaves susceptible structured catalysts for distributed hydrogen production. Int. J. Hydrogen Energy 2021, 46, 13729–13747. [Google Scholar] [CrossRef]
- Stankiewicz, A.; Sarabi, F.E.; Baubaid, A.; Yan, P.; Nigar, H. Perspectives of Microwaves-Enhanced Heterogeneous Catalytic Gas-Phase Processes in Flow Systems. Chem. Rec. 2019, 19, 40–50. [Google Scholar] [CrossRef]
- De Dios, I.; Andrzej, G.; Nigar, S.H. Syngas production via microwave-assisted dry reforming of methane. Catal. Today 2021, 362, 72–80. [Google Scholar] [CrossRef]
- Ma, Z.; Xua, W.; Wang, Q.; Zhou, Q.; Zhou, J. Highly effective microwave catalytic oxidative dehydrogenation of propane by CO2 over V-La-doped dendritic mesoporous silica-based microwave catalysts. Chem. Eng. J. 2022, 435, 135081. [Google Scholar] [CrossRef]
- Eryildirim, B.; Arbag, H.; Oktar, N.; Dogu, G. Comparison of microwave and conventionally heated reactor performances in catalytic dehydrogenation of ethane. Int. J. Hydrogen Energy 2021, 46, 5296–5310. [Google Scholar] [CrossRef]
- Wang, Q.; Xu, W.; Ma, Z.; Yu, F.; Chen, Y.; Liao, H.; Wang, X.; Zhou, J. Highly Effective Direct Dehydrogenation of Propane to Propylene by Microwave Catalysis at Low Temperature over CoSn/NC Microwave Catalyst. ChemCatChem 2021, 13, 1009–1022. [Google Scholar] [CrossRef]
- Ramirez, A.; Hueso, J.L.; Mallad, R.; Santamaria, J. Microwave-activated structured reactors to maximize propylene selectivity in the oxidative dehydrogenation of propane. Chem. Eng. J. 2020, 393, 124746. [Google Scholar] [CrossRef]
- Koyuncu, D.D.E. Microwave-assisted non-oxidative ethane dehydrogenation over different carbon materials. Diam. Relat. Mater. 2020, 110, 108130. [Google Scholar] [CrossRef]
- Jie, X.; Xiao, T.; Yao, B.; Gonzalez-Cortes, S.; Wang, J.; Fang, Y.; Miller, N.; AlMegren, H.; Dilworth, J.R.; Edwards, P.P. On the performance optimisation of Fe catalysts in the microwave—assisted H2 production by the dehydrogenation of hexadecane. Catal. Today 2018, 317, 29–35. [Google Scholar] [CrossRef]
- Mohamed, B.A.; Ellis, N.; Kim, C.S.; Bi, X. Microwave-assisted catalytic biomass pyrolysis: Effects of catalyst mixtures. Appl. Catal. B Environ. 2019, 253, 226–234. [Google Scholar] [CrossRef]
- Gaudino, E.C.; Cravotto, G.; Manzoli, M.; Tabasso, S. From waste biomass to chemicals and energy via microwave-assisted processes. Green Chem. 2019, 21, 1202. [Google Scholar] [CrossRef]
- Amini, A.; Latifi, M.; Chaouki, J. Electrification of materials processing via microwave irradiation: A review of mechanism and applications. Appl. Therm. Eng. 2021, 193, 117003. [Google Scholar] [CrossRef]
- Julian, I.; Pedersen, C.M.; Achkasov, K.; Hueso, J.L.; Hellstern, H.L.; Silva, H.; Mallada, R.; Davis, Z.J.; Santamaria, J. Overcoming Stability Problems in Microwave-Assisted Heterogeneous Catalytic Processes Affected by Catalyst Coking. Catalysts 2019, 9, 867. [Google Scholar] [CrossRef]
- Ruocco, C.; Coppola, A.; Picciotti, G.; Palma, V. Experimental study of the oxidative steam reforming of fuel grade bioethanol over PteNi metallic foam structured catalysts. Int. J. Hydrogen Energy 2022, 48, 11943–11955. [Google Scholar] [CrossRef]
- Zhan, H.; Wang, J.; Xu, X. Catalytic decomposition of N2O over NixCo1−xCoAlO4 spinel oxides prepared by sol-gel method. J. Fuel. Chem. Technol. 2015, 43, 81–87. [Google Scholar] [CrossRef]
- Yan, L.; Ren, T.; Wang, X.; Ji, D.; Suo, J. Catalytic decomposition of N2O over MxCo1−xCo2O4 (M=Ni, Mg) spinel oxides. Appl. Catal. B Environ. 2003, 45, 85–90. [Google Scholar] [CrossRef]
- Hu, X.; Wang, Y.; Wu, R.; Zhao, L.; Wei, X.; Zhao, Y. Effects of zirconia crystal phases on the catalytic decomposition of N2O over Co3O4/ZrO2 catalysts. Appl. Surf. Sci. 2020, 514, 145892. [Google Scholar] [CrossRef]
- Li, S.; Xia, L.; Li, J.; Liu, X.; Sun, J.; Wang, H.; Chi, Y.; Li, C.; Song, Y. Effect of alkaline earth metal doping on the catalytic performance of cobalt-based spinel composite metal oxides in N2O decomposition. J. Fuel Chem. Technol. 2018, 46, 1377–1385. [Google Scholar] [CrossRef]
- Kim, M.; Lee, S.; Ryu, I.; Jeon, M.; Moon, S.; Roh, H.; Jeon, S.G. Catalytic decomposition of N2O over cobalt based spinel oxides: The role of additives. Mol. Catal. 2017, 442, 202–207. [Google Scholar] [CrossRef]
- Abu-Zied, B.M.; Soliman, S.A.; Abdellah, S.E. Pure and Ni-substituted Co3O4 spinel catalysts for direct N2O decomposition. Chin. J. Catal. 2014, 35, 1105–1112. [Google Scholar] [CrossRef]
- Meloni, E.; Martino, M.; Renda, S.; Muccioli, O.; Pullumbi, P.; Brandani, F.; Palma, V. Development of Innovative Structured Catalysts for the Catalytic Decomposition of N2O at Low Temperatures. Catalysts 2022, 12, 1405. [Google Scholar] [CrossRef]
- Ho, P.H.; Świrk, K.; De Luna, G.S.; Jabłońska, M.; Ospitali, F.; Di Renzo, F.; Delahay, G.; Fornasari, G.; Vaccari, A.; Palkovits, R.; et al. Facile coating of Co3O4 on open-cell metallic foam for N2O catalytic decomposition. Chem. Eng. Res. Des. 2022, 188, 166–178. [Google Scholar] [CrossRef]
- Meloni, E.; Martino, M.; Pierro, M.; Pullumbi, P.; Brandani, F.; Palma, V. MW-Assisted Regeneration of 13X Zeolites after N2O Adsorption from Concentrated Streams: A Process Intensification. Energies 2022, 15, 4119. [Google Scholar] [CrossRef]
- Valentini, M.; Groppi, G.; Cristiani, C.; Levi, M.; Tronconi, E.; Forzatti, P. The deposition of γ-Al2O3 layers on ceramic and metallic supports for the preparation of structured catalysts. Catal. Today 2001, 69, 307–314. [Google Scholar] [CrossRef]
- Sing, K.S.W.; Everett, D.H.; Haul, R.A.W.; Moscou, L.; Pierotti, R.A.; Rouquerol, J.; Siemieniewska, T. Reporting physisorption data for gas/solid systems with special reference to the determination of surface area and porosity (Recommendations 1984). Pure Appl. Chem. 1985, 57, 603–619. [Google Scholar] [CrossRef]
- Italiano, C.; Balzarotti, R.; Vita, A.; Latorrata, S.; Fabiano, C.; Pino, L.; Cristiani, C. Preparation of structured catalysts with Ni and Ni–Rh/CeO2 catalytic layers for syngas production by biogas reforming processes. Catal. Today 2016, 273, 3–11. [Google Scholar] [CrossRef]
- Sadovskaya, E.; Pinaeva, L.; Skazka, V.; Prosvirin, I. Kinetics of Oxygen Exchange and N2O Decomposition Reaction over MeOx/CeO2 (Me = Fe, Co, Ni) Catalysts. Materials 2023, 16, 929. [Google Scholar] [CrossRef] [PubMed]
- Nabgan, W.; Abdullah, T.A.T.; Mat, R.; Nabgan, B.; Gambo, Y.; Moghadamian, K. Acetic acid-phenol steam reforming for hydrogen production: Effect of different composition of La2O3-Al2O3 support for bimetallic Ni-Co catalyst. J. Environ. Chem. Eng. 2016, 4, 2765–2773. [Google Scholar] [CrossRef]














| Material | Dp (µm) | Microwave Heating Capability |
|---|---|---|
| Fe2O3 | 10 × 106 | Transparent |
| ˂45 × 103 (600 °C) | Good | |
| Al2O3 | 12.6 × 106 | Transparent |
| 4.65 × 106 (590 °C) | Transparent | |
| 0.84 × 106 (980 °C) | Poor | |
| 0.18 × 106 (1340 °C) | Poor | |
| Water | 3 × 104 | Good |
| Fe3O4 | 80 | Very good |
| SiC | 1.93 × 106 | Excellent |
| Graphite (20–80 µm) | 1.34 − 2.09 × 104 | Excellent |
| Mg | 2.2 | For bulk metals: poor |
| Cu | 2.7 | For fine particles: good |
| Fe | 1.3 | |
| Ni | 2.5 | |
| Al | 1.7 | |
| Au | 1.5 |
| Sample | SSA (B.E.T.) (m2/g) | Pore Volume (cm3/g) | Pore Radius (nm) |
|---|---|---|---|
| NiCoAl/SiC(0) | 1.34 | 0.004 | 2.27 |
| NiCo/Al2O3/SiC(0) | 0.99 | 0.002 | 1.53 |
Disclaimer/Publisher’s Note: The statements, opinions and data contained in all publications are solely those of the individual author(s) and contributor(s) and not of MDPI and/or the editor(s). MDPI and/or the editor(s) disclaim responsibility for any injury to people or property resulting from any ideas, methods, instructions or products referred to in the content. |
© 2023 by the authors. Licensee MDPI, Basel, Switzerland. This article is an open access article distributed under the terms and conditions of the Creative Commons Attribution (CC BY) license (https://creativecommons.org/licenses/by/4.0/).
Share and Cite
Muccioli, O.; Meloni, E.; Renda, S.; Martino, M.; Brandani, F.; Pullumbi, P.; Palma, V. NiCoAl-Based Monolithic Catalysts for the N2O Intensified Decomposition: A New Path towards the Microwave-Assisted Catalysis. Processes 2023, 11, 1511. https://doi.org/10.3390/pr11051511
Muccioli O, Meloni E, Renda S, Martino M, Brandani F, Pullumbi P, Palma V. NiCoAl-Based Monolithic Catalysts for the N2O Intensified Decomposition: A New Path towards the Microwave-Assisted Catalysis. Processes. 2023; 11(5):1511. https://doi.org/10.3390/pr11051511
Chicago/Turabian StyleMuccioli, Olga, Eugenio Meloni, Simona Renda, Marco Martino, Federico Brandani, Pluton Pullumbi, and Vincenzo Palma. 2023. "NiCoAl-Based Monolithic Catalysts for the N2O Intensified Decomposition: A New Path towards the Microwave-Assisted Catalysis" Processes 11, no. 5: 1511. https://doi.org/10.3390/pr11051511
APA StyleMuccioli, O., Meloni, E., Renda, S., Martino, M., Brandani, F., Pullumbi, P., & Palma, V. (2023). NiCoAl-Based Monolithic Catalysts for the N2O Intensified Decomposition: A New Path towards the Microwave-Assisted Catalysis. Processes, 11(5), 1511. https://doi.org/10.3390/pr11051511

