Abstract
The current study aims to investigate the thermal-diffusion and diffusion-thermo effects on heat and mass transfer in third-grade fluid with Darcy–Forchheimer relation impact over an exponentially inclined stretching sheet embedded in a porous medium. The proposed mechanism in terms non-linear and coupled partial differential equations is reduced to set of ordinary differential equations by employing an appropriate similarity variable formulation. The reduced form of equations is solved by using the MATLAB built-in numerical solver bvp4c. The numerical results for unknown physical properties such as velocity profile, temperature field, and mass concentration along with their gradients such as the skin friction, the rate of heat transfer, and the rate of mass transfer at angle of inclination are obtained under the impact of material parameters that appear in the flow model. The solutions are displayed in forms of graphs as well as tables and are discussed with physical reasoning. From the demonstration of the graphical results, it is inferred that thermal-diffusion parameter velocity, temperature, and concentration profiles are augmented. For the increasing magnitude of the diffusion-thermo parameter the fluid velocity and fluid temperature rise but the opposite trend in mass concentration is noted. The current results are compared with the available results in the existing literature, and there is good agreement between them that shows the validation of the present study.
1. Introduction
The complicated physical behavior of non-Newtonian fluids, as well as their widespread use in industrial, medical, and military applications, has attracted the attention of researchers. Non-Newtonian fluids have been studied using a variety of models. These models can be divided into three categories of fluids: (i) grade fluids, (ii) Maxwell fluids, and (iii) integral fluids. The study of grade fluids has received a lot of interest in recent years. The third-grade fluid model is one of the most comprehensive fluid models, displaying all shear thinning and shear thickening fluid properties. Researchers paid attention to such fluid models due to much application in engineering and industry such as in food processing, papermaking, and lubricating, etc.
Sahoo and Do [1] numerically examined the mechanism of heat transfer in third-grade fluid flow along the surface of a linear stretching sheet with the effects of slip condition. Javanmard et al. [2] focused their attention on the process of fully developed flow of third-grade fluid in a pipe under the impact of applied magnetic field and convective boundary conditions. The boundary layer flow of fluid of grade three is discussed in detail by Pakdemirli [3]. The process of heat transfer in fluid of third grade over a linear stretching sheet with partial slip condition is explored by Sahoo [4]. Jawanmard et al. [5] encountered the heat transfer analysis of third-grade fluid in two coaxial pipes with aradius under the influence of magnetic field. Zhang et al. [6] investigated the electro-magnetohydrodynamic third-grade fluid flow and heat transfer by using the Darcy–Brinkman–Forchheimer model. Combined effects of heat generation/absorption, thermal radiation, magnetic field, and Newtonian conditions on third-grade nanofluid flow over a slendering stretching sheet have been considered by Qayyum et al. [7]. Qayyum et al. [8] considered the effects of chemical reaction, heat generation/absorption, and magnetic field on the third-grade nanofluid flow over a non-linear stretching sheet with convective boundary conditions. Imtiaz et al. [9] examined the impact of Cattaneo–Christove heat flux along with chemical reaction influence on third-grade fluid. Hayat et al. [10] discussed the model of third-grade fluid flow along the surface of a rotating disk with the combined impact of activation energy and non-linear chemical reaction with nanomaterial.
In the above paragraphs, the studies on the non-Newtonian third-grade fluids were documented. Now, we highlight the work concentrating the Darcy–Forcheimer relation in porous medium within Newtonian and non-Newtonian fluids. The importance of flows saturating porous space in engineering and commercial applications such as oil reservoirs, resin transfer models, porous insulation, packed beds, geothermal energy, fossil fuel beds, and nuclear waste disposal has aroused academics’ interest. Permeable media with Darcy’s relation, in which the pressure gradient and volume average velocity are directly related, have received a lot of attention in the literature. Forchheimer [11] incorporated the factor of square velocity in the expression of Darcy’s velocity to investigate the features of inertia and boundary. Muskat and Wyckoff [12] named this the Forchheimer term that always holds for problems regarding high Reynolds numbers. Physically, higher filtration flow rates can deliver quadratic drag for permeable space in the velocity expression [13]. The Darcy–Forcheimer model coupled with natural, forced, and mixed heat transfer in non-Newtonian power law fluid has attracted the attention of Shenoy [14]. The effects of generalized Fourier’s law coupled with three-dimensional nanofluidic convective flows under the impact of Hall current with Darcy–Forchheimer law effects have been studied by Raja et al. [15]. Pan [16] used the mixed element method to solve the Darcy–Forchheimer model. Ramzan et al. [17] proposed the model of Williamson nanofluid equipped with generalized Fourier’s and Fick’s laws with Darcy–Forchheimer relation influence in stratified medium. Mahdi et al. [18] examined the convective heat transfer in nanofluid flow saturated with porous medium.
The heat transfer caused by concentration (mass) gradient is called the diffusion-thermo effect (Dufour effect). On the other hand, mass transfer caused by the temperature gradient is called the thermal-diffusion (Soret) effect. Research on these topics has been the focus of researchers due to significant application in different areas of science. Kafoussias and Williams [19] highlighted the effects of thermal-diffusion and diffusion thermo on free, forced and mixed convection flow and mass transfer with variable viscosity. Abd-El Aziz [20] determined the numerical solutions of thermal-diffusion and diffusion-thermo effects on magnetohydrodynamic convective three-dimensional flows over a porous plate with radiation effects. Hayat et al. [21] investigated the axially symmetric flow of second-grade fluid with thermal-diffusion and diffusion effects. Srinivas et al. [22] studied the process of fluid flow between two expanding and contracting walls in the presence of thermal-diffusion and diffusion-thermo effects. Afify [23] documented the study accomplishing the magnetohydrodynamic fluid flow and heat transfer with the combined effects of suction/injection, thermal-diffusion and diffusion-thermo effects over a stretching surface. The combined effects of variables viscosity, suction/injection, thermal-diffusion and diffusion-thermo effects over an accelerating surface have been considered by Seddeek [24]. The thermal-diffusion and diffusion-thermo effects on Erying–Powell nanofluid fluid flow with gyrotactic microorganisms was examined by Eldabe et al. [25].
In the above paragraphs, the literature was confined to examination of the non-Newtonian fluids, with different flow features and fluid characteristics on different geometries. Studies based on the stretching sheet are highlighted in this paragraph. The study of laminar boundary layer flow over a stretching sheet has gained a lot of attention in the past because of its applications in industries such as materials made by extrusion, the boundary layer along a liquid film in condensation, and heat-treated materials travelling between a feed roll and a wind-up roll or on a conveyor belt that pose the characteristics of a moving continuous surface. The numerical study of the different processes with different flow over the exponentially stretching sheet is explored in [26,27,28,29]. Kumar et al. [30] investigated heat and mass transportation on exponentially angled stretching sheets imbedded in porous media using Soret, Dufour, magnetic field, slip effects, Joule heating, and chemical reaction. Magyari and Keller [31] examined heat and mass transfer in the boundary layers over an exponentially stretching continuous sheet. Different studies considering the Newtonian and non-Newtonian fluids with diverse flow features over different geometries have been presented in [32,33,34,35,36,37,38]. The study of their grade fluid over an exponentially stretching is discussed in [39,40].
Being motivated by the above-mentioned physical significance of the third-grade fluid, Darcy–Forchheimer relation, porous medium, thermal-diffusion and diffusion-thermo effects in the existing literature, the gap in the study of combined effects of thermal-diffusion and diffusion-thermo with Darcy–Forchheimer relation impact on heat and mass transfer in third-grade fluid over an exponentially inclined stretching sheet embedded in a porous medium has been filled. The mathematical model of the boundary layer flow of third-grade fluid and heat transfer is developed and solved with an appropriate method. The whole model, along with its solution procedure and solutions of the physical properties of interest, is demonstrated in the following sections.
2. Mathematical Modeling
Consider steady, incompressible two-dimensional and viscous boundary layer flow the third-grade fluid with the Darcy–Forchheimer relation with thermal-diffusion and diffusion-thermo effects over an inclined exponentially stretching sheet embedded in a porous medium. The velocity components along are aligned and the schematic diagram for flow configuration is shown in Figure 1. By following the equation in [1,30], the governing equations are given as below:
Figure 1.
Flow configuration.
Subject to the boundary conditions are
Equation (1) represents the equation of continuity, Equation (2) represents boundary layer form of momentum equation for third-grade fluid, Equation (3) represents the energy equation compatible for the current flow features, Equation (4) represents the mass concentration, and Equation (5) represents the boundary conditions imposed on the current phenomenon. In Equation (5), the flow is induced due to exponential stretching of the sheet and is fixed at an angle of inclination .The sheet is heated at temperate and exact the surface mass concentration is . Away from the surface the velocity approaches zero and temperature of the fluid and concentration in the fluid approach free stream temperature and mass concentration. Here, are the stretching velocity, wall temperature, and wall concentration, respectively. The symbols and are reference velocity, temperature, and concentration, respectively. Here, are the velocity components along directions, respectively. The notations are material moduli, permeability of the porous medium, coefficient of inertia with the drag coefficient, respectively. The designations , , and are the density ofthe fluid, specific heat at constant pressure, dynamic viscosity, kinematic viscosity, thermal diffusivity, mass diffusivity, thermal conductivity, means fluid temperature, concentration susceptibility, and thermal-diffusion ratio, respectively. The symbols are the temperature and concentration within the boundary layer and in the free stream region, respectively.
3. Solution Methodology
In this section, we elaborate the entire solution procedure to solve the governing Equations (1)–(4) along with boundary conditions (5).
3.1. Similarity Formulation
The Equations (1)–(5) are non-linear and coupled partial differential equations. First, we reduce these equations into set of ordinary differential equations by using the following similarity variables used by [30].
By utilizing the above-mentioned similarity variable in Equation (6), Equation (1) is satisfied automatically, and the Equations (2)–(4) with boundary condition Equation (5) takes the following form.
Boundary conditions
Here, the parameters , , , = , = , are thermal-diffusion parameter, diffusion-thermo parameter, Richardson number, buoyancy ratio parameter, the non-dimensional viscoelastic parameter, cross-viscous parameter, thethird-grade fluid parameter, permeability parameter, local inertial coefficient, Prandtl number, and Schmidt number, respectively. Prime notation denotes differentiation w.r.t to the similarity variable .
Here, denotes dimensionless velocity, designates the dimensionless temperature, and denotes the mass concentration.
3.2. Solution Technique
It is not possible to find an exact solution for the highly non-linear coupled ordinary differential equation. The numerical solutions of Equations (7)–(9) along with boundary conditions (10) for different values of the governing parameters are obtained, namely, Richardson number , buoyancy ratio parameter , third-grade fluid parameter , viscoelastic parameter , cross-viscous parameter , permeability parameter , local inertial coefficient , thermal-diffusion parameter , diffusion-thermo parameter , Prandtl number , and Schmidt number . The numerical solutions of the proposed model are solved by utilizing MALAB built-in Numerical Solver bvp4c. In the computation, η∞ = 10.0 is taken and the axis according to the clear figure visibility. Numerical Solver bvp4c is a finite difference code that implements the three-stage Lobatoo formula. This is a collocation formula and the collocation polynomial is a -continuous solution that has fourth-order accuracy uniformly in the interval of integration. Mesh selection and error control are based on the residual of the continuous solution. The collocation technique uses a mesh of the points to divide the interval of integration into subintervals. The solver determines a numerical solution by solving a global system of algebraic equations resulting from the boundary conditions and the collocation condition imposed on all the subintervals. The solver estimates the error of the numerical solution in each subinterval. If the solution does not satisfy the tolerance criteria, the solver adapts the mesh and repeats the process. There is a need to provide the points of the initial mesh, as well as an initial approximation of the solution at the mesh points. The Equations (7)–(10) are converted into a system of first order ordinary differential equations and then are put into the bvp4c numerical solver code for the final solutions. We set
Boundary conditions
The numerical solutions for the unknown material properties such as velocity field , temperature field , and mass concentration are calculated at an angle of inclination , presented in graphical form and discussed with physical reasoning. The gradients of the quantities outlined above, such as the skin friction , the heat transfer rate , the mass transfer rate exactly at the surface of the geometry are determined and tabulated. The forthcoming section is presents the analysis with a detailed discussion of the graphed and tabulated physical quantities of interest.
4. Results and Discussion
In the current section, the physical behavior of the material properties of interest is discussed for elevating the pertinent parameters that appear in the flow equations. The values of , the numerical infinity values, are kept large enough and are retained as . Actually, this value is dependent on the physical parameters of the phenomenon and its value is adequate to simulate for all cases presented in Figure 2, Figure 3, Figure 4, Figure 5, Figure 6, Figure 7, Figure 8, Figure 9, Figure 10, Figure 11, Figure 12, Figure 13, Figure 14, Figure 15, Figure 16, Figure 17, Figure 18 and Figure 19. Under this condition, it was possible to explore the numerical influence of Richardson number , buoyancy ratio parameter , viscoelastic parameter , cross-viscous parameter , third-grade fluid parameter , permeability parameter , local inertial coefficient , thermo-diffusion parameter , diffusion-thermo parameter , Prandtl number , and Schmidt number on velocity field , temperature field , and mass concentration .
Figure 2.
Consequences of on .
Figure 3.
Consequences of on .
Figure 4.
Consequences of on .
Figure 5.
Consequences of on .
Figure 6.
Consequences of on .
Figure 7.
Consequences of on .
Figure 8.
Consequences of on .
Figure 9.
Consequences of on .
Figure 10.
Consequences of on .
Figure 11.
Consequences of Pr on .
Figure 12.
Consequences of Pr on .
Figure 13.
Consequences of Pr on .
Figure 14.
Consequences of on .
Figure 15.
Consequences of on .
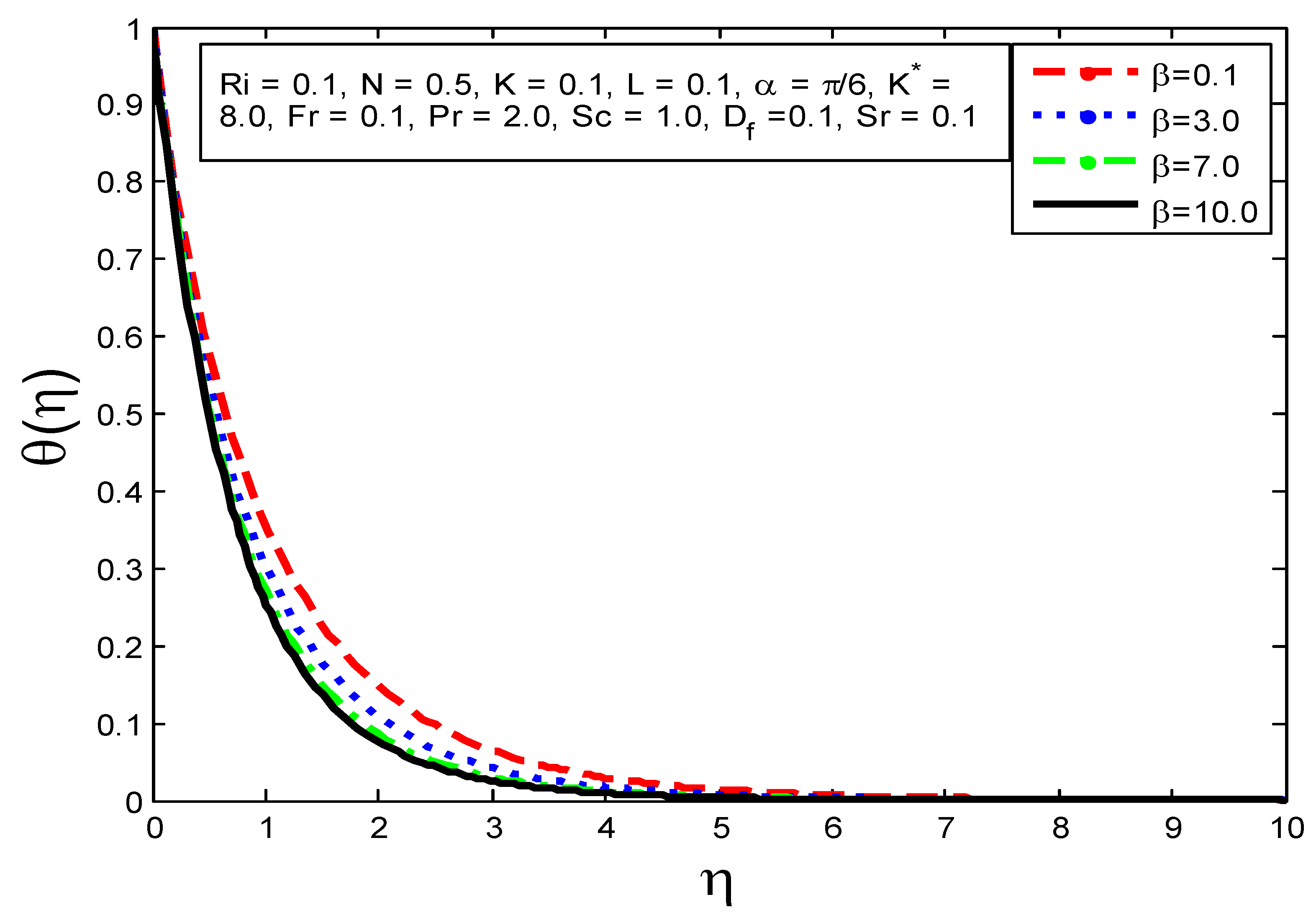
Figure 16.
Consequences of on .
Figure 17.
Consequences of on .
Figure 18.
Consequences of on .
Figure 19.
Consequences of on .
4.1. Influence of Flow Parameters on Velocity Profile Temperature Profile and Mass Concentration
Figure 2 shows the consequences of third-grade parameter on when the rest of the parameters are kept at their fixed values. Figure 2 illustrates that as is enhanced, there is intensification in velocity of the fluid. It is due to fact that as rises, basically reference velocity is maximized and viscosity of the fluid is reduced. Figure 3 shows the results for temperature profile for different values of . It is viewed that, owing to the increase in magnitude of , the temperature field declines. The physical behavior of the concentration profile for different values of is displayed in Figure 4. It is seen from the graphical result that mass concentration decreases as is enhanced. Figure 5 depicts the influence of permeability parameter on velocity of the fluid. Figure 5 highlights that as is raised, velocity of the fluid decreases. When increases, viscosity of the fluid essentially increases and porosity of the medium decreases, due to which the fluid velocity slows down. The numerical results for the temperature profile against increasing values of are shown in Figure 6. The graph reveals that as is raised, temperature of the fluid rises rapidly. The concentration profile behavior versus is presented in Figure 7. It is concluded that as is enlarged, the concentration profile boosts with reasonable difference. Figure 8 shows the evaluation of the impact of local inertial coefficient on velocity. The graph for velocity of the fluid in Figure 8 shows that as is intensified, a reduction in is noted. Due to increase in drag coefficient and reduction in porosity of the medium, velocity declines. The physical behavior of the temperature profile for different values of the local inertial coefficient is illustrated in Figure 9. It is seen that as is raised, temperature field increases. The numerical solutions for the mass concentration are plotted in Figure 10. It is noted that as is enhanced, the mass concentration is strengthened. It is due to the reason that as is enlarged, the inertial coefficient is essentially expanded, and the porosity coefficient is reduced which causes the velocity to slow down and compels and to boost up their values.
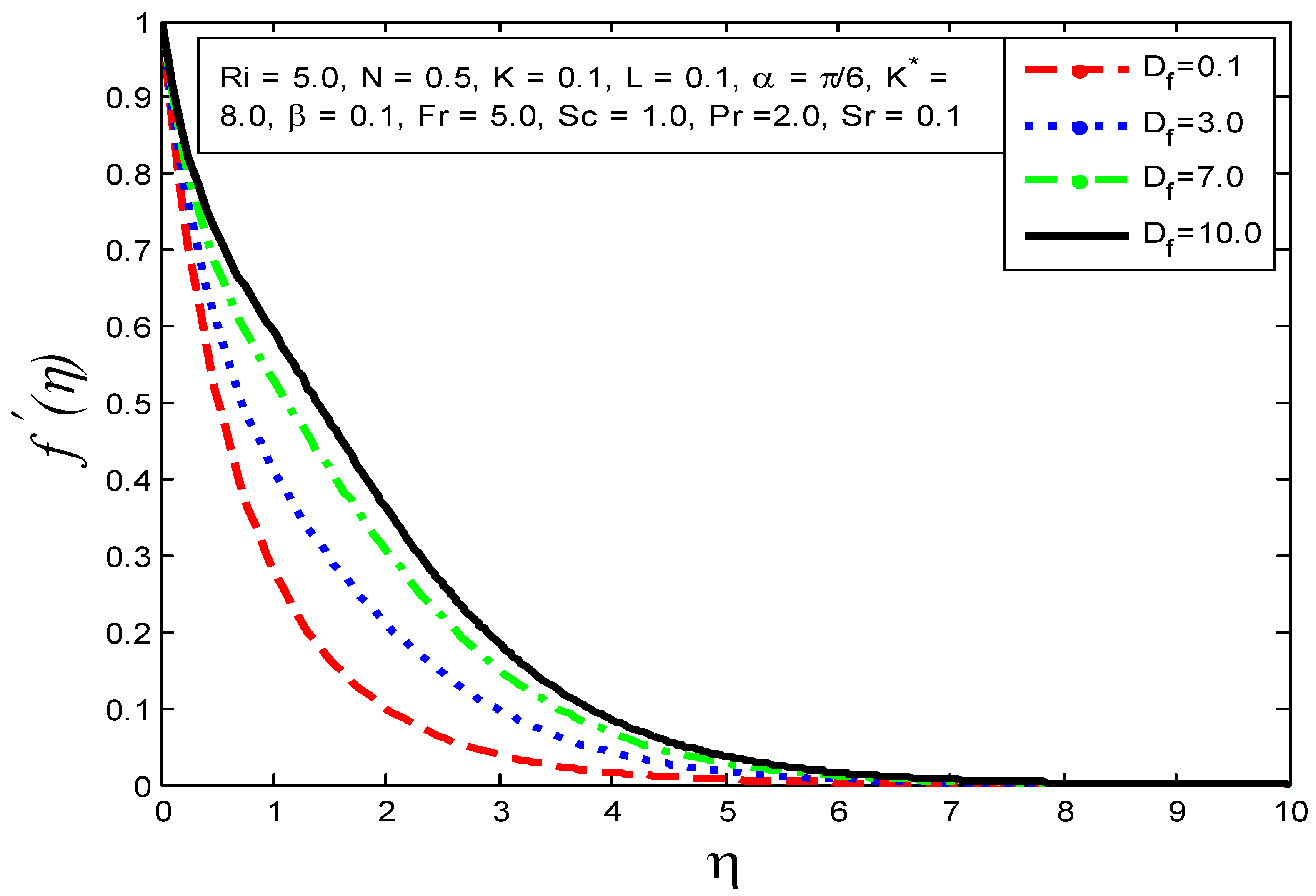
The effect of Prandtl number on is demonstrated in Figure 11. The plot in Figure 11 indicates that the decline in the value of f′(η) is seen as is raised. The highest magnitude for is obtained for = 0.61 and the bottom value is secured for Pr = 10.0. Due to the increase in , viscosity of the fluid is enhanced which stops the fluid from moving fast. Figure 12 shows the graphical solutions for temperature profiles. Figure 12 highlights that a downfall in temperature is noted, owing to the rise in the values of Prandtl number . Figure 13 presents the numerical results for mass concentration for diverse values of . Results reveal that mass concentration increases for increasing magnitude of . Very interestingly, the behavior of the velocity and temperature profiles follows the science of the Prandtl number, where, as increases, the viscous force increases causing the decline in velocity field. As is enhanced, the heat transfer due the thermal diffusion is reduced; hence, temperature of the fluid flow domain reduces due to low thermal conductance of the fluid. The increase in the is due to enhancement of the viscous force and reduction in the thermal conductance of the fluid which slows down the velocity and temperature profiles. The effect of diffusion-thermo parameter on the velocity profile is shown in Figure 14. Figure 14 indicates that as is augmented, the velocity is strengthened. Figure 15 displays the solutions for temperature distribution for several values of . It is revealed that temperature of the fluid is intensified as is maximized. The mass concentration is attenuated in Figure 16. From a physical point view, it is shown that as is increased more heat flux occurs due to increasing temperature gradient that supports the enhancement in the temperature. As energy is absorbed by the fluid this causes the velocity to grow and increasing concentration gradients correspond to decreasing concentration in the boundary layer. Figure 17 illustrates the control of thermal-diffusion parameter on . It is concluding that as is increased velocity increases. Figure 18 portrays the value of temperature against different values of . It is observed that as rises, temperature of the fluid increases. Figure 19 demonstrates the mass concentration behavior for increasing values of . It is noted that as is increased, the mass concentration increases visibly. Due to the increase in , more mass flux is observed due to which the velocity and temperature of the fluid increase and mass concentration increases as well.
4.2. Influence of the Materials Parameters on and
Table 1 and Table 2 show the comparison of the present numerical results for the rate of heat transfer and the skin friction with the previously published results. From the close observation of the numerical solutions, both the previously documented and current results, we conclude that there is good agreement between them which indicates the validation of the present study. Table 3 and Table 4 show the numerical results of the skin friction, rate of heat transfer, and rate of mass transfer under the influence of Richardson number and Schmidt number Sc, respectively. Table 3 displays the numerical solutions of , and under the effects of . Results highlight that the skin friction reduces but rate of heat transfer and rate of mass transfer increase gradually. Table 4 depicts the physical effects of Schmidt number on and . The solution indicates that as Sc is augmented, the and increase but the reverse trend is noted in .The results presented in Table 1, Table 2 and Table 3 were calculated at the surface.
Table 1.
Comparison of the values for several values of Prandtl number for Newtonian fluid when .
Table 2.
Comparison of the values for Newtonian fluid when .
Table 3.
Consequences of on (a) (b) (c) when .
Table 4.
Consequences of Sc on (a) (b) (c) when .
5. Conclusions
The current study was devoted to investigating the thermal-diffusion and diffusion-thermo effects on heat and mass transfer in third-grade fluid with the impact of the Darcy–Forchheimer relation over an exponentially inclined stretching sheet embedded in a porous medium. The proposed phenomenon was given a mathematical form in terms of nonlinear and coupled partial differential equations and then reduced to an ordinary differential equation by utilizing an appropriate similarity transformation. For the numerical solutions of the governing flow problem, a MATLAB built-in numerical solver bvp4c was used. The numerical results of the material properties are portrayed in graphs and tables. The main outcomes are summarized as below:
- The velocity profile increases as , and increase and reductions in and Pr are enlarged.
- The temperature field is increased as , and are augmented but the reverse behavior is viewed when increasing the values of and .
- The concentration profile is increased as , and are augmented but attenuated as , Pr, and are elevated.
- The skin friction is increased owing to the rise in values of and the opposite trend is noted with the increasing values of .
- The rate of heat transfer is augmented as rises but reduces with increasing magnitudes of .
- The mass transfer rate increases as and are augmented.
- The tabular results for and are computed exactly at the surface.
- All the numerical results at the inclined exponentially stretching plate fixed at the angle of inclination of were computed.
- All the numerical results presented in graphs in Figure 2, Figure 3, Figure 4, Figure 5, Figure 6, Figure 7, Figure 8, Figure 9, Figure 10, Figure 11, Figure 12, Figure 13, Figure 14, Figure 15, Figure 16, Figure 17, Figure 18 and Figure 19 satisfied the given boundary conditions asymptotically; therefore, the numerical results given in tabular form are accurate.
- The current results were compared with the available results in the existing literature for the special case, and there was good agreement between them showing the validation of the present study.
- In future, the study will be extended to third-grade nanofluid and hybrid nanofluid with the inclusion of different flow features and physical effects of the different fluid characteristics over the exponentially inclined stretching sheet embedded in a porous medium with different flow conditions.
Author Contributions
Conceptualization, A.A. and R.S.; methodology, R.S.; software, A.A.; validation, M.B.J., N.A. and A.A.; formal analysis, N.A.; investigation, A.A.; resources, M.B.J.; data curation, N.A.; writing—original draft preparation, A.A.; writing—review and editing, A.A.; visualization, A.A.; supervision, M.B.J.; project administration, M.B.J.; funding acquisition, M.B.J. All authors have read and agreed to the published version of the manuscript.
Funding
This research was funded by [Imam Mohammad Ibn Saud Islamic University] grant number [RG-21-09-13].
Institutional Review Board Statement
Not applicable.
Informed Consent Statement
Not applicable.
Data Availability Statement
Data sharing is not applicable to this article as no new data were created or analyzed in this study.
Acknowledgments
(Research Group) The authors extend their appreciation to the Deanship of Scientific Research at Imam Mohammad Ibn Saud Islamic University for funding this work through Research Group no. RG-21-09-13.
Conflicts of Interest
Authors declare no conflict of interest.
Nomenclature
| Nomenclature | Specific heat at constant pressure | ||
| Ambient temperature | Schmidt number | ||
| Ambient concentration | Thermal-diffusion parameter (Soret number) | ||
| Angle of inclination | Viscoelastic parameter | ||
| Buoyancy ratio parameter | Velocity components in and directions | ||
| Concentration in boundary layer | Wall temperature | ||
| Chemical reaction coefficient | Wall concentration | ||
| Chemical reaction parameter | Greeks | ||
| Coefficient of inertia | Dimensionless temperature | ||
| Coordinates | Dimensionless mass concentration | ||
| Cross-viscous parameter | Dynamic viscosity | ||
| Coordinates | Electrical conductivity | ||
| Concentration susceptibility | Fluid density | ||
| Drag Coefficient | Kinematic viscosity | ||
| Diffusion-thermo parameter (Dufour number) | Material moduli | ||
| Fluid temperature in boundary layer | Thermal diffusivity | ||
| Gravitational acceleration | Thermal-diffusion ratio | ||
| Grashof number | Third-grade fluid parameter | ||
| Local inertial coefficient | Thermal conductivity | ||
| Magnetic field strength | Volumetric coefficient thermal expansion | ||
| Magnetic field parameter | Volumetric coefficient concentration expansion | ||
| Mass diffusion coefficient | Subscripts | ||
| Mean temperature of fluid | Ambient conditions | ||
| Porous medium permeability | Wall conditions | ||
| Permeability parameter | |||
| Prandtl number | |||
| Reynolds number | |||
| Richardson number | |||
| Skin friction |
References
- Sahoo, B.; Do, Y. Effects of slip on sheet-driven flow and heat transfer of a third grade fluid past a stretching sheet. Int. Commun. Heat Mass Transf. 2010, 37, 1064–1071. [Google Scholar] [CrossRef]
- Javanmard, M.; Taheri, M.H.; Ebrahimi, S.M. Heat transfer of third-grade fluid flow in a pipe under an externally applied magnetic field with convection on wall. Appl. Rheol. 2018, 28, 56023. [Google Scholar]
- Pakdemirli, M. The boundary layer equations of third-grade fluids. Int. J. Non-Linear Mech. 1992, 27, 785–793. [Google Scholar] [CrossRef]
- Sahoo, B. Flow and heat transfer of a non-Newtonian fluid past a stretching sheet with partial slip. Commun. Nonlinear Sci. Numer. Simul. 2010, 15, 602–615. [Google Scholar] [CrossRef]
- Javanmard, M.; Taheri, M.H.; Askari, N.; Öztop, H.F.; Abu-Hamdeh, N. Third-grade non-Newtonian fluid flow and heat transfer in two coaxial pipes with a variable radius ratio with magnetic field. Int. J. Numer. Methods Heat Fluid Flow 2020, 31, 959–981. [Google Scholar] [CrossRef]
- Zhang, L.; Bhatti, M.M.; Michaelides, E.E. Electro-magnetohydrodynamic flow and heat transfer of a third-grade fluid using a Darcy-Brinkman-Forchheimer model. Int. J. Numer. Methods Heat Fluid Flow 2020, 31, 2623–2639. [Google Scholar] [CrossRef]
- Qayyum, S.; Hayat, T.; Alsaedi, A. Thermal radiation and heat generation/absorption aspects in third grade magneto-nanofluid over a slendering stretching sheet with Newtonian conditions. Phys. B Condens. Matter 2018, 537, 139–149. [Google Scholar] [CrossRef]
- Qayyum, S.; Hayat, T.; Alsaedi, A. Chemical reaction and heat generation/absorption aspects in MHD nonlinear convective flow of third grade nanofluid over a nonlinear stretching sheet with variable thickness. Results Phys. 2017, 7, 2752–2761. [Google Scholar] [CrossRef]
- Imtiaz, M.; Alsaedi, A.; Shafiq, A.; Hayat, T. Impact of chemical reaction on third grade fluid flow with Cattaneo-Christov heat flux. J. Mol. Liq. 2017, 229, 501–507. [Google Scholar] [CrossRef]
- Hayat, T.; Khan, S.A.; Khan, M.I.; Alsaedi, A. Impact of activation energy in nonlinear mixed convective chemically reactive flow of third grade nanomaterial by a rotating disk. Int. J. Chem. React. Eng. 2019, 17, 20180170. [Google Scholar] [CrossRef]
- Forchheimer, P. Wasserbewegung durch boden. Z. Ver. Dtsch. Ing. 1901, 45, 1782–1788. [Google Scholar]
- Muskat, M.; Wyckoff, R.D. The flow of homogeneous fluids through porous media. Soil Sci. 1938, 46, 169. [Google Scholar] [CrossRef]
- Seddeek, M. Influence of viscous dissipation and thermophoresis on Darcy–Forchheimer mixed convection in a fluid saturated porous media. J. Colloid Interface Sci. 2006, 293, 137–142. [Google Scholar] [CrossRef] [PubMed]
- Shenoy, A.V. Darcy-Forchheimer natural, forced and mixed convection heat transfer in non-Newtonian power-law fluid-saturated porous media. Transp. Porous Media 1993, 11, 219–241. [Google Scholar] [CrossRef]
- Raja, M.A.Z.; Khan, Z.; Zuhra, S.; Chaudhary, N.I.; Khan, W.U.; He, Y.; Islam, S.; Shoaib, M. Cattaneo-christov heat flux model of 3D hall current involving biconvection nanofluidic flow with Darcy-Forchheimer law effect: Backpropagation neural networks approach. Case Stud. Therm. Eng. 2021, 26, 101168. [Google Scholar] [CrossRef]
- Pan, H.; Rui, H. Mixed Element Method for Two-Dimensional Darcy-Forchheimer Model. J. Sci. Comput. 2012, 52, 563–587. [Google Scholar] [CrossRef]
- Ramzan, M.; Gul, H.; Zahri, M. Darcy-Forchheimer 3D Williamson nanofluid flow with generalized Fourier and Fick’s laws in a stratified medium. Bull. Pol. Acad. Sci. Tech. Sci. 2020, 68, 327–335. [Google Scholar]
- Mahdi, R.A.; Mohammed, H.A.; Munisamy, K.; Saeid, N. Review of convection heat transfer and fluid flow in porous media with nanofluid. Renew. Sustain. Energy Rev. 2015, 41, 715–734. [Google Scholar] [CrossRef]
- Kafoussias, N.; Williams, E. Thermal-diffusion and diffusion-thermo effects on mixed free-forced convective and mass transfer boundary layer flow with temperature dependent viscosity. Int. J. Eng. Sci. 1995, 33, 1369–1384. [Google Scholar] [CrossRef]
- Abd El-Aziz, M. Thermal-diffusion and diffusion-thermo effects on combined heat and mass transfer by hydromagnetic three-dimensional free convection over a permeable stretching surface with radiation. Phys. Lett. A 2008, 372, 263–272. [Google Scholar] [CrossRef]
- Hayat, T.; Nawaz, M.; Asghar, S.; Mesloub, S. Thermal-diffusion and diffusion-thermo effects on axisymmetric flow of a second grade fluid. Int. J. Heat Mass Transf. 2011, 54, 3031–3041. [Google Scholar] [CrossRef]
- Srinivas, S.; Reddy, A.S.; Ramamohan, T. A study on thermal-diffusion and diffusion-thermo effects in a two-dimensional viscous flow between slowly expanding or contracting walls with weak permeability. Int. J. Heat Mass Transf. 2012, 55, 3008–3020. [Google Scholar] [CrossRef]
- Afify, A.A. Similarity solution in MHD: Effects of thermal diffusion and diffusion thermo on free convective heat and mass transfer over a stretching surface considering suction or injection. Commun. Nonlinear Sci. Numer. Simul. 2009, 14, 2202–2214. [Google Scholar] [CrossRef]
- Seddeek, M.A. Thermal-diffusion and diffusion-thermo effects on mixed free-forced convective flow and mass transfer over an accelerating surface with a heat source in the presence of suction and blowing in the case of variable viscosity. Acta Mech. 2004, 172, 83–94. [Google Scholar] [CrossRef]
- Eldabe, N.T.; Rizkalla, R.R.; Abouzeid, M.; Ayad, V.M. Thermal diffusion and diffusion thermo effects of Eyring-Powell nanofluid flow with gyrotactic microorganisms through the boundary layer. Heat Transf.—Asian Res. 2020, 49, 383–405. [Google Scholar] [CrossRef]
- Ishak, A. MHD boundary layer flow due to an exponentially stretching sheet with radiation effect. Sains Malays. 2011, 40, 391–395. [Google Scholar]
- Sajid, M.; Hayat, T. Influence of thermal radiation on the boundary layer flow due to an exponentially stretching sheet. Int. Commun. Heat Mass Transf. 2008, 35, 347–356. [Google Scholar] [CrossRef]
- Nadeem, S.; Haq, R.U.; Khan, Z.H. Heat transfer analysis of water-based nanofluid over an exponentially stretching sheet. Alex. Eng. J. 2014, 53, 219–224. [Google Scholar] [CrossRef] [Green Version]
- Bidin, B.; Nazar, R. Numerical solution of the boundary layer flow over an exponentially stretching sheet with thermal radiation. Eur. J. Sci. Res. 2009, 33, 710–717. [Google Scholar]
- Kumar, D.; Sinha, S.; Sharma, A.; Agrawal, P.; Dadheech, P.K. Numerical study of chemical reaction and heat transfer of MHD slip flow with Joule heating and Soret–Dufour effect over an exponentially stretching sheet. Heat Transf. 2022, 51, 1939–1963. [Google Scholar] [CrossRef]
- Magyari, E.; Keller, B. Heat and mass transfer in the boundary layers on an exponentially stretching continuous surface. J. Phys. D Appl. Phys. 1999, 32, 577–585. [Google Scholar] [CrossRef]
- Pandit, S.; Sharma, S. Sensitivity analysis of emerging parameters in the presence of thermal radiation on magnetohydrodynamic nanofluids via wavelets. Eng. Comput. 2021, 1–10. [Google Scholar] [CrossRef]
- Pandit, S.; Sharma, S. Wavelet strategy for flow and heat transfer in CNT-water based fluid with asymmetric variable rectangular porous channel. Eng. Comput. 2020, 1–11. [Google Scholar] [CrossRef]
- Mittal, R.; Pandit, S. Numerical simulation of unsteady squeezing nanofluid and heat flow between two parallel plates using wavelets. Int. J. Therm. Sci. 2017, 118, 410–422. [Google Scholar] [CrossRef]
- Mittal, R.C.; Pandit, S. A Numerical Algorithm to Capture Spin Patterns of Fractional Bloch Nuclear Magnetic Resonance Flow Models. J. Comput. Nonlinear Dyn. 2019, 89, 799–808. [Google Scholar] [CrossRef]
- Jiwari, R.; Kumar, V.; Singh, S. Lie group analysis, exact solutions and conservation laws to compressible isentropic Navier–Stokes equation. Eng. Comput. 2020, 1–10. [Google Scholar] [CrossRef]
- Khan, M.N.; Ahmad, S.; Ahammad, N.A.; Alqahtani, T.; Algarni, S. Numerical investigation of hybrid nanofluid with gyrotactic microorganism and multiple slip conditions through a porous rotating disk. Waves Random Complex Media 2022, 1–16. [Google Scholar] [CrossRef]
- Li, Y.-M.; Ullah, I.; Ahammad, N.A.; Ullah, I.; Muhammad, T.; Asiri, S.A. Approximation of unsteady squeezing flow through porous space with slip effect: DJM approach. Waves Random Complex Media 2022, 1–15. [Google Scholar] [CrossRef]
- Mukhopadhyay, S.; Moindal, I.C.; Hayat, T. MHD boundary layer flow of Casson fluid passing through an exponentially stretching permeable surface with thermal radiation. Chin. Phys. B 2014, 23, 104701. [Google Scholar] [CrossRef]
- Hayat, T.; Khan, M.I.; Waqas, M.; Alsaedi, A.; Yasmeen, T. Diffusion of chemically reactive species in third grade fluid flow over an exponentially stretching sheet considering magnetic field effects. Chin. J. Chem. Eng. 2017, 25, 257–263. [Google Scholar] [CrossRef]
Publisher’s Note: MDPI stays neutral with regard to jurisdictional claims in published maps and institutional affiliations. |
© 2022 by the authors. Licensee MDPI, Basel, Switzerland. This article is an open access article distributed under the terms and conditions of the Creative Commons Attribution (CC BY) license (https://creativecommons.org/licenses/by/4.0/).


















