Design of Soft-Sensing Model for Alumina Concentration Based on Improved Deep Belief Network
Abstract
1. Introduction
2. Analysis of Aluminum Electrolysis Process
2.1. Core Parameter Analysis
2.2. Analysis of Different Operating Conditions
2.2.1. Anode Effect
- (1)
- Bright with special sounds and creaks, sparks occur around the anode.
- (2)
- Bubbles on the anode and electrolyte interface no longer precipitate, and electrolyte stops boiling.
- (3)
- Fluorocarbon gases are emitted, except for CO and CO2.
- (4)
- In the industrial electrolytic cell, the voltage rises when the anode effect occurs (generally 30–50 V, individual up to 120 V), and the low-voltage bulb in parallel with the electrolytic cell is shining. Under high-voltage and high-current density, the electrolyte and anode are overheated, and under constant-voltage supply, the series current of the electrolytic cell decreases sharply when the anode effect occurs.
- (1)
- Reduction in alumina concentration in electrolyte.
- (2)
- The concentration of the ion near the carbon anode increased, while the concentration of the oxygen-containing ion decreased.
- (3)
- The carbon anode potential increased to the ion discharge potential, and the carbon fluoride gas was precipitated, the anode surface was covered by a gas film.
2.2.2. Anode Changing
2.2.3. Aluminum Tapping
3. Principle of Improved Method
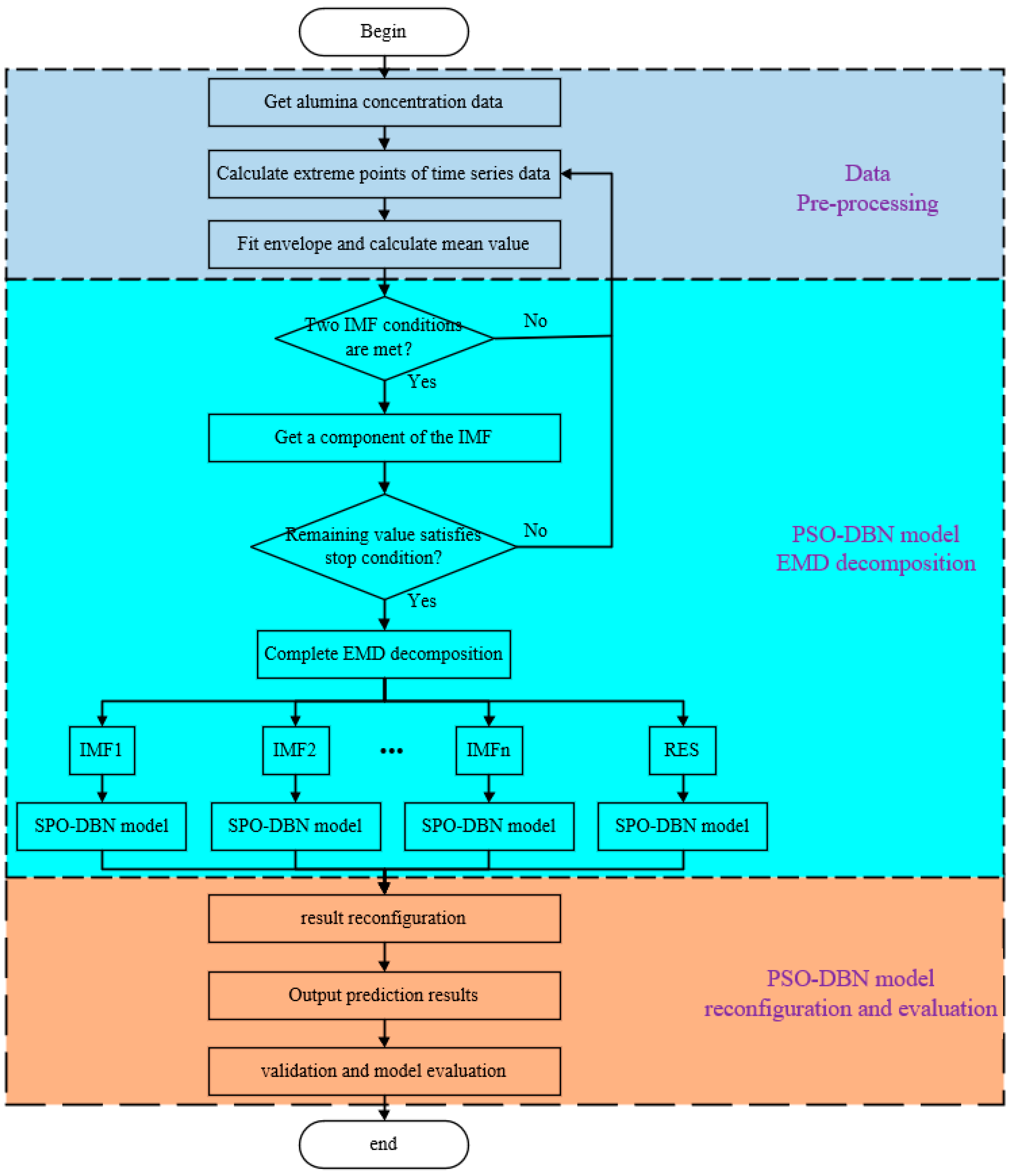
3.1. Empirical Mode Decomposition
- (1)
- Calculate the maximum and minimum values of the original time series x(t) and use the cubic spline curve to fit the upper and lower envelopes of the maximum and minimum values, respectively; the average value of the upper and lower extreme value envelopes is the mean line of the original time series.
- (2)
- Subtract the mean line from the original time series to check whether the remaining items are stationary and satisfy the IMF condition. Each IMF should satisfy the following two conditions: the numbers of local extreme points and zero-crossing points of the function are equal or at most one difference within the entire data sequence. For any point, the average envelope of local maximum (upper envelope) and local minimum (lower envelope) is 0. If the remaining items do not meet the IMF conditions, repeat the above process until the IMF components that meet the conditions are selected.
- (3)
- The above Equation (3) subtracts the selected IMF components from the original sequence and repeats the above process for the remaining sequences until all the IMF components are selected.
- (4)
- When the original sequence cannot continue to decompose more IMF components and becomes a monotonic function, the final residual part is the trend term of the entire sequence, which is commonly expressed by .
3.2. Optimized the Number of Hidden Layer Nodes by Particle Swarm Optimization
3.3. Design of Soft-Sensing Model
4. Experiment and Results
4.1. Data Acquisition
4.2. Simulation Experiment
5. Conclusions
Author Contributions
Funding
Data Availability Statement
Conflicts of Interest
References
- Tian, Z.D.; Li, S.J.; Wang, Y.H.; Sha, Y. A prediction method based on wavelet transform and multiple models fusion for chaotic time series. Chaos Solitons Fractals 2017, 98, 158–172. [Google Scholar]
- Guo, D.P.; Zhou, P. Soft-sensor modeling of silicon content in hot metal based on sparse robust LS-SVR and multi-objective optimization. Chin. J. Eng. 2016, 38, 1233–1241. [Google Scholar]
- Zhou, Y.; Yang, J.S.; Fu, D.M.; Yue, B. BCOISOA-BP network in grinding particle size soft sensor applications. Chin. J. Eng. 2017, 39, 1546–1551. [Google Scholar]
- Gao, J.; Yang, X.; Huang, J.; Peng, K. A data-driven fault detection and fault-tolerant control scheme for large-scale systems and its application on multi-area interconnected power systems. IET Control Theory Appl. 2022. [Google Scholar] [CrossRef]
- Huang, J.; Yang, X.; Peng, K. Double-Layer Distributed Monitoring Based on Sequential Correlation Information for Large-Scale Industrial Processes in Dynamic and Static States. IEEE Trans. Ind. Inform. 2020, 17, 6419–6428. [Google Scholar] [CrossRef]
- Sun, Q.; Ge, Z. A Survey on Deep Learning for Data-Driven Soft Sensors. IEEE Trans. Ind. Inform. 2021, 17, 5853–5866. [Google Scholar] [CrossRef]
- Ke, W.; Huang, D.; Yang, F.; Jiang, Y. Soft sensor development and applications based on LSTM in deep neural networks. In Proceedings of the 2017 IEEE Symposium Series on Computational Intelligence (SSCI), Honolulu, HI, USA, 27 November–1 December 2017; pp. 1–6. [Google Scholar] [CrossRef]
- Yuan, X.; Li, L.; Wang, Y. Nonlinear Dynamic Soft Sensor Modeling with Supervised Long Short-Term Memory Network. IEEE Trans. Ind. Inform. 2019, 16, 3168–3176. [Google Scholar] [CrossRef]
- Curreri, F.; Patanè, L.; Xibilia, M.G. Soft Sensor Transferability: A Survey. Appl. Sci. 2021, 11, 7710. [Google Scholar] [CrossRef]
- Alakent, B. Soft sensor design using transductive moving window learner. Comput. Chem. Eng. 2020, 140, 106941. [Google Scholar] [CrossRef]
- Alakent, B. Soft-sensor design via task transferred just-in-time-learning coupled transductive moving window learner. J. Process Control 2021, 101, 52–67. [Google Scholar] [CrossRef]
- Farahani, H.S.; Fatehi, A.; Nadali, A.; Shoorehdeli, M.A. Domain Adversarial Neural Network Regression to design transferable soft sensor in a power plant. Comput. Ind. 2021, 132, 103489. [Google Scholar] [CrossRef]
- Liu, Y.; Yang, C.; Liu, K.; Chen, B.; Yao, Y. Domain adaptation transfer learning soft sensor for product quality prediction. Chemom. Intell. Lab. Syst. 2019, 192, 103813. [Google Scholar] [CrossRef]
- Graziani, S.; Xibilia, M.G. Improving Soft Sensors performance in the presence of small datasets by data selection. In Proceedings of the 2020 IEEE International Instrumentation and Measurement Technology Conference (I2MTC), Dubrovnik, Croatia, 25–28 May 2020; pp. 1–6. [Google Scholar]
- Hsiao, Y.-D.; Kang, J.-L.; Wong, D. Development of Robust and Physically Interpretable Soft Sensor for Industrial Distillation Column Using Transfer Learning with Small Datasets. Processes 2021, 9, 667. [Google Scholar] [CrossRef]
- Zhang, S.; Zhang, T.; Yin, Y.; Xiao, W. Alumina Concentration Detection Based on the Kernel Extreme Learning Machine. Sensors 2017, 17, 2002. [Google Scholar] [CrossRef] [PubMed]
- Zhang, S.; Chen, X.; Yin, Y. An ELM Based Online Soft Sensing Approach for Alumina Concentration Detection. Math. Probl. Eng. 2015, 2015, 268132. [Google Scholar] [CrossRef]
- Cui, J.R.; Zhang, N.N.; Yang, X. Soft sensing of alumina concentration in aluminum electrolysis industry based on deep belief network. In Proceedings of the 2020 Chinese Automation Congress (CAC), Shanghai, China, 6–8 November 2020. [Google Scholar]
- Zhang, Y.; Yang, X.; Shardt, Y.A.W.; Cui, J.; Tong, C. A KPI-Based Probabilistic Soft Sensor Development Approach that Maximizes the Coefficient of Determination. Sensors 2018, 18, 3058. [Google Scholar] [CrossRef]
- Li, J.; Wang, W.; Chen, G.; Han, Z. Spatiotemporal assessment of landslide susceptibility in Southern Sichuan, China using SA-DBN, PSO-DBN and SSA-DBN models compared with DBN model. Adv. Space Res. 2022, 69, 3071–3087. [Google Scholar] [CrossRef]
- Huang, N.E.; Shen, Z.; Long, S.R.; Wu, M.C.; Shih, H.H.; Zheng, Q.; Yen, N.-C.; Tung, C.C.; Liu, H.H. The empirical mode decomposition and the Hilbert spectrum for nonlinear and non-stationary time series analysis. Proc. R. Soc. Lond. Ser. A Math. Phys. Eng. Sci. 1998, 454, 903–995. [Google Scholar] [CrossRef]
- Zhang, X.H.; Feng, A.M. Short-term traffic flow prediction based on empirical mode decomposition and long short-term memory neural network. J. Comput. Appl. 2021, 41, 225–230. [Google Scholar]
- Meng, X.Y.; Wang, R.H.; Zhang, X.P.; Wang, M.J.; Qiu, G.; Wang, Z.X. Ultra-short-term wind power prediction based on empirical mode decomposition and multi-branch neural network. J. Comput. Appl. 2021, 41, 237–242. [Google Scholar]
- Xie, H. Prediction of Driving Condition for Plug-In Hybrid Electric Vehicles; Chongqing University: Chongqing, China, 2014. [Google Scholar]
- Shi, B.; Li, Y.X.; Yu, X.H.; Yan, W. Short-term load forecasting based on modified particle swarm optimizer and fuzzy neural network model. Syst. Eng. Theory Pract. 2010, 30, 157–166. [Google Scholar]
- Liu, Y.X.; Li, J. Modern Aluminum Electrolysis; Metallurgical Industry Press: Beijing, China, 2008. [Google Scholar]
- Tessier, J.; Gary, P.T.; Batista, E. Towards on-line monitoring of alumina properties at a pot level. In Light Metal; Springer: Cham, Switzerland, 2012; pp. 633–638. [Google Scholar]
- Haupin, W.E. Production of Aluminum and Alumina; John Wiley & Sons: Chichester, UK, 1987. [Google Scholar]
- Cao, Y.; Liu, S.; Cao, X.; Liu, X.; Hu, H.; Zhang, T.; Yu, L. EMD-based multi-algorithm combination model of variable weights for oil well production forecast. Energy Rep. 2022, 8, 13389–13398. [Google Scholar] [CrossRef]
- Shi, Y.H.; Eberhart, R.C. Empirical study of particle swarm optimization. In Proceedings of the 1999 Congress on Evolutionary Computation-CEC99 (Cat. No. 99TH8406), Washington, DC, USA, 6–9 July 1999; IEEE: New York, NY, USA, 1999; Volume 3, pp. 1945–1950. [Google Scholar]
- Zhu, W.; Rad, H.N.; Hasanipanah, M. A chaos recurrent ANFIS optimized by PSO to predict ground vibration generated in rock blasting. Appl. Soft Comput. 2021, 108, 107434. [Google Scholar] [CrossRef]
- Zhang, J.R.; Zhang, J.; Lok, T.M.; Lyu, M.R. A hybrid particle swarm optimization-back-propagation algorithm for feedforward neural network training. Appl. Math. Comput. 2006, 185, 1026–1037. [Google Scholar] [CrossRef]













| Components | Number of Hidden Layers | MAE | RMSE | R2 |
|---|---|---|---|---|
| IMF1 | 24–28 | 0.0536 | 0.0677 | 0.6877 |
| IMF2 | 50–31 | 0.0301 | 0.0426 | 0.5932 |
| IMF3 | 36–45 | 0.0182 | 0.0238 | 0.9039 |
| IMF4 | 19–20 | 0.0103 | 0.0122 | 0.9844 |
| IMF5 | 33–35 | 0.0063 | 0.0080 | 0.9548 |
| IMF6 | 41–53 | 0.0017 | 0.0021 | 0.9981 |
| IMF7 | 36–20 | 0.0072 | 0.0083 | 0.9979 |
| REF | 21–23 | 0.0005 | 0.0005 | 0.9950 |
| Methods | MAE | RMSE | R2 |
|---|---|---|---|
| DBN | 0.0219 | 0.0306 | 0.9950 |
| EMD–PSO–DBN | 0.0184 | 0.0259 | 0.9881 |
Publisher’s Note: MDPI stays neutral with regard to jurisdictional claims in published maps and institutional affiliations. |
© 2022 by the authors. Licensee MDPI, Basel, Switzerland. This article is an open access article distributed under the terms and conditions of the Creative Commons Attribution (CC BY) license (https://creativecommons.org/licenses/by/4.0/).
Share and Cite
Li, X.; Liu, B.; Qian, W.; Rao, G.; Chen, L.; Cui, J. Design of Soft-Sensing Model for Alumina Concentration Based on Improved Deep Belief Network. Processes 2022, 10, 2537. https://doi.org/10.3390/pr10122537
Li X, Liu B, Qian W, Rao G, Chen L, Cui J. Design of Soft-Sensing Model for Alumina Concentration Based on Improved Deep Belief Network. Processes. 2022; 10(12):2537. https://doi.org/10.3390/pr10122537
Chicago/Turabian StyleLi, Xiangquan, Bo Liu, Wei Qian, Guoyong Rao, Lijuan Chen, and Jiarui Cui. 2022. "Design of Soft-Sensing Model for Alumina Concentration Based on Improved Deep Belief Network" Processes 10, no. 12: 2537. https://doi.org/10.3390/pr10122537
APA StyleLi, X., Liu, B., Qian, W., Rao, G., Chen, L., & Cui, J. (2022). Design of Soft-Sensing Model for Alumina Concentration Based on Improved Deep Belief Network. Processes, 10(12), 2537. https://doi.org/10.3390/pr10122537

