Power Control Strategy for Hybrid System Using Three-Level Converters for an Insulated Micro-Grid System Application
Abstract
1. Introduction
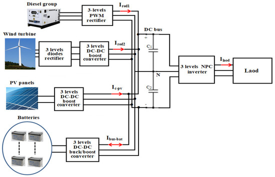
2. Presentation of Hybrid System Structure
3. MPPT Power Control strategies
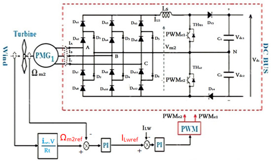
3.1. MPPT Control Strategy for Wind Turbine
3.2. MPPT Control of the PV System
4. Management Control Strategy
4.1. Load Voltage Control Strategy in Context of Isolated Areas
4.2. Model of Batteries and Diesel Power References
5. Control of Storage and Thermal Energy
5.1. Batteries Current Control Strategy
5.2. Variable Speed Diesel Generator Control Strategy
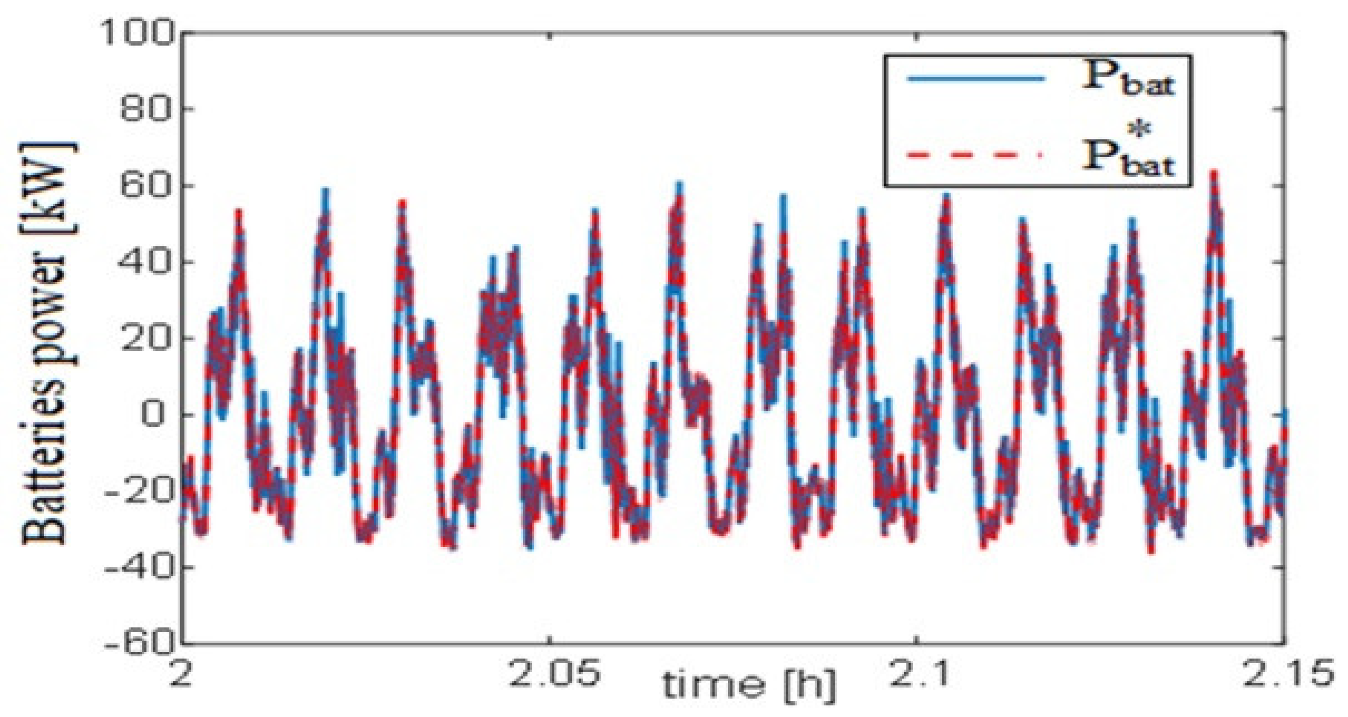
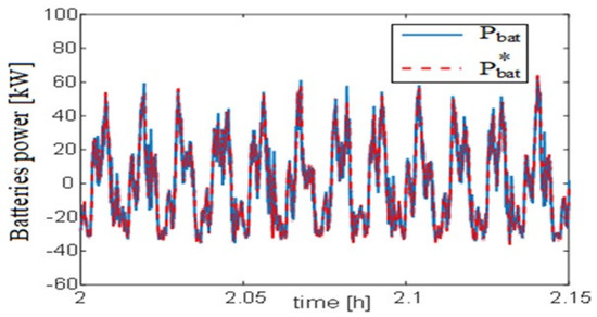
6. Insulated Micro-Grid System Simulation Results
7. Discussion
8. Conclusions
9. Future Work
Author Contributions
Funding
Data Availability Statement
Acknowledgments
Conflicts of Interest
Nomenclature
| PV | Photovoltaic panels |
| DG | Diesel generator |
| Vbat | Batteries voltage in [V] |
| Ibat and Ibat* | The current of battery and its reference in [A] |
| Pbat* | Battery’s power reference in [W] |
| Vpv | Voltage of the PV in [V] |
| Ipv | Current of the PV in [A] |
| ILw | Wind turbine side AC/DC converter output current [A] |
| PMG | Permanent Magnet Generator |
| Rs1 | Resistance of PMG1 (0.2 Ω) |
| Ld1 | Lq1 Inductances of PMG1 (1.5 mH) |
| φm1 | Permanent Magnet flux of PMG1 (0.85Wb) |
| J1 | The moment of inertia of diesel-generator (0.9 kg/m2) |
| J2 | Inertia moment of the wind system (1.2 kg/m2) |
| Ωm1 | Diesel speed in [rad/s] |
| Ωm1* | Diesel speed reference in [rad/s] |
| p1 | PMG1 pair of poles (3) |
| Vdc and Vdc* | DC bus voltage and its reference in [V] |
| Iload | Load current in [A] |
| Vd and Vq | Voltages of the load based on axis (d and q) in [V] |
| C1, C2 | DC bus capacitors in [F] |
References
- International Energy Agency (IEA). Annual Report 2021, “Clean Energy Transitions Programme 2021”. 2021. Available online: https://www.iea.org/reports/renewable-electricity (accessed on 18 November 2022).
- Silva, L.M.R.; Beluco, A.; Daronco, G. A wind PV diesel hybrid system for energizing a sewage station in Santa Rosa, in southern Brazil. IEEE Lat. Am. Trans. 2020, 18, 773–780. [Google Scholar] [CrossRef]
- Mohanty, A.; Patra, S.; Ray, P.K. Robust fuzzy-sliding mode based UPFC controller for transient stability analysis in autonomous wind-diesel-PV hybrid system. IET Gener. Transm. Distrib. 2016, 10, 1248–1257. [Google Scholar] [CrossRef]
- Rinaldi, F.; Moghaddampoor, F.; Najafi, B.; Marchesi, R. Economic feasibility analysis and optimization of hybrid renewable energy systems for rural electrification in Peru. Clean Technol. Environ. Policy 2020, 23, 731–748. [Google Scholar] [CrossRef]
- Suresh, G.; Prasad, D.; Gopila, M. An Efficient Approach based Power Flow Management in Smart Grid System with Hybrid Renewable Energy Sources. Renew. Energy Focus 2021, 39, 110–122. [Google Scholar]
- Kant, K.; Jain, C.; Singh, B. A Hybrid Diesel-Wind-PV-Based Energy Generation System with Brushless Generators. IEEE Trans. Ind. Inform. 2017, 13, 1714–1722. [Google Scholar] [CrossRef]
- Tabak, A.; Kayabasi, E.; Guneser, M.T.; Ozkaymak, M. Grey wolf optimization for optimum sizing and controlling of a PV/WT/BM hybrid energy system considering TNPC, LPSP, and LCOE concepts. Energy Sources Part A Recovery Util. Environ. Eff. 2022, 44, 1508–1528. [Google Scholar] [CrossRef]
- Mandal, S.; Mandal, K.K. Optimal energy management of microgrids under environmental constraints using chaos enhanced differential evolution. Renew. Energy Focus 2020, 34, 129–141. [Google Scholar] [CrossRef]
- Sarker, K.; Chatterjee, D.; Goswami, S.K. Grid integration of photovoltaic and wind-based hybrid distributed generation system with low harmonic injection and power quality improvement using biogeography-based optimization. Renew. Energy Focus 2017, 2017, 2083–2087. [Google Scholar] [CrossRef]
- Sheng, S.; Zhang, J. Capacity configuration optimisation for stand-alone micro-grid based on an improved binary bat algorithm. J. Eng. 2017, 2017, 2083–2087. [Google Scholar] [CrossRef]
- Fathy, A.; Kaaniche, K.; Alanazi, T.M. Recent Approach Based Social Spider Optimizer for Optimal Sizing of Hybrid PV/Wind/Battery/Diesel Integrated Microgrid in Aljouf Region. IEEE Access 2020, 8, 57630–57645. [Google Scholar] [CrossRef]
- Rathore, A.; Patidar, N.P. Reliability constrained socio-economic analysis of renewable generation based standalone hybrid power system with storage for off-grid communities. IET Renew. Power Gener. 2020, 14, 2142–2153. [Google Scholar] [CrossRef]
- Kusakana, K. Optimal scheduled power flow for distributed photovoltaic/wind/diesel generators with battery storage system. IET Renew. Power Gener. 2015, 9, 916–924. [Google Scholar] [CrossRef]
- Rehman, S.; Natrajan, N.; Mohandes, M.; Alhems, L.M.; Himri, Y.; Allouhi, A. Feasibility Study of Hybrid Power Systems for Remote Dwellings in Tamil Nadu, India. IEEE Access 2020, 8, 143881–143890. [Google Scholar] [CrossRef]
- Rehman, S.; Habib, H.U.R.; Wang, S.; Buker, M.S.; Alhems, L.M.; Al Garni, H.Z. Optimal Design and Model Predictive Control of Standalone HRES: A Real Case Study for Residential Demand Side Management. IEEE Access 2020, 8, 29767–29814. [Google Scholar] [CrossRef]
- Yaramasu, V.; Wu, B.; Alepuz, S.; Kouro, S. Predictive control for low-voltage ride-through enhancement of three-level-boost and NPC-converter-based PMSG wind turbine. IEEE Trans. Ind. Electron. 2014, 61, 6832–6843. [Google Scholar] [CrossRef]
- Adhikari, J.; Prasanna, I.V.; Panda, S.K. Maximum power-point tracking of high altitude wind power generating system using optimal vector control technique. In Proceedings of the International Conference on Power Electronics and Drive Systems, Sydney, Australia, 17 August 2015; pp. 773–778. [Google Scholar]
- Mi, Y.; Ma, C.; Fu, Y.; Wang, C.; Wang, P.; Loh, P.C. The SVC additional adaptive voltage controller of isolated wind-diesel power system based on double sliding-mode optimal strategy. IEEE Trans. Sustain. Energy 2018, 9, 24–34. [Google Scholar] [CrossRef]
- Rezkallah, M.; Hamadi, A.; Chandra, A.; Singh, B. Design and Implementation of Active Power Control with Improved P&O Method for Wind-PV-Battery-Based Standalone Generation System. IEEE Trans. Ind. Electron. 2018, 65, 5590–5600. [Google Scholar] [CrossRef]
- Chen, H.C.; Lin, W.J. MPPT and voltage balancing control with sensing only inductor current for photovoltaic-fed, three-level, boost-type converters. IEEE Trans. Power Electron. 2014, 29, 29–35. [Google Scholar] [CrossRef]
- Teymour, H.R.; Sutanto, D.; Muttaqi, K.M.; Ciufo, P. Solar PV and battery storage integration using a new configuration of a three-level NPC inverter with advanced control strategy. IEEE Trans. Energy Convers. 2014, 29, 354–365. [Google Scholar] [CrossRef]
- Nathenas, T.; Adamidis, G. A new approach for SVPWM of a three-level inverter-induction motor fed-neutral point balancing algorithm. Simul. Model. Pract. Theory 2012, 29, 1–17. [Google Scholar] [CrossRef]
- Tani, A.; Camara, M.B.; Dakyo, B. Energy Management in the Decentralized Generation Systems Based on Renewable Energy—Ultracapacitors and Battery to Compensate the Wind/Load Power Fluctuations. IEEE Trans. Ind. Appl. 2015, 51, 1817–1827. [Google Scholar] [CrossRef]
- Wang, C.; Mi, Y.; Fu, Y.; Wang, P. Frequency control of an isolated micro-grid using double sliding mode controllers and disturbance observer. IEEE Trans. Smart Grid 2018, 9, 923–930. [Google Scholar] [CrossRef]
- Motapon, S.N.; Dessaint, L.A.; Al-Haddad, K. A comparative study of energy management schemes for a fuel-cell hybrid emergency power system of more-electric aircraft. IEEE Trans. Ind. Electron. 2014, 61, 1320–1334. [Google Scholar] [CrossRef]
- Bellache, K.; Camara, M.B.; Dakyo, B. Transient power control for diesel-generator assistance in electric boat applications using supercapacitors and batteries. IEEE J. Emerg. Sel. Top. Power Electron. 2018, 6, 416–428. [Google Scholar] [CrossRef]
- Camara, M.S.; Camara, M.B.; Dakyo, B.; Gualous, H. Permanent Magnet Synchronous Generator for Offshore Wind Energy System Connected to Grid and Battery-Modeling and Control Strategies. Int. J. Renew. Energy Res. 2015, 5, 386–393. [Google Scholar]




















| Parameters | Values |
|---|---|
| Diesel nominal power | 25 kW |
| Wind turbine nominal power | 30 kW |
| PV Module | SunPower SPR-305E-WHT-D |
| Max. power output | 245.025 W |
| Max. power point voltage | 40.5 V |
| Short-circuit current Isc | 6.43 A |
| Number of cells per module Ncell | 72 |
| Max. power point current Series strings Parallel strings | 6.05 A 11 8 |
| Nominal voltage of battery | 12 V |
| Initial state of charge | 65% |
| Li-ion battery capacity | 40 Ah |
| Internal resistance of battery | 0.00465 ohms |
| Nominal discharge current | 17.39 A |
| Cells in parallel | 20 |
| Number of series cells | 31 |
Publisher’s Note: MDPI stays neutral with regard to jurisdictional claims in published maps and institutional affiliations. |
© 2022 by the authors. Licensee MDPI, Basel, Switzerland. This article is an open access article distributed under the terms and conditions of the Creative Commons Attribution (CC BY) license (https://creativecommons.org/licenses/by/4.0/).
Share and Cite
Lawan, M.G.; Camara, M.B.; Sabr, A.S.; Dakyo, B.; Al Ameri, A. Power Control Strategy for Hybrid System Using Three-Level Converters for an Insulated Micro-Grid System Application. Processes 2022, 10, 2539. https://doi.org/10.3390/pr10122539
Lawan MG, Camara MB, Sabr AS, Dakyo B, Al Ameri A. Power Control Strategy for Hybrid System Using Three-Level Converters for an Insulated Micro-Grid System Application. Processes. 2022; 10(12):2539. https://doi.org/10.3390/pr10122539
Chicago/Turabian StyleLawan, Moussa Gaptia, Mamadou Baïlo Camara, Abdulkareem Shaheed Sabr, Brayima Dakyo, and Ahmed Al Ameri. 2022. "Power Control Strategy for Hybrid System Using Three-Level Converters for an Insulated Micro-Grid System Application" Processes 10, no. 12: 2539. https://doi.org/10.3390/pr10122539
APA StyleLawan, M. G., Camara, M. B., Sabr, A. S., Dakyo, B., & Al Ameri, A. (2022). Power Control Strategy for Hybrid System Using Three-Level Converters for an Insulated Micro-Grid System Application. Processes, 10(12), 2539. https://doi.org/10.3390/pr10122539

