A Review on the Applications of Coffee Waste Derived from Primary Processing: Strategies for Revalorization
Abstract
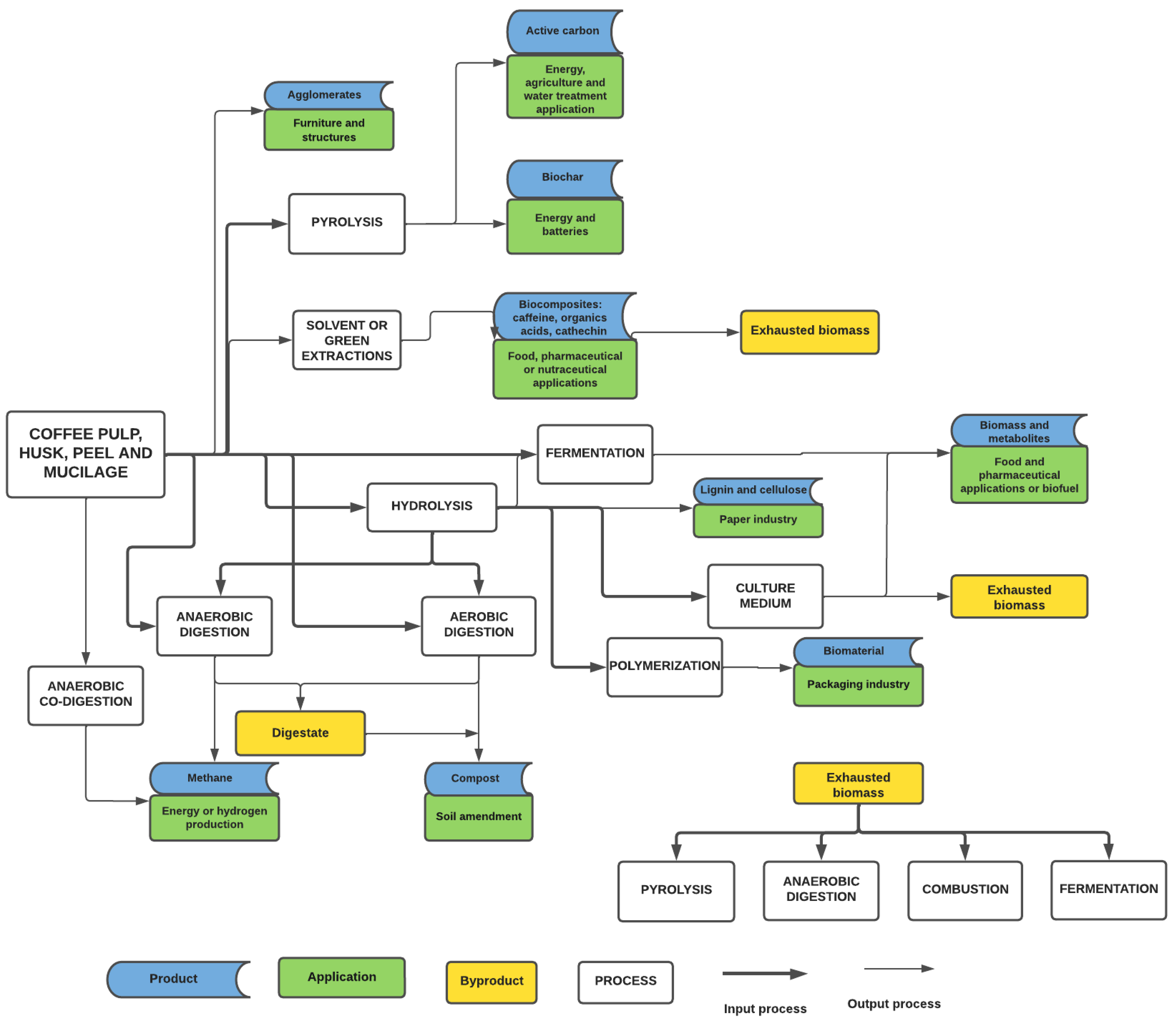
1. Introduction
2. Characterization of Wastes and By-Products from Coffee Processing
3. Use of Coffee Waste in Animal Feeding
4. Extraction of Biocomponents
5. Production of Biofuels
5.1. Bioethanol
5.2. Biogas
5.3. Hydrogen
5.4. Biodiesel
6. Pyrolysis and Combustion
7. Other Uses
7.1. Adsorptive Properties of Biochar–Bioremediation
7.2. Compost
7.3. Solid State Fermentation and Enzyme Production
7.4. Colorants
7.5. Agglomerates and Building Materials
8. Discussion and Future Perspectives in Primary Coffee Waste Management
- (i)
- Financial issues: the transition from waste to by-product or raw material must be identified in combination with the required technologies or logistical systems necessary for supply during the transformation process.
- (ii)
- Technical aspects: to achieve an efficient production system, i.e., according to the nature of the waste, the transformation route should aim at the generation of added value as well as the generation of energy.
- (iii)
- Governmental policies: subsidies and tax incentives favor investment and installation of technologies and production systems. Additionally, they mention the need for training and consolidation of databases that favor access to information by the different parties.
- (iv)
- Social aspects: increasing the knowledge of consumers promotes market acceptance and establishes a pattern of demand and the need for biorefineries.
9. Conclusions
- Improve the processes of extraction and stabilization of some biocomponents (i.e., polyphenols) that may have a high potential in the pharmaceutical, cosmetics, and food industries;
- explore the commercial caffeine extraction and purification, as there is a considerable presence of this compound in coffee wastes;
- perform further pre-treatments with more efficient microorganisms (using metabolic engineering) that allow the reduction of non-extracted compounds that are considered as anti-nutrients in animal or human food (i.e., tannins);
- improve aerobic fermentation and biomethanization processes, either by pre-treatment, co-digesting, or by obtaining or isolating more efficient microorganisms; and
- promote an integrated implementation of the steps in the treatment of coffee residues, in which the waste obtained in one step can be used as raw material in the next, according to the definition of a biorefinery approach.
Author Contributions
Funding
Data Availability Statement
Conflicts of Interest
References
- Dadi, D.; Mengistie, E.; Terefe, G.; Getahun, T.; Haddis, A.; Birke, W.; Beyene, A.; Luis, P.; Van der Bruggen, B. Assessment of the effluent quality of wet coffee processing wastewater and its influence on downstream water quality. Ecohydrol. Hydrobiol. 2018, 18, 201–211. [Google Scholar] [CrossRef]
- FAOSTAT. Food and Agriculture Data. Available online: http://www.fao.org/faostat/es/ (accessed on 2 March 2020).
- Pohlan, H.A.J.; Janssens, M.J.J. Growth and Production of Coffee. In Soils, Plant Growth and Crop Production; Verhey, W.H., Ed.; Eolss Publishers: Oxford, UK, 2010; Volume 3, p. 101. ISBN 978-1-84826-369-7. [Google Scholar]
- ICO World Coffee Production. Available online: https://www.ico.org/prices/po-production.pdf (accessed on 3 January 2022).
- Narita, Y.; Inouye, K. Review on utilization and composition of coffee silverskin. Food Res. Int. 2014, 61, 16–22. [Google Scholar] [CrossRef]
- Pérez-Sariñana, B.Y.; Saldaña-Trinidad, S. Chemistry and Biotransformation of Coffee By-Products to Bio-fuels. In The Question of Caffeine; Latosinska, J.N., Latosinska, M., Eds.; InTechopen: London, UK, 2017; ISBN 978-953-51-4779-4. [Google Scholar]
- Martinez, C.L.M.; Rocha, E.P.A.; Carneiro, A.D.C.O.; Gomes, F.J.B.; Batalha, L.A.R.; Vakkilainen, E.; Cardoso, M. Characterization of residual biomasses from the coffee production chain and assessment the potential for energy purposes. Biomass Bioenergy 2019, 120, 68–76. [Google Scholar] [CrossRef]
- Rotta, N.M.; Curry, S.; Han, J.; Reconco, R.; Spang, E.; Ristenpart, W.; Donis-González, I.R. A comprehensive analysis of operations and mass flows in postharvest processing of washed coffee. Resour. Conserv. Recycl. 2021, 170, 105554. [Google Scholar] [CrossRef]
- Magalhães Júnior, A.I.; de Carvalho Neto, D.P.; de Melo Pereira, G.V.; da Silva Vale, A.; Medina, J.D.C.; de Carvalho, J.C.; Soccol, C.R. A critical techno-economic analysis of coffee processing utilizing a modern fermentation system: Implications for specialty coffee production. Food Bioprod. Process. 2021, 125, 14–21. [Google Scholar] [CrossRef]
- Cruz-O’Byrne, R.; Piraneque-Gambasica, N.; Aguirre-Forero, S. Microbial diversity associated with spontaneous coffee bean fermentation process and specialty coffee production in northern Colombia. Int. J. Food Microbiol. 2021, 354, 109282. [Google Scholar] [CrossRef]
- De Melo Pereira, G.V.; de Carvalho Neto, D.P.; Júnior, A.I.M.; Vásquez, Z.S.; Medeiros, A.B.; Vandenberghe, L.P.; Soccol, C.R. Exploring the impacts of postharvest processing on the aroma formation of coffee beans—A review. Food Chem. 2019, 272, 441–452. [Google Scholar] [CrossRef]
- Esquivel, P.; Jiménez, V.M. Functional properties of coffee and coffee by-products. Food Res. Int. 2012, 46, 488–495. [Google Scholar] [CrossRef]
- Magoni, C.; Bruni, I.; Guzzetti, L.; Dell’Agli, M.; Sangiovanni, E.; Piazza, S.; Regonesi, M.E.; Maldini, M.; Spezzano, R.; Caruso, D.; et al. Valorizing coffee pulp by-products as anti-inflammatory ingredient of food supplements acting on IL-8 release. Food Res. Int. 2018, 112, 129–135. [Google Scholar] [CrossRef]
- Rodríguez, N.; Zambrano, D. Los Subproductos Del Café: Fuente de Energía Renovable. Available online: https://www.cenicafe.org/es/publications/avt0393.pdf (accessed on 8 September 2021).
- Heeger, A.; Kosińska-Cagnazzo, A.; Cantergiani, E.; Andlauer, W. Bioactives of coffee cherry pulp and its utilisation for production of Cascara beverage. Food Chem. 2017, 221, 969–975. [Google Scholar] [CrossRef]
- Ibarra-Taquez, H.N.; GilPavas, E.; Blatchley, E.R.; Gómez-García, M.; Dobrosz-Gómez, I. Integrated electrocoagulation-electrooxidation process for the treatment of soluble coffee effluent: Optimization of COD degradation and operation time analysis. J. Environ. Manag. 2017, 200, 530–538. [Google Scholar] [CrossRef] [PubMed]
- Asociación Nacional del Café-Anacafé. Los Subproductos Del Café. Available online: https://www.anacafe.org/glifos/index.php/BeneficioHumedo_Subproductos (accessed on 2 January 2022).
- Hughes, S.R.; López-Núñez, J.C.; Jones, M.A.; Moser, B.R.; Cox, E.J.; Lindquist, M.; Galindo-Leva, L.A.; Riaño-Herrera, N.M.; Rodriguez-Valencia, N.; Gast, F.; et al. Sustainable conversion of coffee and other crop wastes to biofuels and bioproducts using coupled biochemical and thermochemical processes in a multi-stage biorefinery concept. Appl. Microbiol. Biotechnol. 2014, 98, 8413–8431. [Google Scholar] [CrossRef] [PubMed]
- Murthy, P.; Naidu, M. Protease Production by Aspergillus oryzae in Solid-State Fermentation Utilizing Coffee by-Products. World Appl. Sci. J. 2010, 8, 199–205. [Google Scholar]
- Alemayehu, Y.A.; Asfaw, S.L.; Terfie, T.A. Hydrolyzed urine for enhanced valorization and toxicant degradation of wet coffee processing wastes: Implications for soil contamination and health risk reductions. J. Environ. Manag. 2022, 307, 114536. [Google Scholar] [CrossRef] [PubMed]
- Mata, T.M.; Martins, A.A.; Caetano, N.S. Bio-refinery approach for spent coffee grounds valorization. Bioresour. Technol. 2018, 247, 1077–1084. [Google Scholar] [CrossRef]
- United Nations Sustainable Development. Available online: https://www.un.org/sustainabledevelopment/news/communications-material/ (accessed on 24 October 2021).
- Gebreeyessus, G.D. Towards the sustainable and circular bioeconomy: Insights on spent coffee grounds valorization. Sci. Total Environ. 2022, 833, 155113. [Google Scholar] [CrossRef]
- Cristóbal, J.; Matos, C.T.; Aurambout, J.-P.; Manfredi, S.; Kavalov, B. Environmental sustainability assessment of bioeconomy value chains. Biomass Bioenergy 2016, 89, 159–171. [Google Scholar] [CrossRef]
- Budzianowski, W.M. High-value low-volume bioproducts coupled to bioenergies with potential to enhance business development of sustainable biorefineries. Renew. Sustain. Energy Rev. 2017, 70, 793–804. [Google Scholar] [CrossRef]
- Bressani, R. Potential Uses of Coffee-Berry by-Products. In Coffee Pulp: Composition, Technology and Utilization; Braham, J.E., Bressani, R., Eds.; International Development Research Centre: Ottawa, On, Canada, 1979; ISBN 0889361908. [Google Scholar]
- De Castro, R.D.; Marraccini, P. Cytology, biochemistry and molecular changes during coffee fruit development. Braz. J. Plant Physiol. 2006, 18, 175–199. [Google Scholar] [CrossRef]
- Mussatto, S.I.; Machado, E.M.S.; Martins, S.; Teixeira, J.A. Production, Composition, and Application of Coffee and Its Industrial Residues. Food Bioprocess Technol. 2011, 4, 661–672. [Google Scholar] [CrossRef]
- Janissen, B.; Huynh, T. Chemical composition and value-adding applications of coffee industry by-products: A review. Resour. Conserv. Recycl. 2017, 128, 110–117. [Google Scholar] [CrossRef]
- Menéndez, J.A.; Domínguez, A.; Fernández, Y.; Pis, J.J. Evidence of Self-Gasification during the Microwave-Induced Pyrolysis of Coffee Hulls. Energy Fuels 2006, 21, 373–378. [Google Scholar] [CrossRef]
- Pedraza-Beltrán, P.; Estrada-Flores, J.G.; Martínez-Campos, A.R.; Estrada-López, I.; Rayas-Amor, A.A.; Yong-Angel, G.; Figueroa-Medina, M.; Nova, F.A.; Castelán-Ortega, O.A. On-farm evaluation of the effect of coffee pulp supplementation on milk yield and dry matter intake of dairy cows grazing tropical grasses in central Mexico. Trop. Anim. Health Prod. 2012, 44, 329–336. [Google Scholar] [CrossRef] [PubMed]
- Didanna, H.L. A Critical Review on Feed Value of Coffee Waste for Livestock Feeding. World J. Biol. Biol. Sci. 2014, 2, 72–086. [Google Scholar]
- Rathinavelu, R.; Graziosi, G. Potential Alternative Use of Coffee Wastes and By-Products. International Coffee Organization. Available online: https://www.ico.org/documents/ed1967e.pdf (accessed on 25 May 2022).
- Joubert, E.; De Beer, D. Antioxidants of Rooibos beverages. Role of plant composition and processing. In Processing and Impact on Antioxidants in Beverages; Elsevier: New York City, NY, USA, 2014; ISBN 9780124047389. [Google Scholar]
- Quintin, D.; Garcia-Gomez, P.; Ayuso, M.; Sanmartin, A. Active biocompounds to improve food nutritional value. Trends Food Sci. Technol. 2019, 84, 19–21. [Google Scholar] [CrossRef]
- Toci, A.T.; Boldrin, M.V.Z. Coffee Beverages and Their Aroma Compounds. In Handbook of Food Bioengineering; Mihai, A.G., Holban, A.M., Eds.; Academic Press: London, UK, 2018; pp. 397–425. ISBN 9780128115183. [Google Scholar]
- Ramirez-Coronel, M.A.; Marnet, N.; Kolli, V.S.K.; Roussos, S.; Guyot, S.; Augur, C. Characterization and Estimation of Proanthocyanidins and Other Phenolics in Coffee Pulp (Coffea arabica) by Thiolysis−High-Performance Liquid Chromatography. J. Agric. Food Chem. 2004, 52, 1344–1349. [Google Scholar] [CrossRef]
- Ramirez-Martinez, J.R. Phenolic compounds in coffee pulp: Quantitative determination by HPLC. J. Sci. Food Agric. 1988, 43, 135–144. [Google Scholar] [CrossRef]
- Burdan, F. Caffeine in Coffee. In Coffee in Health and Disease Prevention; Preedy, V., Ed.; Academic Press: London, UK, 2015; pp. 201–207. ISBN 978-0-12-409517-5. [Google Scholar]
- Tello, J.; Viguera, M.; Calvo, L. Extraction of caffeine from Robusta coffee (Coffea canephora var. Robusta) husks using supercritical carbon dioxide. J. Supercrit. Fluids 2011, 59, 53–60. [Google Scholar] [CrossRef]
- Duangjai, A.; Suphrom, N.; Wungrath, J.; Ontawong, A.; Nuengchamnong, N.; Yosboonruang, A. Comparison of antioxidant, antimicrobial activities and chemical profiles of three coffee (Coffea arabica L.) pulp aqueous extracts. Integr. Med. Res. 2016, 5, 324–331. [Google Scholar] [CrossRef]
- Torres-Valenzuela, L.S.; Ballesteros-Gómez, A.; Rubio, S. Supramolecular solvent extraction of bioactives from coffee cherry pulp. J. Food Eng. 2020, 278, 109933. [Google Scholar] [CrossRef]
- Manasa, V.; Padmanabhan, A.; Appaiah, K.A. Utilization of coffee pulp waste for rapid recovery of pectin and polyphenols for sustainable material recycle. Waste Manag. 2021, 120, 762–771. [Google Scholar] [CrossRef] [PubMed]
- Furusawa, M.; Narita, Y.; Iwai, K.; Fukunaga, T.; Nakagiri, O. Inhibitory Effect of a Hot Water Extract of Coffee “Silverskin” on Hyaluronidase. Biosci. Biotechnol. Biochem. 2011, 75, 1205–1207. [Google Scholar] [CrossRef] [PubMed]
- Procentese, A.; Rehmann, L. Fermentable Sugar Production from a Coffee Processing By-product after Deep Eutectic Solvent Pretreatment. Bioresour. Technol. Rep. 2018, 4, 174–180. [Google Scholar] [CrossRef]
- Mirón-Mérida, V.A.; Yáñez-Fernández, J.; Montañez-Barragán, B.; Huerta, B.E.B. Valorization of coffee parchment waste (Coffea arabica) as a source of caffeine and phenolic compounds in antifungal gellan gum films. LWT 2019, 101, 167–174. [Google Scholar] [CrossRef]
- Del Pozo, C.; Bartrolí, J.; Alier, S.; Puy, N.; Fàbregas, E. Production of antioxidants and other value-added compounds from coffee silverskin via pyrolysis under a biorefinery approach. Waste Manag. 2020, 109, 19–27. [Google Scholar] [CrossRef] [PubMed]
- Belmiro, R.H.; Oliveira, L.D.C.; Geraldi, M.V.; Junior, M.R.M.; Cristianini, M. Modification of coffee coproducts by-products by dynamic high pressure, acetylation and hydrolysis by cellulase: A potential functional and sustainable food ingredient. Innov. Food Sci. Emerg. Technol. 2021, 68, 102608. [Google Scholar] [CrossRef]
- Borrelli, R.C.; Esposito, F.; Napolitano, A.; Ritieni, A.; Fogliano, V. Characterization of a New Potential Functional Ingredient: Coffee Silverskin. J. Agric. Food Chem. 2004, 52, 1338–1343. [Google Scholar] [CrossRef]
- Narita, Y.; Inouye, K. High antioxidant activity of coffee silverskin extracts obtained by the treatment of coffee silverskin with subcritical water. Food Chem. 2012, 135, 943–949. [Google Scholar] [CrossRef]
- Amjith, L.; Bavanish, B. A review on biomass and wind as renewable energy for sustainable environment. Chemosphere 2022, 293, 133579. [Google Scholar] [CrossRef]
- Behera, S.S.; Ray, R.C. Solid state fermentation for production of microbial cellulases: Recent advances and improvement strategies. Int. J. Biol. Macromol. 2016, 86, 656–669. [Google Scholar] [CrossRef]
- Machado, E. Reaproveitamento de Resíduos Da Indústria Do Café Como Matéria Prima Para Una Produção de Etanol; Magíster en Bioquímica, Universidade de Aveiro: Aveiro, Portugal, 2009. [Google Scholar]
- Bonilla-Hermosa, V.A.; Duarte, W.F.; Schwan, R.F. Utilization of coffee by-products obtained from semi-washed process for production of value-added compounds. Bioresour. Technol. 2014, 166, 142–150. [Google Scholar] [CrossRef] [PubMed]
- Gouvea, B.M.; Torres, C.; Franca, A.S.; Oliveira, L.S.; Oliveira, L.S.; Oliveira, E.S. Feasibility of ethanol production from coffee husks. Biotechnol. Lett. 2009, 31, 1315–1319. [Google Scholar] [CrossRef] [PubMed]
- Harsono, S.S.; Salahuddin; Fauzi, M.; Purwono, G.S.; Soemarno, D. Kissinger Second Generation Bioethanol from Arabica Coffee Waste Processing at Smallholder Plantation in Ijen Plateau Region of East Java. Procedia Chem. 2015, 14, 408–413. [Google Scholar] [CrossRef]
- Mussatto, S.I.; Machado, E.M.; Carneiro, L.M.; Teixeira, J.A. Sugars metabolism and ethanol production by different yeast strains from coffee industry wastes hydrolysates. Appl. Energy 2012, 92, 763–768. [Google Scholar] [CrossRef]
- Gurram, R.; Al-Shannag, M.; Knapp, S.; Das, T.; Singsaas, E.; Alkasrawi, M. Technical possibilities of bioethanol production from coffee pulp: A renewable feedstock. Clean Technol. Environ. Policy 2016, 18, 269–278. [Google Scholar] [CrossRef]
- Da Silveira, J.S.; Mertz, C.; Morel, G.; Lacour, S.; Belleville, M.-P.; Durand, N.; Dornier, M. Alcoholic fermentation as a potential tool for coffee pulp detoxification and reuse: Analysis of phenolic composition and caffeine content by HPLC-DAD-MS/MS. Food Chem. 2020, 319, 126600. [Google Scholar] [CrossRef] [PubMed]
- Hansen, G.H.; Lübeck, M.; Frisvad, J.C.; Lübeck, P.S.; Andersen, B. Production of cellulolytic enzymes from ascomycetes: Comparison of solid state and submerged fermentation. Process Biochem. 2015, 50, 1327–1341. [Google Scholar] [CrossRef]
- Li, L.; Peng, X.; Wang, X.; Wu, D. Anaerobic digestion of food waste: A review focusing on process stability. Bioresour. Technol. 2018, 248, 20–28. [Google Scholar] [CrossRef]
- Arango-Osorio, S.; Vasco-Echeverri, O.; López-Jiménez, G.; González-Sanchez, J.; Isaac-Millán, I. Methodology for the design and economic assessment of anaerobic digestion plants to produce energy and biofertilizer from livestock waste. Sci. Total Environ. 2019, 685, 1169–1180. [Google Scholar] [CrossRef]
- Rogoff, M.J.; Screve, F. Chapter 3-Energy From Waste Technology. In Waste to Energy: Technologies and Project Implementation, 3rd ed.; Elsevier: Oxford, UK, 2011; pp. 29–56. ISBN 978-1-4377-7871-7. [Google Scholar]
- Jayachandra, T.; Venugopal, C.; Appaiah, K.A. Utilization of phytotoxic agro waste—Coffee cherry husk through pretreatment by the ascomycetes fungi Mycotypha for biomethanation. Energy Sustain. Dev. 2011, 15, 104–108. [Google Scholar] [CrossRef]
- Deublein, D.; Steinhauser, A. Biogas. In Biogas from Waste and Renewable Resources; Wiley-VCH Verlag GMBH Co. KGaA: Weinheim, Germany, 2008; pp. 47–56. ISBN 3527643710. [Google Scholar]
- Echeverria, M.; Nuti, M. Valorisation of the Residues of Coffee Agro-industry: Perspectives and Limitations. Open Waste Manag. J. 2017, 10, 13–22. [Google Scholar] [CrossRef]
- Kivaisi, A. Pretreatment of robusta coffee hulls and co-digestion with cow-dung for enhanced anaerobic digestion. Tanzan. J. Sci. 2002, 28, 1–10. [Google Scholar] [CrossRef][Green Version]
- Sawatdeenarunat, C.; Nguyen, D.; Surendra, K.C.; Shrestha, S.; Rajendran, K.; Oechsner, H.; Xie, L.; Khanal, S.K. Anaerobic biorefinery: Current status, challenges, and opportunities. Bioresour. Technol. 2016, 215, 304–313. [Google Scholar] [CrossRef] [PubMed]
- Neves, L.; Oliveira, R.; Alves, M. Anaerobic co-digestion of coffee waste and sewage sludge. Waste Manag. 2006, 26, 176–181. [Google Scholar] [CrossRef]
- Chala, B.; Oechsner, H.; Latif, S.; Müller, J. Biogas Potential of Coffee Processing Waste in Ethiopia. Sustainability 2018, 10, 2678. [Google Scholar] [CrossRef]
- Kivaisi, A.K.; Rubindamayugi, M. The potential of agro-industrial residues for production of biogas and electricity in Tanzania. Renew. Energy 1996, 9, 917–921. [Google Scholar] [CrossRef]
- Orozco, A.; Pérez, M.; Guevara, O.; Rodríguez, J.; Hernández, M.; González-Vila, F.; Polvillo, O.; Arias, M. Biotechnological enhancement of coffee pulp residues by solid-state fermentation with Streptomyces. Py–GC/MS analysis. J. Anal. Appl. Pyrolysis 2008, 81, 247–252. [Google Scholar] [CrossRef]
- Battista, F.; Fino, D.; Mancini, G. Optimization of biogas production from coffee production waste. Bioresour. Technol. 2016, 200, 884–890. [Google Scholar] [CrossRef]
- Juliastuti, S.R.; Widjaja, T.; Altway, A.; Iswanto, T. Biogas production from pretreated coffee-pulp waste by mixture of cow dung and rumen fluid in co-digestion. AIP Conf. Proc. 2017, 1840, 110011. [Google Scholar] [CrossRef]
- Dos Santos, L.C.; Adarme, O.F.H.; Baeta, B.; Gurgel, L.; de Aquino, S.F. Production of biogas (methane and hydrogen) from anaerobic digestion of hemicellulosic hydrolysate generated in the oxidative pretreatment of coffee husks. Bioresour. Technol. 2018, 263, 601–612. [Google Scholar] [CrossRef]
- Houbron, E.; Larrinaga, A.; Rustrian, E. Liquefaction and methanization of solid and liquid coffee wastes by two phase anaerobic digestion process. Water Sci. Technol. 2003, 48, 255–262. [Google Scholar] [CrossRef] [PubMed][Green Version]
- Corro, G.; Paniagua, L.; Pal, U.; Bañuelos, F.; Rosas, M. Generation of biogas from coffee-pulp and cow-dung co-digestion: Infrared studies of postcombustion emissions. Energy Convers. Manag. 2013, 74, 471–481. [Google Scholar] [CrossRef]
- Widjaja, T.; Iswanto, T.; Altway, A.; Shovitri, M.; Juliastuti, S.R. Methane production from coffee pulp by microorganism of rumen fluid and cow dung in co-digestion. Chem. Eng. Trans. 2017, 56, 1465–1470. [Google Scholar] [CrossRef]
- Liu, W.; Wan, Y.; Xiong, Y.; Gao, P. Green hydrogen standard in China: Standard and evaluation of low-carbon hydrogen, clean hydrogen, and renewable hydrogen. Int. J. Hydrogen Energy 2022, 47, 24584–24591. [Google Scholar] [CrossRef]
- Van Wijk, A.; Chatzimarkakis, J. Green Hydrogen for a European Green Deal A 2x40 GW Initiative. Available online: https://dii-desertenergy.org/wp-content/uploads/2020/04/2020-04-01_Dii_Hydrogen_Studie2020_v13_SP.pdf (accessed on 20 May 2022).
- Morales-Martínez, T.K.; Medina-Morales, M.A.; Ortíz-Cruz, A.L.; la Garza, J.A.R.-D.; Moreno-Dávila, M.; López-Badillo, C.M.; Ríos-González, L. Consolidated bioprocessing of hydrogen production from agave biomass by Clostridium acetobutylicum and bovine ruminal fluid. Int. J. Hydrogen Energy 2020, 45, 13707–13716. [Google Scholar] [CrossRef]
- Yahya, M.; Herrmann, C.; Ismaili, S.; Jost, C.; Truppel, I.; Ghorbal, A. Development and optimization of an innovative three-stage bioprocess for converting food wastes to hydrogen and methane. Biochem. Eng. J. 2021, 170, 107992. [Google Scholar] [CrossRef]
- Salem, A.H.; Mietzel, T.; Brunstermann, R.; Widmann, R. Two-stage anaerobic fermentation process for bio-hydrogen and bio-methane production from pre-treated organic wastes. Bioresour. Technol. 2018, 265, 399–406. [Google Scholar] [CrossRef]
- Renaudie, M.; Dumas, C.; Vuilleumier, S.; Ernst, B. New way of valorization of raw coffee silverskin: Biohydrogen and acetate production by dark fermentation without exogenous inoculum. Bioresour. Technol. Rep. 2022, 17, 100918. [Google Scholar] [CrossRef]
- Villa Montoya, A.C.; da Silva Mazareli, R.C.; Delforno, T.P.; Centurion, V.B.; de Oliveira, V.M.; Silva, E.L.; Varesche, M.B.A. Optimization of key factors affecting hydrogen production from coffee waste using factorial design and metagenomic analysis of the microbial community. Int. J. Hydrogen Energy 2020, 45, 4205–4222. [Google Scholar] [CrossRef]
- Nayab, R.; Imran, M.; Ramzan, M.; Tariq, M.; Taj, M.B.; Akhtar, M.N.; Iqbal, H.M. Sustainable biodiesel production via catalytic and non-catalytic transesterification of feedstock materials—A review. Fuel 2022, 328, 125254. [Google Scholar] [CrossRef]
- Tariq, M.; Ali, S.; Khalid, N. Activity of homogeneous and heterogeneous catalysts, spectroscopic and chromatographic characterization of biodiesel: A review. Renew. Sustain. Energy Rev. 2012, 16, 6303–6316. [Google Scholar] [CrossRef]
- Saenger, M.; Hartge, E.-U.; Werther, J.; Ogada, T.; Siagi, Z. Combustion of coffee husks. Renew. Energy 2001, 23, 103–121. [Google Scholar] [CrossRef]
- Santana, M.S.; Alves, R.P.; Santana, L.S.; Gonçalves, M.A.; Guerreiro, M.C. Structural, inorganic, and adsorptive properties of hydrochars obtained by hydrothermal carbonization of coffee waste. J. Environ. Manag. 2022, 302, 114021. [Google Scholar] [CrossRef] [PubMed]
- Kumar, N.; Weldon, R.; Lynam, J.G. Hydrothermal carbonization of coffee silverskins. Biocatal. Agric. Biotechnol. 2021, 36, 102145. [Google Scholar] [CrossRef]
- Remón, J.; Ravaglio-Pasquini, F.; Pedraza-Segura, L.; Arcelus-Arrillaga, P.; Suelves, I.; Pinilla, J.L. Caffeinating the biofuels market: Effect of the processing conditions during the production of biofuels and high-value chemicals by hydrothermal treatment of residual coffee pulp. J. Clean. Prod. 2021, 302, 127008. [Google Scholar] [CrossRef]
- Konneh, M.; Wandera, S.M.; Murunga, S.I.; Raude, J.M. Adsorption and desorption of nutrients from abattoir wastewater: Modelling and comparison of rice, coconut and coffee husk biochar. Heliyon 2021, 7, 2–10. [Google Scholar] [CrossRef]
- Quyen, V.T.; Pham, T.H.; Kim, J.; Thanh, D.M.; Thang, P.Q.; Van Le, Q.; Jung, S.H.; Kim, T. Biosorbent derived from coffee husk for efficient removal of toxic heavy metals from wastewater. Chemosphere 2021, 284, 131312. [Google Scholar] [CrossRef]
- Sayara, T.; Basheer-Salimia, R.; Hawamde, F.; Sánchez, A. Recycling of Organic Wastes through Composting: Process Performance and Compost Application in Agriculture. Agronomy 2020, 10, 1838. [Google Scholar] [CrossRef]
- Sathianarayanan, A.; Khan, A.B. An Eco-Biological Approach for Resource Recycling and Pathogen (Rhi-zoctoniae solani Kuhn.) Suppression. J. Environ. Prot. Sci. 2008, 2, 36–39. [Google Scholar]
- Kassa, H.; Workayehu, T. Evaluation of Some Additives on Coffee Residue (Coffee Husk and Pulp) Quali-ty as Compost, Southern Ethiopia. Int. Invent. J. Agric. Soil Sci. 2014, 2, 14–21. [Google Scholar]
- Dzung, N.A.; Dzung, T.T.; Khanh, V.T. Evaluation of Coffee Husk Compost for Improving Soil Fertility and Sustainable Coffee Production in Rural Central Highland of Vietnam. Resour. Environ. 2013, 3, 77–82. [Google Scholar] [CrossRef]
- Haque, S.; Singh, R.; Harakeh, S.; Teklemariam, A.D.; Alharthy, S.A.; Tripathi, S.; Singh, R.P.; Hassan, A.A.; Srivastava, N.; Gupta, V.K. Enzyme-based biocatalysis for the treatment of organic pollutants and bioenergy production. Curr. Opin. Green Sustain. Chem. 2022, 38, 100709. [Google Scholar] [CrossRef]
- Enzymes Market Size, Share, Analysis & Global Trends Report—Forecast: 2027|MarketsandMarkets. Available online: https://www.marketsandmarkets.com/Market-Reports/enzyme-market-46202020.html?gclid=Cj0KCQjwkt6aBhDKARIsAAyeLJ1RFwY6jU2XDPU3_7sLDe-0cZk_0PYqpwnMsUeysLnRqLnUsnb882oaAtyOEALw_wcB (accessed on 24 October 2022).
- Shankar, K.; Kulkarni, N.S.; Jayalakshmi, S.; Sreeramulu, K. Saccharification of the pretreated husks of corn, peanut and coffee cherry by the lignocellulolytic enzymes secreted by Sphingobacterium sp. ksn for the production of bioethanol. Biomass Bioenergy 2019, 127, 105298. [Google Scholar] [CrossRef]
- Rivera Omen, R.L.; Augusto Martínez Mamián, C.; Velasco, S.M. Evaluación de residuos agrícolas como sustrato para la producción de Pleurotus ostreatus. Revista Luna Azul 2013, 37, 89–100. [Google Scholar]
- Murthy, P.; Manonmani, M. Bioconversion of Coffee Industry Wastes with White Rot Fungus Pleurotus florida. Res. J. Environ. Sci. 2008, 2, 145–150. [Google Scholar] [CrossRef][Green Version]
- Mateus, D.N.; Marliane, C.S.D.S.; Joao, G.S.S.; Juliana, S.D.S.; Yutaka, T.; Maria, C.M.K.; Nunes, M.D.; Da Silva, M.C.S.; Schram, J.G.S.; Tamai, Y.; et al. Pleurotus ostreatus, mushrooms production using quick and cheap methods and the challenges to the use of coffee husk as substrate. Afr. J. Microbiol. Res. 2017, 11, 1252–1258. [Google Scholar] [CrossRef][Green Version]
- Sabogal-Otálora, A.M.; Palomo-Hernández, L.F.; Piñeros-Castro, Y. Sugar production from husk coffee using combined pretreatments. Chem. Eng. Process. Process Intensif. 2022, 176, 108966. [Google Scholar] [CrossRef]
- Brand, D.; Pandey, A.; Roussos, S.; Soccol, C.R. Biological detoxification of coffee husk by filamentous fungi using a solid-state fermentation system. Enzym. Microb. Technol. 2000, 27, 127–133. [Google Scholar] [CrossRef]
- Da Silveira, J.S.; Durand, N.; Lacour, S.; Belleville, M.-P.; Perez, A.; Loiseau, G.; Dornier, M. Solid-state fermentation as a sustainable method for coffee pulp treatment and production of an extract rich in chlorogenic acids. Food Bioprod. Process. 2019, 115, 175–184. [Google Scholar] [CrossRef]
- Moreira, M.D.; Melo, M.M.; Coimbra, J.M.; dos Reis, K.C.; Schwan, R.F.; Silva, C.F. Solid coffee waste as alternative to produce carotenoids with antioxidant and antimicrobial activities. Waste Manag. 2018, 82, 93–99. [Google Scholar] [CrossRef]
- Wobiwo, F.A.; Balbuena, J.-L.E.; Nicolay, T.; Larondelle, Y.; Gerin, P.A. Valorization of spent coffee ground with wheat or miscanthus straw: Yield improvement by the combined conversion to mushrooms and biomethane. Energy Sustain. Dev. 2018, 45, 171–179. [Google Scholar] [CrossRef]
- Echegaray, N.; Guzel, N.; Kumar, M.; Guzel, M.; Hassoun, A.; Lorenzo, J.M. Recent advancements in natural colorants and their application as coloring in food and in intelligent food packaging. Food Chem. 2023, 404, 134453. [Google Scholar] [CrossRef]
- Prata, E.R.; Oliveira, L.S. Fresh coffee husks as potential sources of anthocyanins. LWT Food Sci. Technol. 2007, 40, 1555–1560. [Google Scholar] [CrossRef]
- Parra-Campos, A.; Ordóñez-Santos, L.E. Natural pigment extraction optimization from coffee exocarp and its use as a natural dye in French meringue. Food Chem. 2019, 285, 59–66. [Google Scholar] [CrossRef] [PubMed]
- Mirón-Mérida, V.A.; Barragán-Huerta, B.E.; Gutiérrez-Macías, P. Coffee waste: A source of valuable technologies for sustainable development. In Valorization of Agri-Food Wastes and By-Products: Recent Trends, Innovations and Sustainability Challenges; Bhat, R., Ed.; Academic Press: London, UK, 2021; pp. 173–198. [Google Scholar] [CrossRef]
- Aguiar, J.; Estevinho, B.; Santos, L. Microencapsulation of natural antioxidants for food application—The specific case of coffee antioxidants—A review. Trends Food Sci. Technol. 2016, 58, 21–39. [Google Scholar] [CrossRef]
- Bekalo, S.A.; Reinhardt, H.-W. Fibers of coffee husk and hulls for the production of particleboard. Mater. Struct. 2010, 43, 1049–1060. [Google Scholar] [CrossRef]
- Farias, M.B.; Araújo, A.J.; Medeiros, V.S.; Macedo, D.A.; De Miranda, A.; Paskocimas, C.A.; Nascimento, R.M. Use of coffee husk ash for preparation of glass-ceramics as potential sealants for solid oxide cells. Ceram. Int. 2022, 48, 23145–23150. [Google Scholar] [CrossRef]
- Aranda Saldaña, M.D.; Silva, E.K.; Olmos Cornejo, J.E.; Orozco Lopez, C.L. Green Processes in Foodomics: Biorefineries in the Food Industry. In Comprehensive Foodomics; Cifuentes, A., Ed.; Elsevier: London, UK, 2020; pp. 808–824. ISBN 978-0-12-816396-2. [Google Scholar]
- Shah, A.V.; Singh, A.; Mohanty, S.S.; Srivastava, V.K.; Varjani, S. Organic solid waste: Biorefinery approach as a sustainable strategy in circular bioeconomy. Bioresour. Technol. 2022, 349, 126835. [Google Scholar] [CrossRef]
- Zabaniotou, A.; Kamaterou, P. Food waste valorization advocating Circular Bioeconomy—A critical review of potentialities and perspectives of spent coffee grounds biorefinery. J. Clean. Prod. 2019, 211, 1553–1566. [Google Scholar] [CrossRef]
- Jungmeier, G.; Van Ree, R.; Jørgensen, H.; de Jong, E.; Stichnothe, H.; Wellisch, M. The Biorefinery Com-plexity Index. Available online: https://task42.ieabioenergy.com/wp-content/uploads/sites/10/2017/06/BCI-working-document-20140709.pdf (accessed on 15 June 2022).
- Pellera, F.-M.; Gidarakos, E. Microwave pretreatment of lignocellulosic agroindustrial waste for methane production. J. Environ. Chem. Eng. 2017, 5, 352–365. [Google Scholar] [CrossRef]




| Variable | Pulp | Husk | Silver Skin |
|---|---|---|---|
| Dry matter | 23 1 | n.a. | n.a. |
| Carbohydrates | 35–50 2,3 | 57.8 3 | 44 3 |
| Protein | 5.2–12.0 2,3 | 9.2 3 | 16.2–18.6 3 |
| Fiber | 18–30 2,3 | 31.9 3 | 60–80 g |
| Ash | 1.5–8.9 1,3,4 | 6 3 | 0.5–1.0 1,4 |
| Caffeine | 0.28–1.20 3 | 1.2 3 | 1.4 3 |
| Tannins | 1.8–8.6 3 | 4.5–9.0 3 | 0.02 3 |
| Chlorogenic acid | 10.7 3 | 12.59 3 | 15.82 1,3 |
| Cellulose | 24.5–63.0 3,4 | 43 3 | 40–49 1,4 |
| Hemicellulose | 29.7 4 | 7 3 | 25–32 1,4 |
| Lignin | 23.7 4 | n.a. | 33–35 1,4 |
| Moisture | n.a. | n.a. | 8.2 5 |
| Fraction | Extraction Procedure | Biocomponents | Further Results | Reference |
|---|---|---|---|---|
| Pulp-husk | Extraction of caffeine with supercritical CO2 at different husk humidity, milling, pressure, temperature, time, and flow rate. | Caffeine: Maximum extraction yield: 84% (at 373 K, 300 bar, 197 kg CO2/kg of waste). | Wetting of coffee husks was required, but not milling. | [40] |
| Evaluation of three aqueous extracts of Coffea arabica L. pulp: CPE1: washing, pulp removal, drying, and blending. CPE2: washing, selection, removal, drying, and blending. CPE3: washing, selection, removal, freezing, drying, and blending. Subsequent extraction with water at 92 ± 3 °C, for 2 min. | Total polyphenols and caffeine: CPE1 extract contained the highest concentration of total phenols: 17.4 mg GAE/L (CPE2: 10.47 mg/L; CPE3: 7.61 mg/L). IC50 was 18 μg/mL for ABTS and 82 μg/mL for DPPH. Caffeine in CPE1, CPE2, and CPE3: 0.69%, 0.77%, and 0.68%, respectively. | Antibacterial activity against S. aureus, S. epidirmidis, P. aureginosa, and E. coli was demonstrated. | [41] | |
| Extraction of phytocomplexes and evaluation of bioactivity. Mixtures of solvents with ethanol and water, combined with sonication and maceration. Antioxidant activity, cytotoxicity on human epithelial gastric cells; measurements of interleukin-8 (IL-8) release of cells and LC-MS were carried out. | Phenolic compounds: Extraction yields ranged from 6.40 ± 1.14% (maceration + 100% ethanol) to 9.61 ± 1.73% (sonication + 30% ethanol). Concentration of phenolic compounds: 32.98–44.49 mg GAE/g, and DPPH: 100–142 μmol TE/g. The extract inhibited IL-8 release by approximately 50%. | Cytotoxicity activity showed prevention of IL-8 liberation for the epithelial gastric cell. In addition, abundant derivates of quinic and procyanidins acids were also found in the extract. | [13] | |
| Evaluation of the potential of supramolecular solvents (SUPRAS: decanoic and octanoic acid in ethanol (9.5, 19, 24, 33, 38% v/v), water (85.5, 76, 71, 62, 57% v/v), and 5% of amphiphile) to extract biocompounds from coffee pulp. | Caffeine: Extraction of 5.6 mg caffeine/g, 0.9 mg/g protocatechuic acid at a solvent:sample ratio of 4:1 v/w. | Various bioactives were detected, showing high antioxidant capacity (45% for DPPH and 91% for ABTS). | [42] | |
| Extraction of pectin and polyphenols from Coffea canephora pulp by simple precipitation. Acid solutions (5N nitric, 5N hydrochloric, and 2N sulfuric) and 2% ammonium oxalate were evaluated; for polyphenol extraction ethanol was used (4 °C for 1 h; centrifugation at 8000× g rpm for 10 min). | Pectin and total polyphenols: Maximum pectin extraction achieved using metal salts and ethanol at 6.0% and 6.7%, respectively. The equivalent weight of extracted pectin (1180.5 mg/g) was higher than that of commercial pectin (724.8 mg/g). The methoxyl content of commercial pectin and crude pectin was 9.3% and 5.6%, respectively. The main polyphenols were gallic acid, vanillin, catechin, ethylcatechin, coumaric, caffeic, and ferulic acids. | Efficient method for the simultaneous extraction of pectin and polyphenol. The polyphenol fraction showed good antioxidant activity with phosphomolybdate radicals, FRAP, DPPH, and ABTS, respectively. | [43] | |
| Extraction with water (121 °C, 20 min), concentration, and drying. Quantification of biocomponents by HPLC and measurement of inhibitory activity on hyaluronidase. | Uronic acid: High inhibitory effect of the extract against hyaluronidase, possibly due to acid polysaccharides such as uronic acid. | An inhibitory potential of the hyaluronidase enzyme was identified. | [44] | |
| Extraction with choline chloride/glycerol (DES) (biomass/solvent ratio: 1:8, 1:16, 1:32), after pre-treatment at 60 °C, 115 °C, and 150 °C. Monitoring carbohydrates, monomeric sugars, inhibitors HMF, furfural, gallic, and coumarin. | Reduced sugars: The highest yield was 0.24 g glucose/g biomass with pre-treatment at 150 °C and biomass: solvent ratio of 1:16. The hydrolysis yield was found to be 72% at 150 °C. | Low formation of fermentation inhibitors. | [45] | |
| Ethanolic extraction at different liquid/solid ratios (10–50), with variable ethanol purity (50–100%), at three temperatures (45 °C, 60 °C, 75 °C). | Total polyphenols and caffeine: Extraction yield ranged from 0.26 to 2.92 gallic acid/kg (the highest values at a liquid/solid ratio of 30, 100% ethanol, and 60 °C). Caffeine yield ranged between 0.77 and 1.44 g/kg with 41 liquid–solid ratio. | Antioxidant activity varied within the range 2.72–12.83 μmol TE/g (ratio 10, 75% ethanol, 75 °C). | [46] | |
| Intermediate pyrolysis and production of bio-oils and biochars (at 280 °C, 400 °C, and 500 °C, with limiting oxygen for 10 min). | Caffeine and phenols: The oily fraction contained caffeine, acetic acid, pyridine, and phenols. The highest total phenolic content and antioxidant capacity were obtained at 280 °C: 6.09 and 3.02 mg GAE/g bio-oil. The resulting biochar at the same temperature showed high calorific value: 22 MJ/kg. | Overall potential of up to 487 and 242 tons of GAE/year. | [47] | |
| Husk-pulp-silver skin | Evaluation of DHP, ACT, and ENZ in dietary fiber and phenols. Suspension of 8.0 g waste in 200 mL water (stirred for 30 min), for DHP at 50–100 MPa; for ACT at 10–30% (v/v) of acetic anhydride (30, 60, 120 min); and ENZ with 5 and 15 U of cellulase (30–120 min). | Dietary fiber and phenols: Effect of DHP at the highest pressure (100 MPa) or chemical effect at a minimal concentration of acetic acid anhydride (10%). DHP decreased TRP by 25%, antioxidant capacity by 8% (ORAC), and 34% FRAP. In addition, chlorogenic acid content was reduced by the DHP process by 60%. | Reduction of phenols-caffeine content and antioxidant capacity were inherent to modifying techniques, while DHP only caused a minor impact. | [48] |
| Evaluation of the potential use of coffee silver skin as an alternative dietary fiber (DF) food ingredient. | Dietary fiber: DF yield of 60% was reached (14% of DF was soluble). | Batch culture fermentation induced preferential growth of probiotic bifidobacteria. | [49] | |
| Extraction with subcritical water (25–270 °C) and evaluation of antioxidant activity with HORAC and DPPH. | Total polyphenols: The highest yield was 29% (at 210 °C). The antioxidant activity increased with temperature: 2629 μmol TE/g HORAC, 379 ± 36 μmol TE/g silver skin extract (DPPH). | Correlation of antioxidant activity with protein and phenols concentration in the extracts. | [50] |
| Type of Digestion | Main Products/Byproducts | Methods | Reference |
|---|---|---|---|
| Single digestion | Methane yield: 240–280 LSTP CH4/kg VS (76–89% of the theoretical value). Reduction of 50–73% in TS and 75–80% in VS. Inverse linear correlation between methane yield and hydrolysis constant rate was observed. | Biomethanization of wastes from instant coffee: barley, rye, malted barley, and chicory (7 g TS waste/g sludge, pH 7, 37 °C, 150 rpm), at lab-scale. | [69] |
| Methane yields: 159.4 ± 1.8, 244.7 ± 6.4, 31.1 ± 2.0, 294.5 ± 9.6 L/kg VS, respectively. Parchment presented a low potential in methane production due to its composition. | Hohenheim biogas yield test to evaluate methane potential from husk, pulp, mucilage, and parchment. Inoculum: sludge from a digester with 5% VS and 6.16% TS. | [70] | |
| Pre-treatments and co-digestion | Higher methane production from pre-treated parchment: 13–164%. Pre-treatment increased the biodegradability of inhibitory biocompounds. | Hydrolysis of parchment with Ca(OH)2 (55 °C, 30 d) and co-digestion with cow dung (0–100%) at lab scale (55 °C, 100 rpm, 168 h). | [71] |
| Lower concentration of polyphenols after pre-treatment (23.9–30.5%). The concentration of protein in Streptomyces sp. increased by 5–20% after adding pulp. | Coffee pulp inoculated with Streptomyces sp. strains as pre-treatment to improve the nutritional value and availability of bio-compounds in subsequent bio-methanization. | [72] | |
| Methane yield: 0.023 LSTP/kgmanure·d; 0.025 LSTP/kgtreated coffee pulp·d; 0.019 LSTPkgcoffee pulp with cow dung (60:40)·d. The digestate obtained improved the water holding capacity of soils and stimulated seed germination. | Fungal pretreatment of coffee pulp with Mycotypha sp. and subsequent co-digestion with bovine manure (60:40). Pre-treated pulp and manure were also digested individually at semi pilot scale (60 d). | [64] | |
| Biogas production: 1.1 LSTP CH4/L·d, under continuous mode. Batch digestion of alkaline pre-treated waste allowed 1.14 LSTP/L·d of biogas, containing 65% methane. Process yield: 83%. | Evaluation of acidic and alkaline pre-hydrolysis on the biomethanization of coffee pulp and rejected grain. Lab and semi pilot scale assays (35 °C and 40 d). Inoculum: mixture of bovine and chicken manure and sludge from an anaerobic digester. | [73] | |
| High methane content in the biogas (45%), equivalent to 6.44 kJ/L. Marked decrease in the concentration of inhibitors after the pre-treatment: 90% in caffeine, 78% in total phenols, and 66% in tannins. | Pre-treated pulp with ethanol/water (50/50, v/v) at room temperature. Subsequent co-digestion with bovine manure and rumen fluid (30 d, 30–40 °C), at lab scale. | [74] | |
| Methane production: 36 LSTP/kg (at LSR: 10 L/kg; pH: 11; SAOL: 18.5 g O3/kg). Adding powdered activated carbon enhanced methane yield up to 86 LSTP/kg, while two-stage digestion produced 49 LSTP CH4/kg and 19 LSTP H2/kg. | Pre-treatment of coffee husk with ozone and evaluation of BMP and the BHP, at lab scale. LSR: 10–20 mL/g; pH 3, 7, and 11; SAOL: 6.8–81 g O3/kg. Inoculum: bovine manure and anaerobic sludge (1:1, w/w). Loads: 0.7 g COD/g VS inoculum for BMP; 1.8 g COD/g VSS inoculum for BHP. | [75] | |
| Daily production of 23 tons of coffee pulp can generate 1886 m3STP CH4/d. Efficiency of the methanogenic reactor: 95%, with biogas containing 80% methane. Hydrolysis of pulp in the acidogenic reactor: 23%, at a rate of 0.001 g COD/L·d. | Digestion of fresh coffee pulp derived from wet processing in an acidogenic reactor (35 °C; pH 6); and co-digestion of pulp and mucilage in a methanogenic reactor (35 °C; pH 7). Inoculum derived from coffee fermentation tank. | [76] | |
| Biogas yields: 330 L/kgCP; 670 L/kgBM; 1170 L/kgCP+CM+W. But biogas contained isocyanic acid, bromomethane, hydrogen sulfide, and hydrogen iodide. | Batch co-digestion of CP+BM (mixed at 60:40 ratio), and CM+CP+W (80:20 CM+W, 80:20 CP+W, 40:40:20 CP+CM+W), at lab-scale (35–45 °C; 8 months) | [77] | |
| Methane production: 85.1, 11.3, and 60 LSTP/kgCOD from pulp/manure, pulp/rumen fluid, and pulp/manure/rumen fluid, respectively. Caffeine, tannins, and free phenols inhibited the process. | Co-digestion of coffee pulp, bovine manure, and bovine rumen fluid, at lab scale. The digester was filled with coffee pulp and water (1:2 ratio) and the inoculum cow dung, rumen fluid, and cow dung/rumen fluid mixture (1:1 ratio). (pH: 6.8–7.2; 30–40 °C; 40 d). | [78] |
Publisher’s Note: MDPI stays neutral with regard to jurisdictional claims in published maps and institutional affiliations. |
© 2022 by the authors. Licensee MDPI, Basel, Switzerland. This article is an open access article distributed under the terms and conditions of the Creative Commons Attribution (CC BY) license (https://creativecommons.org/licenses/by/4.0/).
Share and Cite
Serna-Jiménez, J.A.; Siles, J.A.; de los Ángeles Martín, M.; Chica, A.F. A Review on the Applications of Coffee Waste Derived from Primary Processing: Strategies for Revalorization. Processes 2022, 10, 2436. https://doi.org/10.3390/pr10112436
Serna-Jiménez JA, Siles JA, de los Ángeles Martín M, Chica AF. A Review on the Applications of Coffee Waste Derived from Primary Processing: Strategies for Revalorization. Processes. 2022; 10(11):2436. https://doi.org/10.3390/pr10112436
Chicago/Turabian StyleSerna-Jiménez, Johanna Andrea, José A. Siles, María de los Ángeles Martín, and Arturo F. Chica. 2022. "A Review on the Applications of Coffee Waste Derived from Primary Processing: Strategies for Revalorization" Processes 10, no. 11: 2436. https://doi.org/10.3390/pr10112436
APA StyleSerna-Jiménez, J. A., Siles, J. A., de los Ángeles Martín, M., & Chica, A. F. (2022). A Review on the Applications of Coffee Waste Derived from Primary Processing: Strategies for Revalorization. Processes, 10(11), 2436. https://doi.org/10.3390/pr10112436

