Identification of Hub Genes and Immune Infiltration in Pediatric Biliary Atresia by Comprehensive Bioinformatics Analysis
Abstract
:1. Introduction
2. Materials and Methods
3. Results
3.1. Identification of DEGs
3.2. Functional and Pathway Enrichment Analysis of DEGs
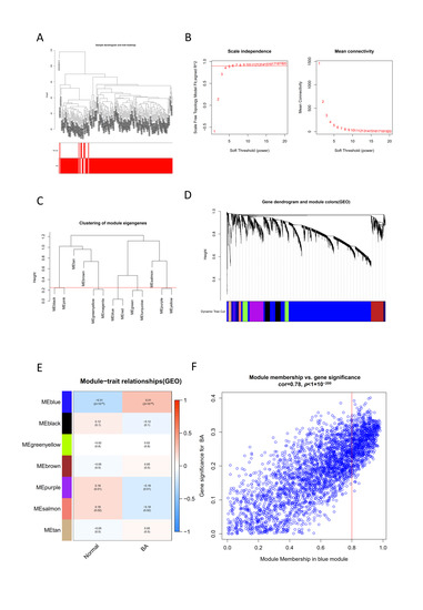
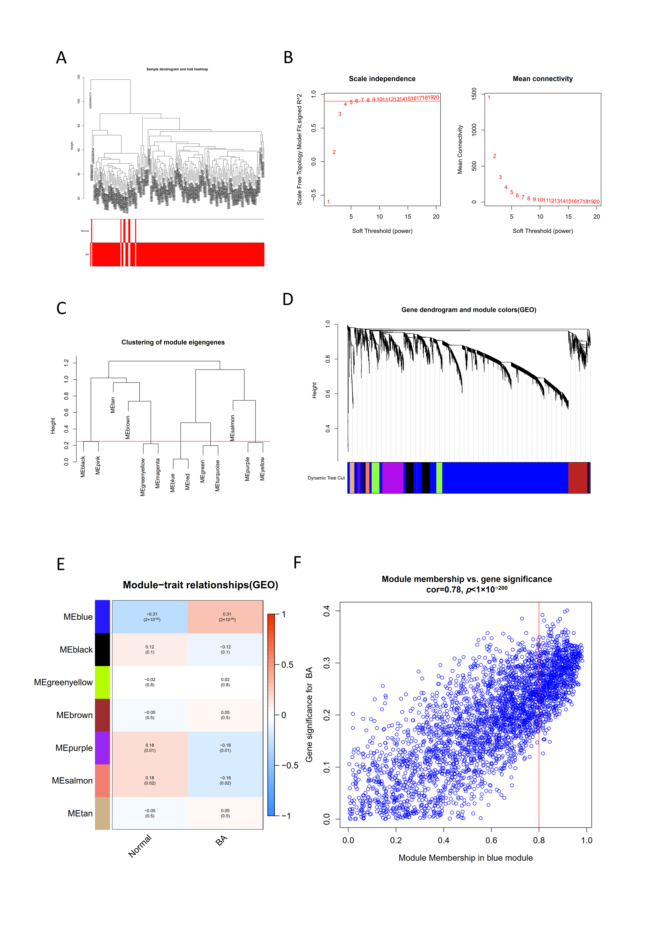
3.3. Co-Expression Network Construction and Key Modules Visualization
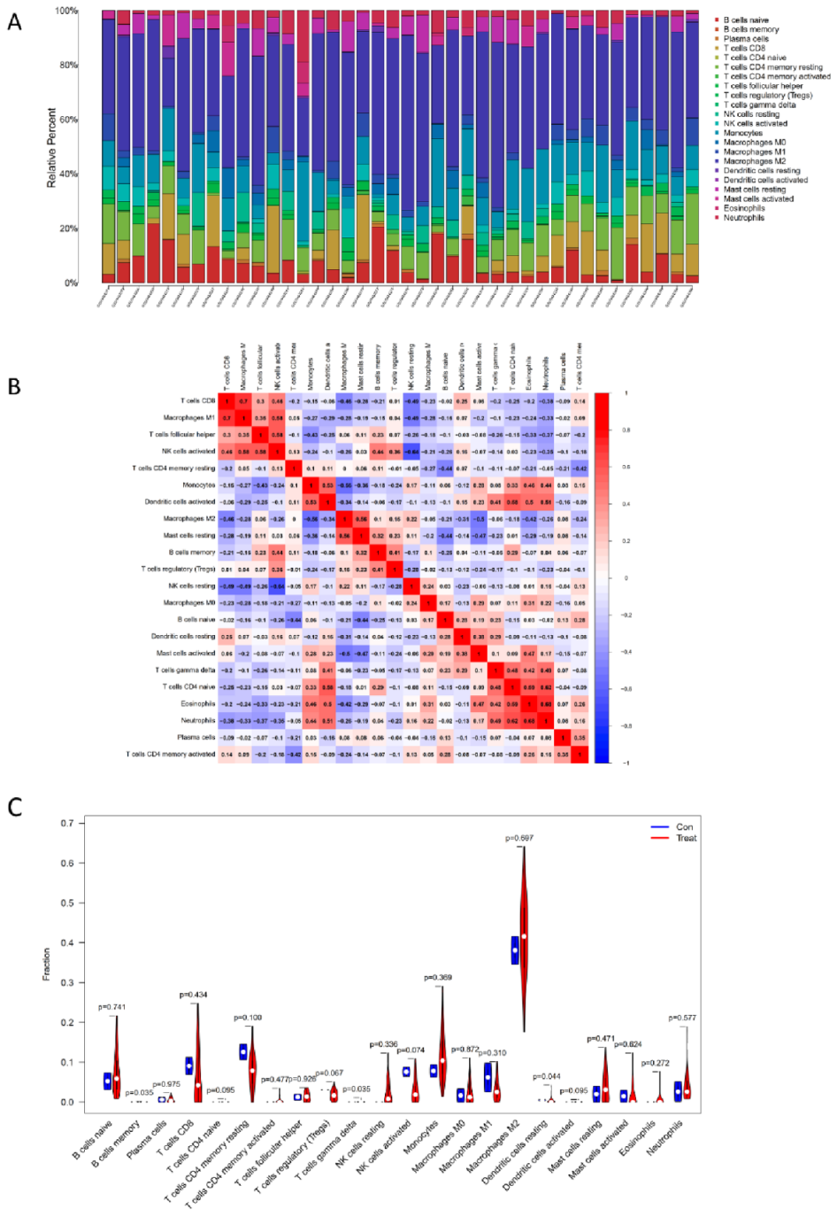
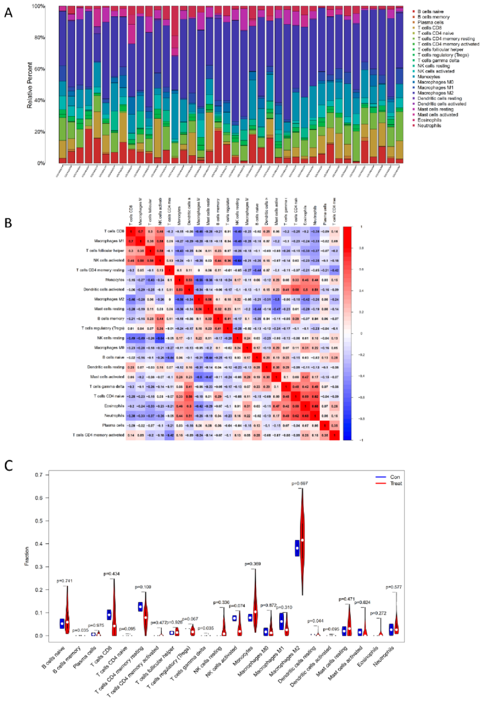
3.4. Immune Cell Profiling and Microenviroment Analysis of BA
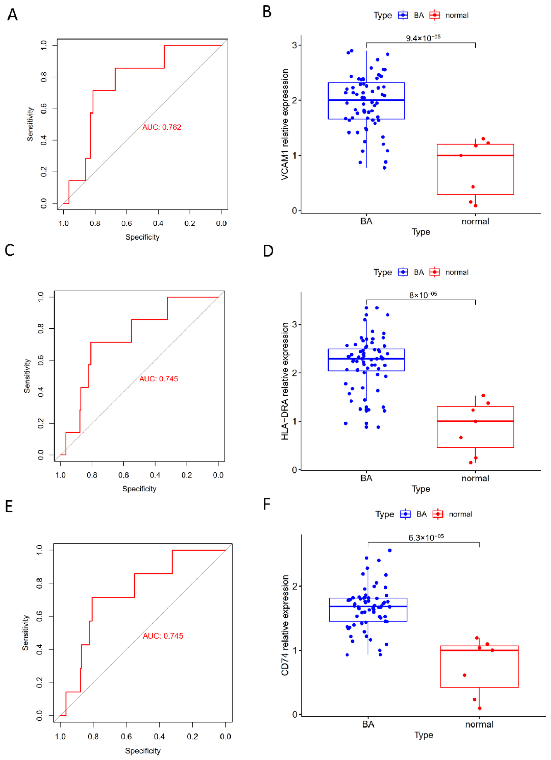
3.5. Identification of Significant IRGs for BA
3.6. PPI Network Construction and Gene Correlation Analysis
4. Discussion
5. Conclusions
Author Contributions
Funding
Institutional Review Board Statement
Informed Consent Statement
Data Availability Statement
Conflicts of Interest
References
- Hsiao, C.H.; Chang, M.H.; Chen, H.L.; Lee, H.C.; Wu, T.C.; Lin, C.C.; Yang, Y.J.; Chen, A.C.; Tiao, M.M.; Lau, B.H.; et al. Universal screening for biliary atresia using an infant stool color card in Taiwan. Hepatology 2008, 47, 1233–1240. [Google Scholar] [CrossRef] [PubMed]
- McKiernan, P.J.; Baker, A.J.; Kelly, D.A. The frequency and outcome of biliary atresia in the UK and Ireland. Lancet 2000, 355, 25–29. [Google Scholar] [CrossRef]
- Schreiber, R.A.; Barker, C.C.; Roberts, E.A.; Martin, S.R.; Alvarez, F.; Smith, L.; Butzner, J.D.; Wrobel, I.; Mack, D.; Moroz, S.; et al. Biliary atresia: The Canadian experience. J. Pediatr. 2007, 151, 659–665.e1. [Google Scholar] [CrossRef] [PubMed]
- The, N.S.; Honein, M.A.; Caton, A.R.; Moore, C.A.; Siega-Riz, A.M.; Druschel, C.M.; National Birth Defects Prevention, S. Risk factors for isolated biliary atresia, National Birth Defects Prevention Study, 1997-2002. Am. J. Med. Genet. A 2007, 143A, 2274–2284. [Google Scholar] [CrossRef] [PubMed]
- Bezerra, J.A.; Wells, R.G.; Mack, C.L.; Karpen, S.J.; Hoofnagle, J.H.; Doo, E.; Sokol, R.J. Biliary Atresia: Clinical and Research Challenges for the Twenty-First Century. Hepatology 2018, 68, 1163–1173. [Google Scholar] [CrossRef] [PubMed]
- Squires, R.H.; Ng, V.; Romero, R.; Ekong, U.; Hardikar, W.; Emre, S.; Mazariegos, G.V. Evaluation of the pediatric patient for liver transplantation: 2014 practice guideline by the American Association for the Study of Liver Diseases, American Society of Transplantation and the North American Society for Pediatric Gastroenterology, Hepatology, and Nutrition. J. Pediatr. Gastroenterol. Nutr. 2014, 59, 112–131. [Google Scholar] [CrossRef] [PubMed] [Green Version]
- Asai, A.; Miethke, A.; Bezerra, J.A. Pathogenesis of biliary atresia: Defining biology to understand clinical phenotypes. Nat. Rev. Gastroenterol. Hepatol. 2015, 12, 342–352. [Google Scholar] [CrossRef] [Green Version]
- Mack, C.L.; Feldman, A.G.; Sokol, R.J. Clues to the etiology of bile duct injury in biliary atresia. Semin. Liver Dis. 2012, 32, 307–316. [Google Scholar] [CrossRef] [Green Version]
- Feldman, A.G.; Mack, C.L. Biliary atresia: Cellular dynamics and immune dysregulation. Semin. Pediatric Surg. 2012, 21, 192–200. [Google Scholar] [CrossRef] [Green Version]
- Hartley, J.L.; Davenport, M.; Kelly, D.A. Biliary atresia. Lancet 2009, 374, 1704–1713. [Google Scholar] [CrossRef]
- Langfelder, P.; Horvath, S. WGCNA: An R package for weighted correlation network analysis. BMC Bioinform. 2008, 9, 559. [Google Scholar] [CrossRef] [Green Version]
- Newman, A.M.; Liu, C.L.; Green, M.R.; Gentles, A.J.; Feng, W.; Xu, Y.; Hoang, C.D.; Diehn, M.; Alizadeh, A.A. Robust enumeration of cell subsets from tissue expression profiles. Nat. Methods 2015, 12, 453–457. [Google Scholar] [CrossRef] [Green Version]
- Ritchie, M.E.; Phipson, B.; Wu, D.; Hu, Y.; Law, C.W.; Shi, W.; Smyth, G.K. limma powers differential expression analyses for RNA-sequencing and microarray studies. Nucleic Acids Res 2015, 43, e47. [Google Scholar] [CrossRef]
- Yu, G.; Wang, L.G.; Han, Y.; He, Q.Y. clusterProfiler: An R package for comparing biological themes among gene clusters. OMICS 2012, 16, 284–287. [Google Scholar] [CrossRef]
- Robin, X.; Turck, N.; Hainard, A.; Tiberti, N.; Lisacek, F.; Sanchez, J.C.; Muller, M. pROC: An open-source package for R and S+ to analyze and compare ROC curves. BMC Bioinformatics 2011, 12, 77. [Google Scholar] [CrossRef]
- Szklarczyk, D.; Gable, A.L.; Lyon, D.; Junge, A.; Wyder, S.; Huerta-Cepas, J.; Simonovic, M.; Doncheva, N.T.; Morris, J.H.; Bork, P.; et al. STRING v11: Protein-protein association networks with increased coverage, supporting functional discovery in genome-wide experimental datasets. Nucleic Acids Res 2019, 47, D607–D613. [Google Scholar] [CrossRef] [Green Version]
- Sanchez-Valle, A.; Kassira, N.; Varela, V.C.; Radu, S.C.; Paidas, C.; Kirby, R.S. Biliary Atresia: Epidemiology, Genetics, Clinical Update, and Public Health Perspective. Adv. Pediatrics 2017, 61, 285–305. [Google Scholar] [CrossRef]
- Anderson, C.D.; Turmelle, Y.P.; Lowell, J.A.; Nadler, M.; Millis, M.; Anand, R.; Martz, K.; Shepherd, R.W.; SPLIT Research Group. The effect of recipient-specific surgical issues on outcome of liver transplantation in biliary atresia. Am. J.Transplant. Off. J. Am. Soc. Transplant. Am. Soc. Transpl. Surg. 2008, 8, 1197–1204. [Google Scholar] [CrossRef]
- Sakaguchi, H.; Konishi, K.I.; Yasuda, R.; Sasaki, H.; Yoshimaru, K.; Tainaka, T.; Fukahori, S.; Sanada, Y.; Iwama, I.; Shoji, H.; et al. Serum matrix metalloproteinase-7 in biliary atresia: A Japanese multicenter study. Hepatol. Res. 2022. [Google Scholar] [CrossRef]
- Yang, L.; Zhou, Y.; Xu, P.P.; Mourya, R.; Lei, H.Y.; Cao, G.Q.; Xiong, X.L.; Xu, H.; Duan, X.F.; Wang, N.; et al. Diagnostic Accuracy of Serum Matrix Metalloproteinase-7 for Biliary Atresia. Hepatology 2018, 68, 2069–2077. [Google Scholar] [CrossRef]
- Zhang, J.; Luo, Y.; Feng, M.; Xia, Q. Identification of Liver Immune Microenvironment-Related Hub Genes in Liver of Biliary Atresia. Front. Pediatrics 2021, 9, 786422. [Google Scholar] [CrossRef]
- Furuta, K.; Guo, Q.; Pavelko, K.D.; Lee, J.H.; Robertson, K.D.; Nakao, Y.; Melek, J.; Shah, V.H.; Hirsova, P.; Ibrahim, S.H. Lipid-induced endothelial vascular cell adhesion molecule 1 promotes nonalcoholic steatohepatitis pathogenesis. J. Clin. Invest. 2021, 131, e143690. [Google Scholar] [CrossRef]
- Kobayashi, H.; Horikoshi, K.; Long, L.; Yamataka, A.; Lane, G.J.; Miyano, T. Serum concentration of adhesion molecules in postoperative biliary atresia patients: Relationship to disease activity and cirrhosis. J. Pediatric Surg. 2001, 36, 1297–1301. [Google Scholar] [CrossRef]
- Fujisawa, S.; Muraji, T.; Sakamoto, N.; Hosaka, N.; Matsuda, S.; Kawakami, H.; Hirai, M.; Yanai, T. Positive C4d staining of the portal vein endothelium in the liver of patients with biliary atresia: A role of humoral immunity in ongoing liver fibrosis. Pediatric Surg. Int. 2014, 30, 877–881. [Google Scholar] [CrossRef]
- Piao, X.M.; Kang, H.W.; Jeong, P.; Byun, Y.J.; Lee, H.Y.; Kim, K.; Seo, S.P.; Kim, W.T.; Lee, J.Y.; Ha, Y.S.; et al. HLA-DRA, plays diverse roles in non-muscle invasive and muscle invasive bladder cancer. Urol. Oncol. 2021, 39, 237.e21–237.e29. [Google Scholar] [CrossRef]
- Broome, U.; Nemeth, A.; Hultcrantz, R.; Scheynius, A. Different expression of HLA-DR and ICAM-1 in livers from patients with biliary atresia and Byler’s disease. J. Hepatol. 1997, 26, 857–862. [Google Scholar] [CrossRef]
- Feng, J.; Li, M.; Gu, W.; Tang, H.; Yu, S. The aberrant expression of HLA-DR in intrahepatic bile ducts in patients with biliary atresia: An immunohistochemistry and immune electron microscopy study. J. Pediatric Surg. 2004, 39, 1658–1662. [Google Scholar] [CrossRef] [PubMed]
- Lee, J.; Li, L.; Gretz, N.; Gebert, J.; Dihlmann, S. Absent in melanoma 2(AIM2) is an important mediator of interferon-dependent and-independent HLA-DRA and HLA-DRB gene expression in colorectal cancers. Oncogene 2013, 31, 1242–1253. [Google Scholar] [CrossRef] [PubMed] [Green Version]
- Jones, P.P.; Murphy, D.B.; Hewgill, D.; McDevitt, H.O. Detection of a common polypeptide chain in IA and IE sub-region immunoprecipitates. Mol. Immunol. 1979, 16, 51–60. [Google Scholar] [CrossRef]
- Farr, L.; Ghosh, S.; Jiang, N.; Watanabe, K.; Parlak, M.; Bucala, R.; Moonah, S. CD74 Signaling Links Inflammation to Intestinal Epithelial Cell Regeneration and Promotes Mucosal Healing. Cell Mol. Gastroenterol. Hepatol. 2020, 10, 101–112. [Google Scholar] [CrossRef] [PubMed]
- Leng, L.; Metz, C.N.; Fang, Y.; Xu, J.; Donnelly, S.; Baugh, J.; Delohery, T.; Chen, Y.; Mitchell, R.A.; Bucala, R. MIF signal transduction initiated by binding to CD74. J. Exp. Med. 2003, 197, 1467–1476. [Google Scholar] [CrossRef] [Green Version]
- Miller, E.J.; Li, J.; Leng, L.; McDonald, C.; Atsumi, T.; Bucala, R.; Young, L.H. Macrophage migration inhibitory factor stimulates AMP-activated protein kinase in the ischaemic heart. Nature 2008, 451, 578–582. [Google Scholar] [CrossRef]
- Sauler, M.; Zhang, Y.; Min, J.N.; Leng, L.; Shan, P.; Roberts, S.; Jorgensen, W.L.; Bucala, R.; Lee, P.J. Endothelial CD74 mediates macrophage migration inhibitory factor protection in hyperoxic lung injury. FASEB J. 2015, 29, 1940–1949. [Google Scholar] [CrossRef] [Green Version]
- Shachar, I. An essential MIF-CD74 signaling axis in kidney tubular regeneration, with prospects for precision medicine and pharmacological augmentation. Am. J. Physiol. Renal. Physiol. 2017, 313, F1084–F1086. [Google Scholar] [CrossRef]
- Stoppe, C.; Averdunk, L.; Goetzenich, A.; Soppert, J.; Marlier, A.; Kraemer, S.; Vieten, J.; Coburn, M.; Kowark, A.; Kim, B.S.; et al. The protective role of macrophage migration inhibitory factor in acute kidney injury after cardiac surgery. Sci. Transl. Med. 2018, 10, eaan4886. [Google Scholar] [CrossRef] [Green Version]
- Farr, L.; Ghosh, S.; Moonah, S. Role of MIF Cytokine/CD74 Receptor Pathway in Protecting Against Injury and Promoting Repair. Front. Immunol. 2020, 11, 1273. [Google Scholar] [CrossRef]
- Inoue, T.; Moran, I.; Shinnakasu, R.; Phan, T.G.; Kurosaki, T. Generation of memory B cells and their reactivation. Immunol. Rev. 2018, 283, 138–149. [Google Scholar] [CrossRef]
- Feldman, A.G.; Tucker, R.M.; Fenner, E.K.; Pelanda, R.; Mack, C.L. B cell deficient mice are protected from biliary obstruction in the rotavirus-induced mouse model of biliary atresia. PloS ONE 2013, 8, e73644. [Google Scholar] [CrossRef]
- Bednarek, J.; Traxinger, B.; Brigham, D.; Roach, J.; Orlicky, D.; Wang, D.; Pelanda, R.; Mack, C.L. Cytokine-Producing B Cells Promote Immune-Mediated Bile Duct Injury in Murine Biliary Atresia. Hepatology 2018, 68, 1890–1904. [Google Scholar] [CrossRef] [Green Version]
- Wang, J.; Xu, Y.; Chen, Z.; Liang, J.; Lin, Z.; Liang, H.; Xu, Y.; Wu, Q.; Guo, X.; Nie, J.; et al. Liver Immune Profiling Reveals Pathogenesis and Therapeutics for Biliary Atresia. Cell 2020, 183, 1867–1883.e5. [Google Scholar] [CrossRef]
- Vantourout, P.; Hayday, A. Six-of-the-best: Unique contributions of gammadelta T cells to immunology. Nat. Rev. Immunol. 2013, 13, 88–100. [Google Scholar] [CrossRef] [Green Version]
- Caccamo, N.; La Mendola, C.; Orlando, V.; Meraviglia, S.; Todaro, M.; Stassi, G.; Sireci, G.; Fournie, J.J.; Dieli, F. Differentiation, phenotype, and function of interleukin-17-producing human Vgamma9Vdelta2 T cells. Blood 2011, 118, 129–138. [Google Scholar] [CrossRef] [Green Version]
- Silva-Santos, B. gammadelta cells making IL-17. Blood 2011, 118, 3–5. [Google Scholar] [CrossRef]
- Klemann, C.; Schroder, A.; Dreier, A.; Mohn, N.; Dippel, S.; Winterberg, T.; Wilde, A.; Yu, Y.; Thorenz, A.; Gueler, F.; et al. Interleukin 17, Produced by gammadelta T Cells, Contributes to Hepatic Inflammation in a Mouse Model of Biliary Atresia and Is Increased in Livers of Patients. Gastroenterology 2016, 150, 229–241. [Google Scholar] [CrossRef] [Green Version]
- Mohn, N.; Bruni, E.; Schroder, A.; Frommel, S.; Gueler, F.; Vieten, G.; Prinz, I.; Kuebler, J.F.; Petersen, C.; Klemann, C. Synthetic retinoid AM80 inhibits IL-17 production of gamma delta T cells and ameliorates biliary atresia in mice. Liver Int. Off. J. Int. Assoc. Study Liver 2020, 40, 3031–3041. [Google Scholar] [CrossRef]
- Lucas, M.; Schachterle, W.; Oberle, K.; Aichele, P.; Diefenbach, A. Dendritic cells prime natural killer cells by trans-presenting interleukin 15. Immunity 2007, 26, 503–517. [Google Scholar] [CrossRef] [Green Version]
- Saxena, V.; Shivakumar, P.; Sabla, G.; Mourya, R.; Chougnet, C.; Bezerra, J.A. Dendritic cells regulate natural killer cell activation and epithelial injury in experimental biliary atresia. Sci. Transl. Med. 2011, 3, 102ra194. [Google Scholar] [CrossRef] [Green Version]







Publisher’s Note: MDPI stays neutral with regard to jurisdictional claims in published maps and institutional affiliations. |
© 2022 by the authors. Licensee MDPI, Basel, Switzerland. This article is an open access article distributed under the terms and conditions of the Creative Commons Attribution (CC BY) license (https://creativecommons.org/licenses/by/4.0/).
Share and Cite
Li, Y.; Ye, H.; Ding, Y. Identification of Hub Genes and Immune Infiltration in Pediatric Biliary Atresia by Comprehensive Bioinformatics Analysis. Children 2022, 9, 697. https://doi.org/10.3390/children9050697
Li Y, Ye H, Ding Y. Identification of Hub Genes and Immune Infiltration in Pediatric Biliary Atresia by Comprehensive Bioinformatics Analysis. Children. 2022; 9(5):697. https://doi.org/10.3390/children9050697
Chicago/Turabian StyleLi, Yajing, Huichu Ye, and Yingxue Ding. 2022. "Identification of Hub Genes and Immune Infiltration in Pediatric Biliary Atresia by Comprehensive Bioinformatics Analysis" Children 9, no. 5: 697. https://doi.org/10.3390/children9050697
APA StyleLi, Y., Ye, H., & Ding, Y. (2022). Identification of Hub Genes and Immune Infiltration in Pediatric Biliary Atresia by Comprehensive Bioinformatics Analysis. Children, 9(5), 697. https://doi.org/10.3390/children9050697

