Glia Not Neurons: Uncovering Brain Dysmaturation in a Rat Model of Alzheimer’s Disease
Abstract
:1. Introduction
2. Materials and Methods
2.1. Animals
2.2. Examination of Body and Brain Weights
2.3. Tissue Preparation
2.4. Immunohistochemistry
2.5. Calculation of Cell Density and Other Parameters
2.6. A Terminal Deoxynucleotidyl Transferase-Mediated Deoxyuridine Triphosphate Nick End Labeling (TUNEL) Assay
2.7. Statistics
3. Results
3.1. Body and Brain Weights and the Brain-to-Body Weight Ratio in OXYS and Wistar Pups
3.2. Neurogenesis in the DG of Neonatal OXYS and Wistar Pups
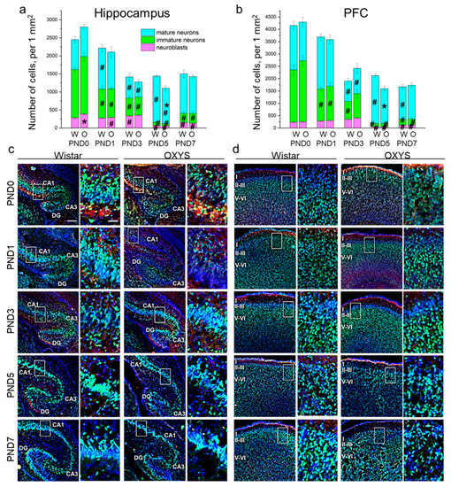
3.3. Neuronal-Cell Density in the Hippocampus and PFC of Neonatal OXYS and Wistar Pups
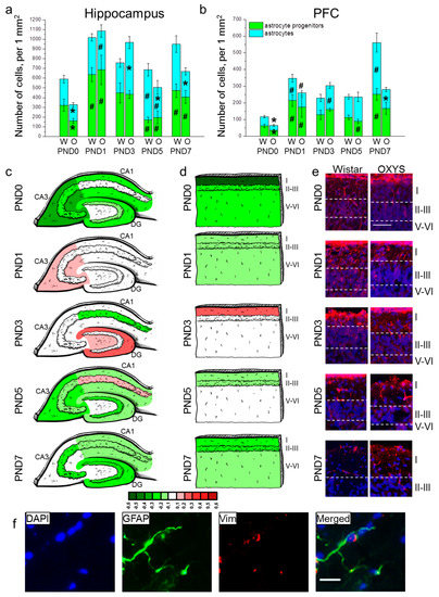
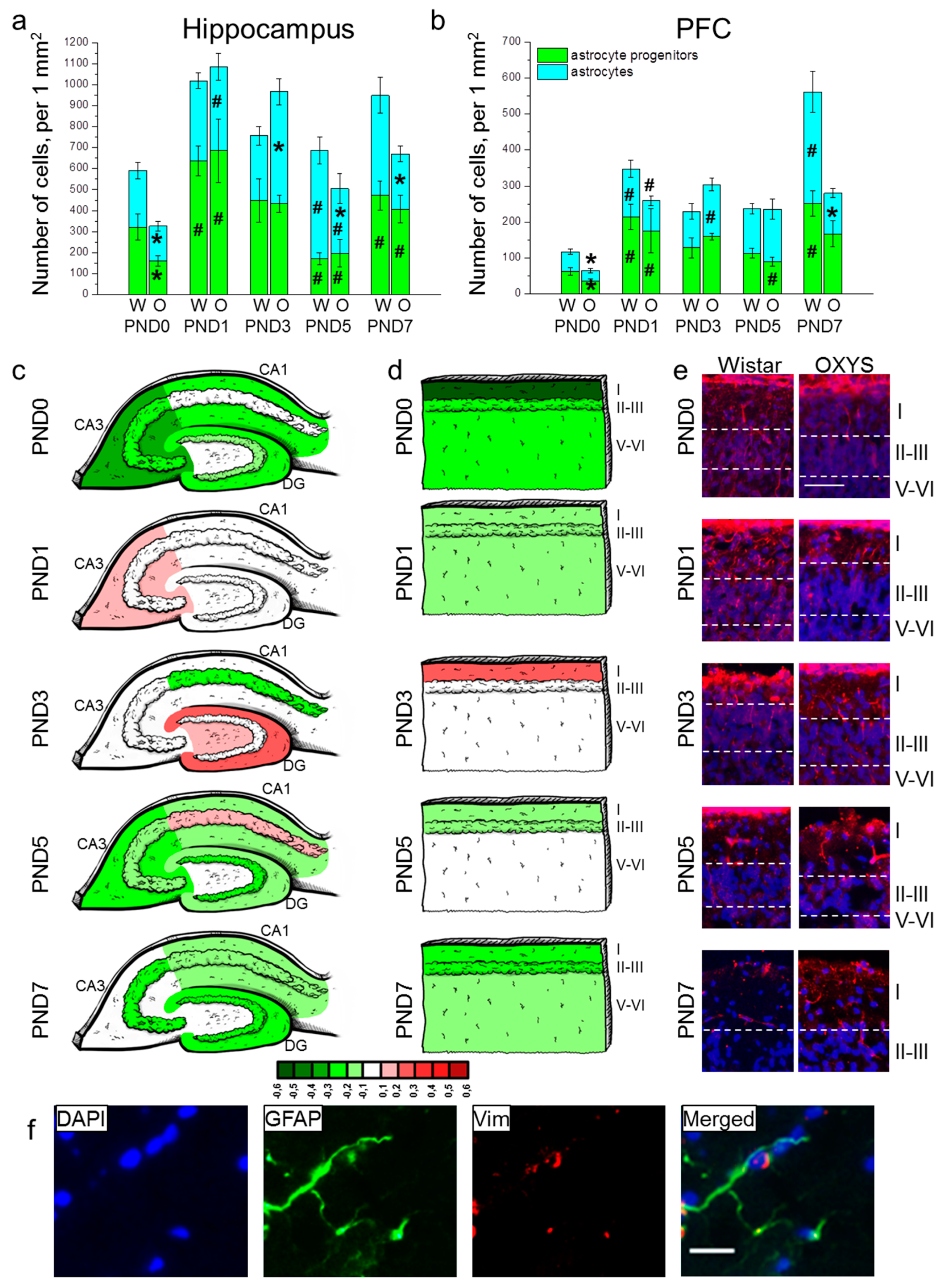
3.4. Astrocytic Density in the Hippocampus and PFC of Neonatal OXYS and Wistar Pups
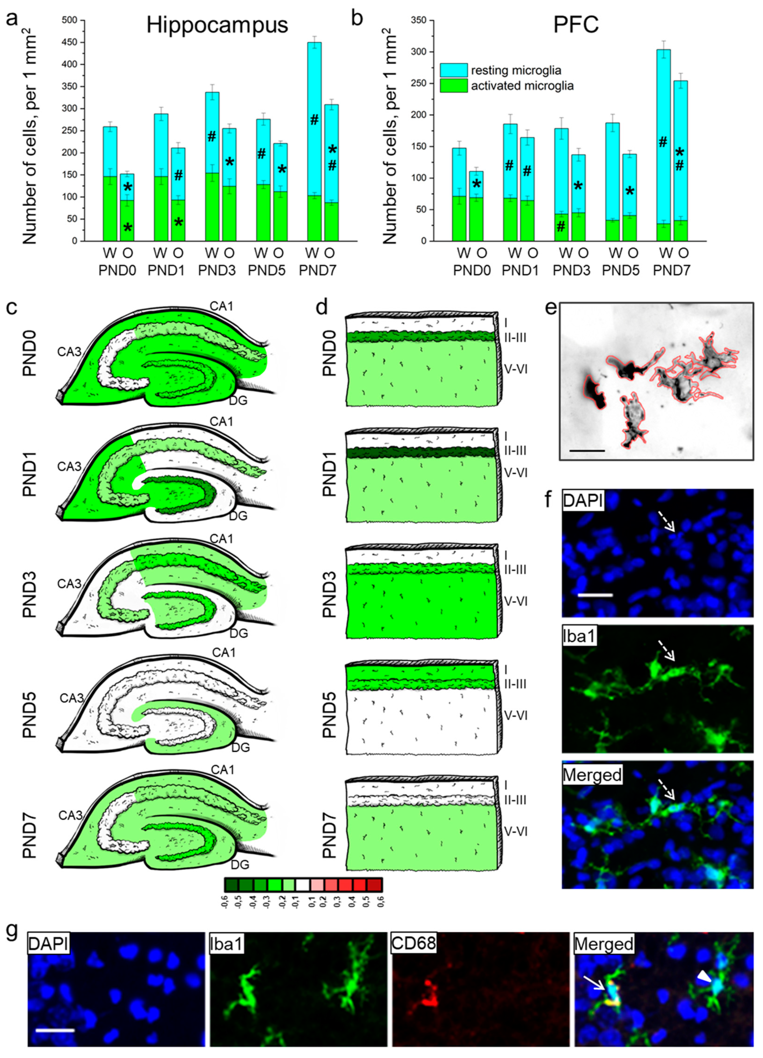
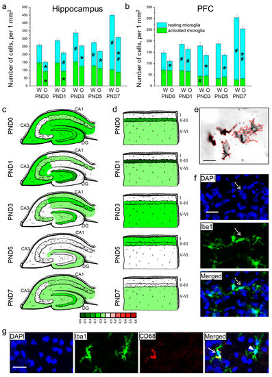
3.5. The Density of Microglia in the Hippocampus and PFC of Neonatal OXYS and Wistar Pups
3.6. Apoptosis in the Hippocampus and PFC of Neonatal OXYS and Wistar Pups
4. Discussion
Supplementary Materials
Author Contributions
Funding
Institutional Review Board Statement
Informed Consent Statement
Data Availability Statement
Acknowledgments
Conflicts of Interest
References
- Faa, G.; Marcialis, M.A.; Ravarino, A.; Piras, M.; Pintus, M.C.; Fanos, V. Fetal programming of the human brain: Is there a link with insurgence of neurodegenerative disorders in adulthood? Curr. Med. Chem. 2014, 21, 3854–3876. [Google Scholar] [CrossRef] [PubMed]
- Fanni, D.; Gerosa, C.; Rais, M.; Ravarino, A.; Van Eyken, P.; Fanos, V.; Faa, G. The role of neuropathological markers in the interpretation of neuropsychiatric disorders: Focus on fetal and perinatal programming. Neurosci. Lett. 2016, 669, 75–82. [Google Scholar] [CrossRef] [PubMed]
- Nalivaeva, N.N.; Turner, A.J.; Zhuravin, I.A. Role of Prenatal Hypoxia in Brain Development, Cognitive Functions, and Neurodegeneration. Front. Neurosci. 2018, 12, 825. [Google Scholar] [CrossRef] [PubMed] [Green Version]
- Schaefers, A.T.U.; Teuchert-Noodt, G. Developmental neuroplasticity and the origin of neurodegenerative diseases. World J. Biol. Psychiatry 2013, 17, 587–599. [Google Scholar] [CrossRef] [PubMed]
- Desplats, P.; Gutierrez, A.M.; Antonelli, M.C.; Frasch, M.G. Microglial memory of early life stress and inflammation: Susceptibility to neurodegeneration in adulthood. Neurosci. Biobehav. Rev. 2020, 117, 232–242. [Google Scholar] [CrossRef] [PubMed] [Green Version]
- De Graaf-Peters, V.B.; Hadders-Algra, M. Ontogeny of the human central nervous system: What is happening when? Early Hum. Dev. 2006, 82, 257–266. [Google Scholar] [CrossRef]
- Semple, B.D.; Blomgren, K.; Gimlin, K.; Ferriero, D.M.; Noble-Haeusslein, L.J. Brain development in rodents and humans: Identifying benchmarks of maturation and vulnerability to injury across species. Prog. Neurobiol. 2013, 106–107, 1–16. [Google Scholar] [CrossRef] [Green Version]
- Workman, A.D.; Charvet, C.J.; Clancy, B.; Darlington, R.B.; Finlay, B.L. Modeling transformations of neurodevelopmental sequences across mammalian species. J. Neurosci. 2013, 33, 7368–7383. [Google Scholar] [CrossRef]
- Welch, J.H.; Mayfield, J.J.; Leibowitz, A.L.; Baculis, B.C.; Valenzuela, C.F. Third trimester-equivalent ethanol exposure causes micro-hemorrhages in the rat brain. Neuroscience 2016, 324, 107–118. [Google Scholar] [CrossRef] [Green Version]
- Volpe, J.J. Dysmaturation of Premature Brain: Importance, Cellular Mechanisms, and Potential Interventions. Pediatr. Neurol. 2019, 95, 42–66. [Google Scholar] [CrossRef] [PubMed]
- Chung, W.S.; Clarke, L.E.; Wang, G.X.; Stafford, B.K.; Sher, A.; Chakraborty, C.; Joung, J.; Foo, L.C.; Thompson, A.; Chen, C.; et al. Astrocytes mediate synapse elimination through MEGF10 and MERTK pathways. Nature 2013, 504, 394–400. [Google Scholar] [CrossRef] [Green Version]
- Ren, B.; Dunaevsky, A. Modeling Neurodevelopmental and Neuropsychiatric Diseases with Astrocytes Derived from Human-Induced Pluripotent Stem Cells. Int. J. Mol. Sci. 2021, 22, 1692. [Google Scholar] [CrossRef]
- Caramello, A.; Galichet, C.; Rizzoti, K.; Lovell-Badge, R. Dentate gyrus development requires a cortical hem-derived astrocytic scaffold. Elife 2021, 10, e63904. [Google Scholar] [CrossRef]
- Reemst, K.; Noctor, S.C.; Lucassen, P.J.; Hol, E.M. The Indispensable Roles of Microglia and Astrocytes during Brain Development. Front. Hum. Neurosci. 2016, 10, 566. [Google Scholar] [CrossRef] [Green Version]
- Clancy, B.; Finlay, B.L.; Darlington, R.B.; Anand, K.J.S. Extrapolating brain development from experimental species to humans. Neurotoxicology 2007, 28, 931–937. [Google Scholar] [CrossRef] [Green Version]
- Brockmann, M.D.; Kukovic, M.; Schönfeld, M.; Sedlacik, J.; Hanganu-Opatz, I.L. Hypoxia-Ischemia Disrupts Directed Interactions within Neonatal Prefrontal-Hippocampal Networks. PLoS ONE 2013, 8, e83074. [Google Scholar] [CrossRef]
- Brockmann, M.D.; Pöschel, B.; Cichon, N.; Hanganu-Opatz, I.L. Coupled oscillations mediate directed interactions between prefrontal cortex and hippocampus of the neonatal rat. Neuron 2011, 71, 332–347. [Google Scholar] [CrossRef] [Green Version]
- Tse, D.; Langston, R.F.; Kakeyama, M.; Bethus, I.; Spooner, P.A.; Wood, E.R.; Witter, M.P.; Morris, R.G.M. Schemas and memory consolidation. Science 2007, 316, 76–82. [Google Scholar] [CrossRef]
- Stefanova, N.A.; Kozhevnikova, O.S.; Vitovtov, A.O.; Maksimova, K.Y.; Logvinov, S.V.; Rudnitskaya, E.A.; Korbolina, E.E.; Muraleva, N.A.; Kolosova, N.G. Senescence-accelerated OXYS rats: A model of age-related cognitive decline with relevance to abnormalities in Alzheimer disease. Cell Cycle 2014, 13, 898–909. [Google Scholar] [CrossRef] [Green Version]
- Rudnitskaya, E.A.; Maksimova, K.Y.; Muraleva, N.A.; Logvinov, S.V.; Yanshole, L.V.; Kolosova, N.G.; Stefanova, N.A. Beneficial effects of melatonin in a rat model of sporadic Alzheimer’s disease. Biogerontology 2015, 16, 303–316. [Google Scholar] [CrossRef]
- Stefanova, N.A.; Muraleva, N.A.; Korbolina, E.E.; Kiseleva, E.; Maksimova, K.Y.; Kolosova, N.G. Amyloid accumulation is a late event in sporadic Alzheimer’s disease-like pathology in nontransgenic rats. Oncotarget 2015, 6, 1396–1413. [Google Scholar] [CrossRef] [Green Version]
- Rudnitskaya, E.A.; Kozlova, T.A.; Burnyasheva, A.O.; Kolosova, N.G.; Stefanova, N.A. Alterations of hippocampal neurogenesis during development of Alzheimer’s disease-like pathology in OXYS rats. Exp. Gerontol. 2019, 115, 32–45. [Google Scholar] [CrossRef]
- Rudnitskaya, E.A.; Kozlova, T.A.; Burnyasheva, A.O.; Tarasova, A.E.; Pankova, T.M.; Starostina, M.V.; Stefanova, N.A.; Kolosova, N.G. Features of postnatal hippocampal development in a rat model of sporadic Alzheimer’s disease. Front. Neurosci. 2020, 14, 533. [Google Scholar] [CrossRef]
- Paxinos, G.; Watson, C. The Rat Brain in Stereotaxic Coordinates, 6th ed.; Academic Press: Cambridge, MA, USA, 2007. [Google Scholar]
- Encinas, J.M.; Michurina, T.V.; Peunova, N.; Park, J.H.; Tordo, J.; Peterson, D.A.; Fishell, G.; Koulakov, A.; Enikolopov, G. Division-coupled astrocytic differentiation and age-related depletion of neural stem cells in the adult hippocampus. Cell Stem Cell 2011, 8, 566–579. [Google Scholar] [CrossRef] [Green Version]
- Nakafuku, M.; Del Águila, Á. Developmental dynamics of neurogenesis and gliogenesis in the postnatal mammalian brain in health and disease: Historical and future perspectives. Wiley Interdiscip. Rev. Dev. Biol. 2020, 9, e369. [Google Scholar] [CrossRef]
- Stefanova, N.A.; Maksimova, K.Y.; Rudnitskaya, E.A.; Muraleva, N.A.; Kolosova, N.G. Association of cerebrovascular dysfunction with the development of Alzheimer’s disease-like pathology in OXYS rats. BMC Genom. 2018, 19, 75. [Google Scholar] [CrossRef]
- Solfrizzi, V.; Custodero, C.; Lozupone, M.; Imbimbo, B.P.; Valiani, V.; Agosti, P.; Schilardi, A.; D’Introno, A.; La Montagna, M.; Calvani, M.; et al. Relationships of Dietary Patterns, Foods, and Micro- and Macronutrients with Alzheimer’s Disease and Late-Life Cognitive Disorders: A Systematic Review. J. Alzheimers. Dis. 2017, 59, 815–849. [Google Scholar] [CrossRef] [Green Version]
- Spigelman, I.; Zhang, L.; Carlen, P.L. Patch-clamp study of postnatal development of CA1 neurons in rat hippocampal slices: Membrane excitability and K+ currents. J. Neurophysiol. 1992, 68, 55–69. [Google Scholar] [CrossRef]
- Jacobson, M. Formation of Dendrites and Development of Synaptic Connections. Develop. Neurobiol. 1991, 6, 223–283. [Google Scholar]
- Freund, T.F.; Buzsáki, G. Interneurons of the hippocampus. Hippocampus 1996, 6, 347–470. [Google Scholar] [CrossRef]
- Pelkey, K.A.; Chittajallu, R.; Craig, M.T.; Tricoire, L.; Wester, J.C.; McBain, C.J. Hippocampal GABAergic Inhibitory Interneurons. Physiol. Rev. 2017, 97, 1619–1747. [Google Scholar] [CrossRef]
- Kast, R.J.; Levitt, P. Precision in the development of neocortical architecture: From progenitors to cortical networks. Prog. Neurobiol. 2019, 175, 77–95. [Google Scholar] [CrossRef]
- Zhang, Z.W. Canadian Association of Neurosciences review: Postnatal development of the mammalian neocortex: Role of activity revisited. Can. J. Neurol. Sci. 2006, 33, 158–169. [Google Scholar] [CrossRef] [Green Version]
- Zhang, Z.W. Maturation of Layer V Pyramidal Neurons in the Rat Prefrontal Cortex: Intrinsic Properties and Synaptic Function. J. Neurophysiol. 2004, 91, 1171–1182. [Google Scholar] [CrossRef] [PubMed] [Green Version]
- Sellinger, E.P.; Drzewiecki, C.M.; Willing, J.; Juraska, J.M. Cell death in the male and female rat medial prefrontal cortex during early postnatal development. IBRO Neurosci. Rep. 2021, 10, 186–190. [Google Scholar] [CrossRef]
- Guerri, C.; Renau-Piqueras, J. Alcohol, astroglia, and brain development. Mol. Neurobiol. 1997, 15, 65–81. [Google Scholar] [CrossRef] [PubMed]
- Palmer, A.L.; Ousman, S.S. Astrocytes and Aging. Front. Aging. Neurosci. 2018, 10, 337. [Google Scholar] [CrossRef] [PubMed] [Green Version]
- Webster, M.J.; Knable, M.B.; Johnston-Wilson, N.; Nagata, K.; Inagaki, M.; Yolken, R.H. Immunohistochemical localization of phosphorylated glial fibrillary acidic protein in the prefrontal cortex and hippocampus from patients with schizophrenia, bipolar disorder, and depression. Brain. Behav. Immun. 2001, 4, 388–400. [Google Scholar] [CrossRef] [PubMed] [Green Version]
- Zhou, M.; Schools, G.P.; Kimelberg, H.K. Development of GLAST(+) astrocytes and NG2(+) glia in rat hippocampus CA1: Mature astrocytes are electrophysiologically passive. J. Neurophysiol. 2006, 95, 134–143. [Google Scholar] [CrossRef] [Green Version]
- Christopherson, K.S.; Ullian, E.M.; Stokes, C.C.A.; Mullowney, C.E.; Hell, J.W.; Agah, A.; Lawler, J.; Mosher, D.F.; Bornstein, P.; Barres, B.A. Thrombospondins are astrocyte-secreted proteins that promote CNS synaptogenesis. Cell 2005, 120, 421–433. [Google Scholar] [CrossRef] [PubMed] [Green Version]
- Blomgren, K.; Leist, M.; Groc, L. Pathological apoptosis in the developing brain. Apoptosis 2007, 12, 993–1010. [Google Scholar] [CrossRef] [PubMed]
- Chocyk, A.; Bobula, B.; Dudys, D.; Przyborowska, A.; Majcher-Maślanka, I.; Hess, G.; Wędzony, K. Early-life stress affects the structural and functional plasticity of the medial prefrontal cortex in adolescent rats. Eur. J. Neurosci. 2013, 38, 2089–2107. [Google Scholar] [CrossRef]
- Lesuis, S.L.; van Hoek, B.A.C.E.; Lucassen, P.J.; Krugers, H.J. Early postnatal handling reduces hippocampal amyloid plaque formation and enhances cognitive performance in APPswe/PS1dE9 mice at middle age. Neurobiol. Learn. Mem. 2017, 144, 27–35. [Google Scholar] [CrossRef]
- Schwabe, K.; Enkel, T.; Klein, S.; Schütte, M.; Koch, M. Effects of neonatal lesions of the medial prefrontal cortex on adult rat behaviour. Behav. Brain. Res. 2004, 153, 21–34. [Google Scholar] [CrossRef] [PubMed]
- Frasch, M.G.; Schulkin, J.; Metz, G.A.S.; Antonelli, M. Animal Models for the Study of Human Disease, Ch.32: Animal Models of Fetal Programming: Focus on Chronic Maternal Stress During Pregnancy and Neurodevelopment, 2nd ed.; Academic Press: New York, NY, USA, 2007; pp. 839–849. [Google Scholar]
- Hoeijmakers, L.; Ruigrok, S.R.; Amelianchik, A.; Ivan, D.; van Dam, A.M.; Lucassen, P.J.; Korosi, A. Early-life stress lastingly alters the neuroinflammatory response to amyloid pathology in an Alzheimer’s disease mouse model. Brain Behav. Immun. 2017, 63, 160–175. [Google Scholar] [CrossRef]
- Van den Bergh, B.R. Developmental programming of early brain and behaviour development and mental health: A conceptual framework. Dev. Med. Child. Neurol. 2011, 53, 19–23. [Google Scholar] [CrossRef] [PubMed] [Green Version]




| Time Point | Wistar Rats | OXYS Rats | ||||
|---|---|---|---|---|---|---|
| Body Weight, g | Brain Weight, g | Brain-to-Body Weight Ratio, % | Body Weight, g | Brain Weight, g | Brain-to-Body Weight Ratio, % | |
| PND1 | 7.08 ± 0.42 | 0.334 ± 0.008 | 4.84 ± 0.20 | 6.08 ± 0.31 | 0.258 ± 0.008 * | 4.32 ± 0.17 |
| PND3 | 9.07 ± 0.41 # | 0.443 ± 0.012 # | 4.94 ± 0.13 | 8.00 ± 0.41 # | 0.422 ± 0.008 # | 5.40 ± 0.24 # |
| PND5 | 13.20 ± 0.55 # | 0.595 ± 0.016 # | 4.58 ± 0.16 | 10.25 ± 0.52 #,* | 0.568 ± 0.011 # | 5.66 ± 0.21 * |
| PND7 | 17.56 ± 0.59 # | 0.759 ± 0.016 # | 4.38 ± 0.13 | 15.23 ± 0.81 #,* | 0.714 ± 0.016 # | 4.84 ± 0.25 # |
| Time Point | Wistar Rats | OXYS Rats | ||
|---|---|---|---|---|
| Hippocampus | PFC | Hippocampus | PFC | |
| PND0 | 148.78 ± 5.05 | 90.27 ± 1.10 | 132.31 ± 1.70 * | 89.22 ± 1.18 |
| PND1 | 163.49 ± 2.95 # | 102.83 ± 2.45 # | 148.73 ± 4.45 #,* | 104.78 ± 1.85 # |
| PND3 | 191.39 ± 3.14 # | 123.83 ± 1.69 # | 167.62 ± 2.31 #,* | 120.55 ± 2.21 # |
| PND5 | 210.46 ± 3.39 # | 169.97 ± 6.30 # | 198.05 ± 13.20 # | 168.13 ± 10.61 # |
| PND7 | 257.74 ± 6.63 # | 194.40 ± 3.19 # | 221.05 ± 3.59 * | 187.26 ± 5.80 |
| Time Point | Wistar Rats | OXYS Rats |
|---|---|---|
| PND0 | 5.44 ± 0.82 | 3.44 ± 0.50 |
| PND1 | 6.22 ± 1.41 | 2.89 ± 0.82 |
| PND3 | 1.00 ± 0.29 # | 3.22 ± 0.70 * |
| PND5 | 0.89 ± 0.45 | 0.56 ± 0.24 # |
| PND7 | 0 | 0.22 ± 0.15 |
| Time Point | Wistar Rats | OXYS Rats | ||
|---|---|---|---|---|
| Hippocampus | PFC | Hippocampus | PFC | |
| PND0 | 162.74 ± 5.01 | 154.62 ± 10.41 | 125.42 ± 7.46 * | 133.90 ± 17.50 |
| PND1 | 195.50 ± 7.57 # | 222.71 ± 16.82 # | 166.21 ± 6.19 *,# | 189.63 ± 18.21 # |
| PND3 | 186.81 ± 9.84 | 161.20 ± 16.55 # | 177.68 ± 5.99 | 144.86 ± 18.69 |
| PND5 | 190.80 ± 10.77 | 196.99 ± 17.11 | 171.77 ± 10.50 | 186.78 ± 17.71 |
| PND7 | 164.59 ± 7.96 | 163.51 ± 12.50 | 134.28 ± 8.10 *,# | 152.04 ± 16.14 |
| Time Point | Wistar Rats | OXYS Rats | ||
|---|---|---|---|---|
| Hippocampus | PFC | Hippocampus | PFC | |
| PND0 | 29.79 ± 2.54 | 35.37 ± 3.35 | 34.73 ± 2.57 | 27.59 ± 3.97 |
| PND1 | 43.21 ± 3.17 # | 50.00 ± 2.78 # | 29.78 ± 2.40 * | 44.07 ± 7.75 |
| PND3 | 59.04 ± 3.18 # | 79.44 ± 9.11 # | 44.31 ± 3.37 #,* | 29.44 ± 5.21 * |
| PND5 | 58.31 ± 5.53 | 64.66 ± 6.40 | 43.84 ± 4.47 | 49.26 ± 9.21 |
| PND7 | 78.30 ± 3.29 # | 98.15 ± 1.85 # | 61.50 ± 3.96 #,* | 88.43 ± 5.80 # |
| Time Point | Wistar Rats | OXYS Rats | ||
|---|---|---|---|---|
| Hippocampus | PFC | Hippocampus | PFC | |
| PND0 | 30.43 ± 3.92 | 3.00 ± 0.62 | 55.13 ± 6.24 * | 5.25 ± 1.01 |
| PND1 | 12.83 ± 2.98 # | 1.57 ± 0.43 | 22.86 ± 2.23 #,* | 3.29 ± 0.97 |
| PND3 | 15.70 ± 2.36 | 2.13 ± 0.44 | 31.50 ± 2.15 #,* | 4.11 ± 0.70 * |
| PND5 | 8.50 ± 1.77 | 3.17 ± 0.48 | 9.00 ± 0.93 # | 3.33 ± 0.67 |
| PND7 | 7.91 ± 0.95 | 0.75 ± 0.25 # | 6.44 ± 0.41 # | 1.05 ± 0.11 # |
Publisher’s Note: MDPI stays neutral with regard to jurisdictional claims in published maps and institutional affiliations. |
© 2021 by the authors. Licensee MDPI, Basel, Switzerland. This article is an open access article distributed under the terms and conditions of the Creative Commons Attribution (CC BY) license (https://creativecommons.org/licenses/by/4.0/).
Share and Cite
Rudnitskaya, E.A.; Kozlova, T.A.; Burnyasheva, A.O.; Stefanova, N.A.; Kolosova, N.G. Glia Not Neurons: Uncovering Brain Dysmaturation in a Rat Model of Alzheimer’s Disease. Biomedicines 2021, 9, 823. https://doi.org/10.3390/biomedicines9070823
Rudnitskaya EA, Kozlova TA, Burnyasheva AO, Stefanova NA, Kolosova NG. Glia Not Neurons: Uncovering Brain Dysmaturation in a Rat Model of Alzheimer’s Disease. Biomedicines. 2021; 9(7):823. https://doi.org/10.3390/biomedicines9070823
Chicago/Turabian StyleRudnitskaya, Ekaterina A., Tatiana A. Kozlova, Alena O. Burnyasheva, Natalia A. Stefanova, and Nataliya G. Kolosova. 2021. "Glia Not Neurons: Uncovering Brain Dysmaturation in a Rat Model of Alzheimer’s Disease" Biomedicines 9, no. 7: 823. https://doi.org/10.3390/biomedicines9070823
APA StyleRudnitskaya, E. A., Kozlova, T. A., Burnyasheva, A. O., Stefanova, N. A., & Kolosova, N. G. (2021). Glia Not Neurons: Uncovering Brain Dysmaturation in a Rat Model of Alzheimer’s Disease. Biomedicines, 9(7), 823. https://doi.org/10.3390/biomedicines9070823

