Imaging of Inflammation in Spinal Cord Injury: Novel Insights on the Usage of PFC-Based Contrast Agents
Abstract
1. Introduction
2. Experimental Section
2.1. Animal Care and Use
2.2. PFCE-NE Synthesis and Characterization
2.3. Liposome Synthesis and Characterization
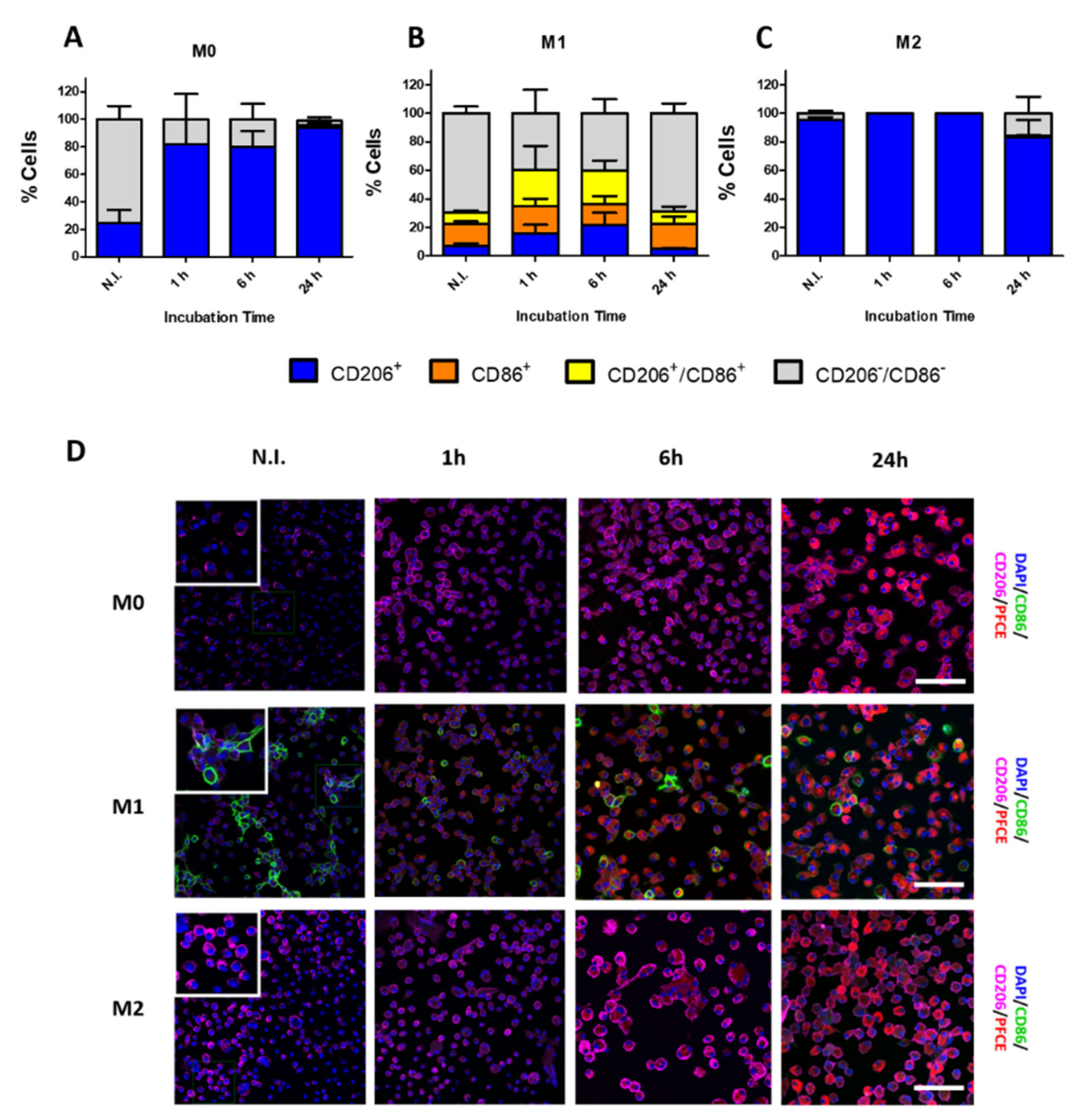
2.4. Cell Extraction and Polarization
2.5. PFCE-NE In Vitro Experiments
2.6. Blood Half-Life Time Determination by 19F MRS
2.7. 19F/1H MRI of Blood Samples
2.8. SCI Model
2.9. Administration of PFCE to SCI Mice and In Vivo 19F MRI
2.10. Tissue Processing
2.11. Immunofluorescence Reactions on Spinal Cord Sections
2.12. Statistical Analysis
3. Results
3.1. PFCE-NE and Liposome Characterization
3.2. In Vitro Experiments
3.3. Blood Half-Life Time Determination by 19F MRS
3.4. 19F/1H MRI of Blood Samples
3.5. In Vivo 19F MRI
3.6. Single Administration at 1 DPI, MRI at 2, 3, 5, 8, 11, and 14 DPI
3.7. Multiple Administrations at 1, 4, 7, 10, 13 DPI, MRI at 2, 5, 8, 11, and 14 DPI
3.8. Single Administration at 1, 4, 7, or 13 DPI, MRI at 2, 5, 8, or 14 DPI
3.9. Single Administration at 1 DPI with Saturation of Kupffer Cells, MRI at 2, 3, 5, 11, and 14 DPI
3.10. Multiple Administrations at 1, 4, 7, 10, 13 DPI, with Saturation of Kupffer Cells, MRI at 2, 5, 11, and 14 DPI
3.11. Healthy Mice
3.12. PRESS
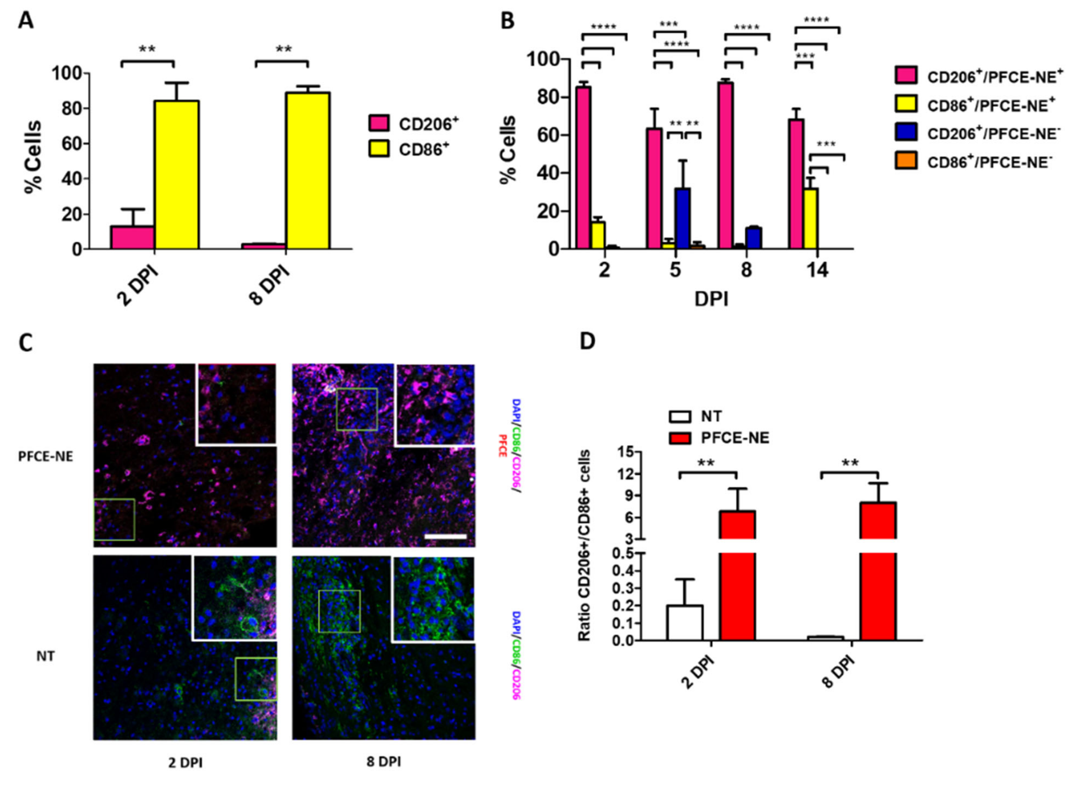
3.13. Ex-Vivo Immunofluorescence Analyses
4. Discussion
5. Conclusions
Supplementary Materials
Author Contributions
Funding
Institutional Review Board Statement
Acknowledgments
Conflicts of Interest
Abbreviations
| AUC | Area under the Curve |
| b.w. | Body Weight |
| CNS | Central Nervous System |
| D1 | Relaxation Delay |
| DC | Dendritic Cells |
| DLS | Dynamic Light Scattering |
| DMEM/F-12 | Dulbecco’s Modified Eagle Medium/Nutrient Mixture F-12 |
| DPI | Days Post Injury |
| DPPC | 1.2-Dipalmitoyl-Sn-Glycero-3-Phosphocoline |
| DSPE-PEG2000 | 1.2 Distearoyl-Sn-Glycero-3-Phosphoethanolamine-N-(Methoxy (Polyethylene glycol)-2000) Ammonium Salt |
| EAE | Experimental allergic Encephalomyelitis |
| FBS | Fetal Bovine Serum |
| FOV | Field of View |
| i.v. | Intravenous |
| IBD | Inflammatory Bowel Disease |
| IFNγ | Interferon Gamma |
| IL-10 | Interleukin 10 |
| IL-4 | Interleukin 4 |
| LPS | Lipopolysaccharide |
| MRI | Magnetic Resonance Imaging |
| MRS | Magnetic Resonance Spectroscopy |
| N.I. | Non Incubated |
| NAV | Number of Averages |
| NDS | Normal Donkey Serum |
| NMR | Nuclear Magnetic Resonance |
| NS | Number of Scans |
| OCT | Optimal Cutting Temperature Compound |
| p.i. | Post Injury |
| P1 | Pulse |
| PB | Phosphate Buffer |
| PBS | Phosphate Buffered Saline |
| PDI | Polydispersity Index |
| PFA | Paraformaldehyde |
| PFC | Perfluorocarbon |
| PFCE | Perfluoro-15-Crown-5 Ether |
| PFCE-NE | Perfluoro-15-Crown-5 Ether Based Nanoemulsion |
| PL1 | Power Level |
| PRESS | Point Resolved Spectroscopy |
| RES | Reticuloendothelial System |
| RF | Rare Factor |
| Rhodamine-DOPE | 1,2-Dioleoyl-Sn-Glycero-3-Phosphoethanolamine-N-(Lissamine Rhodamine B Sulfonyl) (Ammonium Salt) |
| ROI | Region Of Interest |
| RT | Room Temperature |
| SC | Spinal Cord |
| SI | Signal Intensity |
| SCI | Spinal Cord Injury |
| SW | Sweep Width |
| T1 | Longitudinal Relaxation Time |
| T2 | Transversal Relaxation Time |
| T2w | T2 Weighted |
| TE | Echo Time |
| TFA | Trifluoroacetic Acid |
| TR | Repetition Time |
References
- Dunn, E.A.; Weaver, L.C.; Dekaban, G.A.; Foster, P.J. Cellular Imaging of Inflammation after Experimental Spinal Cord Injury. Mol. Imaging 2005, 4. [Google Scholar] [CrossRef]
- Gensel, J.C.; Kopper, T.J.; Zhang, B.; Orr, M.B.; Bailey, W.M. Predictive Screening of M1 and M2 Macrophages Reveals the Immunomodulatory Effectiveness of Post Spinal Cord Injury Azithromycin Treatment. Sci. Rep. 2017, 7, 40144. [Google Scholar] [CrossRef] [PubMed]
- Gadani, S.P.; Walsh, J.T.; Lukens, J.R.; Kipnis, J. Dealing with Danger in the CNS: The Response of the Immune System to Injury. Neuron 2015, 87, 47–62. [Google Scholar] [CrossRef] [PubMed]
- Silva, N.A.; Sousa, N.; Reis, R.L.; Salgado, A.J. From Basics to Clinical: A Comprehensive Review on Spinal Cord Injury. Prog. Neurobiol. 2014, 114, 25–57. [Google Scholar] [CrossRef]
- Gensel, J.C.; Nakamura, S.; Guan, Z.; van Rooijen, N.; Ankeny, D.P.; Popovich, P.G. Macrophages Promote Axon Regeneration with Concurrent Neurotoxicity. J. Neurosci. 2009, 29, 3956. [Google Scholar] [CrossRef]
- Parisi, L.; Gini, E.; Baci, D.; Tremolati, M.; Fanuli, M.; Bassani, B.; Farronato, G.; Bruno, A.; Mortara, L. Macrophage Polarization in Chronic Inflammatory Diseases: Killers or Builders? J. Immunol. Res. 2018, 2018, 8917804. [Google Scholar] [CrossRef]
- Liu, Z.; Yang, Y.; He, L.; Pang, M.; Luo, C.; Liu, B.; Rong, L. High-Dose Methylprednisolone for Acute Traumatic Spinal Cord Injury: A Meta-Analysis. Neurology 2019, 93, e841–e850. [Google Scholar] [CrossRef] [PubMed]
- Cho, N.; Squair, J.W.; Bloch, J.; Courtine, G. Neurorestorative Interventions Involving Bioelectronic Implants after Spinal Cord Injury. Bioelectron. Med. 2019, 5, 10. [Google Scholar] [CrossRef]
- Garbossa, D.; Boido, M.; Fontanella, M.; Fronda, C.; Ducati, A.; Vercelli, A. Recent Therapeutic Strategies for Spinal Cord Injury Treatment: Possible Role of Stem Cells. Neurosurg. Rev. 2012, 35, 293–311. [Google Scholar] [CrossRef] [PubMed]
- Cofano, F.; Boido, M.; Monticelli, M.; Zenga, F.; Ducati, A.; Vercelli, A.; Garbossa, D. Mesenchymal Stem Cells for Spinal Cord Injury: Current Options, Limitations, and Future of Cell Therapy. Int. J. Mol. Sci. 2019, 20, 2698. [Google Scholar] [CrossRef]
- Nakamura, M.; Okano, H. Cell Transplantation Therapies for Spinal Cord Injury Focusing on Induced Pluripotent Stem Cells. Cell Res. 2013, 23, 70–80. [Google Scholar] [CrossRef] [PubMed]
- Srinivas, M.; Heerschap, A.; Ahrens, E.T.; Figdor, C.G.; de Vries, I.J.M. (19)F MRI for Quantitative in Vivo Cell Tracking. Trends Biotechnol. 2010, 28, 363–370. [Google Scholar] [CrossRef] [PubMed]
- Ahrens, E.T.; Bulte, J.W.M. Tracking Immune Cells in Vivo Using Magnetic Resonance Imaging. Nat. Rev. Immunol. 2013, 13, 755–763. [Google Scholar] [CrossRef] [PubMed]
- Winter, P.M. Perfluorocarbon Nanoparticles: Evolution of a Multimodality and Multifunctional Imaging Agent. Scientifica (Cairo) 2014, 2014, 746574. [Google Scholar] [CrossRef] [PubMed]
- Ahrens, E.T.; Helfer, B.M.; O’Hanlon, C.F.; Schirda, C. Clinical Cell Therapy Imaging Using a Perfluorocarbon Tracer and Fluorine-19 MRI. Magn. Reson. Med. 2014, 72, 1696–1701. [Google Scholar] [CrossRef]
- Flögel, U.; Ding, Z.; Hardung, H.; Jander, S.; Reichmann, G.; Jacoby, C.; Schubert, R.; Schrader, J. In Vivo Monitoring of Inflammation after Cardiac and Cerebral Ischemia by Fluorine Magnetic Resonance Imaging. Circulation 2008, 118, 140–148. [Google Scholar] [CrossRef]
- Srinivas, M.; Morel, P.A.; Ernst, L.A.; Laidlaw, D.H.; Ahrens, E.T. Fluorine-19 MRI for Visualization and Quantification of Cell Migration in a Diabetes Model. Magn. Reson. Med. 2007, 58, 725–734. [Google Scholar] [CrossRef]
- Kadayakkara, D.K.; Ranganathan, S.; Young, W.-B.; Ahrens, E.T. Assaying Macrophage Activity in a Murine Model of Inflammatory Bowel Disease Using Fluorine-19 MRI. Lab. Investig. 2012, 92, 636–645. [Google Scholar] [CrossRef]
- Vu-Quang, H.; Vinding, M.S.; Jakobsen, M.; Song, P.; Dagnaes-Hansen, F.; Nielsen, N.C.; Kjems, J. Imaging Rheumatoid Arthritis in Mice Using Combined Near Infrared and 19F Magnetic Resonance Modalities. Sci. Rep. 2019, 9, 14314. [Google Scholar] [CrossRef]
- Balducci, A.; Helfer, B.M.; Ahrens, E.T.; O’Hanlon, C.F.; Wesa, A.K. Visualizing Arthritic Inflammation and Therapeutic Response by Fluorine-19 Magnetic Resonance Imaging (19F MRI). J. Inflamm. (Lond.) 2012, 9, 24. [Google Scholar] [CrossRef]
- Nöth, U.; Morrissey, S.P.; Deichmann, R.; Jung, S.; Adolf, H.; Haase, A.; Lutz, J. Perfluoro-15-Crown-5-Ether Labelled Macrophages in Adoptive Transfer Experimental Allergic Encephalomyelitis. Artif. Cells Blood Substit. Biotechnol. 1997, 25, 243–254. [Google Scholar] [CrossRef] [PubMed]
- Waiczies, H.; Lepore, S.; Drechsler, S.; Qadri, F.; Purfürst, B.; Sydow, K.; Dathe, M.; Kühne, A.; Lindel, T.; Hoffmann, W.; et al. Visualizing Brain Inflammation with a Shingled-Leg Radio-Frequency Head Probe for 19F/1H MRI. Sci. Rep. 2013, 3, 1280. [Google Scholar] [CrossRef] [PubMed]
- Ahrens, E.T.; Zhong, J. In Vivo MRI Cell Tracking Using Perfluorocarbon Probes and Fluorine-19 Detection. NMR Biomed. 2013, 26, 860–871. [Google Scholar] [CrossRef] [PubMed]
- Ahrens, E.T.; Young, W.-B.; Xu, H.; Pusateri, L.K. Rapid Quantification of Inflammation in Tissue Samples Using Perfluorocarbon Emulsion and Fluorine-19 Nuclear Magnetic Resonance. Biotechniques 2011, 50, 229–234. [Google Scholar] [CrossRef]
- Ahrens, E.T.; Flores, R.; Xu, H.; Morel, P.A. In Vivo Imaging Platform for Tracking Immunotherapeutic Cells. Nat. Biotechnol. 2005, 23, 983–987. [Google Scholar] [CrossRef]
- Waiczies, H.; Lepore, S.; Janitzek, N.; Hagen, U.; Seifert, F.; Ittermann, B.; Purfürst, B.; Pezzutto, A.; Paul, F.; Niendorf, T.; et al. Perfluorocarbon Particle Size Influences Magnetic Resonance Signal and Immunological Properties of Dendritic Cells. PLoS ONE 2011, 6, e21981. [Google Scholar] [CrossRef][Green Version]
- Wang, L.-X.; Zhang, S.-X.; Wu, H.-J.; Rong, X.-L.; Guo, J. M2b Macrophage Polarization and Its Roles in Diseases. J. Leukoc. Biol. 2019, 106, 345–358. [Google Scholar] [CrossRef]
- Porcheray, F.; Viaud, S.; Rimaniol, A.-C.; Léone, C.; Samah, B.; Dereuddre-Bosquet, N.; Dormont, D.; Gras, G. Macrophage Activation Switching: An Asset for the Resolution of Inflammation. Clin. Exp. Immunol. 2005, 142, 481–489. [Google Scholar] [CrossRef]
- Raggi, F.; Pelassa, S.; Pierobon, D.; Penco, F.; Gattorno, M.; Novelli, F.; Eva, A.; Varesio, L.; Giovarelli, M.; Bosco, M.C. Regulation of Human Macrophage M1-M2 Polarization Balance by Hypoxia and the Triggering Receptor Expressed on Myeloid Cells-1. Front. Immunol. 2017, 8, 1097. [Google Scholar] [CrossRef]
- Park, J.; Zhang, Y.; Saito, E.; Gurczynski, S.J.; Moore, B.B.; Cummings, B.J.; Anderson, A.J.; Shea, L.D. Intravascular Innate Immune Cells Reprogrammed via Intravenous Nanoparticles to Promote Functional Recovery after Spinal Cord Injury. Proc. Natl. Acad. Sci. USA 2019, 116, 14947–14954. [Google Scholar] [CrossRef]
- Heinrich, F.; Lehmbecker, A.; Raddatz, B.B.; Kegler, K.; Tipold, A.; Stein, V.M.; Kalkuhl, A.; Deschl, U.; Baumgärtner, W.; Ulrich, R.; et al. Morphologic, Phenotypic, and Transcriptomic Characterization of Classically and Alternatively Activated Canine Blood-Derived Macrophages in Vitro. PLoS ONE 2017, 12, e0183572. [Google Scholar] [CrossRef]
- Santaella, C.; Frézard, F.; Vierling, P.; Riess, J.G. Extended in Vivo Blood Circulation Time of Fluorinated Liposomes. FEBS Lett. 1993, 336, 481–484. [Google Scholar] [CrossRef]
- Vierling, P.; Santaella, C.; Greiner, J. Highly Fluorinated Amphiphiles as Drug and Gene Carrier and Delivery Systems. J. Fluor. Chem. 2001, 107, 337–354. [Google Scholar] [CrossRef]
- Rapoport, N.; Nam, K.-H.; Gupta, R.; Gao, Z.; Mohan, P.; Payne, A.; Todd, N.; Liu, X.; Kim, T.; Shea, J.; et al. Ultrasound-Mediated Tumor Imaging and Nanotherapy Using Drug Loaded, Block Copolymer Stabilized Perfluorocarbon Nanoemulsions. J. Control. Release 2011, 153, 4–15. [Google Scholar] [CrossRef] [PubMed]
- Makela, A.V.; Foster, P.J. Imaging Macrophage Distribution and Density in Mammary Tumors and Lung Metastases Using Fluorine-19 MRI Cell Tracking: Imaging Macrophages in Tumors and Metastases With 19F MRI. Magn. Reson. Med. 2018, 80, 1138–1147. [Google Scholar] [CrossRef] [PubMed]
- Temme, S.; Jacoby, C.; Ding, Z.; Bonner, F.; Borg, N.; Schrader, J.; Flogel, U. Technical Advance: Monitoring the Trafficking of Neutrophil Granulocytes and Monocytes during the Course of Tissue Inflammation by Noninvasive 19F MRI. J. Leukoc. Biol. 2014, 95, 689–697. [Google Scholar] [CrossRef] [PubMed]
- Temme, S.; Bönner, F.; Schrader, J.; Flögel, U. 19F Magnetic Resonance Imaging of Endogenous Macrophages in Inflammation: 19F MRI of Endogenous Macrophages in Inflammation. Wiley Interdiscip. Rev. Nanomed. Nanobiotechnol. 2012, 4, 329–343. [Google Scholar] [CrossRef]
- Jacoby, C.; Temme, S.; Mayenfels, F.; Benoit, N.; Krafft, M.P.; Schubert, R.; Schrader, J.; Flögel, U. Probing Different Perfluorocarbons for in Vivo Inflammation Imaging by 19F MRI: Image Reconstruction, Biological Half-Lives and Sensitivity: Perfluorocarbons for in vivo inflammation imaging by 19F MRI. NMR Biomed. 2014, 27, 261–271. [Google Scholar] [CrossRef] [PubMed]
- Pochert, A.; Vernikouskaya, I.; Pascher, F.; Rasche, V.; Lindén, M. Cargo-Influences on the Biodistribution of Hollow Mesoporous Silica Nanoparticles as Studied by Quantitative 19F-Magnetic Resonance Imaging. J. Colloid Interface Sci. 2017, 488, 1–9. [Google Scholar] [CrossRef]
- Liu, T.; Choi, H.; Zhou, R.; Chen, I.-W. RES Blockade: A Strategy for Boosting Efficiency of Nanoparticle Drug. Nano Today 2015, 10, 11–21. [Google Scholar] [CrossRef]
- Staal, A.H.J.; Becker, K.; Tagit, O.; Koen van Riessen, N.; Koshkina, O.; Veltien, A.; Bouvain, P.; Cortenbach, K.R.G.; Scheenen, T.; Flögel, U.; et al. In Vivo Clearance of 19F MRI Imaging Nanocarriers Is Strongly Influenced by Nanoparticle Ultrastructure. Biomaterials 2020, 261, 120307. [Google Scholar] [CrossRef] [PubMed]
- Bors, L.; Erdő, F. Overcoming the Blood–Brain Barrier. Challenges and Tricks for CNS Drug Delivery. Sci. Pharm. 2019, 87, 6. [Google Scholar] [CrossRef]
- Masserini, M. Nanoparticles for Brain Drug Delivery. ISRN Biochem. 2013, 2013, 1–18. [Google Scholar] [CrossRef] [PubMed]
- Srinivas, M.; Turner, M.S.; Janjic, J.M.; Morel, P.A.; Laidlaw, D.H.; Ahrens, E.T. In Vivo Cytometry of Antigen-Specific t Cells Using 19F MRI: In Vivo Cytometry Using 19F MRI. Magn. Reson. Med. 2009, 62, 747–753. [Google Scholar] [CrossRef]
- Koshkina, O.; Lajoinie, G.; Baldelli Bombelli, F.; Swider, E.; Cruz, L.J.; White, P.B.; Schweins, R.; Dolen, Y.; van Dinther, E.A.W.; van Riessen, N.K.; et al. Multicore Liquid Perfluorocarbon-Loaded Multimodal Nanoparticles for Stable Ultrasound and 19F MRI Applied to In Vivo Cell Tracking. Adv. Funct. Mater. 2019, 29, 1806485. [Google Scholar] [CrossRef] [PubMed]
- Constantinides, C.; Maguire, M.; McNeill, E.; Carnicer, R.; Swider, E.; Srinivas, M.; Carr, C.A.; Schneider, J.E. Fast, Quantitative, Murine Cardiac 19F MRI/MRS of PFCE-Labeled Progenitor Stem Cells and Macrophages at 9.4T. PLoS ONE 2018, 13, e0190558. [Google Scholar] [CrossRef] [PubMed]
- Ruiz-Cabello, J.; Walczak, P.; Kedziorek, D.A.; Chacko, V.P.; Schmieder, A.H.; Wickline, S.A.; Lanza, G.M.; Bulte, J.W.M. In Vivo “Hot Spot” MR Imaging of Neural Stem Cells Using Fluorinated Nanoparticles: 19F Stem Cell Imaging. Magn. Reson. Med. 2008, 60, 1506–1511. [Google Scholar] [CrossRef]
- Palekar, R.U.; Jallouk, A.P.; Lanza, G.M.; Pan, H.; Wickline, S.A. Molecular Imaging of Atherosclerosis with Nanoparticle-Based Fluorinated MRI Contrast Agents. Nanomedicine 2015, 10, 1817–1832. [Google Scholar] [CrossRef]
- Qie, Y.; Yuan, H.; von Roemeling, C.A.; Chen, Y.; Liu, X.; Shih, K.D.; Knight, J.A.; Tun, H.W.; Wharen, R.E.; Jiang, W.; et al. Surface Modification of Nanoparticles Enables Selective Evasion of Phagocytic Clearance by Distinct Macrophage Phenotypes. Sci. Rep. 2016, 6, 26269. [Google Scholar] [CrossRef]
- Tarique, A.A.; Logan, J.; Thomas, E.; Holt, P.G.; Sly, P.D.; Fantino, E. Phenotypic, Functional, and Plasticity Features of Classical and Alternatively Activated Human Macrophages. Am. J. Respir. Cell Mol. Biol. 2015, 53, 676–688. [Google Scholar] [CrossRef]
- Janjic, J.M.; Ahrens, E.T. Fluorine-Containing Nanoemulsions for MRI Cell Tracking. Wiley Interdiscip. Rev. Nanomed. Nanobiotechnol. 2009, 1, 492–501. [Google Scholar] [CrossRef]
- Krafft, M. Emulsions and Microemulsions with a Fluorocarbon Phase. Curr. Opin. Colloid Interface Sci. 2003, 8, 251–258. [Google Scholar] [CrossRef]
- Krafft, M.P. Fluorocarbons and Fluorinated Amphiphiles in Drug Delivery and Biomedical Research. Adv. Drug Deliv. Rev. 2001, 47, 209–228. [Google Scholar] [CrossRef]
- Sun, D.; Luo, T.; Dong, P.; Zhang, N.; Chen, J.; Zhang, S.; Liu, L.; Dong, L.; Zhang, S. CD86+/CD206+ Tumor-Associated Macrophages Predict Prognosis of Patients with Intrahepatic Cholangiocarcinoma. PeerJ 2020, 8, e8458. [Google Scholar] [CrossRef]
- Biswas, S.K.; Mantovani, A. Macrophage Plasticity and Interaction with Lymphocyte Subsets: Cancer as a Paradigm. Nat. Immunol. 2010, 11, 889–896. [Google Scholar] [CrossRef] [PubMed]
- Terreno, E.; Uggeri, F.; Aime, S. Image Guided Therapy: The Advent of Theranostic Agents. J. Control. Release 2012, 161, 328–337. [Google Scholar] [CrossRef] [PubMed]
- Akhmetzyanova, E.; Kletenkov, K.; Mukhamedshina, Y.; Rizvanov, A. Different Approaches to Modulation of Microglia Phenotypes After Spinal Cord Injury. Front. Syst. Neurosci. 2019, 13, 37. [Google Scholar] [CrossRef] [PubMed]
- Teleanu, D.; Negut, I.; Grumezescu, V.; Grumezescu, A.; Teleanu, R. Nanomaterials for Drug Delivery to the Central Nervous System. Nanomaterials 2019, 9, 371. [Google Scholar] [CrossRef]
- Wu, L.; Liu, F.; Liu, S.; Xu, X.; Liu, Z.; Sun, X. Perfluorocarbons-Based 19F Magnetic Resonance Imaging in Biomedicine. IJN 2020, 15, 7377–7395. [Google Scholar] [CrossRef]
- Okano, H. Stem Cell Biology of the Central Nervous System. J. Neurosci. Res. 2002, 69, 698–707. [Google Scholar] [CrossRef]
- Mothe, A.J.; Tator, C.H. Advances in Stem Cell Therapy for Spinal Cord Injury. J. Clin. Investig. 2012, 122, 3824–3834. [Google Scholar] [CrossRef] [PubMed]
- Boido, M.; Rupa, R.; Garbossa, D.; Fontanella, M.; Ducati, A.; Vercelli, A. Embryonic and Adult Stem Cells Promote Raphespinal Axon Outgrowth and Improve Functional Outcome Following Spinal Hemisection in Mice. Eur. J. Neurosci. 2009, 30, 833–846. [Google Scholar] [CrossRef] [PubMed]
- Milich, L.M.; Ryan, C.B.; Lee, J.K. The Origin, Fate, and Contribution of Macrophages to Spinal Cord Injury Pathology. Acta Neuropathol. 2019, 137, 785–797. [Google Scholar] [CrossRef]
- Waiczies, S.; Srinivas, M.; Flögel, U.; Boehm-Sturm, P.; Niendorf, T. Special Issue on Fluorine-19 Magnetic Resonance: Technical Solutions, Research Promises and Frontier Applications. Magn. Reson. Mater. Phys. 2019, 32, 1–3. [Google Scholar] [CrossRef]
- Bouvain, P.; Flocke, V.; Krämer, W.; Schubert, R.; Schrader, J.; Flögel, U.; Temme, S. Dissociation of 19F and Fluorescence Signal upon Cellular Uptake of Dual-Contrast Perfluorocarbon Nanoemulsions. Magn. Reson. Mater. Phys. 2019, 32, 133–145. [Google Scholar] [CrossRef] [PubMed]












Publisher’s Note: MDPI stays neutral with regard to jurisdictional claims in published maps and institutional affiliations. |
© 2021 by the authors. Licensee MDPI, Basel, Switzerland. This article is an open access article distributed under the terms and conditions of the Creative Commons Attribution (CC BY) license (https://creativecommons.org/licenses/by/4.0/).
Share and Cite
Garello, F.; Boido, M.; Miglietti, M.; Bitonto, V.; Zenzola, M.; Filippi, M.; Arena, F.; Consolino, L.; Ghibaudi, M.; Terreno, E. Imaging of Inflammation in Spinal Cord Injury: Novel Insights on the Usage of PFC-Based Contrast Agents. Biomedicines 2021, 9, 379. https://doi.org/10.3390/biomedicines9040379
Garello F, Boido M, Miglietti M, Bitonto V, Zenzola M, Filippi M, Arena F, Consolino L, Ghibaudi M, Terreno E. Imaging of Inflammation in Spinal Cord Injury: Novel Insights on the Usage of PFC-Based Contrast Agents. Biomedicines. 2021; 9(4):379. https://doi.org/10.3390/biomedicines9040379
Chicago/Turabian StyleGarello, Francesca, Marina Boido, Martina Miglietti, Valeria Bitonto, Marco Zenzola, Miriam Filippi, Francesca Arena, Lorena Consolino, Matilde Ghibaudi, and Enzo Terreno. 2021. "Imaging of Inflammation in Spinal Cord Injury: Novel Insights on the Usage of PFC-Based Contrast Agents" Biomedicines 9, no. 4: 379. https://doi.org/10.3390/biomedicines9040379
APA StyleGarello, F., Boido, M., Miglietti, M., Bitonto, V., Zenzola, M., Filippi, M., Arena, F., Consolino, L., Ghibaudi, M., & Terreno, E. (2021). Imaging of Inflammation in Spinal Cord Injury: Novel Insights on the Usage of PFC-Based Contrast Agents. Biomedicines, 9(4), 379. https://doi.org/10.3390/biomedicines9040379

