Proteomic Profiling of EUS-FNA Samples Differentiates Pancreatic Adenocarcinoma from Mass-Forming Chronic Pancreatitis
Abstract
1. Introduction
2. Materials and Methods
2.1. Patient Cohort and Clinical Characterization
2.2. Endoscopic Ultrasound-Guided Fine-Needle Aspiration (EUS-FNA) Technique and Sample Collection
2.3. Label Free Mass Spectrometry Measurement and Data Analysis
2.3.1. Sample Preparation for Proteome Profiling Through Mass Spectrometry
2.3.2. Mass Spectrometry Data Acquisition and Raw Data Processing
2.3.3. Data Analysis
3. Results
3.1. Patient Characteristics
3.2. Proteomics Profiles Analysis
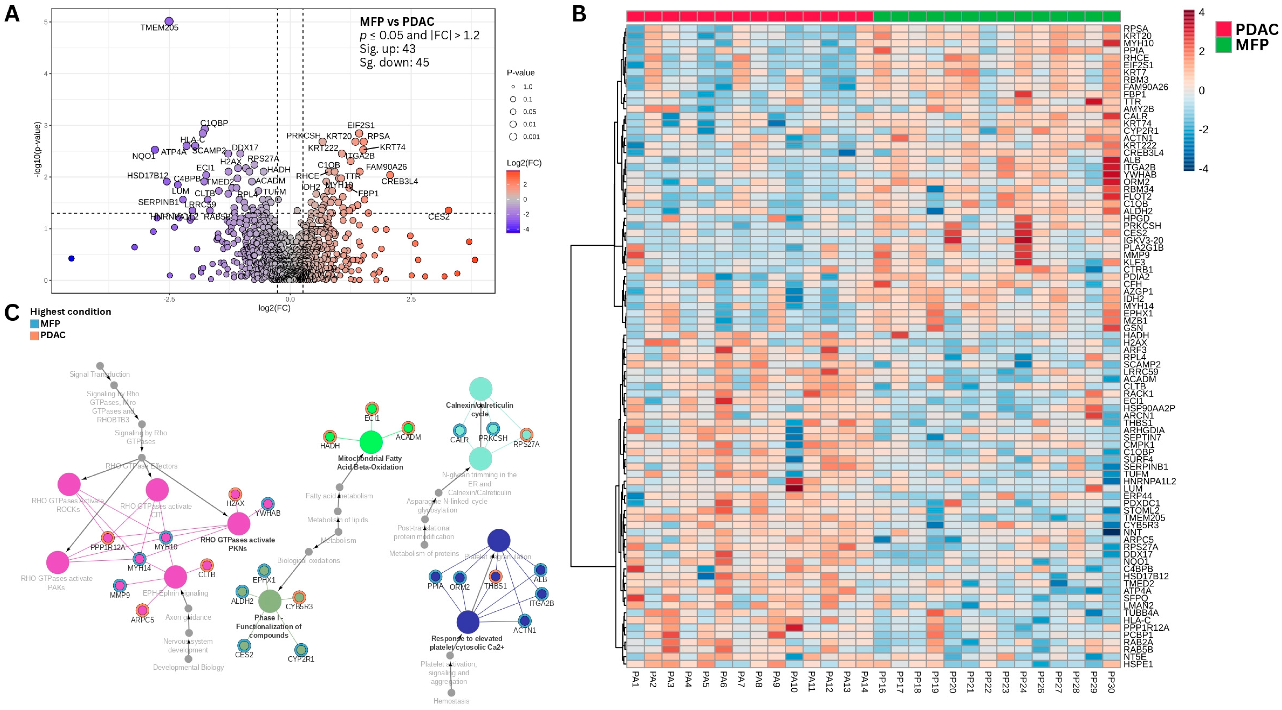
3.2.1. Differentially Abundant Proteins Distinguishing the Pancreatic Lesions
3.2.2. Functional Classification and Enrichment Analysis of the Differentially Abundant Proteins
4. Discussion
4.1. Cytoskeletal and Structural Protein Dynamics
4.2. Transcriptional, RNA Processing, and Translational Signatures
4.3. Metabolic Reprogramming and Redox Regulation
4.4. Endoplasmic Reticulum (ER) Stress and Proteostasis
4.5. Immune Modulation and Tumor Microenvironment Signaling
4.6. Integrative Interpretation and Promising Markers to Be Further Explored in Context of MFP and PDAC
4.7. Study Limitations and Future Directions
5. Conclusions
Supplementary Materials
Author Contributions
Funding
Institutional Review Board Statement
Informed Consent Statement
Data Availability Statement
Acknowledgments
Conflicts of Interest
Abbreviations
| EUS-FNA | Endoscopic ultrasound fine needle aspiration |
| CP | Chronic pancreatitis |
| PDAC | Pancreatic adenocarcinoma |
| MFP | Mass-form chronic pancreatitis |
| PPI | Protein–protein interaction |
References
- Facciorusso, A.; Arvanitakis, M.; Crinò, S.F.; Fabbri, C.; Fornelli, A.; Leeds, J.; Archibugi, L.; Carrara, S.; Dhar, J.; Gkolfakis, P.; et al. Endoscopic ultrasound-guided tissue sampling: European Society of Gastrointestinal Endoscopy (ESGE) Technical and Technology Review. Endoscopy 2025, 57, 390–418. [Google Scholar] [CrossRef]
- Abdallah, M.A.; Ahmed, K.; Taha, W.; Musa, A.; Reardon, E.E.; Abdalla, A.O.; Trikudanathan, G. Endoscopic Ultrasound Guided Fine-Needle Aspiration for Solid Lesions in Chronic Pancreatitis: A Systematic Review and Meta-Analysis. Dig. Dis. Sci. 2021, 67, 2552–2561. [Google Scholar] [CrossRef]
- Kirkegård, J.; Mortensen, F.V.; Cronin-Fenton, D. Chronic Pancreatitis and Pancreatic Cancer Risk: A Systematic Review and Meta-analysis. Am. J. Gastroenterol. 2017, 112, 1366–1372. [Google Scholar] [CrossRef]
- Janssen, Q.P.; Quispel, R.; Besselink, M.G.; Bonsing, B.A.; Bruno, M.J.; Doukas, M.; Sarasqueta, A.F.; Homs, M.Y.; van Hooft, J.E.; van Tienhoven, G.; et al. Diagnostic performance of endoscopic tissue acquisition for pancreatic ductal adenocarcinoma in the PREOPANC and PREOPANC-2 trials. HPB 2023, 25, 1161–1168. [Google Scholar] [CrossRef] [PubMed]
- Varadarajulu, S.; Tamhane, A.; Eloubeidi, M.A. Yield of EUS-guided FNA of pancreatic masses in the presence or the absence of chronic pancreatitis. Gastrointest. Endosc. 2005, 62, 728–736. [Google Scholar] [CrossRef]
- Kurita, Y.; Kuwahara, T.; Hara, K.; Mizuno, N.; Okuno, N.; Matsumoto, S.; Obata, M.; Koda, H.; Tajika, M.; Shimizu, Y.; et al. Features of chronic pancreatitis by endoscopic ultrasound influence the diagnostic accuracy of endoscopic ultrasound-guided fine-needle aspiration of small pancreatic lesions. Dig. Endosc. 2019, 32, 399–408. [Google Scholar] [CrossRef]
- Ko, S.W.; Jo, I.H.; Yoon, S.B. Feasibility and clinical utility of endoscopic ultrasound-guided tissue acquisition for comprehensive genomic profiling in pancreatic cancer: A systematic review and meta-analysis. Pancreatology 2024, 25, 89–97. [Google Scholar] [CrossRef] [PubMed]
- Huang, P.; Gao, W.; Fu, C.; Tian, R. Functional and Clinical Proteomic Exploration of Pancreatic Cancer. Mol. Cell. Proteom. 2023, 22, 100575. [Google Scholar] [CrossRef]
- Conroy, T.; Pfeiffer, P.; Vilgrain, V.; Lamarca, A.; Seufferlein, T.; O’rEilly, E.; Hackert, T.; Golan, T.; Prager, G.; Haustermans, K.; et al. Pancreatic cancer: ESMO Clinical Practice Guideline for diagnosis, treatment and follow-up. Ann. Oncol. 2023, 34, 987–1002. [Google Scholar] [CrossRef] [PubMed]
- Cai, F.; Gu, Y.; Ling, Y.; Yi, G.; Zang, S.; Su, T.; Liu, Y.; Li, A.; Wang, D.; Zhao, W.; et al. Proteomics in pancreatic cancer. Biomark. Res. 2025, 13, 93. [Google Scholar] [CrossRef]
- Xue, A.; Scarlett, C.J.; Chung, L.; Butturini, G.; Scarpa, A.; Gandy, R.; Wilson, S.R.; Baxter, R.C.; Smith, R.C. Discovery of serum biomarkers for pancreatic adenocarcinoma using proteomic analysis. Br. J. Cancer 2010, 103, 391–400. [Google Scholar] [CrossRef] [PubMed]
- Paulo, J.A.; Lee, L.S.; Banks, P.A.; Steen, H.; Conwell, D.L. Proteomic Analysis of Formalin-Fixed Paraffin-Embedded Pancreatic Tissue Using Liquid Chromatography Tandem Mass Spectrometry. Pancreas 2012, 41, 175–185. [Google Scholar] [CrossRef]
- Paulo, J.A.; Kadiyala, V.; Lee, L.S.; Banks, P.A.; Conwell, D.L.; Steen, H. Proteomic Analysis (GeLC–MS/MS) of ePFT-Collected Pancreatic Fluid in Chronic Pancreatitis. J. Proteome Res. 2012, 11, 1897–1912. [Google Scholar] [CrossRef][Green Version]
- Ilies, M.; Sappa, P.K.; Iuga, C.A.; Loghin, F.; Salazar, M.G.; Weiss, F.U.; Beyer, G.; Lerch, M.M.; Völker, U.; Mayerle, J.; et al. Plasma protein profiling of patients with intraductal papillary mucinous neoplasm of the pancreas as potential precursor lesions of pancreatic cancer. Clin. Chim. Acta 2018, 477, 127–134. [Google Scholar] [CrossRef]
- Saraswat, M.; Joenväärä, S.; Seppänen, H.; Mustonen, H.; Haglund, C.; Renkonen, R. Comparative proteomic profiling of the serum differentiates pancreatic cancer from chronic pancreatitis. Cancer Med. 2017, 6, 1738–1751. [Google Scholar] [CrossRef]
- Crnogorac–Jurcevic, T.; Gangeswaran, R.; Bhakta, V.; Capurso, G.; Lattimore, S.; Akada, M.; Sunamura, M.; Prime, W.; Campbell, F.; Brentnall, T.A.; et al. Proteomic Analysis of Chronic Pancreatitis and Pancreatic Adenocarcinoma. Gastroenterology 2005, 129, 1454–1463. [Google Scholar] [CrossRef]
- Pan, S.; Chen, R.; Stevens, T.; Bronner, M.P.; May, D.; Tamura, Y.; McIntosh, M.W.; Brentnall, T.A.; Hoheisel, J.D. Proteomics Portrait of Archival Lesions of Chronic Pancreatitis. PLoS ONE 2011, 6, e27574. [Google Scholar] [CrossRef]
- Shen, J.; Person, M.D.; Zhu, J.; Abbruzzese, J.L.; Li, D. Protein Expression Profiles in Pancreatic Adenocarcinoma Compared with Normal Pancreatic Tissue and Tissue Affected by Pancreatitis as Detected by Two-Dimensional Gel Electrophoresis and Mass Spectrometry. Cancer Res. 2004, 64, 9018–9026. [Google Scholar] [CrossRef] [PubMed]
- Sun, Y.; Selvarajan, S.; Zang, Z.; Liu, W.; Zhu, Y.; Zhang, H.; Chen, W.; Chen, H.; Li, L.; Cai, X.; et al. Artificial intelligence defines protein-based classification of thyroid nodules. Cell Discov. 2022, 8, 85. [Google Scholar] [CrossRef]
- Underwood, P.W.; Gerber, M.H.; Nguyen, K.; Delitto, D.; Han, S.; Thomas, R.M.; Forsmark, C.E.; Trevino, J.G.; Gooding, W.E.; Hughes, S.J. Protein Signatures and Tissue Diagnosis of Pancreatic Cancer. J. Am. Coll. Surg. 2020, 230, 26–36.e1. [Google Scholar] [CrossRef] [PubMed]
- Senoo, J.; Mikata, R.; Kishimoto, T.; Hayashi, M.; Kusakabe, Y.; Yasui, S.; Yamato, M.; Ohyama, H.; Sugiyama, H.; Tsuyuguchi, T.; et al. Immunohistochemical analysis of IMP3 and p53 expression in endoscopic ultrasound-guided fine needle aspiration and resected specimens of pancreatic diseases. Pancreatology 2018, 18, 176–183. [Google Scholar] [CrossRef]
- Liu, H.; Shi, J.; Anandan, V.; Wang, H.L.; Diehl, D.; Blansfield, J.; Gerhard, G.; Lin, F. Reevaluation and Identification of the Best Immunohistochemical Panel (pVHL, Maspin, S100P, IMP-3) for Ductal Adenocarcinoma of the Pancreas. Arch. Pathol. Lab. Med. 2012, 136, 601–609. [Google Scholar] [CrossRef]
- Burnett, A.S.; Quinn, P.L.; Ajibade, D.V.; Peters, S.R.; Ahlawat, S.K.; Mahmoud, O.M.; Chokshi, R.J. Design of an immunohistochemistry biomarker panel for diagnosis of pancreatic adenocarcinoma. Pancreatology 2019, 19, 842–849. [Google Scholar] [CrossRef]
- Mikata, R.; Yasui, S.; Kishimoto, T.; Kouchi, Y.; Shingyoji, A.; Senoo, J.; Takahashi, K.; Nagashima, H.; Kusakabe, Y.; Ohyama, H.; et al. Diagnostic value of IMP3 and p53 immunohistochemical staining in EUS-guided fine-needle aspiration for solid pancreatic tumors. Sci. Rep. 2021, 11, 17257. [Google Scholar] [CrossRef]
- Wachter, D.L.; Schlabrakowski, A.; Hoegel, J.; Kristiansen, G.; Hartmann, A.; Riener, M.-O. Diagnostic Value of Immunohistochemical IMP3 Expression in Core Needle Biopsies of Pancreatic Ductal Adenocarcinoma. Am. J. Surg. Pathol. 2011, 35, 873–877. [Google Scholar] [CrossRef] [PubMed]
- Souche, R.; Tosato, G.; Colinge, J.; Turtoi, A.; Rivière, B.; Valats, J.-C.; Debourdeau, A.; Flori, N.; Pourquier, D.; Fabre, J.-M.; et al. Detection of soluble biomarkers of pancreatic cancer in endoscopic ultrasound-guided fine-needle aspiration samples. Endoscopy 2021, 54, 503–508. [Google Scholar] [CrossRef] [PubMed]
- Catalano, M.F.; Sahai, A.; Levy, M.; Romagnuolo, J.; Wiersema, M.; Brugge, W.; Freeman, M.; Yamao, K.; Canto, M.; Hernandez, L.V. EUS-based criteria for the diagnosis of chronic pancreatitis: The Rosemont classification. Gastrointest. Endosc. 2009, 69, 1251–1261. [Google Scholar] [CrossRef]
- Pralea, I.-E.; Moldovan, R.-C.; Țigu, A.-B.; Moldovan, C.-S.; Fischer-Fodor, E.; Iuga, C.-A. Cellular Responses Induced by NCT-503 Treatment on Triple-Negative Breast Cancer Cell Lines: A Proteomics Approach. Biomedicines 2024, 12, 1087. [Google Scholar] [CrossRef] [PubMed]
- Soporan, M.-A.; Pralea, I.-E.; Iacobescu, M.; Moldovan, R.C.; Alkhzouz, C.; Miclea, D.; Iuga, C.-A. Salivary Proteome Insights: Evaluation of Saliva Preparation Methods in Mucopolysaccharidoses Research. Biomedicines 2025, 13, 662. [Google Scholar] [CrossRef]
- Bindea, G.; Mlecnik, B.; Hackl, H.; Charoentong, P.; Tosolini, M.; Kirilovsky, A.; Fridman, W.-H.; Pagès, F.; Trajanoski, Z.; Galon, J. ClueGO: A Cytoscape plug-in to decipher functionally grouped gene ontology and pathway annotation networks. Bioinformatics 2009, 25, 1091–1093. [Google Scholar] [CrossRef]
- Shannon, P.; Markiel, A.; Ozier, O.; Baliga, N.S.; Wang, J.T.; Ramage, D.; Amin, N.; Schwikowski, B.; Ideker, T. Cytoscape: A software environment for integrated models of Biomolecular Interaction Networks. Genome Res. 2003, 13, 2498–2504. [Google Scholar] [CrossRef]
- Thul, P.J.; Åkesson, L.; Wiking, M.; Mahdessian, D.; Geladaki, A.; Ait Blal, H.; Alm, T.; Asplund, A.; Björk, L.; Breckels, L.M.; et al. A subcellular map of the human proteome. Science 2017, 356, eaal3321. [Google Scholar] [CrossRef]
- Maslyennikov, Y.; Pralea, I.-E.; Bărar, A.A.; Rusu, C.C.; Moldovan, D.T.; Potra, A.R.; Tirinescu, D.; Țicală, M.; Urs, A.; Zamfir, P.; et al. Pathogenesis of Focal Segmental Glomerulosclerosis and Minimal Change Disease: Insights from Glomerular Proteomics. Life 2025, 15, 527. [Google Scholar] [CrossRef]
- Burton, K.M.; Johnson, K.M.; Krueger, E.W.; Razidlo, G.L.; McNiven, M.A.; Barber, D. Distinct forms of the actin cross-linking protein α-actinin support macropinosome internalization and trafficking. Mol. Biol. Cell 2021, 32, 1393–1407. [Google Scholar] [CrossRef]
- Matsubayashi, H.; Watanabe, H.; Ajioka, Y.; Nishikura, K.; Yamano, M.; Seki, T.; Saito, T. Different Amounts of K-ras Mutant Epithelial Cells in Pancreatic Carcinoma and Mass-Forming Pancreatitis. Pancreas 2000, 21, 77–85. [Google Scholar] [CrossRef]
- Pan, S.; Brentnall, T.A.; Chen, R. Proteome alterations in pancreatic ductal adenocarcinoma. Cancer Lett. 2019, 469, 429–436. [Google Scholar] [CrossRef] [PubMed]
- Jhaveri, D.T.; Kim, M.-S.; Thompson, E.D.; Huang, L.; Sharma, R.; Klein, A.P.; Zheng, L.; Le, D.T.; Laheru, D.A.; Pandey, A.; et al. Using Quantitative Seroproteomics to Identify Antibody Biomarkers in Pancreatic Cancer. Cancer Immunol. Res. 2016, 4, 225–233. [Google Scholar] [CrossRef] [PubMed]
- Nweke, E.E.; Naicker, P.; Aron, S.; Stoychev, S.; Devar, J.; Tabb, D.L.; Omoshoro-Jones, J.; Smith, M.; Candy, G.; Costello, E. SWATH-MS based proteomic profiling of pancreatic ductal adenocarcinoma tumours reveals the interplay between the extracellular matrix and related intracellular pathways. PLoS ONE 2020, 15, e0240453. [Google Scholar] [CrossRef] [PubMed]
- Milan, M.; Diaferia, G.R.; Natoli, G. Tumor cell heterogeneity and its transcriptional bases in pancreatic cancer: A tale of two cell types and their many variants. EMBO J. 2021, 40, e107206. [Google Scholar] [CrossRef]
- Yao, Y.; Gong, X.; Li, H. Multidimensional pan-cancer analysis reveals the impact of PPIA on tumor epigenetic modifications and immune regulation. Sci. Rep. 2025, 15, 20988. [Google Scholar] [CrossRef]
- Chaudhary, S.; Siddiqui, J.A.; Pothuraju, R.; Bhatia, R. Ribosome biogenesis, altered metabolism and ribotoxic stress response in pancreatic ductal adenocarcinoma tumor microenvironment. Cancer Lett. 2025, 612, 217484. [Google Scholar] [CrossRef]
- Liu, Y.; Li, W.; Zhou, S.; Cui, M.; Zhang, L. Pan-cancer analysis of the prognostic and immunological role of RPL4. Heliyon 2024, 10, e34461. [Google Scholar] [CrossRef]
- Zhang, X.; Di, C.; Chen, Y.; Wang, J.; Su, R.; Huang, G.; Xu, C.; Chen, X.; Long, F.; Yang, H.; et al. Multilevel regulation and molecular mechanism of poly (rC)-binding protein 1 in cancer. FASEB J. 2020, 34, 15647–15658. [Google Scholar] [CrossRef]
- Qiao, L.; Xie, N.; Bai, Y.; Li, Y.; Shi, Y.; Wang, J.; Liu, N. Identification of Upregulated HNRNPs Associated with Poor Prognosis in Pancreatic Cancer. BioMed Res. Int. 2019, 2019, 5134050. [Google Scholar] [CrossRef] [PubMed]
- Qin, D.; Zhao, Y.; Guo, Q.; Zhu, S.; Zhang, S.; Min, L. Detection of Pancreatic Ductal Adenocarcinoma by A qPCR-based Normalizer-free Circulating Extracellular Vesicles RNA Signature. J. Cancer 2021, 12, 1445–1454. [Google Scholar] [CrossRef]
- Knipper, K.; Hussein, Y.; Simon, A.G.; Fretter, C.; Damanakis, A.I.; Zhao, Y.; Bruns, C.J.; Schmidt, T.; Popp, F.C.; Quaas, A.; et al. Upregulation of the histone γ-H2AX correlates with worse patient survival and basal-like subtype in pancreatic ductal adenocarcinoma. J. Cancer Res. Clin. Oncol. 2024, 150, 137. [Google Scholar] [CrossRef]
- Chen, J.; Chen, L.-J.; Xia, Y.-L.; Zhou, H.-C.; Yang, R.-B.; Wu, W.; Lu, Y.; Hu, L.-W.; Zhao, Y. Identification and verification of transthyretin as a potential biomarker for pancreatic ductal adenocarcinoma. J. Cancer Res. Clin. Oncol. 2013, 139, 1117–1127. [Google Scholar] [CrossRef]
- Nanno, Y.; Toyama, H.; Mizumoto, T.; Ishida, J.; Urade, T.; Fukushima, K.; Gon, H.; Tsugawa, D.; Komatsu, S.; Asari, S.; et al. Preoperative level of serum transthyretin as a novel biomarker predicting survival in resected pancreatic ductal adenocarcinoma with neoadjuvant therapy. Pancreatology 2024, 24, 917–924. [Google Scholar] [CrossRef] [PubMed]
- Capello, M.; Lee, M.; Wang, H.; Babel, I.; Katz, M.H.; Fleming, J.B.; Maitra, A.; Wang, H.; Tian, W.; Taguchi, A.; et al. Carboxylesterase 2 as a Determinant of Response to Irinotecan and Neoadjuvant FOLFIRINOX Therapy in Pancreatic Ductal Adenocarcinoma. JNCI J. Natl. Cancer Inst. 2015, 107, djv132. [Google Scholar] [CrossRef] [PubMed]
- Chen, Y.; Capello, M.; Perez, M.V.R.; Vykoukal, J.V.; Roife, D.; Kang, Y.; Prakash, L.R.; Katayama, H.; Irajizad, E.; Fleury, A.; et al. CES2 sustains HNF4α expression to promote pancreatic adenocarcinoma progression through an epoxide hydrolase-dependent regulatory loop. Mol. Metab. 2021, 56, 101426. [Google Scholar] [CrossRef]
- Balakrishnan, K.; Xiao, Y.; Chen, Y.; Dong, J. Elevated Expression of Cell Adhesion, Metabolic, and Mucus Secretion Gene Clusters Associated with Tumorigenesis, Metastasis, and Poor Survival in Pancreatic Ductal Adenocarcinoma. Cancers 2024, 16, 4049. [Google Scholar] [CrossRef]
- Lee, W.-S.; Ham, W.; Kim, J. Roles of NAD(P)H:quinone Oxidoreductase 1 in Diverse Diseases. Life 2021, 11, 1301. [Google Scholar] [CrossRef]
- Lewis, A.M.; Ough, M.; Hinkhouse, M.M.; Tsao, M.; Oberley, L.W.; Cullen, J.J. Targeting NAD(P)H:quinone oxidoreductase (NQO1) in pancreatic cancer. Mol. Carcinog. 2005, 43, 215–224. [Google Scholar] [CrossRef]
- Awadallah, N.S.B.; Dehn, D.; Shah, R.J.; Nash, S.R.; Chen, Y.K.; Ross, D.; Bentz, J.S.; Shroyer, K.R. NQO1 Expression in Pancreatic Cancer and Its Potential Use as a Biomarker. Appl. Immunohistochem. Mol. Morphol. 2008, 16, 24–31. [Google Scholar] [CrossRef]
- Ji, M.; Jin, A.; Sun, J.; Cui, X.; Yang, Y.; Chen, L.; Lin, Z. Clinicopathological implications of NQO1 overexpression in the prognosis of pancreatic adenocarcinoma. Oncol. Lett. 2017, 13, 2996–3002. [Google Scholar] [CrossRef][Green Version]
- Cullen, J.J.; Hinkhouse, M.M.; Grady, M.; Gaut, A.W.; Liu, J.; Zhang, Y.P.; Weydert, C.J.D.; E Domann, F.; Oberley, L.W. Dicumarol inhibition of NADPH:quinone oxidoreductase induces growth inhibition of pancreatic cancer via a superoxide-mediated mechanism. Cancer Res. 2003, 63, 5513–5520. [Google Scholar][Green Version]
- Im, J.-Y.; Kim, S.J.; Park, J.-L.; Han, T.-H.; Kim, W.-I.; Kim, I.; Ko, B.; Chun, S.-Y.; Kang, M.-J.; Kim, B.-K.; et al. CYB5R3 functions as a tumor suppressor by inducing ER stress-mediated apoptosis in lung cancer cells via the PERK-ATF4 and IRE1α-JNK pathways. Exp. Mol. Med. 2024, 56, 235–249. [Google Scholar] [CrossRef]
- Di Carlo, C.; Sousa, B.C.; Manfredi, M.; Brandi, J.; Pozza, E.D.; Marengo, E.; Palmieri, M.; Dando, I.; Wakelam, M.J.O.; Lopez-Clavijo, A.F.; et al. Integrated lipidomics and proteomics reveal cardiolipin alterations, upregulation of HADHA and long chain fatty acids in pancreatic cancer stem cells. Sci. Rep. 2021, 11, 13297. [Google Scholar] [CrossRef] [PubMed]
- Wang, Q.; Wang, X.; Li, J.; Yin, T.; Wang, Y.; Cheng, L. PRKCSH serves as a potential immunological and prognostic biomarker in pan-cancer. Sci. Rep. 2024, 14, 1778. [Google Scholar] [CrossRef] [PubMed]
- Cressey, R.; Han, M.T.T.; Khaodee, W.; Xiyuan, G.; Qing, Y. Navigating PRKCSH’s impact on cancer: From N-linked glycosylation to death pathway and anti-tumor immunity. Front. Oncol. 2024, 14, 1378694. [Google Scholar] [CrossRef] [PubMed]
- Mehra, S.; Singh, S.; Nagathihalli, N. Emerging Role of CREB in Epithelial to Mesenchymal Plasticity of Pancreatic Cancer. Front. Oncol. 2022, 12, 925687. [Google Scholar] [CrossRef]
- Matsusaki, M.; Kanemura, S.; Kinoshita, M.; Lee, Y.-H.; Inaba, K.; Okumura, M. The Protein Disulfide Isomerase Family: From proteostasis to pathogenesis. Biochim. Biophys. Acta Gen. Subj. 2020, 1864, 129338. [Google Scholar] [CrossRef]
- Zhou, R.-B.; Lu, X.-L.; Zhang, C.-Y.; Yin, D.-C. RNA binding motif protein 3: A potential biomarker in cancer and therapeutic target in neuroprotection. Oncotarget 2017, 8, 22235–22250. [Google Scholar] [CrossRef] [PubMed]
- Anand, S.; Khan, M.A.; Khushman, M.; Dasgupta, S.; Singh, S.; Singh, A.P. Comprehensive Analysis of Expression, Clinicopathological Association and Potential Prognostic Significance of RABs in Pancreatic Cancer. Int. J. Mol. Sci. 2020, 21, 5580. [Google Scholar] [CrossRef] [PubMed]
- Nishimura, T.; Takadate, T.; Maeda, S.; Suzuki, T.; Minowa, T.; Fukuda, T.; Bando, Y.; Unno, M. Disease-related protein co-expression networks are associated with the prognosis of resectable node-positive pancreatic ductal adenocarcinoma. Sci. Rep. 2022, 12, 14709. [Google Scholar] [CrossRef]
- Ye, C.; Ren, S.; Sadula, A.; Guo, X.; Yuan, M.; Meng, M.; Li, G.; Zhang, X.; Yuan, C. The expression characteristics of transmembrane protein genes in pancreatic ductal adenocarcinoma through comprehensive analysis of bulk and single-cell RNA sequence. Front. Oncol. 2023, 13, 1047377. [Google Scholar] [CrossRef] [PubMed]
- Mashayekhi, V.; Mocellin, O.; Fens, M.H.; Krijger, G.C.; Brosens, L.A.; Oliveira, S. Targeting of promising transmembrane proteins for diagnosis and treatment of pancreatic ductal adenocarcinoma. Theranostics 2021, 11, 9022–9037. [Google Scholar] [CrossRef]
- Shen, D.; Ma, J.; Okabe, M.; Zhang, G.; Xia, D.; Gottesman, M.M. Elevated expression of TMEM205, a hypothetical membrane protein, is associated with cisplatin resistance. J. Cell. Physiol. 2010, 225, 822–828. [Google Scholar] [CrossRef]
- Zhang, E.; Ding, X.; Zhang, J.; Liu, W.; Liu, G.; Li, M.; Liu, X.; Wang, Y.; Zhang, F.; Li, B.; et al. Multi-omics analysis of polyamine metabolism implicates NT5E/CD73 in the progression of pancreatic cancer. Cancer Lett. 2025, 630, 217887. [Google Scholar] [CrossRef]
- Tian, H.; Wang, G.; Wang, Q.; Zhang, B.; Jiang, G.; Li, H.; Chai, D.; Fang, L.; Wang, M.; Zheng, J. Complement C1q binding protein regulates T cells’ mitochondrial fitness to affect their survival, proliferation, and anti–tumor immune function. Cancer Sci. 2022, 113, 875–890. [Google Scholar] [CrossRef]
- Zhang, C.; Liu, Y.; Jiang, J.; Chen, C.; Duan, Z.; Su, H.; Wang, S.; Tian, B.; Shi, Y.; Xiang, R.; et al. Targeting tumor cell-to-macrophage communication by blocking Vtn-C1qbp interaction inhibits tumor progression via enhancing macrophage phagocytosis. Theranostics 2024, 14, 2757–2776. [Google Scholar] [CrossRef]
- Lau, C.; Kim, Y.; Chia, D.; Spielmann, N.; Eibl, G.; Elashoff, D.; Wei, F.; Lin, Y.-L.; Moro, A.; Grogan, T.; et al. Role of Pancreatic Cancer-derived Exosomes in Salivary Biomarker Development. J. Biol. Chem. 2013, 288, 26888–26897. [Google Scholar] [CrossRef]
- Purushothaman, A.; Oliva-Ramírez, J.; Treekitkarnmongkol, W.; Sankaran, D.; Hurd, M.W.; Putluri, N.; Maitra, A.; Haymaker, C.; Sen, S. Differential Effects of Pancreatic Cancer-Derived Extracellular Vesicles Driving a Suppressive Environment. Int. J. Mol. Sci. 2023, 24, 14652. [Google Scholar] [CrossRef] [PubMed]
- Linton, S.S.; Abraham, T.; Liao, J.; Clawson, G.A.; Butler, P.J.; Fox, T.; Kester, M.; Matters, G.L.; Ahmad, A. Tumor-promoting effects of pancreatic cancer cell exosomes on THP-1-derived macrophages. PLoS ONE 2018, 13, e0206759. [Google Scholar] [CrossRef] [PubMed]
- Xue, N.; Du, T.; Lai, F.; Jin, J.; Ji, M.; Chen, X. Secreted HSP90α-LRP1 Signaling Promotes Tumor Metastasis and Chemoresistance in Pancreatic Cancer. Int. J. Mol. Sci. 2022, 23, 5532. [Google Scholar] [CrossRef]
- Chen, C.-C.; Li, C.-P.; Hsu, Y.-T.; Jiang, S.-S.; Fan, C.-S.; Chua, K.V.; Huang, S.-X.; Shyr, Y.-M.; Chen, L.-T.; Huang, T.-S. Myeloid-derived macrophages and secreted HSP90α induce pancreatic ductal adenocarcinoma development. OncoImmunology 2018, 7, e1424612. [Google Scholar] [CrossRef]
- Sasaki, K.; Takano, S.; Tomizawa, S.; Miyahara, Y.; Furukawa, K.; Takayashiki, T.; Kuboki, S.; Takada, M.; Ohtsuka, M. C4b-binding protein α-chain enhances antitumor immunity by facilitating the accumulation of tumor-infiltrating lymphocytes in the tumor microenvironment in pancreatic cancer. J. Exp. Clin. Cancer Res. 2021, 40, 212. [Google Scholar] [CrossRef]
- Sogawa, K.; Takano, S.; Iida, F.; Satoh, M.; Tsuchida, S.; Kawashima, Y.; Yoshitomi, H.; Sanda, A.; Kodera, Y.; Takizawa, H.; et al. Identification of a novel serum biomarker for pancreatic cancer, C4b-binding protein α-chain (C4BPA) by quantitative proteomic analysis using tandem mass tags. Br. J. Cancer 2016, 115, 949–956. [Google Scholar] [CrossRef] [PubMed]
- Muller, M.; Haghnejad, V.; Schaefer, M.; Gauchotte, G.; Caron, B.; Peyrin-Biroulet, L.; Bronowicki, J.-P.; Neuzillet, C.; Lopez, A. The Immune Landscape of Human Pancreatic Ductal Carcinoma: Key Players, Clinical Implications, and Challenges. Cancers 2022, 14, 995. [Google Scholar] [CrossRef]
- Martinez-Bosch, N.; Vinaixa, J.; Navarro, P. Immune Evasion in Pancreatic Cancer: From Mechanisms to Therapy. Cancers 2018, 10, 6. [Google Scholar] [CrossRef]
- Kuai, X.; Lv, J.; Zhang, J.; Xu, M.; Ji, J. Serpin Family A Member 1 Is Prognostic and Involved in Immunological Regulation in Human Cancers. Int. J. Mol. Sci. 2023, 24, 11566. [Google Scholar] [CrossRef]
- Xiubing, C.; Huazhen, L.; Xueyan, W.; Jing, N.; Qing, L.; Haixing, J.; Shanyu, Q.; Jiefu, L. SERPINA1 promotes the invasion, metastasis, and proliferation of pancreatic ductal adenocarcinoma via the PI3K/Akt/NF-κB pathway. Biochem. Pharmacol. 2024, 230, 116580. [Google Scholar] [CrossRef]
- Pan, S.; Chen, R.; Crispin, D.A.; May, D.; Stevens, T.; McIntosh, M.W.; Bronner, M.P.; Ziogas, A.; Anton-Culver, H.; Brentnall, T.A. Protein Alterations Associated with Pancreatic Cancer and Chronic Pancreatitis Found in Human Plasma using Global Quantitative Proteomics Profiling. J. Proteome Res. 2011, 10, 2359–2376. [Google Scholar] [CrossRef]
- Li, H.; Xu, Y.; Zhou, X.; Jin, T.; Wang, Z.; Sun, Y.; Wang, H.; Jiang, D.; Yin, C.; Shen, B.; et al. DIA-Based Proteomic Analysis of Plasma Protein Profiles in Patients with Severe Acute Pancreatitis. Molecules 2022, 27, 3880. [Google Scholar] [CrossRef]
- Tjomsland, V.; Niklasson, L.; Sandström, P.; Borch, K.; Druid, H.; Bratthäll, C.; Messmer, D.; Larsson, M.; Spångeus, A. The Desmoplastic Stroma Plays an Essential Role in the Accumulation and Modulation of Infiltrated Immune Cells in Pancreatic Adenocarcinoma. J. Immunol. Res. 2011, 2011, 212810. [Google Scholar] [CrossRef]
- Iuga, C.; Seicean, A.; Iancu, C.; Buiga, R.; Sappa, P.K.; Völker, U.; Hammer, E. Proteomic identification of potential prognostic biomarkers in resectable pancreatic ductal adenocarcinoma. Proteomics 2014, 14, 945–955. [Google Scholar] [CrossRef] [PubMed]
- Zińczuk, J.; Zaręba, K.; Romaniuk, W.; Kamińska, D.; Nizioł, M.; Baszun, M.; Kędra, B.; Guzińska-Ustymowicz, K.; Pryczynicz, A. Expression of Chosen Carcinoembryonic-Related Cell Adhesion Molecules in Pancreatic Intraepithelial Neoplasia (PanIN) Associated with Chronic Pancreatitis and Pancreatic Ductal Adenocarcinoma (PDAC). Int. J. Med Sci. 2019, 16, 583–592. [Google Scholar] [CrossRef] [PubMed]
- Simeone, D.M.; Ji, B.; Banerjee, M.; Arumugam, T.; Li, D.; Anderson, M.A.; Bamberger, A.M.; Greenson, J.; Brand, R.E.; Ramachandran, V.; et al. CEACAM1, a Novel Serum Biomarker for Pancreatic Cancer. Pancreas 2007, 34, 436–443. [Google Scholar] [CrossRef]
- DeAngelis, A.M.; Heinrich, G.; Dai, T.; Bowman, T.A.; Patel, P.R.; Lee, S.J.; Hong, E.-G.; Jung, D.Y.; Assmann, A.; Kulkarni, R.N.; et al. Carcinoembryonic Antigen-Related Cell Adhesion Molecule 1. Diabetes 2008, 57, 2296–2303. [Google Scholar] [CrossRef]
- Mowoe, M.O.; Allam, H.; Nqada, J.; Bernon, M.; Gandhi, K.; Burmeister, S.; Kotze, U.; Kahn, M.; Kloppers, C.; Dharshanan, S.; et al. Identification and validation of a novel autoantibody biomarker panel for differential diagnosis of pancreatic ductal adenocarcinoma. Front. Immunol. 2025, 16, 1494446. [Google Scholar] [CrossRef] [PubMed]
- Gheorghe, G.; Mambet, C.; Bleotu, C.; Ionescu, V.A.; Diaconu, C.C. Comparative analysis of leptin and carcinoembryonic antigen-related cell adhesion molecule 1 plasma expression in pancreatic cancer and chronic pancreatitis patients. Heliyon 2024, 10, e37410. [Google Scholar] [CrossRef]
- Gebauer, F.; Wicklein, D.; Horst, J.; Sundermann, P.; Maar, H.; Streichert, T.; Tachezy, M.; Izbicki, J.R.; Bockhorn, M.; Schumacher, U.; et al. Carcinoembryonic Antigen-Related Cell Adhesion Molecules (CEACAM) 1, 5 and 6 as Biomarkers in Pancreatic Cancer. PLoS ONE 2014, 9, e113023. [Google Scholar] [CrossRef]
- Mamoor, S. Differential Expression of CEACAM1 in Pancreatic Cancer. OSF Preprints 2023. [Google Scholar] [CrossRef]
- Weng, C.-Y.; Hu, X.-Y.; Wang, Y.-J. Integrated analysis of gene expression, alteration and clinical significance of carcinoembryonic antigen-related cell adhesion molecule 1 in cancer. 3 Biotech 2020, 10, 132. [Google Scholar] [CrossRef] [PubMed]
- Facciorusso, A.; Crinò, S.F.; Ramai, D.; Madhu, D.; Fugazza, A.; Carrara, S.; Spadaccini, M.; Mangiavillano, B.; Gkolfakis, P.; Mohan, B.P.; et al. Comparative diagnostic performance of different techniques for EUS-guided fine-needle biopsy sampling of solid pancreatic masses: A network meta-analysis. Gastrointest. Endosc. 2023, 97, 839–848.e5. [Google Scholar] [CrossRef] [PubMed]
- Crinò, S.F.; Bellocchi, M.C.C.; Di Mitri, R.; Inzani, F.; Rimbaș, M.; Lisotti, A.; Manfredi, G.; Teoh, A.Y.B.; Mangiavillano, B.; Sendino, O.; et al. Wet-suction versus slow-pull technique for endoscopic ultrasound-guided fine-needle biopsy: A multicenter, randomized, crossover trial. Endoscopy 2022, 55, 225–234. [Google Scholar] [CrossRef] [PubMed]


| Characteristic | PDAC (n = 15) | MFP (n = 15) | p-Value |
|---|---|---|---|
| Demographics | |||
| Age, mean (SD) {range} | 64.8 (9.59) {46–80} | 57.6 (14.5) {30–81} | 0.11 |
| Male, n (%) | 9 (60) | 14 (93) | 0.08 |
| Blood tests | |||
| Elevated CA19-9, n (%) | 10 (67) | 7 (47) | 0.46 |
| Cholestasis, n (%) | 9 (60) | 8 (53) | 0.71 |
| Biliary retention, n (%) | 8 (53) | 8 (53) | 0.46 |
| Hepatocytolysis, n (%) | 8 (53) | 8 (53) | 1.00 |
| EUS features | |||
| Location, n (%) | |||
| Head | 10 (66) | 11 (73) | |
| Uncinate process | 1 (7) | 3 (20) | |
| Neck | 2 (13) | - | |
| Body | 1 (7) | - | |
| Body-tail | 1 (7) | - | |
| Tail | - | 1 (7) | |
| Size, median (SD) {range}, cm | 2.6 (0.54) {1.8–3.5} | 2.75 (1.03) {1.5–4.5} | 0.99 |
| Features of chronic pancreatitis Major criteria, n (%) | |||
| Hyperechoic foci with shadowing, n (%) | 1 (7) | 5 (33) | 0.67 |
| Main pancreatic duct calculi, n (%) | 0 | 1 (7) | - |
| Lobularity with honeycombing, n (%) | 6 (40) | 10 (67) | 0.33 |
| Minor criteria, n (%) | |||
| Irregular pancreatic duct, n (%) | 9 (60) | 11 (73) | 0.54 |
| Dilatated side branches, n (%) | 0 | 0 | - |
| Hyperechoic duct walls, n (%) | 0 | 0 | - |
| Cysts, n (%) | 1 (7) | 0 | - |
| Main pancreatic duct dilatation, n (%) | 8 (53) | 9 (60) | 0.71 |
| Strands, n (%) | 0 | 0 | - |
| Hyperechoic foci without shadowing, n (%) | 14 (93) | 11 (73) | 0.73 |
| Lobularity without honeycombing, n (%) | 10 (67) | 4 (27) | 0.40 |
| Consistent with CP diagnosis, n (%) | 1 (7) | 5 (33) | 0.17 |
| Suggestive of CP, n (%) | 14 (93) | 10 (67) | 0.17 |
| GeneID (Protein) | Biological Function | Notes |
|---|---|---|
| MFP | ||
| CES2 Carboxylesterase 2 | Drug-metabolizing enzyme involved in the hydrolysis of esters and amides | Top FC in MFP. May indicate active xenobiotic or detoxification processes in MFP. Not well studied in pancreatic tissue. |
| CREB3L4 Cyclic AMP-responsive element-binding protein 3-like protein 4 | ER-resident transcription factor involved in unfolded protein response | Top FC in MFP. Poorly characterized in pancreas may reflect ER stress or adaptive transcriptional responses in MFP. |
| CEACAM1 Carcinoembryonic antigen-related cell adhesion molecule 1 | glycoprotein implicated in cell adhesion and immune modulation | Top FC in MFP. Preserved expression in MFP may suggest intact epithelial and immune surveillance functions. Downregulated in many cancers, but in pancreatic ductal adenocarcinoma, CEACAM1 expression is typically upregulated |
| KLF3 (Krüppel-like factor 3) | Transcription factor involved in inflammation and gene regulation; may influence cancer differentiation pathways. | Rarely studied in pancreas but linked to cancer differentiation pathways. May point to transcriptional reprogramming in MFP. |
| GSN (Gelsolin) | Regulates actin filament dynamics and has tumor suppressor functions. | Loss in PDAC is common, so its elevation in MFP is notable may be indicator of preserved or reactive cytoskeletal function in non-malignant tissue. |
| MYH10 (Myosin heavy chain 10, non-muscle) | Myosin heavy chain—part of cytoskeletal remodeling, often linked to migration and mechanical adaptation. | High in MFP may indicate reparative or fibrotic response. |
| PDAC | ||
| NQO1 (NAD(P)H dehydrogenase [quinone] 1) | Antioxidant enzyme involved in detoxification and redox homeostasis. | Top FC in PDAC. Associated with oxidative stress resistance; often overexpressed in solid tumors including PDAC. |
| TMEM205 (Transmembrane protein 205) | Known chemoresistance protein—upregulated in cisplatin-resistant tumors. | Top FC in PDAC. Its overexpression in PDAC is supported by transcriptomic and proteomic analyses, and it is considered a marker of poor prognosis and therapy resistance. |
| HSD17B12 (Hydroxysteroid 17-beta dehydrogenase 12) | Enzyme involved in long-chain fatty acid elongation; linked to aggressive cancer metabolism and lipid biosynthesis. | Less explored in PDAC but may relate to metabolic rewiring. |
| ECI1 (Enoyl-CoA delta isomerase 1) | Mitochondrial fatty acid oxidation enzyme; marker of metabolic shifts in cancer cells. | Upregulation in PDAC reflects a shift toward enhanced mitochondrial metabolism and is a marker of metabolic adaptation in cancer cells |
| CMPK1 (Cytidine/uridine monophosphate kinase 1) | Nucleotide biosynthesis enzyme; associated with cell proliferation and chemotherapy response. | Clinically relevant for PDAC. |
| SURF4 (Surfeit locus protein 4) | ER-Golgi transport protein; involved in secretion and trafficking of cancer-related proteins. | Supports increased secretory activity and protein trafficking, which are features of malignant transformation. |
| HADH (Hydroxyacyl-CoA dehydrogenase) | Mitochondrial fatty acid beta-oxidation enzyme; contributes to cancer metabolic reprogramming. | Suggests PDAC energy metabolism reprogramming. |
| PDXDC1 (Pyridoxal dependent decarboxylase domain containing 1) | Enzyme potentially involved in vitamin B6-dependent reactions; may indicate metabolic plasticity. | Rarely studied but annotated for vitamin B6-dependent processes. May signal unexplored metabolic flexibility in PDAC. |
Disclaimer/Publisher’s Note: The statements, opinions and data contained in all publications are solely those of the individual author(s) and contributor(s) and not of MDPI and/or the editor(s). MDPI and/or the editor(s) disclaim responsibility for any injury to people or property resulting from any ideas, methods, instructions or products referred to in the content. |
© 2025 by the authors. Licensee MDPI, Basel, Switzerland. This article is an open access article distributed under the terms and conditions of the Creative Commons Attribution (CC BY) license (https://creativecommons.org/licenses/by/4.0/).
Share and Cite
Teodorescu, C.; Pralea, I.-E.; Soporan, M.-A.; Orzan, R.I.; Iacobescu, M.; Seicean, A.; Iuga, C.-A. Proteomic Profiling of EUS-FNA Samples Differentiates Pancreatic Adenocarcinoma from Mass-Forming Chronic Pancreatitis. Biomedicines 2025, 13, 2199. https://doi.org/10.3390/biomedicines13092199
Teodorescu C, Pralea I-E, Soporan M-A, Orzan RI, Iacobescu M, Seicean A, Iuga C-A. Proteomic Profiling of EUS-FNA Samples Differentiates Pancreatic Adenocarcinoma from Mass-Forming Chronic Pancreatitis. Biomedicines. 2025; 13(9):2199. https://doi.org/10.3390/biomedicines13092199
Chicago/Turabian StyleTeodorescu, Casandra, Ioana-Ecaterina Pralea, Maria-Andreea Soporan, Rares Ilie Orzan, Maria Iacobescu, Andrada Seicean, and Cristina-Adela Iuga. 2025. "Proteomic Profiling of EUS-FNA Samples Differentiates Pancreatic Adenocarcinoma from Mass-Forming Chronic Pancreatitis" Biomedicines 13, no. 9: 2199. https://doi.org/10.3390/biomedicines13092199
APA StyleTeodorescu, C., Pralea, I.-E., Soporan, M.-A., Orzan, R. I., Iacobescu, M., Seicean, A., & Iuga, C.-A. (2025). Proteomic Profiling of EUS-FNA Samples Differentiates Pancreatic Adenocarcinoma from Mass-Forming Chronic Pancreatitis. Biomedicines, 13(9), 2199. https://doi.org/10.3390/biomedicines13092199

