Single-Nucleus Chromatin Accessibility and Epigenetic Study Uncover Cell States and Transcriptional Regulation of Epidermis in Hidradenitis Suppurativa
Abstract
1. Introduction
2. Materials and Methods
2.1. Human Subjects
2.2. CUT&RUN Sequencing Data Analysis
2.3. Low-Input ATAC Sequencing Data Analysis
2.4. Isolation of Epidermal Cells from Healthy and HS Skin
2.5. Establishment of snATAC-seq Libraries and Data Analysis
2.6. Transcription Factor Motif Enrichment Analysis
2.7. Confocal Immunofluorescence (IF) Staining
2.8. Data Availability
2.9. Statistics
3. Results
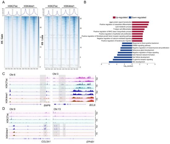
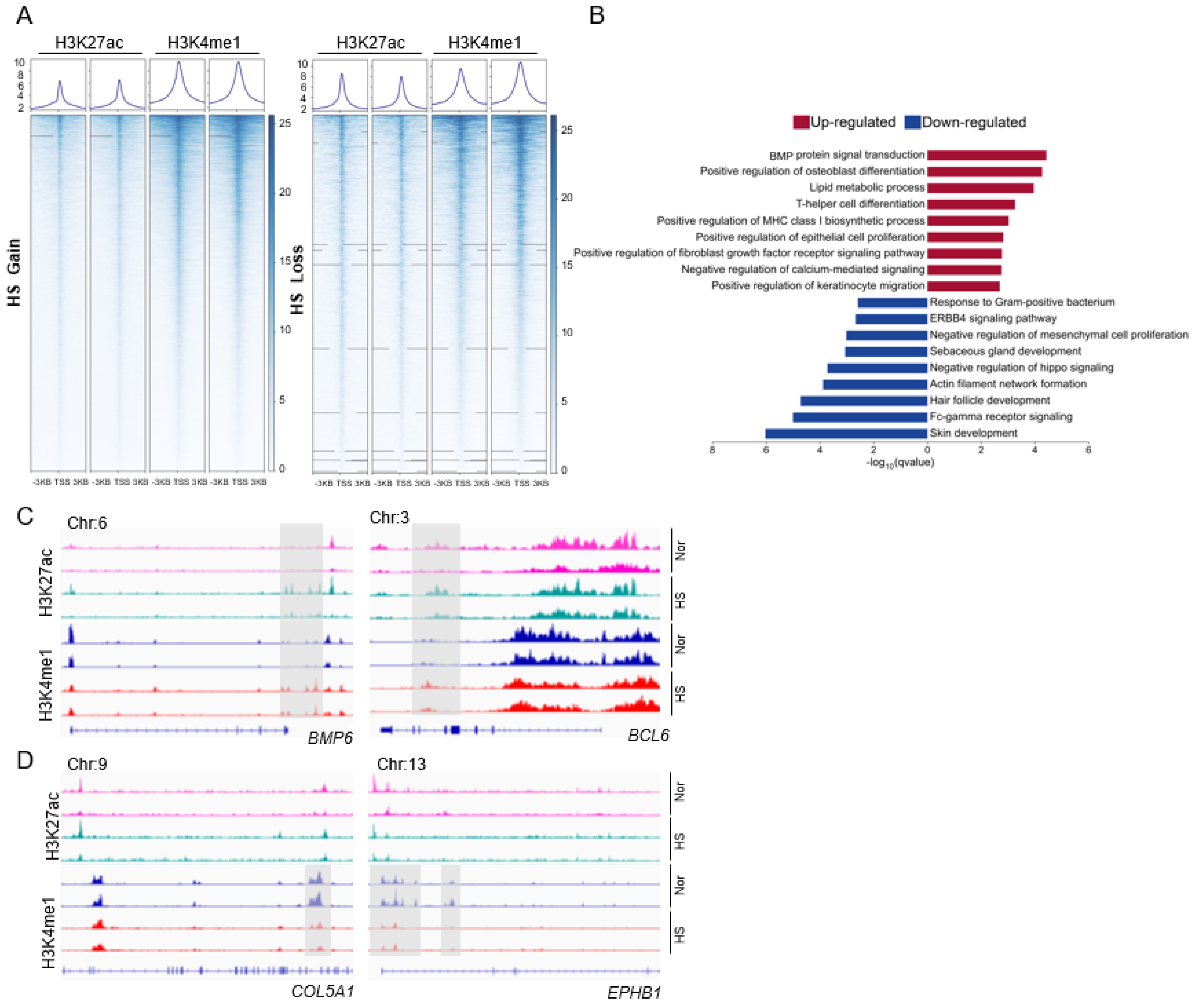
3.1. Histone Modifications Were Reprogrammed in HS Epidermal Progenitor Cells
3.2. Open Chromatin Accessibility on the Whole Genome Was Changed in the HS Epidermis
3.3. snATAC-seq Profiling Revealed the Alteration of Genomic Heterogeneity in the HS Epidermis
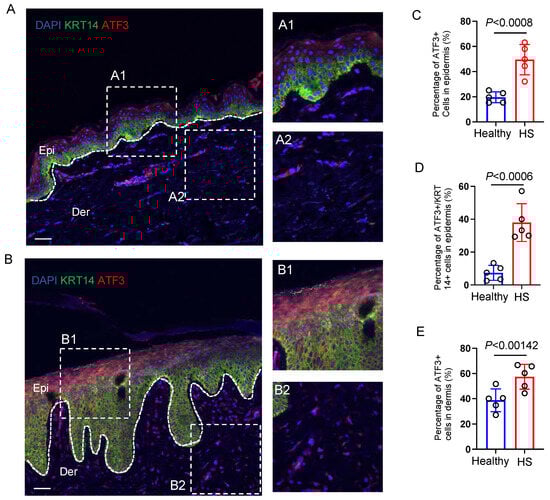
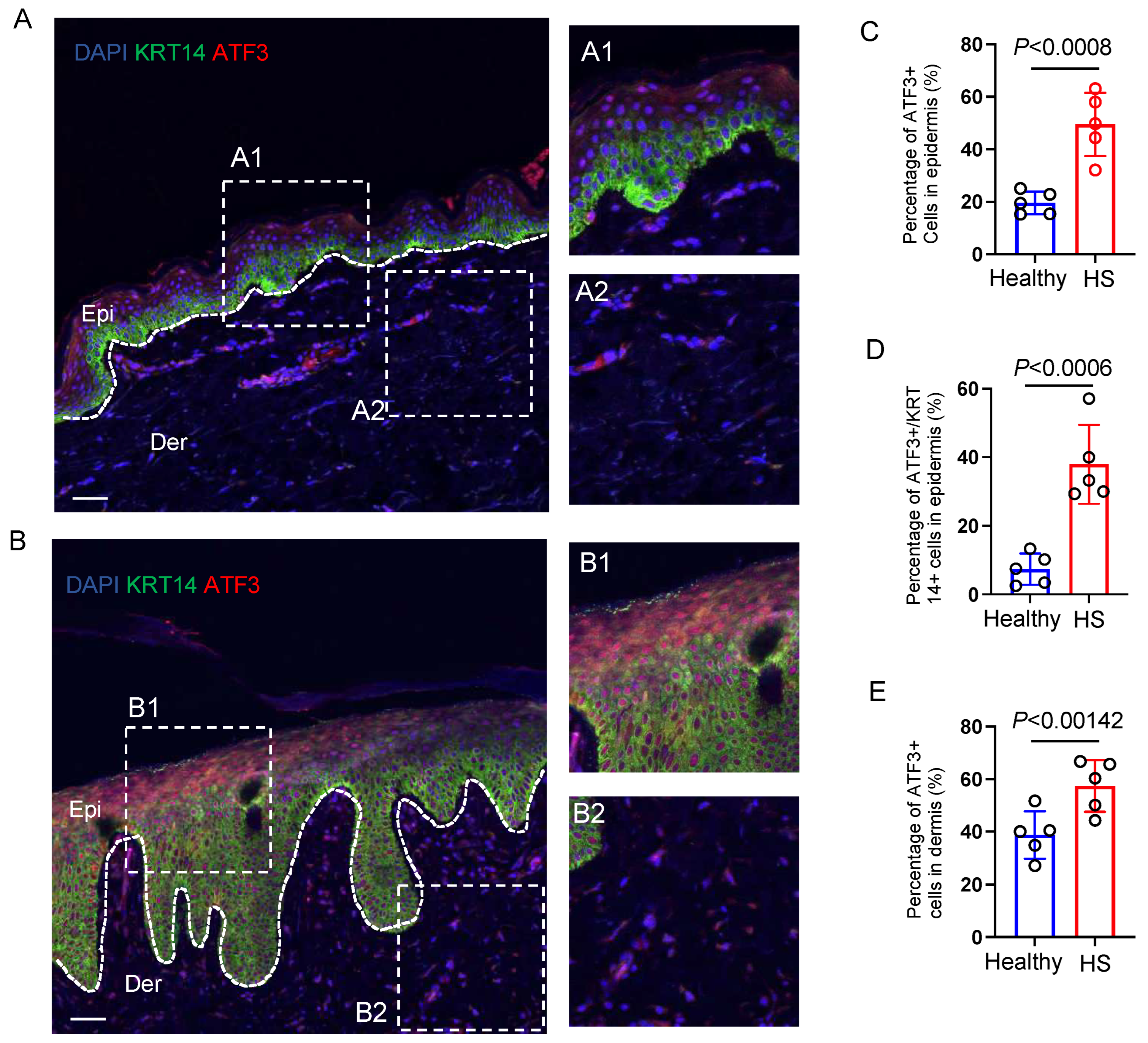
3.4. ATF3 Is Highly Expressed in HS Lesional Skin
4. Discussion
5. Conclusions
Supplementary Materials
Author Contributions
Funding
Institutional Review Board Statement
Informed Consent Statement
Data Availability Statement
Acknowledgments
Conflicts of Interest
References
- Jenkins, T.; Isaac, J.; Edwards, A.; Okoye, G.A. Hidradenitis Suppurativa. Dermatol. Clin. 2023, 41, 471–479. [Google Scholar] [CrossRef] [PubMed]
- Goldburg, S.R.; Strober, B.E.; Payette, M.J. Hidradenitis suppurativa: Epidemiology, clinical presentation, and pathogenesis. J. Am. Acad. Dermatol. 2020, 82, 1045–1058. [Google Scholar] [CrossRef] [PubMed]
- Kimball, A.B.; Jemec, G.B.E.; Alavi, A.; Reguiai, Z.; Gottlieb, A.B.; Bechara, F.G.; Paul, C.; Giamarellos Bourboulis, E.J.; Villani, A.P.; Schwinn, A.; et al. Secukinumab in moderate-to-severe hidradenitis suppurativa (SUNSHINE and SUNRISE): Week 16 and week 52 results of two identical, multicentre, randomised, placebo-controlled, double-blind phase 3 trials. Lancet 2023, 401, 747–761. [Google Scholar] [CrossRef] [PubMed]
- McCarthy, S.; Barrett, M.; Kirthi, S.; Pellanda, P.; Vlckova, K.; Tobin, A.M.; Murphy, M.; Shanahan, F.; O’Toole, P.W. Altered Skin and Gut Microbiome in Hidradenitis Suppurativa. J. Investig. Dermatol. 2022, 142, 459–468.e15. [Google Scholar] [CrossRef] [PubMed]
- Fletcher, J.M.; Moran, B.; Petrasca, A.; Smith, C.M. IL-17 in inflammatory skin diseases psoriasis and hidradenitis suppurativa. Clin. Exp. Immunol. 2020, 201, 121–134. [Google Scholar] [CrossRef] [PubMed]
- Macca, L.; Li Pomi, F.; Ingrasciotta, Y.; Morrone, P.; Trifirò, G.; Guarneri, C. Hidradenitis suppurativa and psoriasis: The odd couple. Front. Med. 2023, 10, 1208817. [Google Scholar] [CrossRef]
- Brownstone, N.D.; Hong, J.; Mosca, M.; Hadeler, E.; Liao, W.; Bhutani, T.; Koo, J. Biologic Treatments of Psoriasis: An Update for the Clinician. Biol. Targets Ther. 2021, 15, 39–51. [Google Scholar] [CrossRef]
- Jin, L.; Chen, Y.; Muzaffar, S.; Li, C.; Mier-Aguilar, C.A.; Khan, J.; Kashyap, M.P.; Liu, S.; Srivastava, R.; Deshane, J.S.; et al. Epigenetic switch reshapes epithelial progenitor cell signatures and drives inflammatory pathogenesis in hidradenitis suppurativa. Proc. Natl. Acad. Sci. USA 2023, 120, e2315096120. [Google Scholar] [CrossRef]
- Wullaert, A.; Bonnet, M.C.; Pasparakis, M. NF-κB in the regulation of epithelial homeostasis and inflammation. Cell Res. 2011, 21, 146–158. [Google Scholar] [CrossRef]
- Guo, Q.; Jin, Y.; Chen, X.; Ye, X.; Shen, X.; Lin, M.; Zeng, C.; Zhou, T.; Zhang, J. NF-κB in biology and targeted therapy: New insights and translational implications. Signal Transduct. Target. Ther. 2024, 9, 53. [Google Scholar]
- Pollack, B.P.; Sapkota, B.; Haun, P.L. Activating transcription factor 3 (ATF3) expression is increased in erythema multiforme and is regulated by IFN-γ in human keratinocytes. Exp. Dermatol. 2010, 19, e310–e313. [Google Scholar] [CrossRef]
- Lee, S.; Kim, G.L.; Kim, N.Y.; Kim, S.J.; Ghosh, P.; Rhee, D.K. ATF3 Stimulates IL-17A by Regulating Intracellular Ca2+/ROS-Dependent IL-1β Activation During Streptococcus pneumoniae Infection. Front. Immunol. 2018, 9, 1954. [Google Scholar] [CrossRef]
- Luo, P.; Wang, F.; Li, J.; Liu, G.; Xiong, Q.; Yan, B.; Cao, X.; Liu, B.; Wang, Y.; Wu, G.; et al. The stress-responsive gene ATF3 drives fibroblast activation and collagen production through transcriptionally activating TGF-β receptor Ⅱ in skin wound healing. Arch. Biochem. Biophys. 2024, 760, 110134. [Google Scholar] [CrossRef] [PubMed]
- Möbus, L.; Weidinger, S.; Emmert, H. Epigenetic factors involved in the pathophysiology of inflammatory skin diseases. J. Allergy Clin. Immunol. 2020, 145, 1049–1060. [Google Scholar] [CrossRef] [PubMed]
- Yi, J.Z.; McGee, J.S. Epigenetic-modifying therapies: An emerging avenue for the treatment of inflammatory skin diseases. Exp. Dermatol. 2021, 30, 1167–1176. [Google Scholar] [CrossRef] [PubMed]
- Shi, C.; Ray-Jones, H.; Ding, J.; Duffus, K.; Fu, Y.; Gaddi, V.P.; Gough, O.; Hankinson, J.; Martin, P.; McGovern, A.; et al. Chromatin Looping Links Target Genes with Genetic Risk Loci for Dermatological Traits. J. Investig. Dermatol. 2021, 141, 1975–1984. [Google Scholar] [CrossRef]
- Gibson, F.; Hanly, A.; Grbic, N.; Grunberg, N.; Wu, M.; Collard, M.; Alani, R.M. Epigenetic Dysregulation in Autoimmune and Inflammatory Skin Diseases. Clin. Rev. Allergy Immunol. 2022, 63, 447–471. [Google Scholar] [CrossRef]
- Duchatelet, S.; Miskinyte, S.; Delage, M.; Ungeheuer, M.N.; Lam, T.; Benhadou, F.; Del Marmol, V.; Vossen, A.R.J.V.; Prens, E.P.; Cogrel, O.; et al. Low Prevalence of GSC Gene Mutations in a Large Cohort of Predominantly Caucasian Patients with Hidradenitis Suppurativa. J. Investig. Dermatol. 2020, 140, 2085–2088.e14. [Google Scholar] [CrossRef]
- Ralser, D.J.; Basmanav, F.B.; Tafazzoli, A.; Wititsuwannakul, J.; Delker, S.; Danda, S.; Thiele, H.; Wolf, S.; Busch, M.; Pulimood, S.A.; et al. Mutations in γ-secretase subunit-encoding PSENEN underlie Dowling-Degos disease associated with acne inversa. J. Clin. Investig. 2017, 127, 1485–1490. [Google Scholar] [CrossRef]
- Hessam, S.; Sand, M.; Skrygan, M.; Gambichler, T.; Bechara, F.G. Expression of miRNA-155, miRNA-223, miRNA-31, miRNA-21, miRNA-125b, and miRNA-146a in the Inflammatory Pathway of Hidradenitis Suppurativa. Inflammation 2017, 40, 464–472. [Google Scholar] [CrossRef]
- Sconocchia, T.; Hochgerner, M.; Schwarzenberger, E.; Tam-Amersdorfer, C.; Borek, I.; Benezeder, T.; Bauer, T.; Zyulina, V.; Painsi, C.; Passegger, C.; et al. Bone morphogenetic protein signaling regulates skin inflammation via modulating dendritic cell function. J. Allergy Clin. Immunol. 2021, 147, 1810–1822.e9. [Google Scholar] [CrossRef] [PubMed]
- Sconocchia, T.; Sconocchia, G. Regulation of the Immune System in Health and Disease by Members of the Bone Morphogenetic Protein Family. Front. Immunol. 2021, 12, 802346. [Google Scholar] [CrossRef] [PubMed]
- Sharov, A.A.; Sharova, T.Y.; Mardaryev, A.N.; Tommasi di Vignano, A.; Atoyan, R.; Weiner, L.; Yang, S.; Brissette, J.L.; Dotto, G.P.; Botchkarev, V.A. Bone morphogenetic protein signaling regulates the size of hair follicles and modulates the expression of cell cycle-associated genes. Proc. Natl. Acad. Sci. USA 2006, 103, 18166–18171. [Google Scholar] [CrossRef] [PubMed]
- van Straalen, K.R.; Prens, E.P.; Gudjonsson, J.E. Insights into hidradenitis suppurativa. J. Allergy Clin. Immunol. 2022, 149, 1150–1161. [Google Scholar] [CrossRef]
- Ku, H.C.; Cheng, C.F. Master Regulator Activating Transcription Factor 3 (ATF3) in Metabolic Homeostasis and Cancer. Front. Endocrinol. 2020, 11, 556. [Google Scholar] [CrossRef]
- Liu, S.; Li, Z.; Lan, S.; Hao, H.; Baz, A.A.; Yan, X.; Gao, P.; Chen, S.; Chu, Y. The Dual Roles of Activating Transcription Factor 3 (ATF3) in Inflammation, Apoptosis, Ferroptosis, and Pathogen Infection Responses. Int. J. Mol. Sci. 2024, 25, 824. [Google Scholar] [CrossRef]





Disclaimer/Publisher’s Note: The statements, opinions and data contained in all publications are solely those of the individual author(s) and contributor(s) and not of MDPI and/or the editor(s). MDPI and/or the editor(s) disclaim responsibility for any injury to people or property resulting from any ideas, methods, instructions or products referred to in the content. |
© 2025 by the authors. Licensee MDPI, Basel, Switzerland. This article is an open access article distributed under the terms and conditions of the Creative Commons Attribution (CC BY) license (https://creativecommons.org/licenses/by/4.0/).
Share and Cite
Haque, S.; Mohiuddin, S.; Khan, J.; Muzaffar, S.; Vejendla, S.; Zhang, Y.; Kamata, M.; Jin, L. Single-Nucleus Chromatin Accessibility and Epigenetic Study Uncover Cell States and Transcriptional Regulation of Epidermis in Hidradenitis Suppurativa. Biomedicines 2025, 13, 1599. https://doi.org/10.3390/biomedicines13071599
Haque S, Mohiuddin S, Khan J, Muzaffar S, Vejendla S, Zhang Y, Kamata M, Jin L. Single-Nucleus Chromatin Accessibility and Epigenetic Study Uncover Cell States and Transcriptional Regulation of Epidermis in Hidradenitis Suppurativa. Biomedicines. 2025; 13(7):1599. https://doi.org/10.3390/biomedicines13071599
Chicago/Turabian StyleHaque, Safiya, Suha Mohiuddin, Jasim Khan, Suhail Muzaffar, Sudeepthi Vejendla, Yanfeng Zhang, Masakazu Kamata, and Lin Jin. 2025. "Single-Nucleus Chromatin Accessibility and Epigenetic Study Uncover Cell States and Transcriptional Regulation of Epidermis in Hidradenitis Suppurativa" Biomedicines 13, no. 7: 1599. https://doi.org/10.3390/biomedicines13071599
APA StyleHaque, S., Mohiuddin, S., Khan, J., Muzaffar, S., Vejendla, S., Zhang, Y., Kamata, M., & Jin, L. (2025). Single-Nucleus Chromatin Accessibility and Epigenetic Study Uncover Cell States and Transcriptional Regulation of Epidermis in Hidradenitis Suppurativa. Biomedicines, 13(7), 1599. https://doi.org/10.3390/biomedicines13071599

